Cruze
   
GMDE Start Page Load static TOC Load dynamic TOC Help?
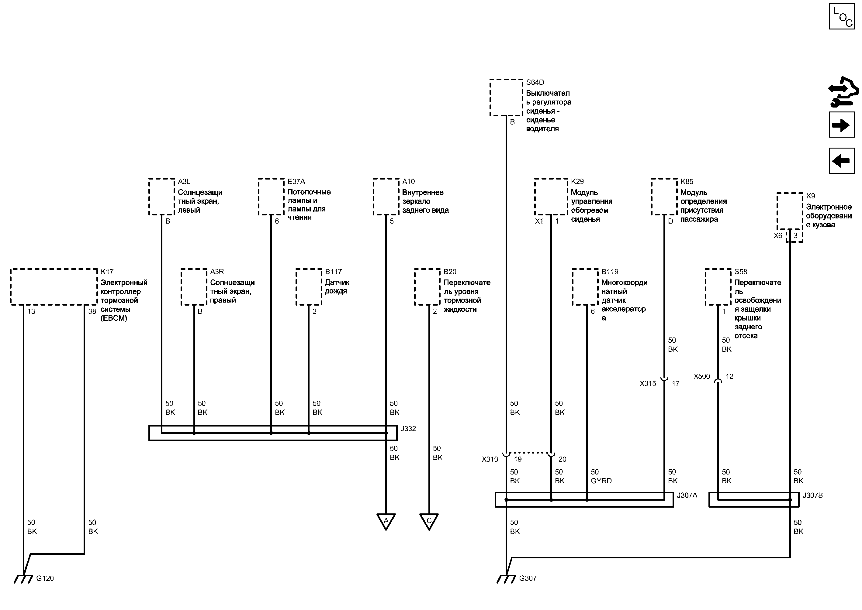
g120 и g307


            |                         |            
2203173RU.png


Display graphic

Display graphic

Компоненты
a3lСолнцезащитный экран, левыйk9Электронное оборудование кузова
a3rСолнцезащитный экран, правыйk17Электронный контроллер тормозной системы (ЕВСМ)
a10Внутреннее зеркало заднего видаk29Модуль управления обогревом сиденья
b20Переключатель уровня тормозной жидкостиk85Модуль определения присутствия пассажира
b117Датчик дождяs58Переключатель освобождения защелки крышки заднего отсека
b119Многокоординатный датчик акселератораs64dВыключатель регулятора сиденья - сиденье водителя
e37aПотолочные лампы и лампы для чтения
Разъемы
j307aСоединение с виртуальной "землей"k29 (x1)Модуль управления обогревом сиденья x1
j307bСоединение с виртуальной "землей"x310Жгут проводов кузова и жгут проводов сиденья водителя
j332Жгут проводов крышиx315Жгут проводов кузова и жгут проводов сиденья переднего пассажира
k9 (x6)Электронное оборудование кузова x6x500Жгут проводов кузова и жгут проводов двери водителя
Точки соединения с массой
g120Моторный отсек - Передняя часть, слеваg307Туннель
Цветовые коды
bkЧерныйgyrdСерый-Красный
6
2
B
B
G120 Моторный отсек - Передняя часть, слева
Масса
BK Черный
13
38
BK Черный (Левостороннее управление)
Масса
BK Черный
5
BK Черный
BK Черный
BK Черный
BK Черный
BK Черный
Масса
BK Черный
A

A
C

C
1
B
3
D
1
20
Масса
BK Черный
BK Черный
X310 Жгут проводов кузова и жгут проводов сиденья водителя

Расположение деталей (узлов) Трехмерная схема жгутов Левостороннее управление
Расположение деталей (узлов) Трехмерная схема жгутов Правостороннее управление
Внешний вид разъема и ремонт Гнездо Левостороннее управление
Внешний вид разъема и ремонт Гнездо Правостороннее управление
19
G307 Туннель

Расположение деталей (узлов) Трехмерная схема жгутов
Внешний вид разъема и ремонт
BK Черный
BK Черный
BK Черный
GYRD Серый-Красный
BK Черный
X500 Жгут проводов кузова и жгут проводов двери водителя

Расположение деталей (узлов) Трехмерная схема жгутов Левостороннее управление
Расположение деталей (узлов) Трехмерная схема жгутов Правостороннее управление
Внешний вид разъема и ремонт Вилка Левостороннее управление
Внешний вид разъема и ремонт Вилка Правостороннее управление
Внешний вид разъема и ремонт Гнездо
12
BK Черный
BK Черный
BK Черный
BK Черный
BK Черный
S58 Переключатель освобождения защелки крышки заднего отсека

Расположение деталей (узлов) Трехмерная схема жгутов Левостороннее управление
Расположение деталей (узлов) Трехмерная схема жгутов Правостороннее управление
Электрическая схема Лампы освещения, кузов Контакт 1
K85 Модуль определения присутствия пассажира

Доступна только одна электрическая схема
Электрическая схема Датчик занятого сиденья СЕНСОРНЫЙ ИНДИКАТОР ПНЕВМАТИЧЕСКОГО ОГРАНИЧИТЕЛЯ, ПЕРЕДН. ДЕТЕКТОР ПРИСУТСТВИЯ ПАССАЖИРА/РЕБЕНКА Контакт D
K9 Электронное оборудование кузова

Расположение деталей (узлов) Трехмерная схема жгутов
Электрическая схема Питание, масса и последовательные данные Контакт 3
B119 Многокоординатный датчик акселератора

Расположение деталей (узлов) Трехмерная схема жгутов
Внешний вид разъема и ремонт
Электрическая схема Угол поворота управляемых колес и датчик скорости вращения АВТОМАТИЧЕСКОЕ ЭЛЕКТРОННОЕ УПРАВЛЕНИЕ ЖЕСТКОСТЬЮ ПОДВЕСКИ И УПРАВЛЯЕМОСТЬЮ Контакт 6
B20 Переключатель уровня тормозной жидкости

Расположение деталей (узлов) Трехмерная схема жгутов ДИЗЕЛЬНЫЙ ДВИГАТЕЛЬ, 4 ЦИЛ., L4, 2.0 Л, CRI, SOHC, ТУРБО, 110 кВт
Расположение деталей (узлов) Трехмерная схема жгутов ДВИГАТЕЛЬ БЕНЗИНОВЫЙ, 4 ЦИЛ., 1.8 Л, MFI, 103 КВТ, DOHC ДВИГАТЕЛЬ БЕНЗИНОВЫЙ, 4 ЦИЛ., 1.6 Л, MFI, DOHC, PT-JV, РЕГУЛИРУЕМЫЕ ФАЗЫ РАСПРЕДВАЛОВ AFT, ДЕАКТИВИЗАЦИЯ ПОРТА ГАЗОВЫЙ ДВИГАТЕЛЬ, 4 ЦИЛ., 1.6 Л, MFI, DOHC, PT-JV, РАСПРЕДВАЛ С ИЗМЕНЯЕМЫМ ФАЗИРОВАНИЕМ, 82 кВт
Внешний вид разъема и ремонт
Электрическая схема Индикатор стояночного тормоза и тормозной жидкости Контакт 2
A10 Внутреннее зеркало заднего вида

Электрическая схема Внутреннее зеркало заднего вида Контакт 5
K17 Электронный контроллер тормозной системы (ЕВСМ)

Расположение деталей (узлов) Трехмерная схема жгутов
Внешний вид разъема и ремонт
Электрическая схема Питание, масса и последовательные данные Контакт 13
A3L Солнцезащитный экран, левый

Внешний вид разъема и ремонт
Электрическая схема Лампа, лампа для чтения, потолочная лампа и лампа перчаточного ящика Контакт B
A3R Солнцезащитный экран, правый

Внешний вид разъема и ремонт
Электрическая схема Лампа, лампа для чтения, потолочная лампа и лампа перчаточного ящика Контакт B
B117 Датчик дождя

Внешний вид разъема и ремонт
Электрическая схема Датчик дождя Контакт 2
E37A Потолочные лампы и лампы для чтения

Электрическая схема Лампа, лампа для чтения, потолочная лампа и лампа перчаточного ящика Контакт 6
J332 Жгут проводов крыши
J307A Соединение с виртуальной "землей"
J307B Соединение с виртуальной "землей"
X6 Электронное оборудование кузова X6

Расположение деталей (узлов) Трехмерная схема жгутов
K29 Модуль управления обогревом сиденья

Электрическая схема Сиденье пассажира с обогревом/охлаждением Контакт 1
Электрическая схема Сиденье водителя с обогревом/охлаждением Контакт 1
6
2
X1 Модуль управления обогревом сиденья X1
S64D Выключатель регулятора сиденья - сиденье водителя
X315 Жгут проводов кузова и жгут проводов сиденья переднего пассажира

Расположение деталей (узлов) Трехмерная схема жгутов Левостороннее управление
Расположение деталей (узлов) Трехмерная схема жгутов Правостороннее управление
Внешний вид разъема и ремонт Гнездо Левостороннее управление
Внешний вид разъема и ремонт Гнездо Правостороннее управление
17
G305

G305
Справочные данные по контроллерам

Справочные данные по контроллерам
G308

G308
Перечень основных электрических компонентов

Перечень основных электрических компонентов
   


https://vnx.su/ 🛠 Руководства по ремонту и эксплуатации для автомобилей

Поиск по сайту

Остались вопросы или пожелания? Пишите на почту: support@vnx.su

Карта Сайта