Cruze
   
GMDE Start Page Load static TOC Load dynamic TOC Help?
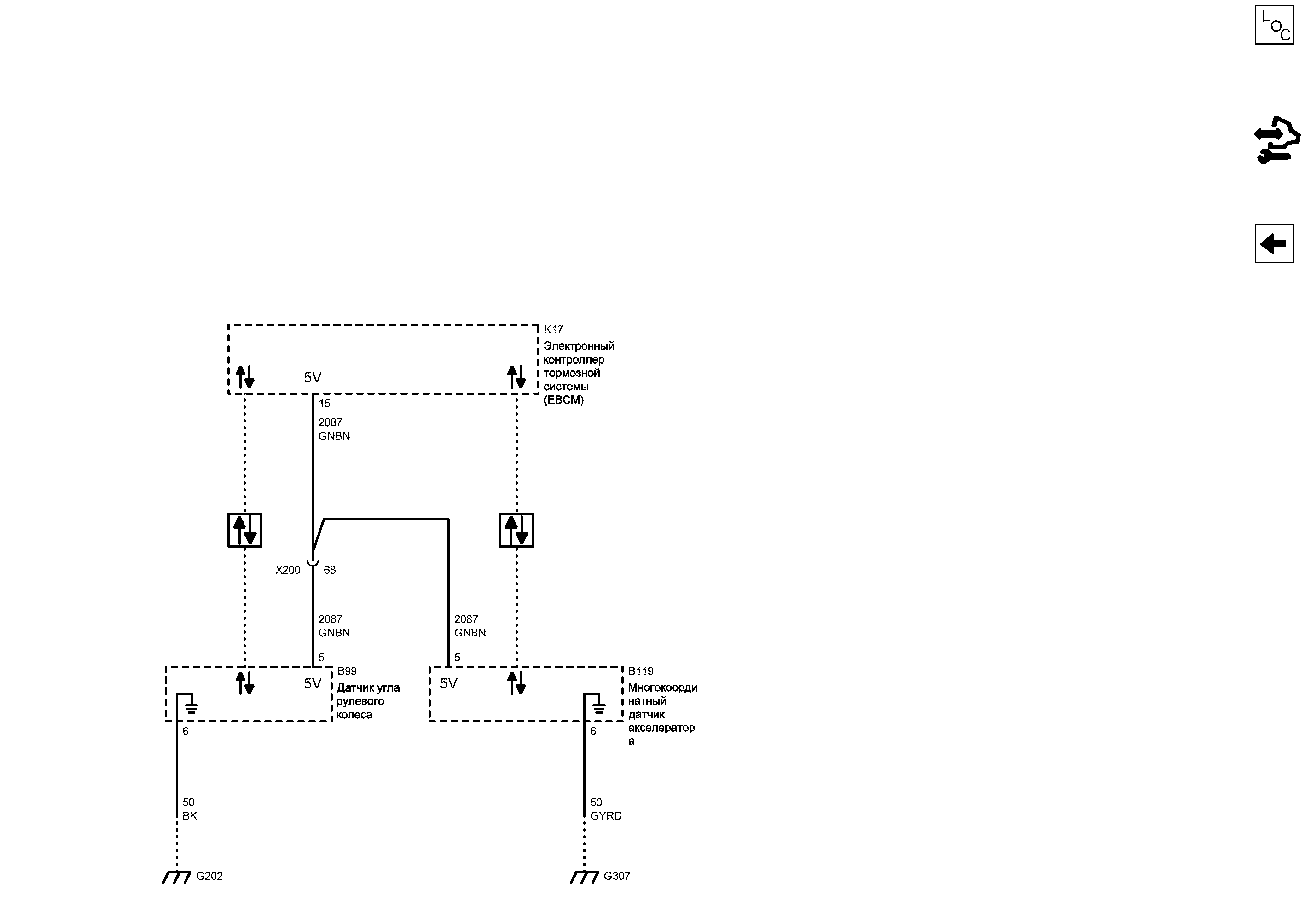
Угол поворота управляемых колес и датчик скорости вращения (АВТОМАТИЧЕСКОЕ ЭЛЕКТРОННОЕ УПРАВЛЕНИЕ ЖЕСТКОСТЬЮ ПОДВЕСКИ И УПРАВЛЯЕМОСТЬЮ)


            |                         |            
2202860RU.png


Display graphic

Display graphic

Компоненты
b99Датчик угла рулевого колесаk17Электронный контроллер тормозной системы (ЕВСМ)
b119Многокоординатный датчик акселератора
Разъемы
x200Жгут проводов кузова и жгут проводов панели приборов
Точки соединения с массой
g202Поперечина, панель приборов - позади аудиосистемыg307Туннель
Сокращения
can-symШина can
Цветовые коды
bkЧерныйgyrdСерый-Красный
gnbnЗеленый-Коричневый
15
Комбинированное транпортное средство - Инерциальный датчик - Напряжение питания
GNBN Зеленый-Коричневый
GNBN Зеленый-Коричневый
GNBN Зеленый-Коричневый
5
5
G202 Поперечина, панель приборов - позади аудиосистемы

Расположение деталей (узлов) Трехмерная схема жгутов
Внешний вид разъема и ремонт Левостороннее управление
Внешний вид разъема и ремонт Правостороннее управление
Электрическая схема G202
Масса
BK Черный
G307 Туннель

Расположение деталей (узлов) Трехмерная схема жгутов
Внешний вид разъема и ремонт
Электрическая схема G120 и G307
Масса
GYRD Серый-Красный
6
6
Шина CAN
Шина CAN
X200 Жгут проводов кузова и жгут проводов панели приборов

Расположение деталей (узлов) Трехмерная схема жгутов
Внешний вид разъема и ремонт Вилка
Внешний вид разъема и ремонт Гнездо
68
Последовательные данные
Последовательные данные
Последовательные данные
Последовательные данные
B119 Многокоординатный датчик акселератора

Расположение деталей (узлов) Трехмерная схема жгутов
Внешний вид разъема и ремонт
B99 Датчик угла рулевого колеса

Расположение деталей (узлов) Трехмерная схема жгутов Левостороннее управление
Имеется только одно место для компонента
K17 Электронный контроллер тормозной системы (ЕВСМ)

Расположение деталей (узлов) Трехмерная схема жгутов
Внешний вид разъема и ремонт
Слабый опорный сигнал
Слабый опорный сигнал
Опорный сигнал 5 вольт
Опорный сигнал 5 вольт
Опорный сигнал 5 вольт
Датчики скорости вращения колес

Датчики скорости вращения колес
Справочные данные по контроллерам

Справочные данные по контроллерам
Перечень основных электрических компонентов

Перечень основных электрических компонентов
   


https://vnx.su/ 🛠 Руководства по ремонту и эксплуатации для автомобилей

Поиск по сайту

Остались вопросы или пожелания? Пишите на почту: support@vnx.su

Карта Сайта