Cruze
   
GMDE Start Page Load static TOC Load dynamic TOC Help?
Лампы освещения, кузов 2 от 2


            |                         |            
2202826RU.png


Display graphic

Display graphic

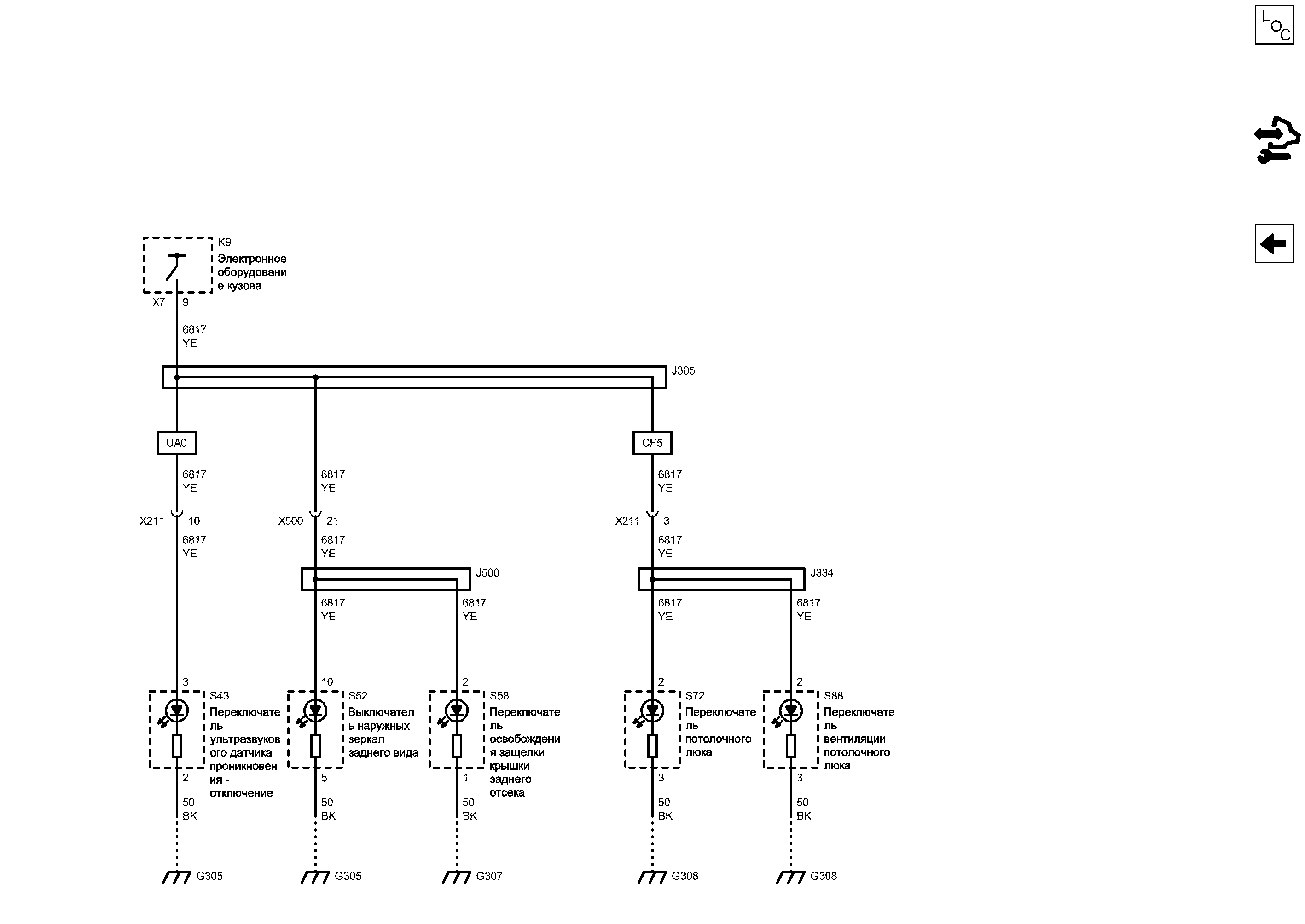
Компоненты
k9Электронное оборудование кузоваs58Переключатель освобождения защелки крышки заднего отсека
s43Переключатель ультразвукового датчика проникновения - отключениеs72Переключатель потолочного люка
s52Выключатель наружных зеркал заднего видаs88Переключатель вентиляции потолочного люка
Разъемы
j305Жгут проводов кузоваk9 (x7)Электронное оборудование кузова x7
j334Жгут проводов крышиx211Жгут проводов кузова и жгут проводов крыши
j500Жгут проводов двери водителяx500Жгут проводов кузова и жгут проводов двери водителя
Точки соединения с массой
g305Передняя стойка, леваяg308Передняя стойка, правая
g307Туннель
Сокращения
cf5ПРОЗРАЧНЫЙ ПОТОЛОЧНЫЙ ЛЮК, ВЫДВИГАЮЩЕЕСЯ СТЕКЛО, ЭЛЕКТР.ua0ПРОТИВОУГОННАЯ СИСТЕМА, ДАТЧИК НАКЛОНА
Цветовые коды
bkЧерныйyeЖелтый
9
G305 Передняя стойка, левая

Расположение деталей (узлов) Трехмерная схема жгутов
Внешний вид разъема и ремонт
Электрическая схема G305
Масса
BK Черный
G305 Передняя стойка, левая

Расположение деталей (узлов) Трехмерная схема жгутов
Внешний вид разъема и ремонт
Электрическая схема G305
Масса
BK Черный
G307 Туннель

Расположение деталей (узлов) Трехмерная схема жгутов
Внешний вид разъема и ремонт
Электрическая схема G120 и G307
Масса
BK Черный
X7 Электронное оборудование кузова X7

Расположение деталей (узлов) Трехмерная схема жгутов
Управление яркостью светодиодной подсветки
YE Желтый
J305 Жгут проводов кузова
3
2
10
5
2
1
ПРОТИВОУГОННАЯ СИСТЕМА, ДАТЧИК НАКЛОНА
YE Желтый
X211 Жгут проводов кузова и жгут проводов крыши

Расположение деталей (узлов) Трехмерная схема жгутов
Внешний вид разъема и ремонт Вилка
Внешний вид разъема и ремонт Гнездо
10
YE Желтый
X500 Жгут проводов кузова и жгут проводов двери водителя

Расположение деталей (узлов) Трехмерная схема жгутов Левостороннее управление
Расположение деталей (узлов) Трехмерная схема жгутов Правостороннее управление
Внешний вид разъема и ремонт Вилка Левостороннее управление
Внешний вид разъема и ремонт Вилка Правостороннее управление
Внешний вид разъема и ремонт Гнездо
21
YE Желтый
J500 Жгут проводов двери водителя
YE Желтый
YE Желтый
3
3
G308 Передняя стойка, правая

Расположение деталей (узлов) Трехмерная схема жгутов
Внешний вид разъема и ремонт
Электрическая схема G308
Масса
BK Черный
G308 Передняя стойка, правая

Расположение деталей (узлов) Трехмерная схема жгутов
Внешний вид разъема и ремонт
Электрическая схема G308
Масса
BK Черный
2
2
YE Желтый
YE Желтый
X211 Жгут проводов кузова и жгут проводов крыши

Расположение деталей (узлов) Трехмерная схема жгутов
Внешний вид разъема и ремонт Вилка
Внешний вид разъема и ремонт Гнездо
3
YE Желтый
J334 Жгут проводов крыши
ПРОЗРАЧНЫЙ ПОТОЛОЧНЫЙ ЛЮК, ВЫДВИГАЮЩЕЕСЯ СТЕКЛО, ЭЛЕКТР.
YE Желтый
S72 Переключатель потолочного люка

Расположение деталей (узлов) Трехмерная схема жгутов
S88 Переключатель вентиляции потолочного люка

Расположение деталей (узлов) Трехмерная схема жгутов
Внешний вид разъема и ремонт
S58 Переключатель освобождения защелки крышки заднего отсека

Расположение деталей (узлов) Трехмерная схема жгутов Левостороннее управление
Расположение деталей (узлов) Трехмерная схема жгутов Правостороннее управление
S52 Выключатель наружных зеркал заднего вида

Расположение деталей (узлов) Трехмерная схема жгутов Левостороннее управление
Расположение деталей (узлов) Трехмерная схема жгутов Правостороннее управление
Внешний вид разъема и ремонт
S43 Переключатель ультразвукового датчика проникновения - отключение

Внешний вид разъема и ремонт
K9 Электронное оборудование кузова

Расположение деталей (узлов) Трехмерная схема жгутов
YE Желтый
Управление
Лампы освещения, кузов

Лампы освещения, кузов
Справочные данные по контроллерам

Справочные данные по контроллерам
Перечень основных электрических компонентов

Перечень основных электрических компонентов
   


https://vnx.su/ 🛠 Руководства по ремонту и эксплуатации для автомобилей

Поиск по сайту

Остались вопросы или пожелания? Пишите на почту: support@vnx.su

Карта Сайта