Cruze
   
GMDE Start Page Load static TOC Load dynamic TOC Help?
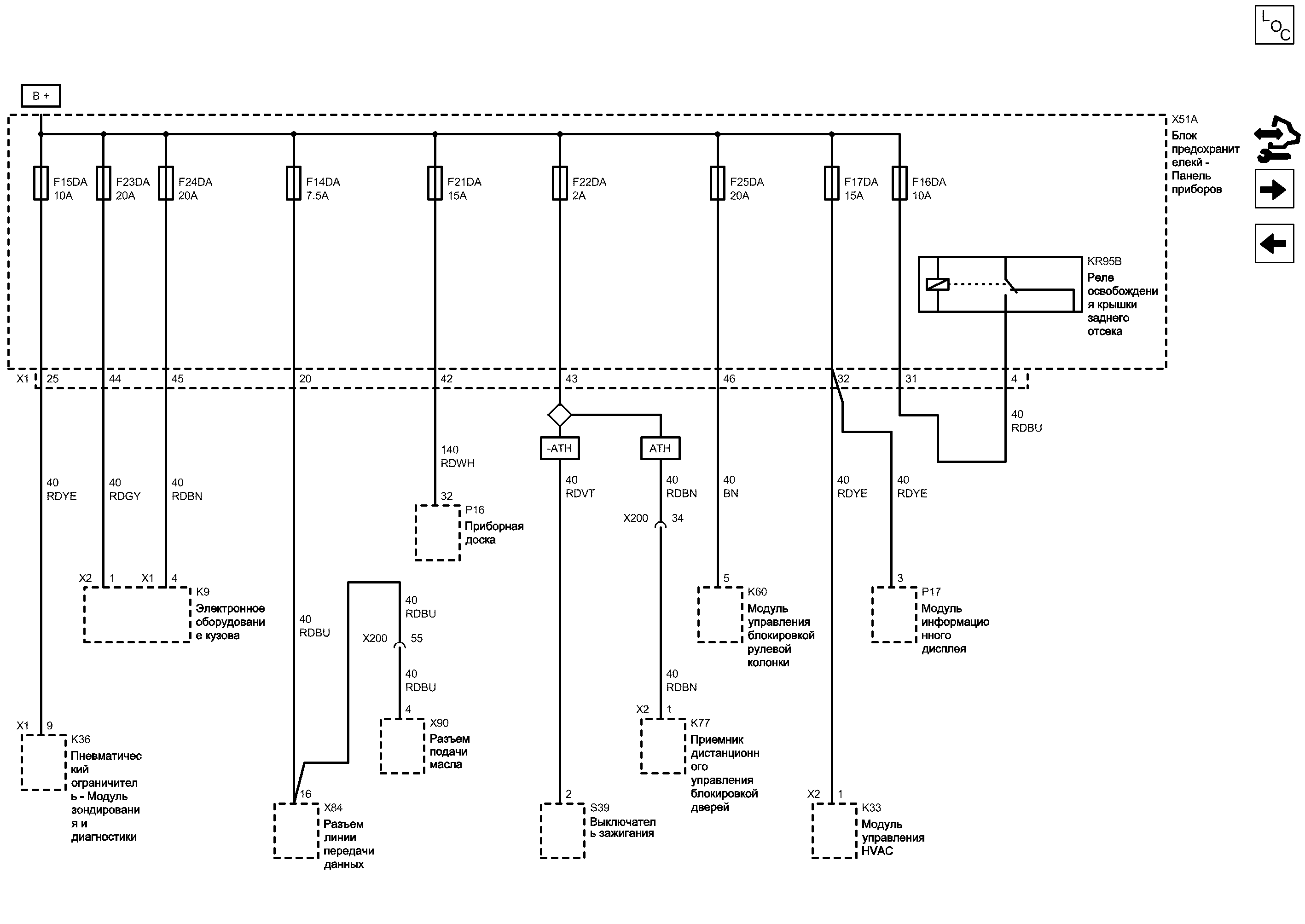
Предохранители f14da, f15da, f16da, f17da, f21da, f22da, f23da, f24da и f25da


            |                         |            
2203144RU.png


Display graphic

Display graphic

Компоненты
f14daПредохранительk36Пневматический ограничитель - Модуль зондирования и диагностики
f15daПредохранительk60Модуль управления блокировкой рулевой колонки
f16daПредохранительk77Приемник дистанционного управления блокировкой дверей
f17daПредохранительkr95bРеле освобождения крышки заднего отсека
f21daПредохранительp16Приборная доска
f22daПредохранительp17Модуль информационного дисплея
f23daПредохранительs39Выключатель зажигания
f24daПредохранительx51aБлок предохранителекй - Панель приборов
f25daПредохранительx84Разъем линии передачи данных
k9Электронное оборудование кузоваx90Разъем подачи масла
k33Модуль управления hvac
Разъемы
k9 (x1)Электронное оборудование кузова x1k77 (x2)Приемник дистанционного управления блокировкой дверей x2
k9 (x2)Электронное оборудование кузова x2x51a (x1)Блок предохранителекй - Панель приборов x1
k33 (x2)Модуль управления hvac x2x200Жгут проводов кузова и жгут проводов панели приборов
k36 (x1)Пневматический ограничитель - Модуль зондирования и диагностики x1
Сокращения
athУПРАВЛЕНИЕ ЗАМКОМ ВХОДА, ДИСТАНЦИОННЫЙ ВХОД, РАСШИРЕННЫЙ ДИАПАЗОН, ПАССИВНЫЙ ВХОДb +Напряжение аккумуляторной батареи
-athБЕЗ УПРАВЛЕНИЯ ЗАМКОМ ВХОДА, ДИСТАНЦИОННЫЙ ВХОД, РАСШИРЕННЫЙ ДИАПАЗОН, ПАССИВНЫЙ ВХОД
Цветовые коды
bnКоричневыйrdvtКрасный-Фиолетовый
rdbnКрасный-КоричневыйrdwhКрасный-Белый
rdbuКрасный-СинийrdyeКрасный-Желтый
rdgyКрасный-Серый
F14DA Предохранитель
F15DA Предохранитель
F23DA Предохранитель
F24DA Предохранитель
F21DA Предохранитель
F22DA Предохранитель
F25DA Предохранитель
F17DA Предохранитель
Напряжение аккумуляторной батареи
Положительное напряжение аккумуляторной батареи
RDYE Красный-Желтый
9
1
Положительное напряжение аккумуляторной батареи
RDGY Красный-Серый
4
X1 Электронное оборудование кузова X1

Расположение деталей (узлов) Трехмерная схема жгутов
Положительное напряжение аккумуляторной батареи
RDBN Красный-Коричневый
45
44
25
20
Положительное напряжение аккумуляторной батареи
RDBU Красный-Синий
16
4
RDBU Красный-Синий
X200 Жгут проводов кузова и жгут проводов панели приборов

Расположение деталей (узлов) Трехмерная схема жгутов
Внешний вид разъема и ремонт Вилка
Внешний вид разъема и ремонт Гнездо
55
RDBU Красный-Синий
32
Положительное напряжение аккумуляторной батареи
RDWH Красный-Белый
42
43
2
БЕЗ УПРАВЛЕНИЯ ЗАМКОМ ВХОДА, ДИСТАНЦИОННЫЙ ВХОД, РАСШИРЕННЫЙ ДИАПАЗОН, ПАССИВНЫЙ...
RDVT Красный-Фиолетовый
1
УПРАВЛЕНИЕ ЗАМКОМ ВХОДА, ДИСТАНЦИОННЫЙ ВХОД, РАСШИРЕННЫЙ ДИАПАЗОН, ПАССИВНЫЙ ВХО...
RDBN Красный-Коричневый
X200 Жгут проводов кузова и жгут проводов панели приборов

Расположение деталей (узлов) Трехмерная схема жгутов
Внешний вид разъема и ремонт Вилка
Внешний вид разъема и ремонт Гнездо
34
Положительное напряжение аккумуляторной батареи
RDBN Красный-Коричневый
X2 Приемник дистанционного управления блокировкой дверей X2

Расположение деталей (узлов) Трехмерная схема жгутов
Внешний вид разъема и ремонт
46
5
Положительное напряжение аккумуляторной батареи
BN Коричневый
32
1
Положительное напряжение аккумуляторной батареи
RDYE Красный-Желтый
3
RDYE Красный-Желтый
Положительное напряжение аккумуляторной батареи
RDBU Красный-Синий
31
F16DA Предохранитель
4
KR95B Реле освобождения крышки заднего отсека
P17 Модуль информационного дисплея

Внешний вид разъема и ремонт
Электрическая схема Лицевая панель системы нагревания, вентиляции и кондиционирования (HVAC) Контакт 3 - 1
Электрическая схема Лицевая панель системы нагревания, вентиляции и кондиционирования (HVAC) Контакт 3 - 2
K33 Модуль управления HVAC

Расположение деталей (узлов) Трехмерная схема жгутов ПЕРЕДНИЙ ВОЗДУШНЫЙ КОНДИЦИОНЕР С СИСТЕМОЙ HVAC, АВТОМ., ЭЛЕКТРОННЫЕ ОРГАНЫ УПРАВЛЕНИЯ
Электрическая схема Питание, масса, последовательные данные и органы управления вентилятором Контакт 1 - 1
Электрическая схема Питание, масса, последовательные данные и органы управления вентилятором Контакт 1 - 2
K60 Модуль управления блокировкой рулевой колонки

Внешний вид разъема и ремонт
Электрическая схема Замок блокировки колонки Контакт 5
S39 Выключатель зажигания

Доступна только одна электрическая схема
Электрическая схема Выключатель зажигания БЕЗ УПРАВЛЕНИЯ ЗАМКОМ ВХОДА, ДИСТАНЦИОННЫЙ ВХОД, РАСШИРЕННЫЙ ДИАПАЗОН, ПАССИВНЫЙ ВХОД Контакт 2
P16 Приборная доска

Электрическая схема Питание, масса и последовательные данные Контакт 32
X90 Разъем подачи масла

Внешний вид разъема и ремонт
Электрическая схема Диагностический разъем Контакт 4
X84 Разъем линии передачи данных

Расположение деталей (узлов) Трехмерная схема жгутов
Расположение деталей (узлов) Трехмерная схема жгутов Левостороннее управление
Внешний вид разъема и ремонт
Электрическая схема Диагностический разъем Контакт 16
K9 Электронное оборудование кузова

Расположение деталей (узлов) Трехмерная схема жгутов
Электрическая схема Питание, масса и последовательные данные Контакт 1
Электрическая схема Питание, масса и последовательные данные Контакт 4
K36 Пневматический ограничитель - Модуль зондирования и диагностики

Расположение деталей (узлов) Трехмерная схема жгутов
Электрическая схема Питание, масса, индикатор и выключатель Контакт 9
K77 Приемник дистанционного управления блокировкой дверей

Расположение деталей (узлов) Трехмерная схема жгутов
Электрическая схема Питание, масса и последовательные данные УПРАВЛЕНИЕ ЗАМКОМ ВХОДА, ДИСТАНЦИОННЫЙ ВХОД, РАСШИРЕННЫЙ ДИАПАЗОН, ПАССИВНЫЙ ВХОД Контакт 1
X2 Модуль управления HVAC X2

Внешний вид разъема и ремонт
X51A Блок предохранителекй - Панель приборов

Расположение деталей (узлов) Трехмерная схема жгутов
Электрическая схема Выключатель зажигания БЕЗ УПРАВЛЕНИЯ ЗАМКОМ ВХОДА, ДИСТАНЦИОННЫЙ ВХОД, РАСШИРЕННЫЙ ДИАПАЗОН, ПАССИВНЫЙ ВХОД Контакт 43
Электрическая схема Диагностический разъем Контакт 20
Электрическая схема Лицевая панель системы нагревания, вентиляции и кондиционирования (HVAC) Контакт 32 - 1
Электрическая схема Лицевая панель системы нагревания, вентиляции и кондиционирования (HVAC) Контакт 32 - 2
Электрическая схема Замок блокировки колонки Контакт 46
Электрическая схема Питание, масса и последовательные данные УПРАВЛЕНИЕ ЗАМКОМ ВХОДА, ДИСТАНЦИОННЫЙ ВХОД, РАСШИРЕННЫЙ ДИАПАЗОН, ПАССИВНЫЙ ВХОД Контакт 43
Электрическая схема Питание, масса и последовательные данные Контакт 42
Электрическая схема Питание, масса и последовательные данные Контакт 44
Электрическая схема Питание, масса и последовательные данные Контакт 45
Электрическая схема Питание, масса, индикатор и выключатель Контакт 25
Электрическая схема Питание, масса, последовательные данные и органы управления вентилятором Контакт 32 - 1
Электрическая схема Питание, масса, последовательные данные и органы управления вентилятором Контакт 32 - 2
Электрическая схема Освобождение фиксатора багажника/подъемной задней двери Контакт 31
Электрическая схема Освобождение фиксатора багажника/подъемной задней двери Контакт 4
X1 Пневматический ограничитель - Модуль зондирования и диагностики X1

Расположение деталей (узлов) Трехмерная схема жгутов
Внешний вид разъема и ремонт
X2 Электронное оборудование кузова X2

Расположение деталей (узлов) Трехмерная схема жгутов
X1 Блок предохранителекй - Панель приборов X1
Предохранители F12UA, F28UA, F56UA, F60UA и F65UA

Предохранители F12UA, F28UA, F56UA, F60UA и F65UA
Справочные данные по контроллерам

Справочные данные по контроллерам
Предохранители F1DA, F4DA и F5DA

Предохранители F1DA, F4DA и F5DA
Перечень основных электрических компонентов

Перечень основных электрических компонентов
   


https://vnx.su/ 🛠 Руководства по ремонту и эксплуатации для автомобилей

Поиск по сайту

Остались вопросы или пожелания? Пишите на почту: support@vnx.su

Карта Сайта