Cruze
   
GMDE Start Page Load static TOC Load dynamic TOC Help?
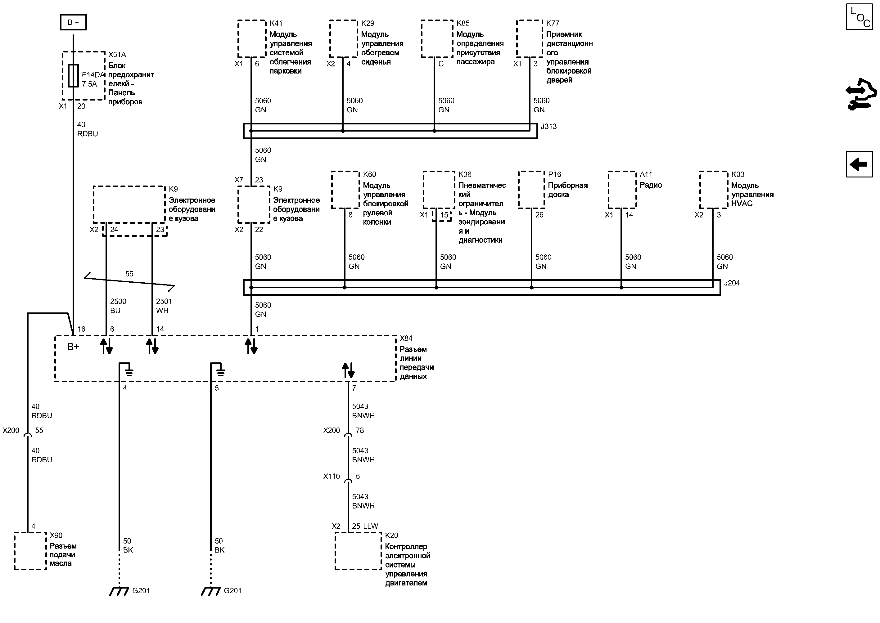
Диагностический разъем


            |                         |            
2203062RU.png


Display graphic

Display graphic

Компоненты
a11Радиоk60Модуль управления блокировкой рулевой колонки
f14daПредохранительk77Приемник дистанционного управления блокировкой дверей
k9Электронное оборудование кузоваk85Модуль определения присутствия пассажира
k20Контроллер электронной системы управления двигателемp16Приборная доска
k29Модуль управления обогревом сиденьяx51aБлок предохранителекй - Панель приборов
k33Модуль управления hvacx84Разъем линии передачи данных
k36Пневматический ограничитель - Модуль зондирования и диагностикиx90Разъем подачи масла
k41Модуль управления системой облегчения парковки
Разъемы
a11 (x1)Радио x1k33 (x2)Модуль управления hvac x2
j204Жгут проводов панели приборовk36 (x1)Пневматический ограничитель - Модуль зондирования и диагностики x1
j313Жгут проводов кузоваk41 (x1)Модуль управления системой облегчения парковки x1
k9 (x2)Электронное оборудование кузова x2k77 (x1)Приемник дистанционного управления блокировкой дверей x1
k9 (x7)Электронное оборудование кузова x7x51a (x1)Блок предохранителекй - Панель приборов x1
k20 (x2)Контроллер электронной системы управления двигателем x2x110Жгут проводов кузова и жгут проводов двигателя
k29 (x2)Модуль управления обогревом сиденья x2x200Жгут проводов кузова и жгут проводов панели приборов
Точки соединения с массой
g201Поперечина, панель приборов, слева
Сокращения
b +Напряжение аккумуляторной батареиllwДИЗЕЛЬНЫЙ ДВИГАТЕЛЬ, 4 ЦИЛ., L4, 2.0 Л, CRI, SOHC, ТУРБО, 110 кВт
Цветовые коды
bkЧерныйgnЗеленый
bnwhКоричневый\БелыйrdbuКрасный-Синий
buСинийwhБелый
16
F14DA Предохранитель

Электрическая схема Дерево Предохранители F14DA, F15DA, F16DA, F17DA, F21DA, F22DA, F23DA, F24DA и F25DA
Электрическая схема Питание Шина B+ IEC (1 из 3)
X1 Блок предохранителекй - Панель приборов X1
20
6
G201 Поперечина, панель приборов, слева

Расположение деталей (узлов) Трехмерная схема жгутов
Внешний вид разъема и ремонт
Электрическая схема G201
4
Положительное напряжение аккумуляторной батареи
RDBU Красный-Синий
Масса
BK Черный
Последовательные данные высокоскоростной GMLAN (+) (1)
BU Синий
5
G201 Поперечина, панель приборов, слева

Расположение деталей (узлов) Трехмерная схема жгутов
Внешний вид разъема и ремонт
Электрическая схема G201
Масса
BK Черный
Последовательные данные Keyword 2000
BNWH Коричневый\Белый
7
BNWH Коричневый\Белый
X200 Жгут проводов кузова и жгут проводов панели приборов

Расположение деталей (узлов) Трехмерная схема жгутов
Внешний вид разъема и ремонт Вилка
Внешний вид разъема и ремонт Гнездо
78
25 (ДИЗЕЛЬНЫЙ ДВИГАТЕЛЬ, 4 ЦИЛ., L4, 2.0 Л, CRI, SOHC, ТУРБО, 110 кВт)
X2 Контроллер электронной системы управления двигателем X2

Расположение деталей (узлов) Трехмерная схема жгутов СТРАНА - КОРЕЯ ДИЗЕЛЬНЫЙ ДВИГАТЕЛЬ, 4 ЦИЛ., L4, 2.0 Л, CRI, SOHC, ТУРБО, 110 кВт
Расположение деталей (узлов) Трехмерная схема жгутов ГАЗОВЫЙ ДВИГАТЕЛЬ, 4 ЦИЛ., 1.6 Л, MFI, DOHC, 80 кВт (GMDAT)
Расположение деталей (узлов) Трехмерная схема жгутов ДВИГАТЕЛЬ БЕНЗИНОВЫЙ, 4 ЦИЛ., 1.8 Л, MFI, 103 КВТ, DOHC ДВИГАТЕЛЬ БЕНЗИНОВЫЙ, 4 ЦИЛ., 1.6 Л, MFI, DOHC, PT-JV, РЕГУЛИРУЕМЫЕ ФАЗЫ РАСПРЕДВАЛОВ AFT, ДЕАКТИВИЗАЦИЯ ПОРТА ГАЗОВЫЙ ДВИГАТЕЛЬ, 4 ЦИЛ., 1.6 Л, MFI, DOHC, PT-JV, РАСПРЕДВАЛ С ИЗМЕНЯЕМЫМ ФАЗИРОВАНИЕМ, 82 кВт
Внешний вид разъема и ремонт ГАЗОВЫЙ ДВИГАТЕЛЬ, 4 ЦИЛ., 1.6 Л, MFI, DOHC, 80 кВт (GMDAT)
Внешний вид разъема и ремонт ДИЗЕЛЬНЫЙ ДВИГАТЕЛЬ, 4 ЦИЛ., L4, 2.0 Л, CRI, SOHC, ТУРБО, 110 кВт
Внешний вид разъема и ремонт ДВИГАТЕЛЬ БЕНЗИНОВЫЙ, 4 ЦИЛ., 1.6 Л, MFI, DOHC, PT-JV, РЕГУЛИРУЕМЫЕ ФАЗЫ РАСПРЕДВАЛОВ AFT, ДЕАКТИВИЗАЦИЯ ПОРТА, ИЛИ ДВИГАТЕЛЬ БЕНЗИНОВЫЙ, 4 ЦИЛ., 1.6 Л, MFI, DOHC, PT-JV, РЕГУЛИРУЕМЫЕ ФАЗЫ РАСПРЕДВАЛОВ AFT, 82 КВТ, ИЛИ ДВИГАТЕЛЬ БЕНЗИНОВЫЙ, 4 ЦИЛ., 1.8 Л,
BNWH Коричневый\Белый
X110 Жгут проводов кузова и жгут проводов двигателя

Внешний вид разъема и ремонт Вилка ДИЗЕЛЬНЫЙ ДВИГАТЕЛЬ, 4 ЦИЛ., L4, 2.0 Л, CRI, SOHC, ТУРБО, 110 кВт
Внешний вид разъема и ремонт Вилка ДВИГАТЕЛЬ БЕНЗИНОВЫЙ, 4 ЦИЛ., 1.6 Л, MFI, DOHC, PT-JV, РЕГУЛИРУЕМЫЕ ФАЗЫ РАСПРЕДВАЛОВ AFT, ДЕАКТИВИЗАЦИЯ ПОРТА, ИЛИ ДВИГАТЕЛЬ БЕНЗИНОВЫЙ, 4 ЦИЛ., 1.6 Л, MFI, DOHC, PT-JV, РЕГУЛИРУЕМЫЕ ФАЗЫ РАСПРЕДВАЛОВ AFT, 82 КВТ, ИЛИ ДВИГАТЕЛЬ БЕНЗИНОВЫЙ, 4 ЦИЛ., 1.8 Л,
Внешний вид разъема и ремонт Гнездо
Внешний вид разъема и ремонт Гнездо ГАЗОВЫЙ ДВИГАТЕЛЬ, 4 ЦИЛ., 1.6 Л, MFI, DOHC, 80 кВт (GMDAT)
5
4
X200 Жгут проводов кузова и жгут проводов панели приборов

Расположение деталей (узлов) Трехмерная схема жгутов
Внешний вид разъема и ремонт Вилка
Внешний вид разъема и ремонт Гнездо
55
RDBU Красный-Синий
RDBU Красный-Синий
24
23
Последовательные данные высокоскоростной GMLAN (-) (1)
WH Белый
14
X2 Электронное оборудование кузова X2

Расположение деталей (узлов) Трехмерная схема жгутов
1
Последовательные данные низкоскоростной GMLAN
GN Зеленый
8
15
X1 Пневматический ограничитель - Модуль зондирования и диагностики X1

Расположение деталей (узлов) Трехмерная схема жгутов
Внешний вид разъема и ремонт
26
3
14
GN Зеленый
GN Зеленый
GN Зеленый
GN Зеленый
GN Зеленый
J204 Жгут проводов панели приборов

Электрическая схема Низкоскоростная GMLAN
Электрическая схема Питание, масса, индикатор и выключатель
GN Зеленый
X2 Электронное оборудование кузова X2

Расположение деталей (узлов) Трехмерная схема жгутов
22
J313 Жгут проводов кузова

Электрическая схема Низкоскоростная GMLAN
Последовательные данные низкоскоростной GMLAN
GN Зеленый
23
X7 Электронное оборудование кузова X7

Расположение деталей (узлов) Трехмерная схема жгутов
4
Последовательные данные низкоскоростной GMLAN
GN Зеленый
C
GN Зеленый
GN Зеленый
3
GN Зеленый
6
Напряжение аккумуляторной батареи
Последовательные данные
Последовательные данные
Последовательные данные
Последовательные данные
A11 Радио

Расположение деталей (узлов) Трехмерная схема жгутов
X51A Блок предохранителекй - Панель приборов

Расположение деталей (узлов) Трехмерная схема жгутов
K20 Контроллер электронной системы управления двигателем

Расположение деталей (узлов) Трехмерная схема жгутов СТРАНА - КОРЕЯ ДИЗЕЛЬНЫЙ ДВИГАТЕЛЬ, 4 ЦИЛ., L4, 2.0 Л, CRI, SOHC, ТУРБО, 110 кВт
Расположение деталей (узлов) Трехмерная схема жгутов ГАЗОВЫЙ ДВИГАТЕЛЬ, 4 ЦИЛ., 1.6 Л, MFI, DOHC, 80 кВт (GMDAT)
Расположение деталей (узлов) Трехмерная схема жгутов ДВИГАТЕЛЬ БЕНЗИНОВЫЙ, 4 ЦИЛ., 1.8 Л, MFI, 103 КВТ, DOHC ДВИГАТЕЛЬ БЕНЗИНОВЫЙ, 4 ЦИЛ., 1.6 Л, MFI, DOHC, PT-JV, РЕГУЛИРУЕМЫЕ ФАЗЫ РАСПРЕДВАЛОВ AFT, ДЕАКТИВИЗАЦИЯ ПОРТА ГАЗОВЫЙ ДВИГАТЕЛЬ, 4 ЦИЛ., 1.6 Л, MFI, DOHC, PT-JV, РАСПРЕДВАЛ С ИЗМЕНЯЕМЫМ ФАЗИРОВАНИЕМ, 82 кВт
X90 Разъем подачи масла

Внешний вид разъема и ремонт
K9 Электронное оборудование кузова

Расположение деталей (узлов) Трехмерная схема жгутов
P16 Приборная доска
X84 Разъем линии передачи данных

Расположение деталей (узлов) Трехмерная схема жгутов
Расположение деталей (узлов) Трехмерная схема жгутов Левостороннее управление
Внешний вид разъема и ремонт
K60 Модуль управления блокировкой рулевой колонки

Внешний вид разъема и ремонт
K41 Модуль управления системой облегчения парковки

Расположение деталей (узлов) Трехмерная схема жгутов СТРАНЫ - КРОМЕ СЕВЕРНОЙ АМЕРИКИ
Имеется только одно место для компонента
K33 Модуль управления HVAC

Расположение деталей (узлов) Трехмерная схема жгутов ПЕРЕДНИЙ ВОЗДУШНЫЙ КОНДИЦИОНЕР С СИСТЕМОЙ HVAC, АВТОМ., ЭЛЕКТРОННЫЕ ОРГАНЫ УПРАВЛЕНИЯ
Имеется только одно место для компонента
K9 Электронное оборудование кузова

Расположение деталей (узлов) Трехмерная схема жгутов
K77 Приемник дистанционного управления блокировкой дверей

Расположение деталей (узлов) Трехмерная схема жгутов
K29 Модуль управления обогревом сиденья
K85 Модуль определения присутствия пассажира
K36 Пневматический ограничитель - Модуль зондирования и диагностики

Расположение деталей (узлов) Трехмерная схема жгутов
X2 Модуль управления HVAC X2

Внешний вид разъема и ремонт
X2 Модуль управления обогревом сиденья X2
Слабый опорный сигнал
Слабый опорный сигнал
B+ (положительное напряжение аккумуляторной батареи)
X1 Радио X1

Внешний вид разъема и ремонт
X1 Модуль управления системой облегчения парковки X1

Расположение деталей (узлов) Трехмерная схема жгутов СТРАНЫ - КРОМЕ СЕВЕРНОЙ АМЕРИКИ
Внешний вид разъема и ремонт
X1 Приемник дистанционного управления блокировкой дверей X1

Расположение деталей (узлов) Трехмерная схема жгутов
Внешний вид разъема и ремонт
Последовательные данные - канал 9 & 10

Последовательные данные - канал 9 & 10
Справочные данные по контроллерам

Справочные данные по контроллерам
Перечень основных электрических компонентов

Перечень основных электрических компонентов
   


https://vnx.su/ 🛠 Руководства по ремонту и эксплуатации для автомобилей

Поиск по сайту

Остались вопросы или пожелания? Пишите на почту: support@vnx.su

Карта Сайта