Cruze
   
GMDE Start Page Load static TOC Load dynamic TOC Help?
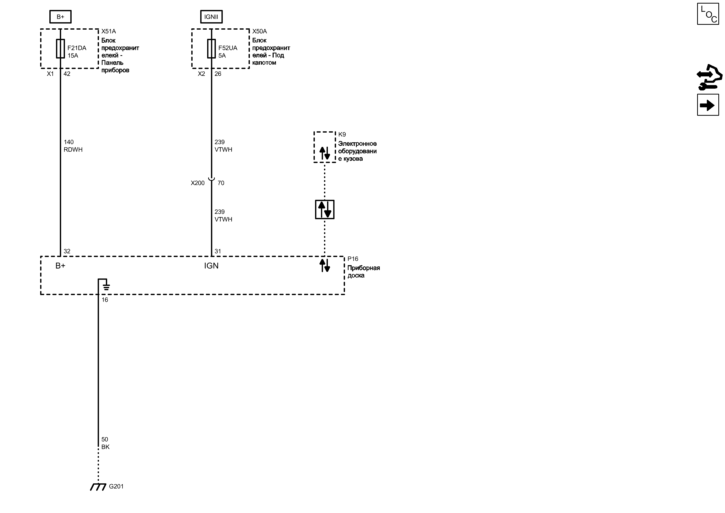
Питание, масса и последовательные данные


            |                         |            
2202879RU.png


Display graphic

Display graphic

Компоненты
f21daПредохранительp16Приборная доска
f52uaПредохранительx50aБлок предохранителей - Под капотом
k9Электронное оборудование кузоваx51aБлок предохранителекй - Панель приборов
Разъемы
x50a (x2)Блок предохранителей - Под капотом x2x200Жгут проводов кузова и жгут проводов панели приборов
x51a (x1)Блок предохранителекй - Панель приборов x1
Точки соединения с массой
g201Поперечина, панель приборов, слева
Сокращения
b+Вывод b+lscanНизкоскоростная шина can
igniiВыключатель зажигания - движение/запуск
Цветовые коды
bkЧерныйvtwhФиолетовый-Белый
rdwhКрасный-Белый
26
31
G201 Поперечина, панель приборов, слева

Расположение деталей (узлов) Трехмерная схема жгутов
Внешний вид разъема и ремонт
Электрическая схема G201
Масса
BK Черный
16
F52UA Предохранитель

Электрическая схема Дерево Предохранители F13UA, F16UA, F17UA, F18UA, F20UA, F52UA и F53UA
Электрическая схема Питание Шина B+ UEC (1 из 6)
X2 Блок предохранителей - Под капотом X2

Внешний вид разъема и ремонт
Выключатель зажигания - движение/запуск
Слабый опорный сигнал
Напряжение зажигания
VTWH Фиолетовый-Белый
32
X200 Жгут проводов кузова и жгут проводов панели приборов

Расположение деталей (узлов) Трехмерная схема жгутов
Внешний вид разъема и ремонт Вилка
Внешний вид разъема и ремонт Гнездо
70
F21DA Предохранитель

Электрическая схема Дерево Предохранители F14DA, F15DA, F16DA, F17DA, F21DA, F22DA, F23DA, F24DA и F25DA
Электрическая схема Питание Шина B+ IEC (1 из 3)
Вывод B+
42
X1 Блок предохранителекй - Панель приборов X1
Низкоскоростная шина CAN
VTWH Фиолетовый-Белый
Положительное напряжение аккумуляторной батареи
RDWH Красный-Белый
Последовательные данные
Зажигание
K9 Электронное оборудование кузова

Расположение деталей (узлов) Трехмерная схема жгутов
X51A Блок предохранителекй - Панель приборов

Расположение деталей (узлов) Трехмерная схема жгутов
P16 Приборная доска
X50A Блок предохранителей - Под капотом

Расположение деталей (узлов) Трехмерная схема жгутов
B+ (положительное напряжение аккумуляторной батареи)
Последовательные данные
Справочные данные по контроллерам

Справочные данные по контроллерам
Индикаторы

Индикаторы
Перечень основных электрических компонентов

Перечень основных электрических компонентов
   


https://vnx.su/ 🛠 Руководства по ремонту и эксплуатации для автомобилей

Поиск по сайту

Остались вопросы или пожелания? Пишите на почту: support@vnx.su

Карта Сайта