Cruze
   
GMDE Start Page Load static TOC Load dynamic TOC Help?
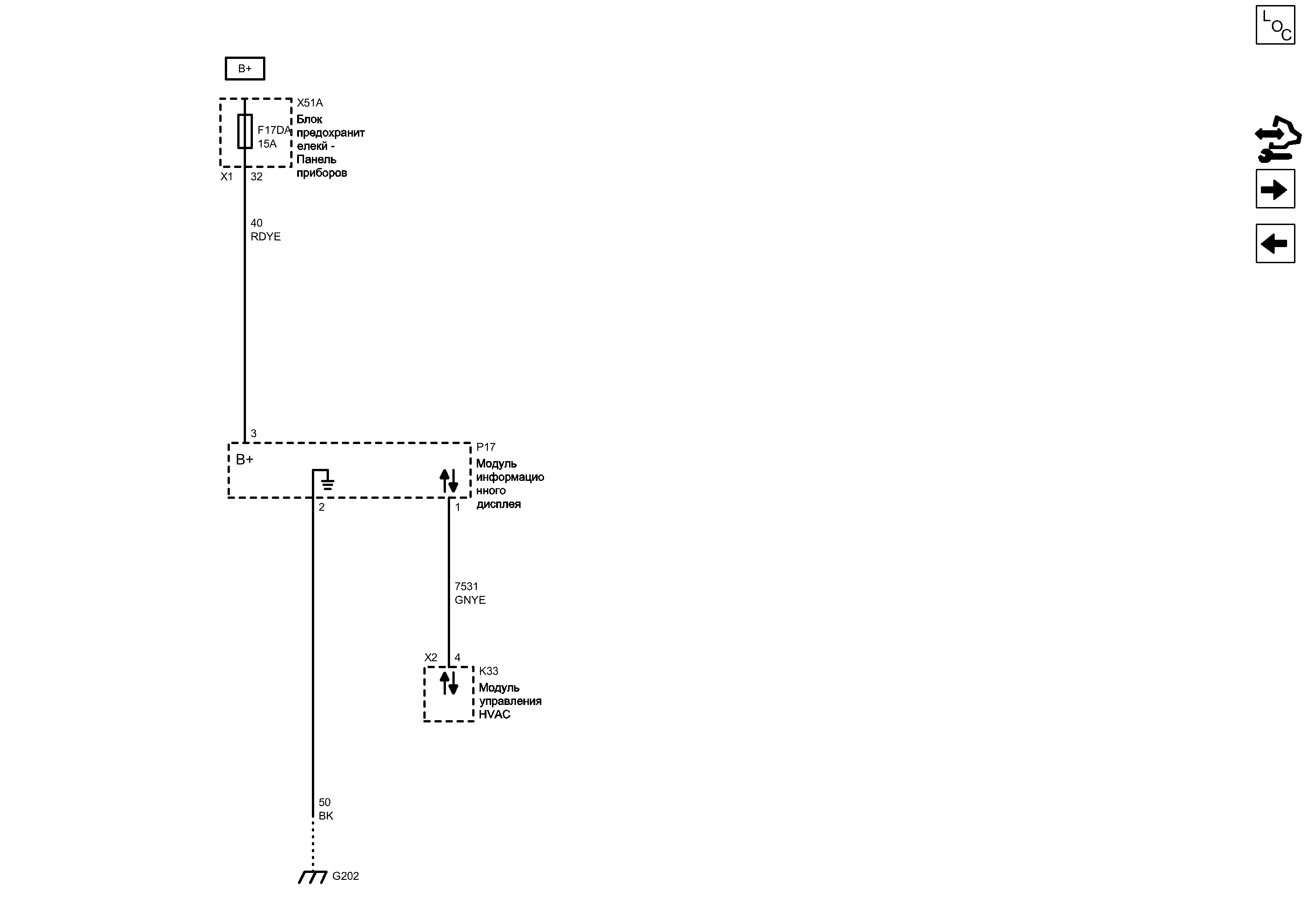
Лицевая панель системы нагревания, вентиляции и кондиционирования (hvac)


            |                         |            
2203011RU.png


Display graphic

Display graphic

Компоненты
f17daПредохранительp17Модуль информационного дисплея
k33Модуль управления hvacx51aБлок предохранителекй - Панель приборов
Разъемы
k33 (x2)Модуль управления hvac x2x51a (x1)Блок предохранителекй - Панель приборов x1
Точки соединения с массой
g202Поперечина, панель приборов - позади аудиосистемы
Сокращения
b+Вывод b+
Цветовые коды
bkЧерныйrdyeКрасный-Желтый
gnyeЗеленый-Желтый
32
Положительное напряжение аккумуляторной батареи
RDYE Красный-Желтый
G202 Поперечина, панель приборов - позади аудиосистемы

Расположение деталей (узлов) Трехмерная схема жгутов
Внешний вид разъема и ремонт Левостороннее управление
Внешний вид разъема и ремонт Правостороннее управление
Электрическая схема G202
Масса
BK Черный
2
F17DA Предохранитель

Электрическая схема Дерево Предохранители F14DA, F15DA, F16DA, F17DA, F21DA, F22DA, F23DA, F24DA и F25DA
Электрическая схема Питание Шина B+ IEC (1 из 3)
X1 Блок предохранителекй - Панель приборов X1
Вывод B+
4
X2 Модуль управления HVAC X2

Внешний вид разъема и ремонт
Линейная межкомпонентная сетевая шина 9
GNYE Зеленый-Желтый
1
Слабый опорный сигнал
K33 Модуль управления HVAC

Расположение деталей (узлов) Трехмерная схема жгутов ПЕРЕДНИЙ ВОЗДУШНЫЙ КОНДИЦИОНЕР С СИСТЕМОЙ HVAC, АВТОМ., ЭЛЕКТРОННЫЕ ОРГАНЫ УПРАВЛЕНИЯ
Имеется только одно место для компонента
P17 Модуль информационного дисплея

Внешний вид разъема и ремонт
X51A Блок предохранителекй - Панель приборов

Расположение деталей (узлов) Трехмерная схема жгутов
Последовательные данные
Последовательные данные
B+ (положительное напряжение аккумуляторной батареи)
3
Питание, масса, последовательные данные и органы управления вентилятором

Питание, масса, последовательные данные и органы управления вентилятором
Справочные данные по контроллерам

Справочные данные по контроллерам
Средства управления компрессором

Средства управления компрессором
Перечень основных электрических компонентов

Перечень основных электрических компонентов
   


https://vnx.su/ 🛠 Руководства по ремонту и эксплуатации для автомобилей

Поиск по сайту

Остались вопросы или пожелания? Пишите на почту: support@vnx.su

Карта Сайта