Cruze
   
GMDE Start Page Load static TOC Load dynamic TOC Help?
Питание, масса и последовательные данные


            |                         |            
2203064RU.png


Display graphic

Display graphic

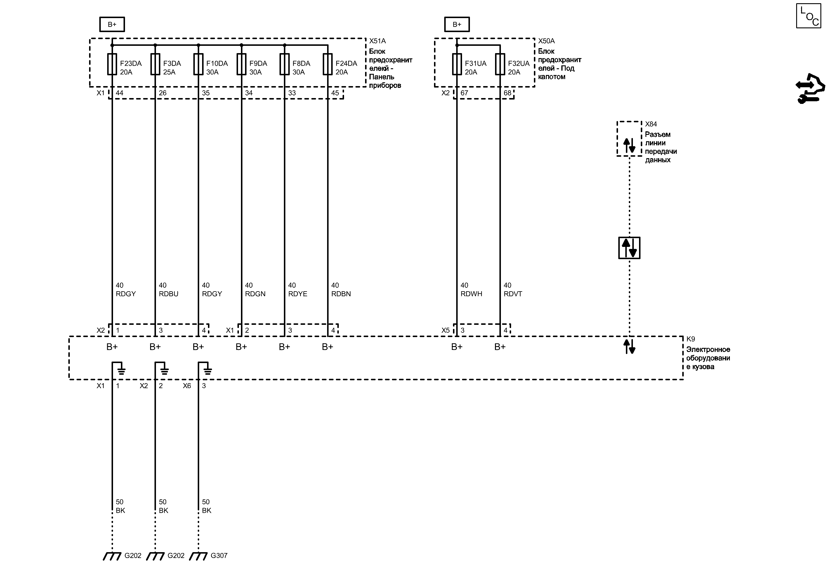
Компоненты
f3daПредохранительf31uaПредохранитель
f8daПредохранительf32uaПредохранитель
f9daПредохранительk9Электронное оборудование кузова
f10daПредохранительx50aБлок предохранителей - Под капотом
f23daПредохранительx51aБлок предохранителекй - Панель приборов
f24daПредохранительx84Разъем линии передачи данных
Разъемы
k9 (x1)Электронное оборудование кузова x1k9 (x6)Электронное оборудование кузова x6
k9 (x2)Электронное оборудование кузова x2x50a (x2)Блок предохранителей - Под капотом x2
k9 (x5)Электронное оборудование кузова x5x51a (x1)Блок предохранителекй - Панель приборов x1
Точки соединения с массой
g202Поперечина, панель приборов - позади аудиосистемыg307Туннель
Сокращения
b+Вывод b+fsdcФункциональный обмен последовательными данными
Цветовые коды
bkЧерныйrdgyКрасный-Серый
rdbnКрасный-КоричневыйrdvtКрасный-Фиолетовый
rdbuКрасный-СинийrdwhКрасный-Белый
rdgnКрасный-ЗеленыйrdyeКрасный-Желтый
G202 Поперечина, панель приборов - позади аудиосистемы

Расположение деталей (узлов) Трехмерная схема жгутов
Внешний вид разъема и ремонт Левостороннее управление
Внешний вид разъема и ремонт Правостороннее управление
Электрическая схема G202
Масса
BK Черный
X1 Электронное оборудование кузова X1

Расположение деталей (узлов) Трехмерная схема жгутов
1
G202 Поперечина, панель приборов - позади аудиосистемы

Расположение деталей (узлов) Трехмерная схема жгутов
Внешний вид разъема и ремонт Левостороннее управление
Внешний вид разъема и ремонт Правостороннее управление
Электрическая схема G202
Масса
BK Черный
1
X2 Электронное оборудование кузова X2

Расположение деталей (узлов) Трехмерная схема жгутов
Положительное напряжение аккумуляторной батареи
RDGY Красный-Серый
F23DA Предохранитель

Электрическая схема Дерево Предохранители F14DA, F15DA, F16DA, F17DA, F21DA, F22DA, F23DA, F24DA и F25DA
Электрическая схема Питание Шина B+ IEC (1 из 3)
Вывод B+
44
X1 Блок предохранителекй - Панель приборов X1
Функциональный обмен последовательными данными
2
X2 Электронное оборудование кузова X2

Расположение деталей (узлов) Трехмерная схема жгутов
3
X6 Электронное оборудование кузова X6

Расположение деталей (узлов) Трехмерная схема жгутов
G307 Туннель

Расположение деталей (узлов) Трехмерная схема жгутов
Внешний вид разъема и ремонт
Электрическая схема G120 и G307
Масса
BK Черный
3
Положительное напряжение аккумуляторной батареи
RDBU Красный-Синий
Положительное напряжение аккумуляторной батареи
RDGY Красный-Серый
4
F3DA Предохранитель

Электрическая схема Дерево Предохранители F3DA, F8DA, F9DA, F10DA, F11DA, F12DA и F13DA
Электрическая схема Питание Шина B+ IEC (3 из 3)
26
35
F10DA Предохранитель

Электрическая схема Дерево Предохранители F3DA, F8DA, F9DA, F10DA, F11DA, F12DA и F13DA
Электрическая схема Питание Шина B+ IEC (3 из 3)
F9DA Предохранитель

Электрическая схема Дерево Предохранители F3DA, F8DA, F9DA, F10DA, F11DA, F12DA и F13DA
Электрическая схема Питание Шина B+ IEC (3 из 3)
34
F8DA Предохранитель

Электрическая схема Дерево Предохранители F3DA, F8DA, F9DA, F10DA, F11DA, F12DA и F13DA
Электрическая схема Питание Шина B+ IEC (3 из 3)
33
3
X1 Электронное оборудование кузова X1

Расположение деталей (узлов) Трехмерная схема жгутов
2
4
Положительное напряжение аккумуляторной батареи
RDYE Красный-Желтый
Положительное напряжение аккумуляторной батареи
RDGN Красный-Зеленый (СТРАНЫ - КРОМЕ СЕВЕРНОЙ АМЕРИКИ)
F24DA Предохранитель

Электрическая схема Дерево Предохранители F14DA, F15DA, F16DA, F17DA, F21DA, F22DA, F23DA, F24DA и F25DA
Электрическая схема Питание Шина B+ IEC (1 из 3)
45
Положительное напряжение аккумуляторной батареи
RDBN Красный-Коричневый
4
3
Положительное напряжение аккумуляторной батареи
RDVT Красный-Фиолетовый
Положительное напряжение аккумуляторной батареи
RDWH Красный-Белый
X5 Электронное оборудование кузова X5

Расположение деталей (узлов) Трехмерная схема жгутов
F31UA Предохранитель

Электрическая схема Дерево Предохранители F1UA, F2UA, F6UA, F26UA, F31UA, F33UA, F34UA, F64UA и F67UA
Электрическая схема Питание Шина B+ UEC (5 из 6)
67
X2 Блок предохранителей - Под капотом X2

Внешний вид разъема и ремонт
F32UA Предохранитель

Электрическая схема Дерево Предохранители F24UA, F32UA, F35UA, F55UA, F69UA и F70UA
Электрическая схема Питание Шина B+ UEC (1 из 6)
68
Вывод B+
X50A Блок предохранителей - Под капотом

Расположение деталей (узлов) Трехмерная схема жгутов
X84 Разъем линии передачи данных

Расположение деталей (узлов) Трехмерная схема жгутов
Расположение деталей (узлов) Трехмерная схема жгутов Левостороннее управление
Внешний вид разъема и ремонт
X51A Блок предохранителекй - Панель приборов

Расположение деталей (узлов) Трехмерная схема жгутов
K9 Электронное оборудование кузова

Расположение деталей (узлов) Трехмерная схема жгутов
B+ (положительное напряжение аккумуляторной батареи)
B+ (положительное напряжение аккумуляторной батареи)
B+ (положительное напряжение аккумуляторной батареи)
B+ (положительное напряжение аккумуляторной батареи)
B+ (положительное напряжение аккумуляторной батареи)
B+ (положительное напряжение аккумуляторной батареи)
B+ (положительное напряжение аккумуляторной батареи)
B+ (положительное напряжение аккумуляторной батареи)
Слабый опорный сигнал
Слабый опорный сигнал
Слабый опорный сигнал
Последовательные данные
Последовательные данные
Справочные данные по контроллерам

Справочные данные по контроллерам
Перечень основных электрических компонентов

Перечень основных электрических компонентов
   


https://vnx.su/ 🛠 Руководства по ремонту и эксплуатации для автомобилей

Поиск по сайту

Остались вопросы или пожелания? Пишите на почту: support@vnx.su

Карта Сайта