Cruze
   
GMDE Start Page Load static TOC Load dynamic TOC Help?
g104


            |                         |            
2203164RU.png


Display graphic

Display graphic

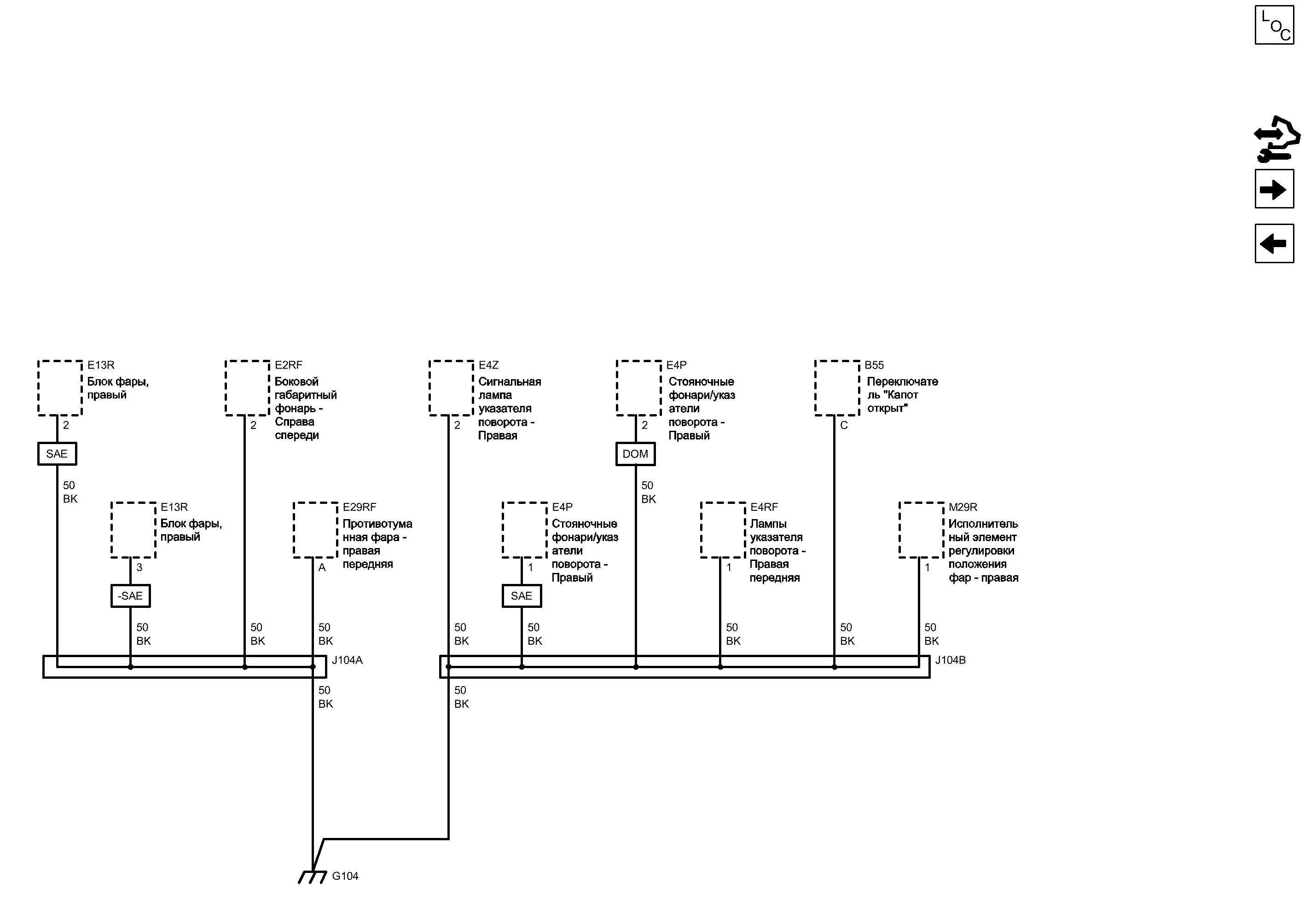
Компоненты
b55Переключатель "Капот открыт"e4zСигнальная лампа указателя поворота - Правая
e2rfБоковой габаритный фонарь - Справа спередиe13rБлок фары, правый
e4pСтояночные фонари/указатели поворота - Правыйe29rfПротивотуманная фара - правая передняя
e4rfЛампы указателя поворота - Правая передняяm29rИсполнительный элемент регулировки положения фар - правая
Разъемы
j104aСоединение с виртуальной "землей"j104bСоединение с виртуальной "землей"
Точки соединения с массой
g104Моторный отсек - Передняя часть, справа
Сокращения
domСТРАНА - КОРЕЯ-saeСТРАНЫ - КРОМЕ СЕВЕРНОЙ АМЕРИКИ
saeСТРАНЫ - СЕВЕРНАЯ АМЕРИКА
Цветовые коды
bkЧерный
1
G104 Моторный отсек - Передняя часть, справа

Расположение деталей (узлов) Трехмерная схема жгутов БЕЗ КОЖАНОЙ ОТДЕЛКИ СИДЕНЬЯ (TBD1-GSV)(GMDAT)
Расположение деталей (узлов) Трехмерная схема жгутов ЕВРОПА
Внешний вид разъема и ремонт
Масса
BK Черный
BK Черный
2
2
A
2
3
1
C
СТРАНА - КОРЕЯ
BK Черный
2
СТРАНЫ - КРОМЕ СЕВЕРНОЙ АМЕРИКИ
BK Черный
СТРАНЫ - СЕВЕРНАЯ АМЕРИКА
BK Черный
СТРАНЫ - СЕВЕРНАЯ АМЕРИКА
BK Черный
BK Черный
E13R Блок фары, правый

Расположение деталей (узлов) Трехмерная схема жгутов БЕЗ КОЖАНОЙ ОТДЕЛКИ СИДЕНЬЯ (TBD1-GSV)(GMDAT)
Расположение деталей (узлов) Трехмерная схема жгутов ЕВРОПА
Внешний вид разъема и ремонт СТРАНЫ - СЕВЕРНАЯ АМЕРИКА
Внешний вид разъема и ремонт СТРАНЫ - КРОМЕ СЕВЕРНОЙ АМЕРИКИ
Электрическая схема Фары СТРАНЫ - СЕВЕРНАЯ АМЕРИКА Контакт 2
Электрическая схема Фары СТРАНЫ - КРОМЕ СЕВЕРНОЙ АМЕРИКИ Контакт 2
E4RF Лампы указателя поворота - Правая передняя

Расположение деталей (узлов) Трехмерная схема жгутов ЕВРОПА
Внешний вид разъема и ремонт ЕВРОПА
Электрическая схема Указатели поворота Контакт 1
E13R Блок фары, правый

Расположение деталей (узлов) Трехмерная схема жгутов БЕЗ КОЖАНОЙ ОТДЕЛКИ СИДЕНЬЯ (TBD1-GSV)(GMDAT)
Расположение деталей (узлов) Трехмерная схема жгутов ЕВРОПА
Внешний вид разъема и ремонт СТРАНЫ - СЕВЕРНАЯ АМЕРИКА
Внешний вид разъема и ремонт СТРАНЫ - КРОМЕ СЕВЕРНОЙ АМЕРИКИ
Электрическая схема Фары СТРАНЫ - СЕВЕРНАЯ АМЕРИКА Контакт 3
Электрическая схема Фары СТРАНЫ - КРОМЕ СЕВЕРНОЙ АМЕРИКИ Контакт 3
E2RF Боковой габаритный фонарь - Справа спереди

Внешний вид разъема и ремонт СТРАНЫ - СЕВЕРНАЯ АМЕРИКА
Электрическая схема Стояночные огни (2 из 2) Контакт 2
E29RF Противотуманная фара - правая передняя

Внешний вид разъема и ремонт ПРОТИВОТУМАННАЯ ФАРА
Электрическая схема Передние противотуманные фары Контакт A
E4Z Сигнальная лампа указателя поворота - Правая

Электрическая схема Указатели поворота Контакт 2
E4P Стояночные фонари/указатели поворота - Правый

Расположение деталей (узлов) Трехмерная схема жгутов БЕЗ КОЖАНОЙ ОТДЕЛКИ СИДЕНЬЯ (TBD1-GSV)(GMDAT)
Внешний вид разъема и ремонт СТРАНА - КОРЕЯ
Электрическая схема Стояночные огни (2 из 2) Контакт 1
Электрическая схема Указатели поворота Контакт 1 - 1
Электрическая схема Указатели поворота Контакт 1 - 2
J104A Соединение с виртуальной "землей"
E4P Стояночные фонари/указатели поворота - Правый

Расположение деталей (узлов) Трехмерная схема жгутов БЕЗ КОЖАНОЙ ОТДЕЛКИ СИДЕНЬЯ (TBD1-GSV)(GMDAT)
Внешний вид разъема и ремонт СТРАНА - КОРЕЯ
Электрическая схема Стояночные огни (2 из 2) Контакт 2 - 1
Электрическая схема Стояночные огни (2 из 2) Контакт 2 - 2
Электрическая схема Указатели поворота Контакт 2
B55 Переключатель "Капот открыт"

Внешний вид разъема и ремонт
Электрическая схема Противоугонная сигнализация Контакт C
J104B Соединение с виртуальной "землей"
M29R Исполнительный элемент регулировки положения фар - правая

Расположение деталей (узлов) Трехмерная схема жгутов БЕЗ КОЖАНОЙ ОТДЕЛКИ СИДЕНЬЯ (TBD1-GSV)(GMDAT)
Расположение деталей (узлов) Трехмерная схема жгутов ЕВРОПА
Внешний вид разъема и ремонт ЕВРОПА
Электрическая схема Регулировка положения фар Контакт 1
Электрическая схема Стояночные огни (2 из 2) Контакт 1
1
BK Черный
BK Черный
BK Черный
BK Черный
BK Черный
G101

G101
Справочные данные по контроллерам

Справочные данные по контроллерам
G201

G201
Перечень основных электрических компонентов

Перечень основных электрических компонентов
   


https://vnx.su/ 🛠 Руководства по ремонту и эксплуатации для автомобилей

Поиск по сайту

Остались вопросы или пожелания? Пишите на почту: support@vnx.su

Карта Сайта