Cruze
   
GMDE Start Page Load static TOC Load dynamic TOC Help?
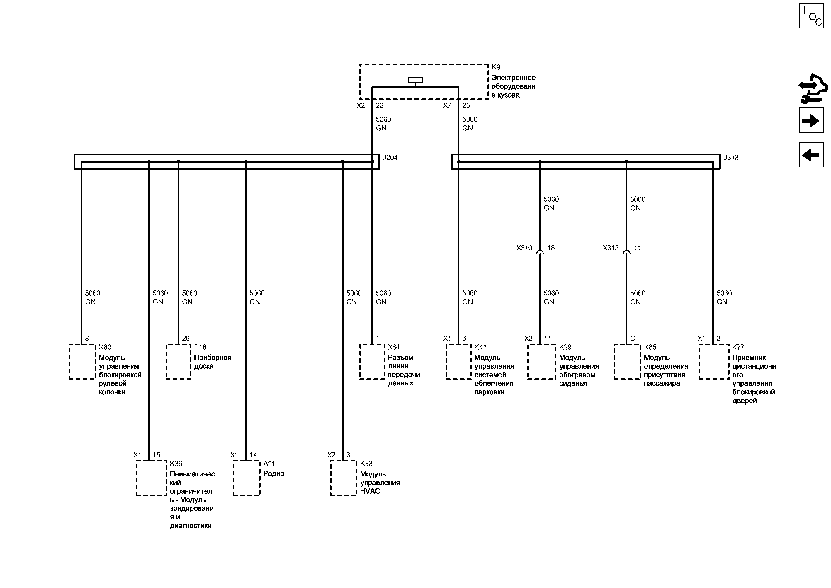
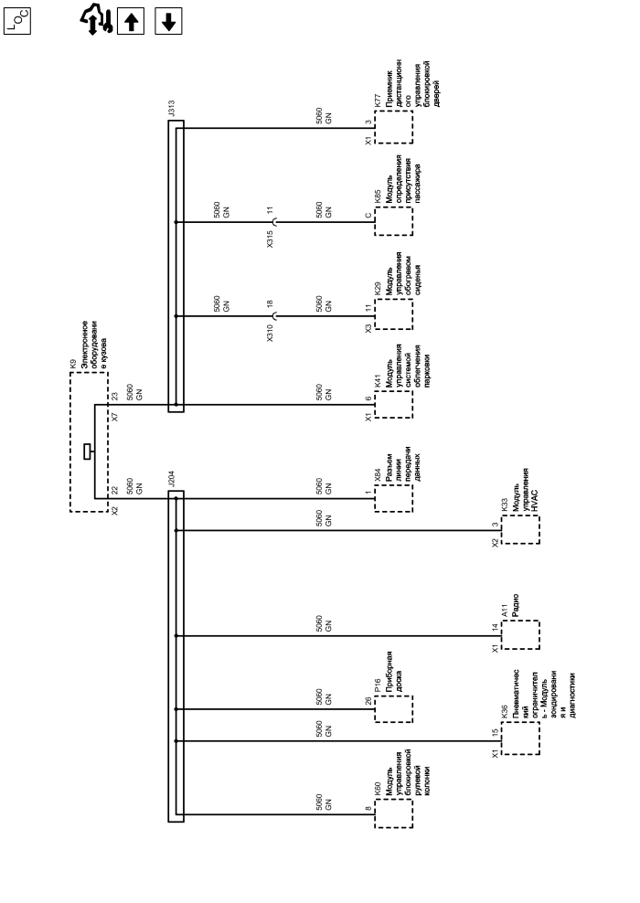
Низкоскоростная gmlan


            |                         |            
2203052RU.png


Display graphic

Display graphic

Компоненты
a11Радиоk60Модуль управления блокировкой рулевой колонки
k9Электронное оборудование кузоваk77Приемник дистанционного управления блокировкой дверей
k29Модуль управления обогревом сиденьяk85Модуль определения присутствия пассажира
k33Модуль управления hvacp16Приборная доска
k36Пневматический ограничитель - Модуль зондирования и диагностикиx84Разъем линии передачи данных
k41Модуль управления системой облегчения парковки
Разъемы
a11 (x1)Радио x1k33 (x2)Модуль управления hvac x2
j204Жгут проводов панели приборовk36 (x1)Пневматический ограничитель - Модуль зондирования и диагностики x1
j313Жгут проводов кузоваk41 (x1)Модуль управления системой облегчения парковки x1
k9 (x2)Электронное оборудование кузова x2k77 (x1)Приемник дистанционного управления блокировкой дверей x1
k9 (x7)Электронное оборудование кузова x7x310Жгут проводов кузова и жгут проводов сиденья водителя
k29 (x3)Модуль управления обогревом сиденья x3x315Жгут проводов кузова и жгут проводов сиденья переднего пассажира
Цветовые коды
gnЗеленый
22
23
X2 Электронное оборудование кузова X2

Расположение деталей (узлов) Трехмерная схема жгутов
J204 Жгут проводов панели приборов

Электрическая схема Диагностический разъем
Электрическая схема Питание, масса, индикатор и выключатель
X7 Электронное оборудование кузова X7

Расположение деталей (узлов) Трехмерная схема жгутов
X2 Модуль управления HVAC X2

Внешний вид разъема и ремонт
3
3
11
6
C
Последовательные данные низкоскоростной GMLAN
GN Зеленый
GN Зеленый
GN Зеленый
GN Зеленый
GN Зеленый
J313 Жгут проводов кузова

Электрическая схема Диагностический разъем
GN Зеленый
GN Зеленый
1
Последовательные данные низкоскоростной GMLAN
GN Зеленый
GN Зеленый
GN Зеленый
14
GN Зеленый
X1 Пневматический ограничитель - Модуль зондирования и диагностики X1

Расположение деталей (узлов) Трехмерная схема жгутов
Внешний вид разъема и ремонт
26
15
GN Зеленый
GN Зеленый
8
GN Зеленый
K60 Модуль управления блокировкой рулевой колонки

Внешний вид разъема и ремонт
K36 Пневматический ограничитель - Модуль зондирования и диагностики

Расположение деталей (узлов) Трехмерная схема жгутов
P16 Приборная доска
A11 Радио

Расположение деталей (узлов) Трехмерная схема жгутов
X84 Разъем линии передачи данных

Расположение деталей (узлов) Трехмерная схема жгутов
Расположение деталей (узлов) Трехмерная схема жгутов Левостороннее управление
Внешний вид разъема и ремонт
K85 Модуль определения присутствия пассажира
K41 Модуль управления системой облегчения парковки

Расположение деталей (узлов) Трехмерная схема жгутов СТРАНЫ - КРОМЕ СЕВЕРНОЙ АМЕРИКИ
Имеется только одно место для компонента
K29 Модуль управления обогревом сиденья
K77 Приемник дистанционного управления блокировкой дверей

Расположение деталей (узлов) Трехмерная схема жгутов
K33 Модуль управления HVAC

Расположение деталей (узлов) Трехмерная схема жгутов ПЕРЕДНИЙ ВОЗДУШНЫЙ КОНДИЦИОНЕР С СИСТЕМОЙ HVAC, АВТОМ., ЭЛЕКТРОННЫЕ ОРГАНЫ УПРАВЛЕНИЯ
Имеется только одно место для компонента
K9 Электронное оборудование кузова

Расположение деталей (узлов) Трехмерная схема жгутов
X1 Приемник дистанционного управления блокировкой дверей X1

Расположение деталей (узлов) Трехмерная схема жгутов
Внешний вид разъема и ремонт
X3 Модуль управления обогревом сиденья X3
X1 Радио X1

Внешний вид разъема и ремонт
X315 Жгут проводов кузова и жгут проводов сиденья переднего пассажира

Расположение деталей (узлов) Трехмерная схема жгутов Левостороннее управление
Расположение деталей (узлов) Трехмерная схема жгутов Правостороннее управление
Внешний вид разъема и ремонт Гнездо Левостороннее управление
Внешний вид разъема и ремонт Гнездо Правостороннее управление
11
X310 Жгут проводов кузова и жгут проводов сиденья водителя

Расположение деталей (узлов) Трехмерная схема жгутов Левостороннее управление
Расположение деталей (узлов) Трехмерная схема жгутов Правостороннее управление
Внешний вид разъема и ремонт Гнездо Левостороннее управление
Внешний вид разъема и ремонт Гнездо Правостороннее управление
18
X1 Модуль управления системой облегчения парковки X1

Расположение деталей (узлов) Трехмерная схема жгутов СТРАНЫ - КРОМЕ СЕВЕРНОЙ АМЕРИКИ
Внешний вид разъема и ремонт
Высокоскоростная GMLAN

Высокоскоростная GMLAN
Справочные данные по контроллерам

Справочные данные по контроллерам
Шасси - скоростная GMLAN

Шасси - скоростная GMLAN
Перечень основных электрических компонентов

Перечень основных электрических компонентов
   


https://vnx.su/ 🛠 Руководства по ремонту и эксплуатации для автомобилей

Поиск по сайту

Остались вопросы или пожелания? Пишите на почту: support@vnx.su

Карта Сайта