Cruze
   
GMDE Start Page Load static TOC Load dynamic TOC Help?
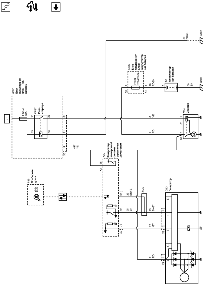
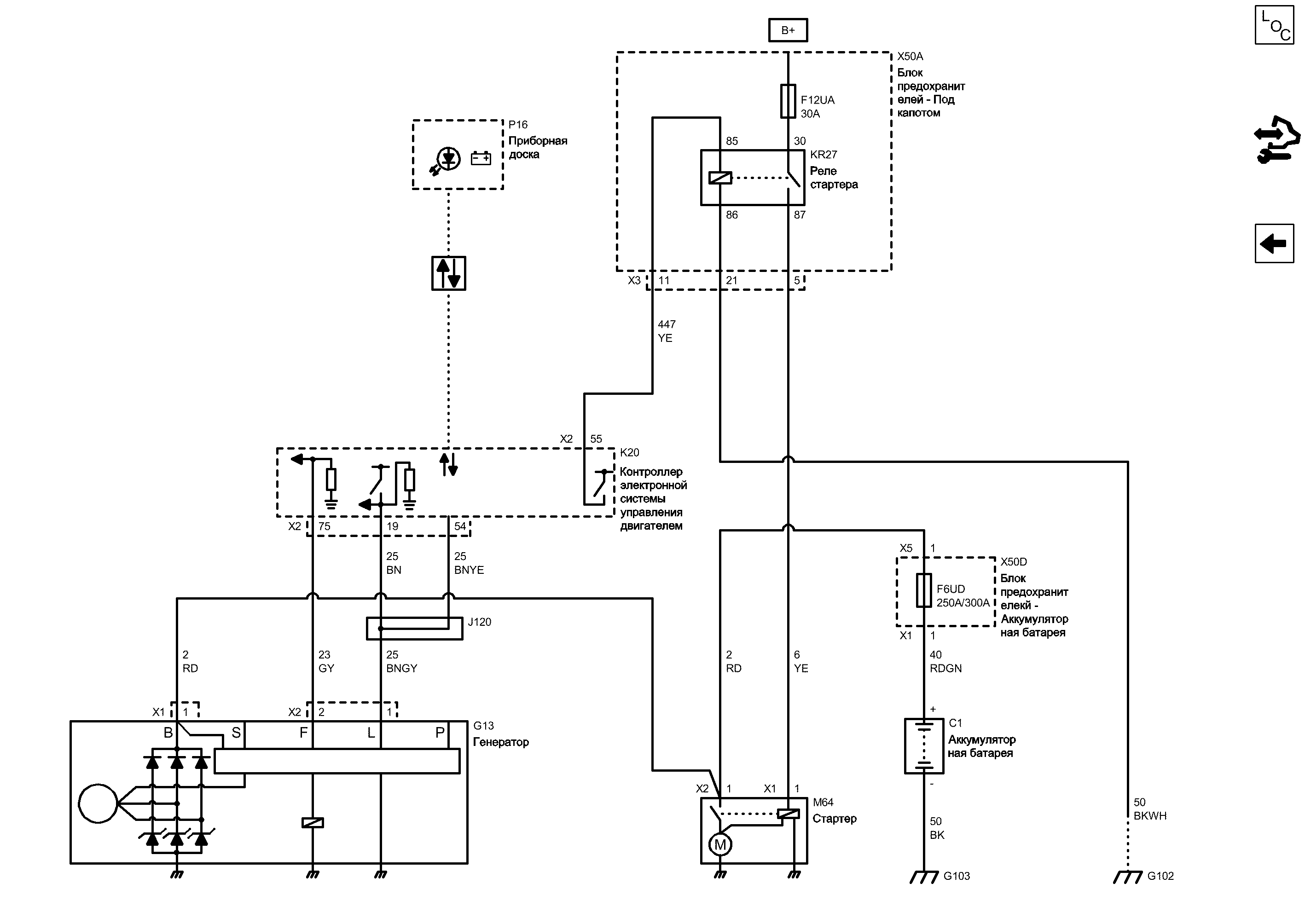
Запуск и зарядка (ДИЗЕЛЬНЫЙ ДВИГАТЕЛЬ, 4 ЦИЛ., L4, 2.0 Л, CRI, SOHC, ТУРБО, 110 кВт)


            |                         |            
2203002RU.png


Display graphic

Display graphic

Компоненты
c1Аккумуляторная батареяkr27Реле стартера
f6udПредохранительm64Стартер
f12uaПредохранительp16Приборная доска
g13Генераторx50aБлок предохранителей - Под капотом
k20Контроллер электронной системы управления двигателемx50dБлок предохранителекй - Аккумуляторная батарея
Разъемы
g13 (x1)Генератор x1m64 (x2)Стартер x2
g13 (x2)Генератор x2x50a (x3)Блок предохранителей - Под капотом x3
j120Жгут проводов двигателяx50d (x1)Блок предохранителекй - Аккумуляторная батарея x1
k20 (x2)Контроллер электронной системы управления двигателем x2x50d (x5)Блок предохранителекй - Аккумуляторная батарея x5
m64 (x1)Стартер x1
Точки соединения с массой
g102Двигательg103Моторный отсек - Передняя часть, слева
Сокращения
b+Вывод b+fsdcФункциональный обмен последовательными данными
Цветовые коды
bkЧерныйgyСерый
bkwhЧерный-БелыйrdКрасный
bnКоричневыйrdgnКрасный-Зеленый
bngyКоричневый-СерыйyeЖелтый
bnyeКоричневый-Желтый
1
2
1
X1 Генератор X1
Положительное напряжение аккумуляторной батареи
RD Красный
1
1
X2 Стартер X2
-
+
RD Красный
G103 Моторный отсек - Передняя часть, слева

Расположение деталей (узлов) Трехмерная схема жгутов БЕЗ КОЖАНОЙ ОТДЕЛКИ СИДЕНЬЯ (TBD1-GSV)(GMDAT)
Расположение деталей (узлов) Трехмерная схема жгутов ЕВРОПА
Внешний вид разъема и ремонт
Электрическая схема G103 и G105
Масса
BK Черный
Управление индикатором зарядки
BNGY Коричневый-Серый
Сигнал рабочего цикла поля генератора
GY Серый
19
75
X2 Генератор X2

Внешний вид разъема и ремонт
Доступен вид только с одним разъемом
X2 Контроллер электронной системы управления двигателем X2

Расположение деталей (узлов) Трехмерная схема жгутов СТРАНА - КОРЕЯ ДИЗЕЛЬНЫЙ ДВИГАТЕЛЬ, 4 ЦИЛ., L4, 2.0 Л, CRI, SOHC, ТУРБО, 110 кВт
Внешний вид разъема и ремонт ДИЗЕЛЬНЫЙ ДВИГАТЕЛЬ, 4 ЦИЛ., L4, 2.0 Л, CRI, SOHC, ТУРБО, 110 кВт
X1 Стартер X1
Пусковое напряжение соленоида стартера
YE Желтый
5
X3 Блок предохранителей - Под капотом X3

Внешний вид разъема и ремонт
Доступен вид только с одним разъемом
F12UA Предохранитель

Электрическая схема Дерево Предохранители F12UA, F28UA, F56UA, F60UA и F65UA
Электрическая схема Питание Шина B+ UEC (6 из 6)
Вывод B+
55
X2 Контроллер электронной системы управления двигателем X2

Расположение деталей (узлов) Трехмерная схема жгутов СТРАНА - КОРЕЯ ДИЗЕЛЬНЫЙ ДВИГАТЕЛЬ, 4 ЦИЛ., L4, 2.0 Л, CRI, SOHC, ТУРБО, 110 кВт
Внешний вид разъема и ремонт ДИЗЕЛЬНЫЙ ДВИГАТЕЛЬ, 4 ЦИЛ., L4, 2.0 Л, CRI, SOHC, ТУРБО, 110 кВт
Управление катушкой реле стартера
YE Желтый
11
21
Масса
BKWH Черный-Белый
G102 Двигатель

Расположение деталей (узлов) Трехмерная схема жгутов
Электрическая схема G100, G102, G121, G122, G204 и G400
Функциональный обмен последовательными данными
86
85
87
30
F6UD Предохранитель

Электрическая схема Дерево Шина B+
1
1
X5 Блок предохранителекй - Аккумуляторная батарея X5

Расположение деталей (узлов) Трехмерная схема жгутов
Внешний вид разъема и ремонт ДИЗЕЛЬНЫЙ ДВИГАТЕЛЬ, 4 ЦИЛ., L4, 2.0 Л, CRI, SOHC, ТУРБО, 110 кВт
X1 Блок предохранителекй - Аккумуляторная батарея X1

Расположение деталей (узлов) Трехмерная схема жгутов
Положительное напряжение аккумуляторной батареи
RDGN Красный-Зеленый
Последовательные данные
Управление
X50D Блок предохранителекй - Аккумуляторная батарея

Расположение деталей (узлов) Трехмерная схема жгутов
K20 Контроллер электронной системы управления двигателем

Расположение деталей (узлов) Трехмерная схема жгутов СТРАНА - КОРЕЯ ДИЗЕЛЬНЫЙ ДВИГАТЕЛЬ, 4 ЦИЛ., L4, 2.0 Л, CRI, SOHC, ТУРБО, 110 кВт
Имеется только одно место для компонента
KR27 Реле стартера
P16 Приборная доска
X50A Блок предохранителей - Под капотом

Расположение деталей (узлов) Трехмерная схема жгутов
C1 Аккумуляторная батарея

Расположение деталей (узлов) Трехмерная схема жгутов СТРАНА - КОРЕЯ ДИЗЕЛЬНЫЙ ДВИГАТЕЛЬ, 4 ЦИЛ., L4, 2.0 Л, CRI, SOHC, ТУРБО, 110 кВт
Внешний вид разъема и ремонт
M64 Стартер
G13 Генератор

Расположение деталей (узлов) Трехмерная схема жгутов ДИЗЕЛЬНЫЙ ДВИГАТЕЛЬ, 4 ЦИЛ., L4, 2.0 Л, CRI, SOHC, ТУРБО, 110 кВт
Имеется только одно место для компонента
Управление
Сигнал
54
BN Коричневый
BNYE Коричневый-Желтый
J120 Жгут проводов двигателя

Электрическая схема Датчики данных двигателя - массовый расход воздуха (MAF), давление и температура ДИЗЕЛЬНЫЙ ДВИГАТЕЛЬ, 4 ЦИЛ., L4, 2.0 Л, CRI, SOHC, ТУРБО, 110 кВт
Электрическая схема Питание, масса и последовательные данные
Электрическая схема Питание, масса, последовательные данные и лампа неисправности (MIL) ДИЗЕЛЬНЫЙ ДВИГАТЕЛЬ, 4 ЦИЛ., L4, 2.0 Л, CRI, SOHC, ТУРБО, 110 кВт
Электрическая схема Переключатели и датчики
Запуск и зарядка

Запуск и зарядка
Справочные данные по контроллерам

Справочные данные по контроллерам
Перечень основных электрических компонентов

Перечень основных электрических компонентов
   


https://vnx.su/ 🛠 Руководства по ремонту и эксплуатации для автомобилей

Поиск по сайту

Остались вопросы или пожелания? Пишите на почту: support@vnx.su

Карта Сайта