Cruze
   
GMDE Start Page Load static TOC Load dynamic TOC Help?
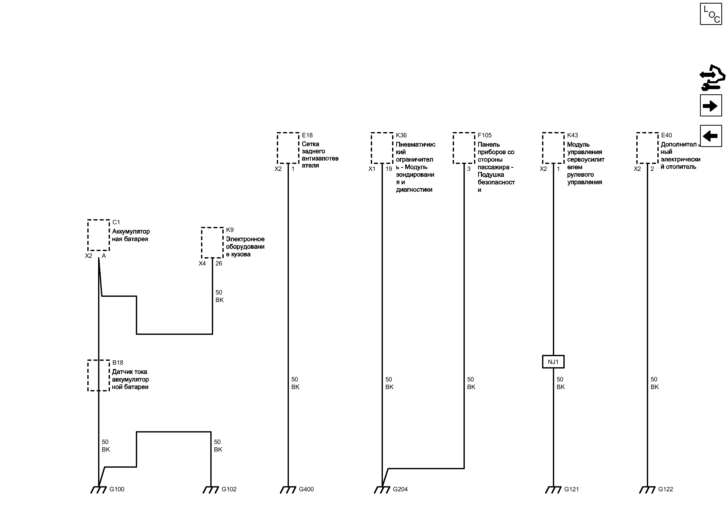
g100, g102, g121, g122, g204 и g400


            |                         |            
2203183RU.png


Display graphic

Display graphic

Компоненты
b18Датчик тока аккумуляторной батареиf105Панель приборов со стороны пассажира - Подушка безопасности
c1Аккумуляторная батареяk9Электронное оборудование кузова
e18Сетка заднего антизапотевателяk36Пневматический ограничитель - Модуль зондирования и диагностики
e40Дополнительный электрический отопительk43Модуль управления сервоусилителем рулевого управления
Разъемы
c1 (x2)Аккумуляторная батарея x2k9 (x4)Электронное оборудование кузова x4
e18 (x2)Сетка заднего антизапотевателя x2k36 (x1)Пневматический ограничитель - Модуль зондирования и диагностики x1
e40 (x2)Дополнительный электрический отопитель x2k43 (x2)Модуль управления сервоусилителем рулевого управления x2
Точки соединения с массой
g100Моторный отсек - Передняя часть, слеваg122Моторный отсек - Передняя часть, слева
g102Двигательg204Поперечина, панель приборов - справа
g121Моторный отсек - Передняя часть, слеваg400Задняя панель, правая
Сокращения
nj1С СЕРВОУСИЛИТЕЛЕМ, С ПОСТОЯННЫМ ПЕРЕДАТОЧНЫМ ЧИСЛОМ, ЭЛЕКТР.
Цветовые коды
bkЧерный
G100 Моторный отсек - Передняя часть, слева

Расположение деталей (узлов) Трехмерная схема жгутов ДИЗЕЛЬНЫЙ ДВИГАТЕЛЬ, 4 ЦИЛ., L4, 2.0 Л, CRI, SOHC, ТУРБО, 110 кВт
Имеется только одно место для компонента
Масса
BK Черный
Масса
BK Черный
G102 Двигатель

Расположение деталей (узлов) Трехмерная схема жгутов
A
X2 Аккумуляторная батарея X2

Расположение деталей (узлов) Трехмерная схема жгутов СТРАНА - КОРЕЯ ДИЗЕЛЬНЫЙ ДВИГАТЕЛЬ, 4 ЦИЛ., L4, 2.0 Л, CRI, SOHC, ТУРБО, 110 кВт
Имеется только одно место для компонента
X4 Электронное оборудование кузова X4

Расположение деталей (узлов) Трехмерная схема жгутов
26
BK Черный
Масса
G400 Задняя панель, правая

Расположение деталей (узлов) Трехмерная схема жгутов
Внешний вид разъема и ремонт
Масса
BK Черный
G121 Моторный отсек - Передняя часть, слева
G204 Поперечина, панель приборов - справа

Расположение деталей (узлов) Трехмерная схема жгутов
Внешний вид разъема и ремонт Левостороннее управление
Внешний вид разъема и ремонт Правостороннее управление
G122 Моторный отсек - Передняя часть, слева

Расположение деталей (узлов) Трехмерная схема жгутов
Масса
BK Черный
Масса
BK Черный
X2 Сетка заднего антизапотевателя X2

Расположение деталей (узлов) Трехмерная схема жгутов
Внешний вид разъема и ремонт
1
19
X2 Модуль управления сервоусилителем рулевого управления X2

Расположение деталей (узлов) Трехмерная схема жгутов С СЕРВОУСИЛИТЕЛЕМ, С ПОСТОЯННЫМ ПЕРЕДАТОЧНЫМ ЧИСЛОМ, ЭЛЕКТР. Левостороннее управление
Расположение деталей (узлов) Трехмерная схема жгутов С СЕРВОУСИЛИТЕЛЕМ, С ПОСТОЯННЫМ ПЕРЕДАТОЧНЫМ ЧИСЛОМ, ЭЛЕКТР. Правостороннее управление
1
2
С СЕРВОУСИЛИТЕЛЕМ, С ПОСТОЯННЫМ ПЕРЕДАТОЧНЫМ ЧИСЛОМ, ЭЛЕКТР.
BK Черный
E40 Дополнительный электрический отопитель

Электрическая схема Дополнительный обогреватель Контакт 2 - 1
Электрическая схема Дополнительный обогреватель Контакт 2 - 2
K43 Модуль управления сервоусилителем рулевого управления

Расположение деталей (узлов) Трехмерная схема жгутов С СЕРВОУСИЛИТЕЛЕМ, С ПОСТОЯННЫМ ПЕРЕДАТОЧНЫМ ЧИСЛОМ, ЭЛЕКТР. Левостороннее управление
Расположение деталей (узлов) Трехмерная схема жгутов С СЕРВОУСИЛИТЕЛЕМ, С ПОСТОЯННЫМ ПЕРЕДАТОЧНЫМ ЧИСЛОМ, ЭЛЕКТР. Правостороннее управление
Электрическая схема Рулевое управление с сервоусилителем Контакт 1
K36 Пневматический ограничитель - Модуль зондирования и диагностики

Расположение деталей (узлов) Трехмерная схема жгутов
Электрическая схема Питание, масса, индикатор и выключатель Контакт 19
E18 Сетка заднего антизапотевателя

Расположение деталей (узлов) Трехмерная схема жгутов
Расположение деталей (узлов) Трехмерная схема жгутов
Электрическая схема Антизапотеватель Контакт 1
K9 Электронное оборудование кузова

Расположение деталей (узлов) Трехмерная схема жгутов
Электрическая схема Защита батареи Контакт 26
B18 Датчик тока аккумуляторной батареи

Расположение деталей (узлов) Трехмерная схема жгутов СТРАНА - КОРЕЯ ДИЗЕЛЬНЫЙ ДВИГАТЕЛЬ, 4 ЦИЛ., L4, 2.0 Л, CRI, SOHC, ТУРБО, 110 кВт
Внешний вид разъема и ремонт
C1 Аккумуляторная батарея

Расположение деталей (узлов) Трехмерная схема жгутов СТРАНА - КОРЕЯ ДИЗЕЛЬНЫЙ ДВИГАТЕЛЬ, 4 ЦИЛ., L4, 2.0 Л, CRI, SOHC, ТУРБО, 110 кВт
Внешний вид разъема и ремонт
Электрическая схема Защита батареи Контакт A
X2 Дополнительный электрический отопитель X2

Внешний вид разъема и ремонт
X1 Пневматический ограничитель - Модуль зондирования и диагностики X1

Расположение деталей (узлов) Трехмерная схема жгутов
Внешний вид разъема и ремонт
3
F105 Панель приборов со стороны пассажира - Подушка безопасности

Расположение деталей (узлов) Трехмерная схема жгутов
Внешний вид разъема и ремонт
Электрическая схема Модули лобового столкновения Контакт 3 - 1
Электрическая схема Модули лобового столкновения Контакт 3 - 2
BK Черный
G111 и G112

G111 и G112
Справочные данные по контроллерам

Справочные данные по контроллерам
G402

G402
Перечень основных электрических компонентов

Перечень основных электрических компонентов
   


https://vnx.su/ 🛠 Руководства по ремонту и эксплуатации для автомобилей

Поиск по сайту

Остались вопросы или пожелания? Пишите на почту: support@vnx.su

Карта Сайта