Cruze
   
GMDE Start Page Load static TOC Load dynamic TOC Help?
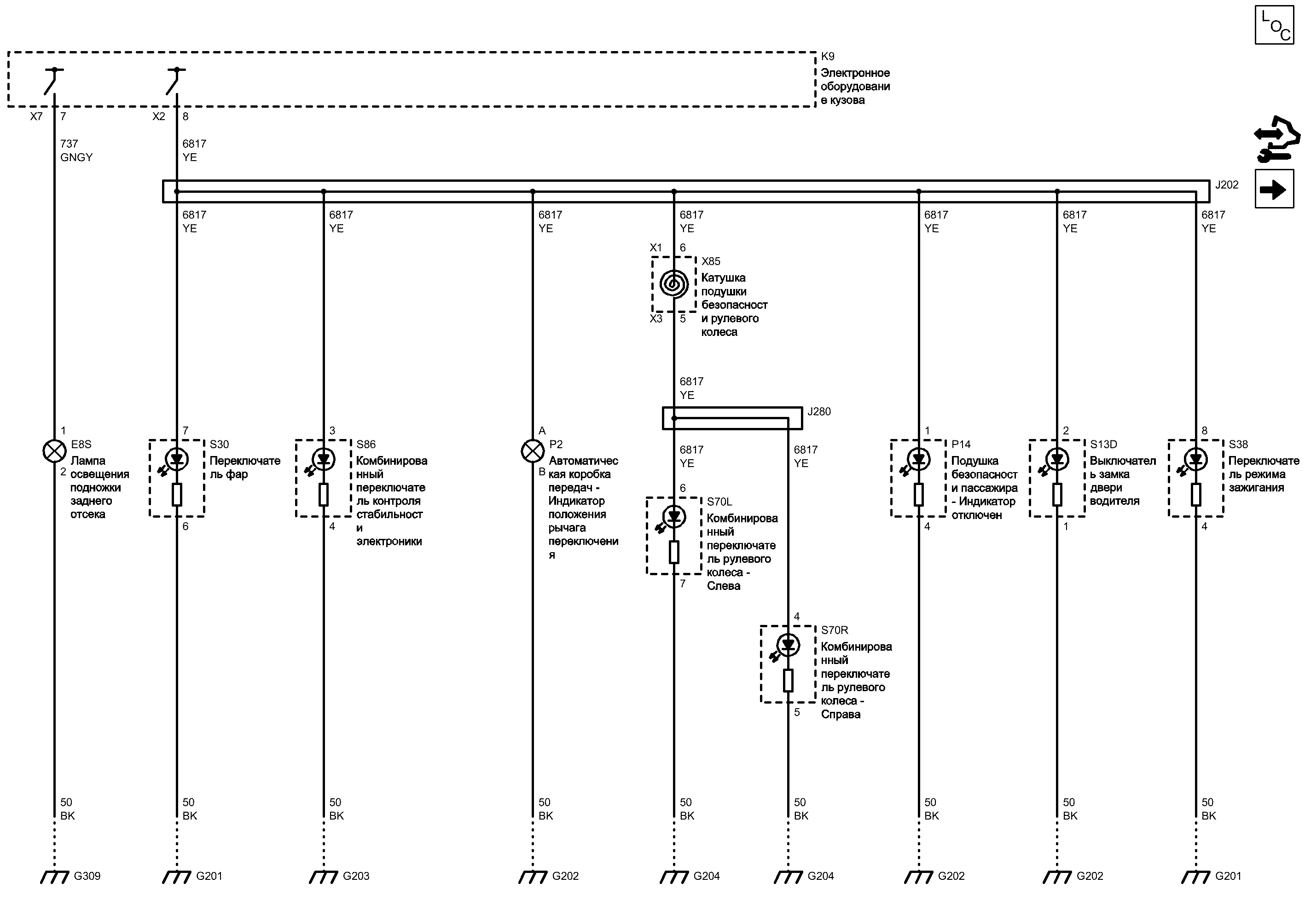
Лампы освещения, кузов 1 от 2


            |                         |            
2202824RU.png


Display graphic

Display graphic

Компоненты
e8sЛампа освещения подножки заднего отсекаs38Переключатель режима зажигания
k9Электронное оборудование кузоваs70lКомбинированный переключатель рулевого колеса - Слева
p2Автоматическая коробка передач - Индикатор положения рычага переключенияs70rКомбинированный переключатель рулевого колеса - Справа
p14Подушка безопасности пассажира - Индикатор отключенs86Комбинированный переключатель контроля стабильности электроники
s13dВыключатель замка двери водителяx85Катушка подушки безопасности рулевого колеса
s30Переключатель фар
Разъемы
j202Жгут проводов панели приборовk9 (x7)Электронное оборудование кузова x7
j280Жгут проводов рулевого колесаx85 (x1)Катушка подушки безопасности рулевого колеса x1
k9 (x2)Электронное оборудование кузова x2x85 (x3)Катушка подушки безопасности рулевого колеса x3
Точки соединения с массой
g201Поперечина, панель приборов, слеваg204Поперечина, панель приборов - справа
g202Поперечина, панель приборов - позади аудиосистемыg309Задняя панель, левая
g203Поперечина, панель приборов - позади аудиосистемы
Цветовые коды
bkЧерныйyeЖелтый
gngyЗеленый-Серый
8
X7 Электронное оборудование кузова X7

Расположение деталей (узлов) Трехмерная схема жгутов
7
Управление лампой багажника
GNGY Зеленый-Серый
G309 Задняя панель, левая

Расположение деталей (узлов) Трехмерная схема жгутов
Внешний вид разъема и ремонт
Электрическая схема G309
Масса
BK Черный
G203 Поперечина, панель приборов - позади аудиосистемы

Расположение деталей (узлов) Трехмерная схема жгутов
Внешний вид разъема и ремонт
Электрическая схема G203
Масса
BK Черный
G201 Поперечина, панель приборов, слева

Расположение деталей (узлов) Трехмерная схема жгутов
Внешний вид разъема и ремонт
Электрическая схема G201
Масса
BK Черный
X2 Электронное оборудование кузова X2

Расположение деталей (узлов) Трехмерная схема жгутов
1
2
Управление яркостью светодиодной подсветки
YE Желтый
J202 Жгут проводов панели приборов
YE Желтый
7
6
3
4
B
A
Масса
BK Черный
G202 Поперечина, панель приборов - позади аудиосистемы

Расположение деталей (узлов) Трехмерная схема жгутов
Внешний вид разъема и ремонт Левостороннее управление
Внешний вид разъема и ремонт Правостороннее управление
Электрическая схема G202
YE Желтый
YE Желтый
YE Желтый
4
1
G202 Поперечина, панель приборов - позади аудиосистемы

Расположение деталей (узлов) Трехмерная схема жгутов
Внешний вид разъема и ремонт Левостороннее управление
Внешний вид разъема и ремонт Правостороннее управление
Электрическая схема G202
Масса
BK Черный
1
2
G202 Поперечина, панель приборов - позади аудиосистемы

Расположение деталей (узлов) Трехмерная схема жгутов
Внешний вид разъема и ремонт Левостороннее управление
Внешний вид разъема и ремонт Правостороннее управление
Электрическая схема G202
Масса
BK Черный
4
8
YE Желтый
G201 Поперечина, панель приборов, слева

Расположение деталей (узлов) Трехмерная схема жгутов
Внешний вид разъема и ремонт
Электрическая схема G201
Масса
BK Черный
6
X85 Катушка подушки безопасности рулевого колеса

Расположение деталей (узлов) Трехмерная схема жгутов
S38 Переключатель режима зажигания

Внешний вид разъема и ремонт
Доступен вид только с одним разъемом
S13D Выключатель замка двери водителя

Внешний вид разъема и ремонт
P14 Подушка безопасности пассажира - Индикатор отключен

Внешний вид разъема и ремонт
P2 Автоматическая коробка передач - Индикатор положения рычага переключения

Расположение деталей (узлов) Трехмерная схема жгутов
Внешний вид разъема и ремонт
S86 Комбинированный переключатель контроля стабильности электроники
S30 Переключатель фар

Расположение деталей (узлов) Трехмерная схема жгутов Левостороннее управление
Внешний вид разъема и ремонт
E8S Лампа освещения подножки заднего отсека

Расположение деталей (узлов) Трехмерная схема жгутов
Внешний вид разъема и ремонт
K9 Электронное оборудование кузова

Расположение деталей (узлов) Трехмерная схема жгутов
5
X1 Катушка подушки безопасности рулевого колеса X1

Внешний вид разъема и ремонт
S70L Комбинированный переключатель рулевого колеса - Слева
7
6
5
4
S70R Комбинированный переключатель рулевого колеса - Справа
J280 Жгут проводов рулевого колеса
G204 Поперечина, панель приборов - справа

Расположение деталей (узлов) Трехмерная схема жгутов
Внешний вид разъема и ремонт Левостороннее управление
Внешний вид разъема и ремонт Правостороннее управление
Электрическая схема G100, G102, G121, G122, G204 и G400
Масса
BK Черный
G204 Поперечина, панель приборов - справа

Расположение деталей (узлов) Трехмерная схема жгутов
Внешний вид разъема и ремонт Левостороннее управление
Внешний вид разъема и ремонт Правостороннее управление
Электрическая схема G100, G102, G121, G122, G204 и G400
Масса
BK Черный
Управление
Управление
YE Желтый
YE Желтый
X3 Катушка подушки безопасности рулевого колеса X3

Расположение деталей (узлов) Трехмерная схема жгутов
Внешний вид разъема и ремонт
Управление яркостью светодиодной подсветки
YE Желтый
YE Желтый
YE Желтый
Справочные данные по контроллерам

Справочные данные по контроллерам
Лампы освещения, кузов

Лампы освещения, кузов
Перечень основных электрических компонентов

Перечень основных электрических компонентов
   


https://vnx.su/ 🛠 Руководства по ремонту и эксплуатации для автомобилей

Поиск по сайту

Остались вопросы или пожелания? Пишите на почту: support@vnx.su

Карта Сайта