Cruze
   
GMDE Start Page Load static TOC Load dynamic TOC Help?
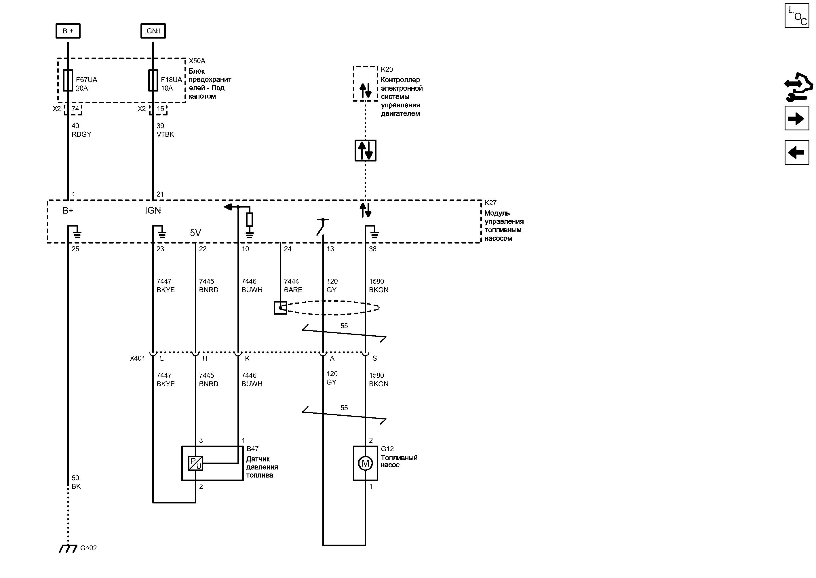
Средства управления топливом - топливный насос и форсунки (СТРАНЫ - СЕВЕРНАЯ АМЕРИКА)


            |                         |            
2203086RU.png


Display graphic

Display graphic

Компоненты
b47Датчик давления топливаk20Контроллер электронной системы управления двигателем
f18uaПредохранительk27Модуль управления топливным насосом
f67uaПредохранительx50aБлок предохранителей - Под капотом
g12Топливный насос
Разъемы
x50a (x2)Блок предохранителей - Под капотом x2x401Жгут проводов кузова и жгут проводов топливного бака
Точки соединения с массой
g402Задняя панель, правая
Сокращения
b +Напряжение аккумуляторной батареиigniiВыключатель зажигания - движение/запуск
fsdcФункциональный обмен последовательными данными
Цветовые коды
barebarebuwhСиний-Белый
bkЧерныйgyСерый
bkgnЧерный-ЗеленыйrdgyКрасный-Серый
bkyeЧерный-ЖелтыйvtbkФиолетовый-Черный
bnrdКоричневый-Красный
1
F67UA Предохранитель

Электрическая схема Дерево Предохранители F1UA, F2UA, F6UA, F26UA, F31UA, F33UA, F34UA, F64UA и F67UA
Электрическая схема Питание Шина B+ UEC (5 из 6)
X2 Блок предохранителей - Под капотом X2

Внешний вид разъема и ремонт
74
21
15
G402 Задняя панель, правая

Внешний вид разъема и ремонт
Электрическая схема G402
25
Напряжение зажигания
VTBK Фиолетовый-Черный
Положительное напряжение аккумуляторной батареи
RDGY Красный-Серый
Масса
BK Черный
F18UA Предохранитель

Электрическая схема Дерево Предохранители F13UA, F16UA, F17UA, F18UA, F20UA, F52UA и F53UA
Электрическая схема Питание Шина B+ UEC (1 из 6)
X2 Блок предохранителей - Под капотом X2

Внешний вид разъема и ремонт
2
3
1
Сигнал датчика давления в топливной магистрали
BUWH Синий-Белый
Опорный сигнал 5 вольт от датчика давления в топливной магистрали
BNRD Коричневый-Красный
Слабый опорный сигнал датчика давления в топливной магистрали
BKYE Черный-Желтый
X401 Жгут проводов кузова и жгут проводов топливного бака

Расположение деталей (узлов) Трехмерная схема жгутов
Внешний вид разъема и ремонт Вилка
Внешний вид разъема и ремонт Гнездо
L
H
K
23
22
10
24
13
38
Управление топливной системой - модульный экран
BARE BARE
Слабый опорный сигнал топливного насоса
BKGN Черный-Зеленый
Регулировка топливного насоса
GY Серый
S
A
GY Серый
1
2
Напряжение аккумуляторной батареи
Выключатель зажигания - движение/запуск
Функциональный обмен последовательными данными
K20 Контроллер электронной системы управления двигателем

Расположение деталей (узлов) Трехмерная схема жгутов ГАЗОВЫЙ ДВИГАТЕЛЬ, 4 ЦИЛ., 1.6 Л, MFI, DOHC, 80 кВт (GMDAT)
Имеется только одно место для компонента
G12 Топливный насос

Расположение деталей (узлов) Трехмерная схема жгутов
Внешний вид разъема и ремонт
B47 Датчик давления топлива
X50A Блок предохранителей - Под капотом

Расположение деталей (узлов) Трехмерная схема жгутов
K27 Модуль управления топливным насосом
B+ (положительное напряжение аккумуляторной батареи)
Зажигание
Слабый опорный сигнал
Последовательные данные
Опорный сигнал 5 вольт
Слабый опорный сигнал
Сигнал
Управление
Слабый опорный сигнал
Последовательные данные
BKGN Черный-Зеленый
BUWH Синий-Белый
BNRD Коричневый-Красный
BKYE Черный-Желтый
Средства управления топливом - топливный насос и форсунки

Средства управления топливом - топливный насос и форсунки
Справочные данные по контроллерам

Справочные данные по контроллерам
Средства управления зажиганием - датчики зажигания

Средства управления зажиганием - датчики зажигания
Перечень основных электрических компонентов

Перечень основных электрических компонентов
   


https://vnx.su/ 🛠 Руководства по ремонту и эксплуатации для автомобилей

Поиск по сайту

Остались вопросы или пожелания? Пишите на почту: support@vnx.su

Карта Сайта