Cruze
   
GMDE Start Page Load static TOC Load dynamic TOC Help?
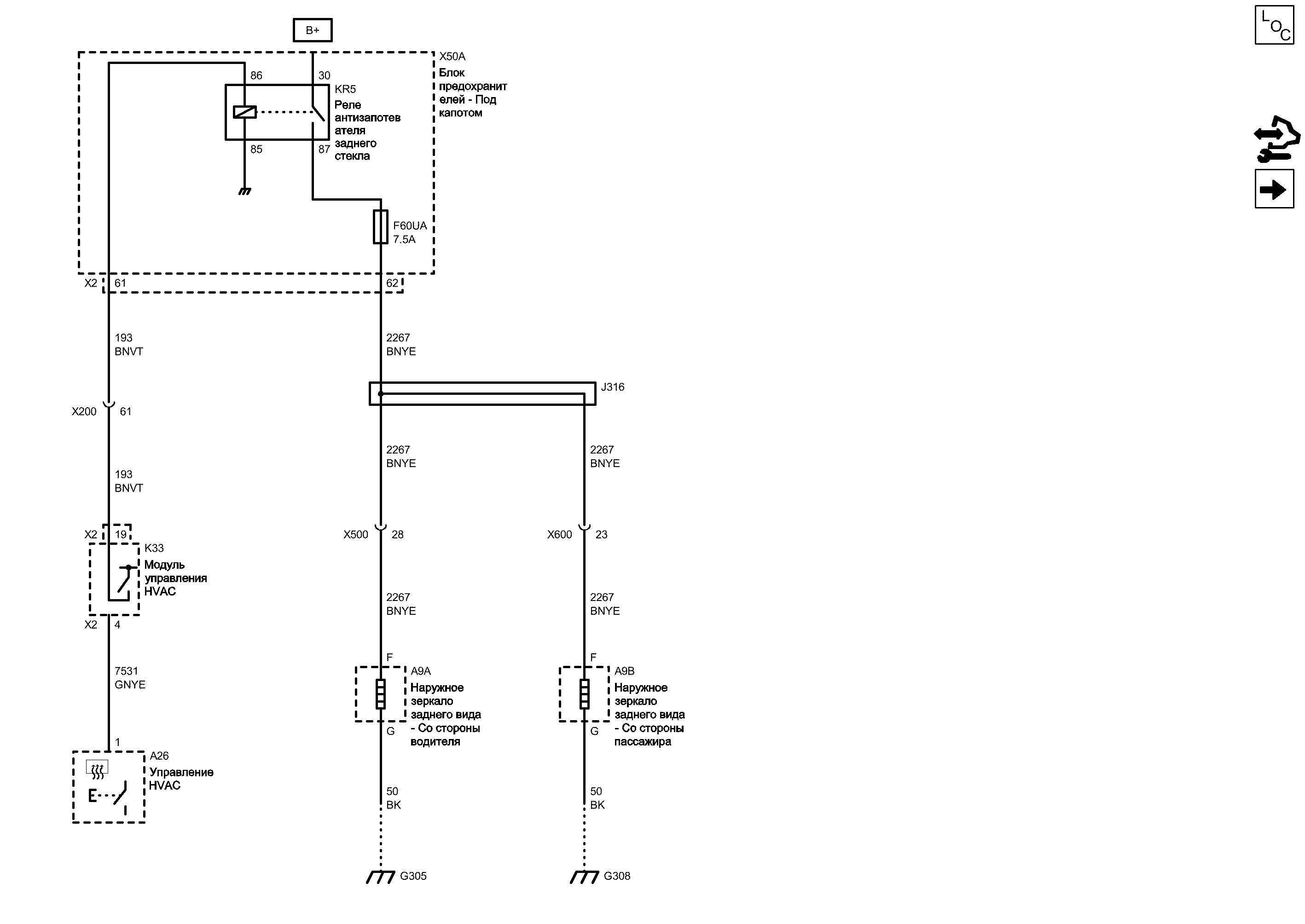
Обогреваемые наружные зеркала


            |                         |            
2202831RU.png


Display graphic

Display graphic

Компоненты
a9aНаружное зеркало заднего вида - Со стороны водителяk33Модуль управления hvac
a9bНаружное зеркало заднего вида - Со стороны пассажираkr5Реле антизапотевателя заднего стекла
a26Управление hvacx50aБлок предохранителей - Под капотом
f60uaПредохранитель
Разъемы
j316Жгут проводов кузоваx200Жгут проводов кузова и жгут проводов панели приборов
k33 (x2)Модуль управления hvac x2x500Жгут проводов кузова и жгут проводов двери водителя
x50a (x2)Блок предохранителей - Под капотом x2x600Жгут проводов кузова и жгут проводов двери пассажира
Точки соединения с массой
g305Передняя стойка, леваяg308Передняя стойка, правая
Сокращения
b+Вывод b+
Цветовые коды
bkЧерныйbnyeКоричневый-Желтый
bnvtКоричневый-ФиолетовыйgnyeЗеленый-Желтый
Вывод B+
X2 Блок предохранителей - Под капотом X2

Внешний вид разъема и ремонт
F60UA Предохранитель

Электрическая схема Дерево Предохранители F12UA, F28UA, F56UA, F60UA и F65UA
Электрическая схема Питание Шина B+ UEC (6 из 6)
61
X200 Жгут проводов кузова и жгут проводов панели приборов

Расположение деталей (узлов) Трехмерная схема жгутов
Внешний вид разъема и ремонт Вилка
Внешний вид разъема и ремонт Гнездо
61
19
X2 Модуль управления HVAC X2

Внешний вид разъема и ремонт
Релейное управление задним антизапотевателем
BNVT Коричневый-Фиолетовый
62
J316 Жгут проводов кузова
Управление нагревательным элементом зеркала
BNYE Коричневый-Желтый
X500 Жгут проводов кузова и жгут проводов двери водителя

Расположение деталей (узлов) Трехмерная схема жгутов Левостороннее управление
Расположение деталей (узлов) Трехмерная схема жгутов Правостороннее управление
Внешний вид разъема и ремонт Вилка Левостороннее управление
Внешний вид разъема и ремонт Вилка Правостороннее управление
Внешний вид разъема и ремонт Гнездо
28
F
G
Масса
BK Черный
G305 Передняя стойка, левая

Расположение деталей (узлов) Трехмерная схема жгутов
Внешний вид разъема и ремонт
Электрическая схема G305
Масса
BK Черный
G
F
X600 Жгут проводов кузова и жгут проводов двери пассажира

Расположение деталей (узлов) Трехмерная схема жгутов Левостороннее управление
Расположение деталей (узлов) Трехмерная схема жгутов Правостороннее управление
Внешний вид разъема и ремонт Вилка Левостороннее управление
Внешний вид разъема и ремонт Вилка Правостороннее управление
Внешний вид разъема и ремонт Гнездо
23
G308 Передняя стойка, правая

Расположение деталей (узлов) Трехмерная схема жгутов
Внешний вид разъема и ремонт
Электрическая схема G308
BNVT Коричневый-Фиолетовый
30
86
87
85
Управление
A9B Наружное зеркало заднего вида - Со стороны пассажира

Расположение деталей (узлов) Трехмерная схема жгутов Левостороннее управление
Расположение деталей (узлов) Трехмерная схема жгутов Правостороннее управление
Внешний вид разъема и ремонт
A9A Наружное зеркало заднего вида - Со стороны водителя

Расположение деталей (узлов) Трехмерная схема жгутов Левостороннее управление
Расположение деталей (узлов) Трехмерная схема жгутов Правостороннее управление
Внешний вид разъема и ремонт
K33 Модуль управления HVAC

Расположение деталей (узлов) Трехмерная схема жгутов ПЕРЕДНИЙ ВОЗДУШНЫЙ КОНДИЦИОНЕР С СИСТЕМОЙ HVAC, АВТОМ., ЭЛЕКТРОННЫЕ ОРГАНЫ УПРАВЛЕНИЯ
Имеется только одно место для компонента
X50A Блок предохранителей - Под капотом

Расположение деталей (узлов) Трехмерная схема жгутов
KR5 Реле антизапотевателя заднего стекла
A26 Управление HVAC
1
Линейная межкомпонентная сетевая шина 9
GNYE Зеленый-Желтый
X2 Модуль управления HVAC X2

Внешний вид разъема и ремонт
4
BNYE Коричневый-Желтый
BNYE Коричневый-Желтый
BNYE Коричневый-Желтый
BNYE Коричневый-Желтый
Справочные данные по контроллерам

Справочные данные по контроллерам
Наружное зеркало заднего вида

Наружное зеркало заднего вида
Перечень основных электрических компонентов

Перечень основных электрических компонентов
   


https://vnx.su/ 🛠 Руководства по ремонту и эксплуатации для автомобилей

Поиск по сайту

Остались вопросы или пожелания? Пишите на почту: support@vnx.su

Карта Сайта