To the top of the document
Orlando
   
GMDE Start Page Load static TOC Load dynamic TOC Help?

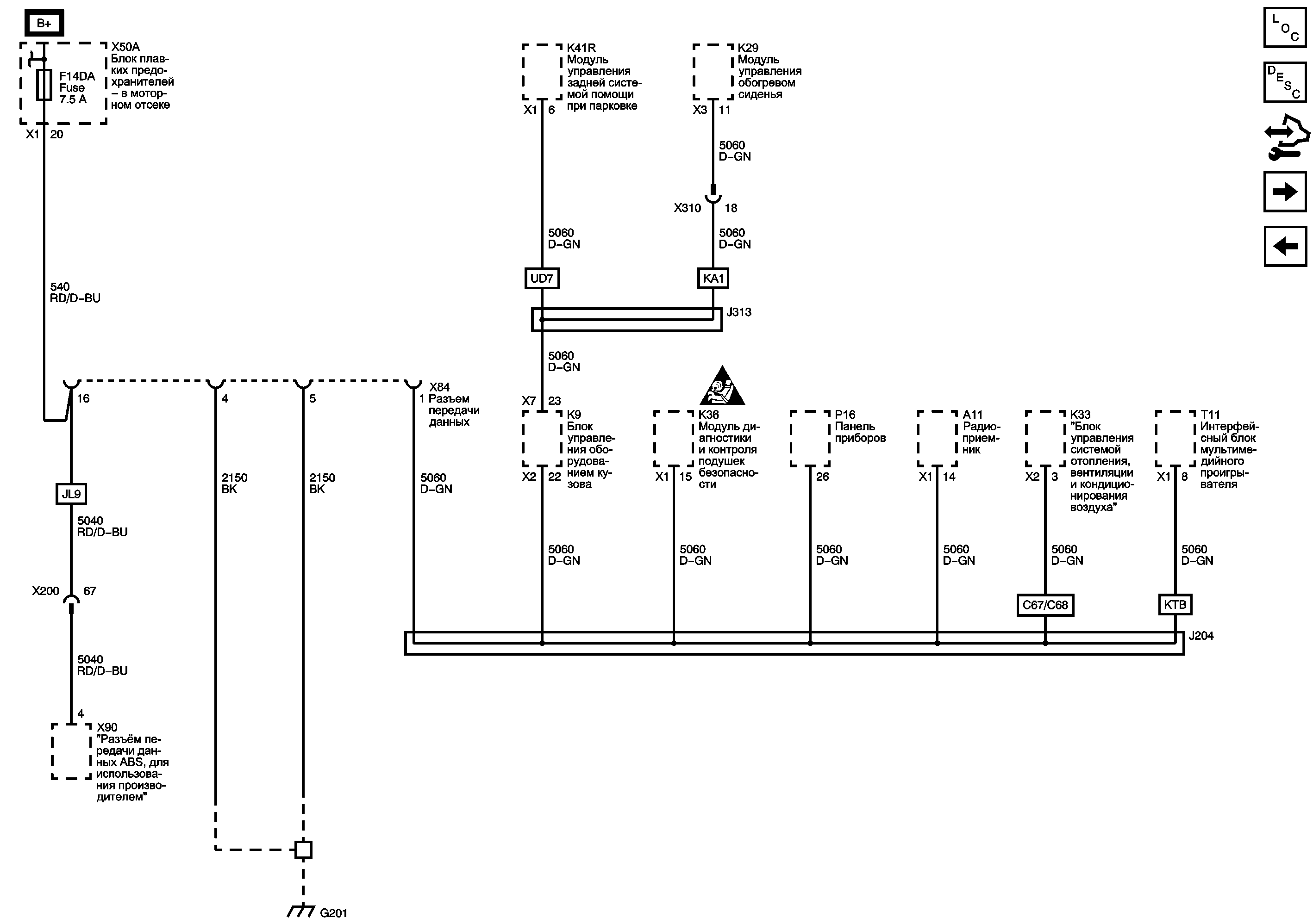
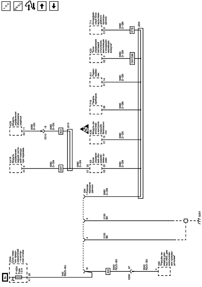
Низкоскоростная сеть gmlan


          
            |                         |            
2564580RU.png

Display graphic

Шина расширения шасси (FX3)

Высокоскоростная GMLAN (2 из 2)

Предохранители F14DA, F15DA, F17DA, F21DA, F23DA, F24DA и F25DA

G120, G121, G122 и G201

   


© copyright chevrolet. All rights reserved