To the top of the document
Orlando
   
GMDE Start Page Load static TOC Load dynamic TOC Help?

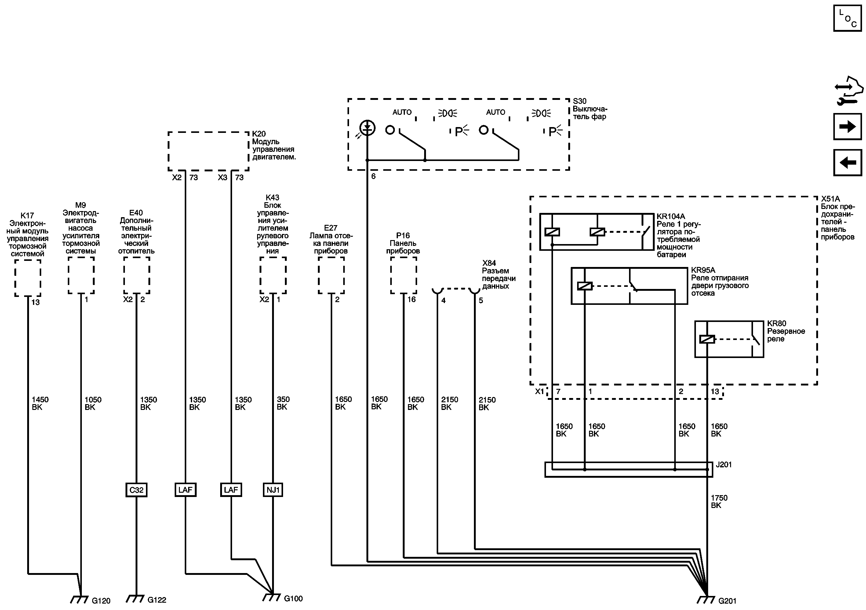
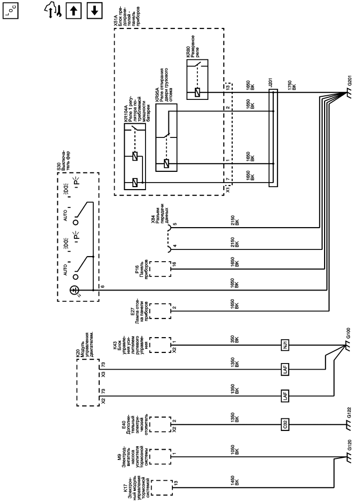
g120, g121, g122 и g201


          
            |                         |            
2564915RU.png

Display graphic

G202

G110 (2H0) и G112

   


© copyright chevrolet. All rights reserved