To the top of the document
Orlando
   
GMDE Start Page Load static TOC Load dynamic TOC Help?

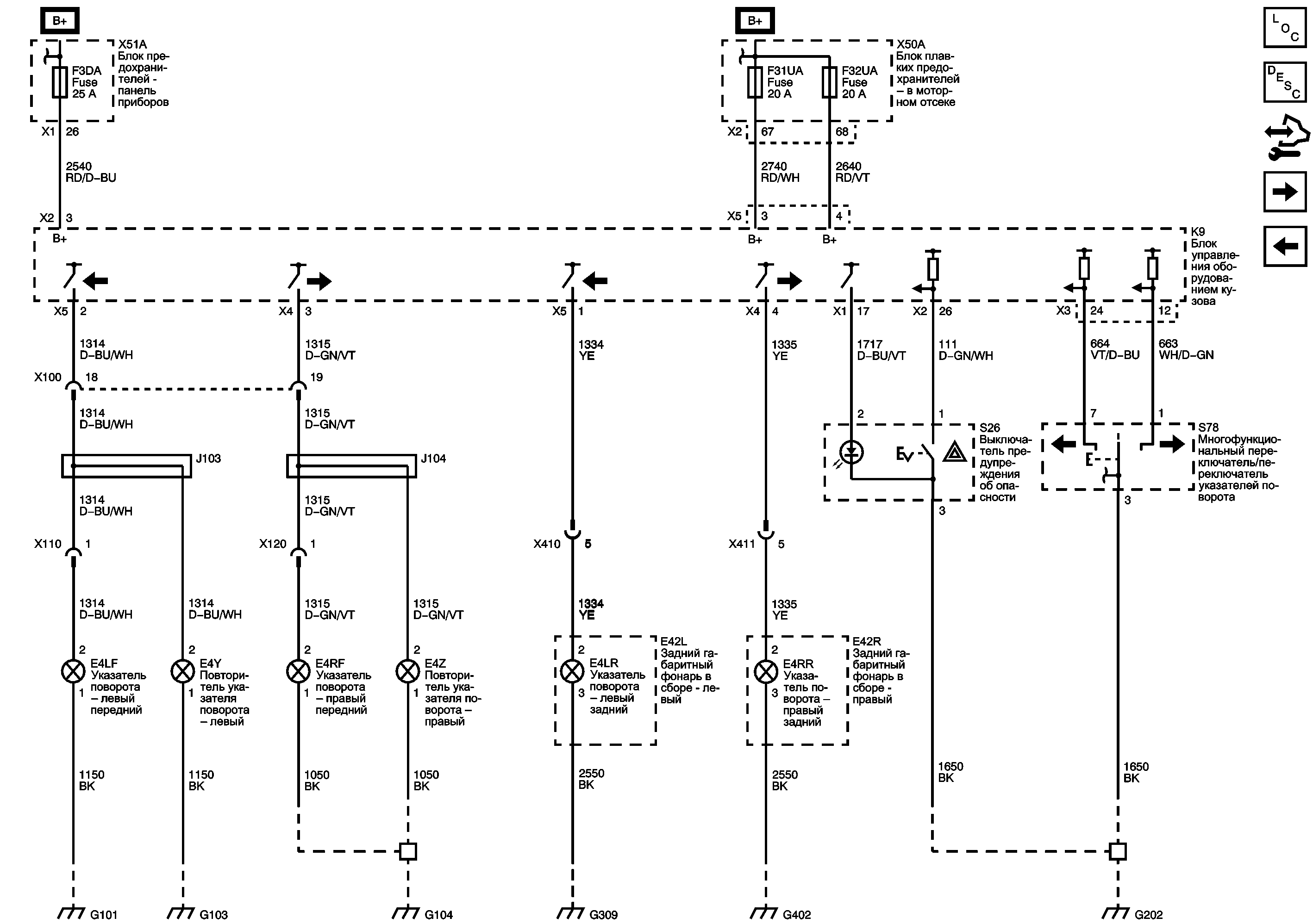
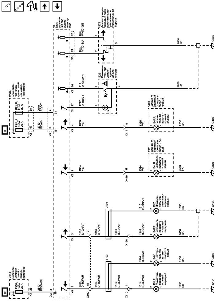
Указатели поворота


          
            |                         |            
2563871RU.png

Display graphic

Stop and Backup Lamps

Park and Tail Lamps

Предохранители F3DA, F8DA, F9DA, F10DA, F11DA, F16DA, F3UD и F6UD

Предохранители F2UA, F21UA, F27UA, F31UA, F32UA, F34UA, F35UA, F69UA и F70UA

G103, G104 и G105

G100, G101, and G102

G103, G104 и G105

G402

G202

   


© copyright chevrolet. All rights reserved