To the top of the document
Orlando
   
GMDE Start Page Load static TOC Load dynamic TOC Help?

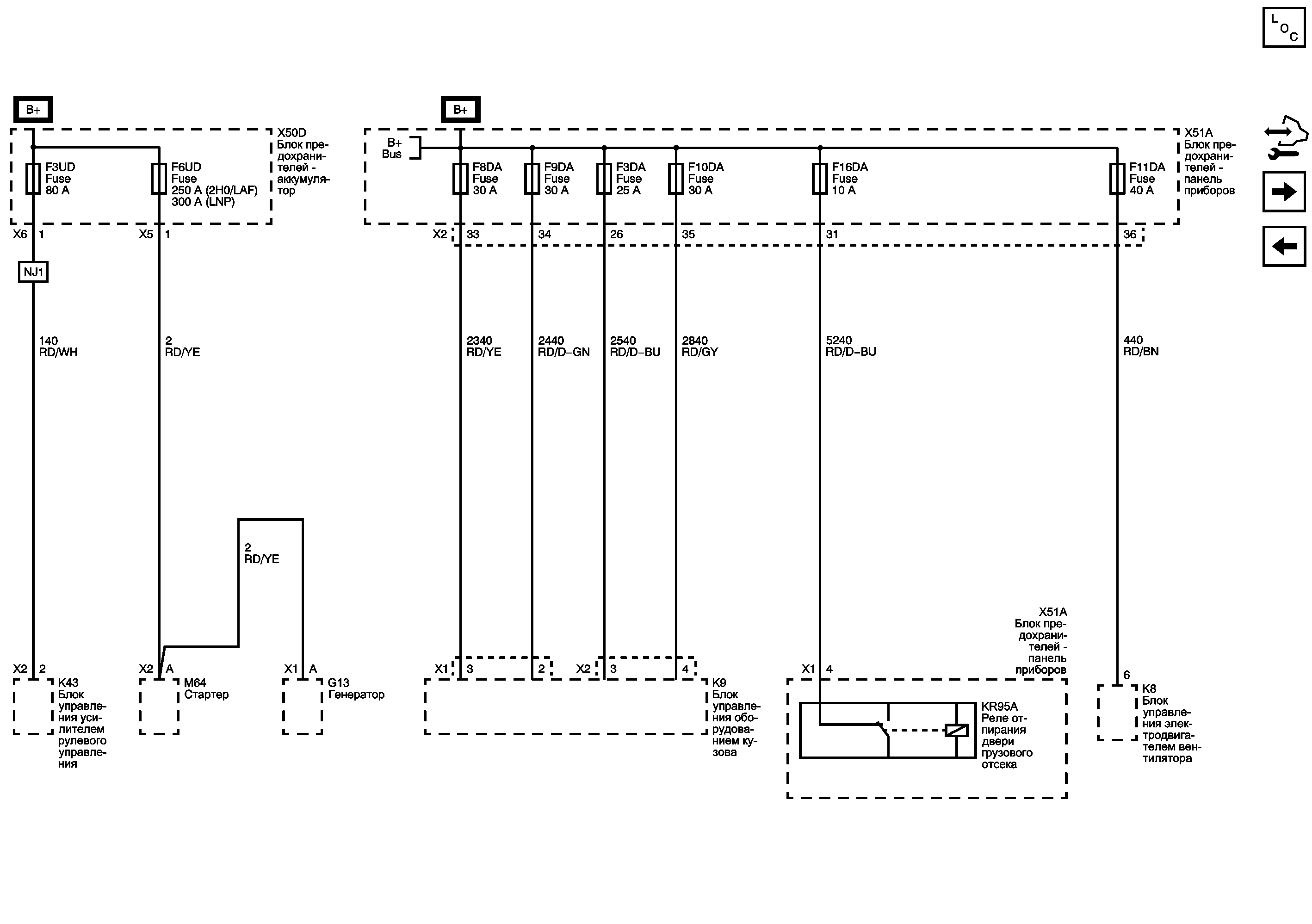
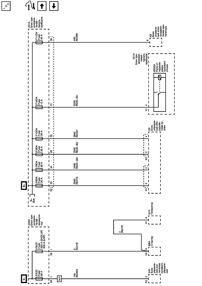
Предохранители f3da, f8da, f9da, f10da, f11da, f16da, f3ud и f6ud


          
            |                         |            
2564704RU.png

Display graphic

Предохранители F14DA, F15DA, F17DA, F21DA, F23DA, F24DA и F25DA

Предохранители F24UA, F48UA, F5UB и F6UB

   


© copyright chevrolet. All rights reserved