Cruze
   
GMDE Start Page Load static TOC Load dynamic TOC Help?
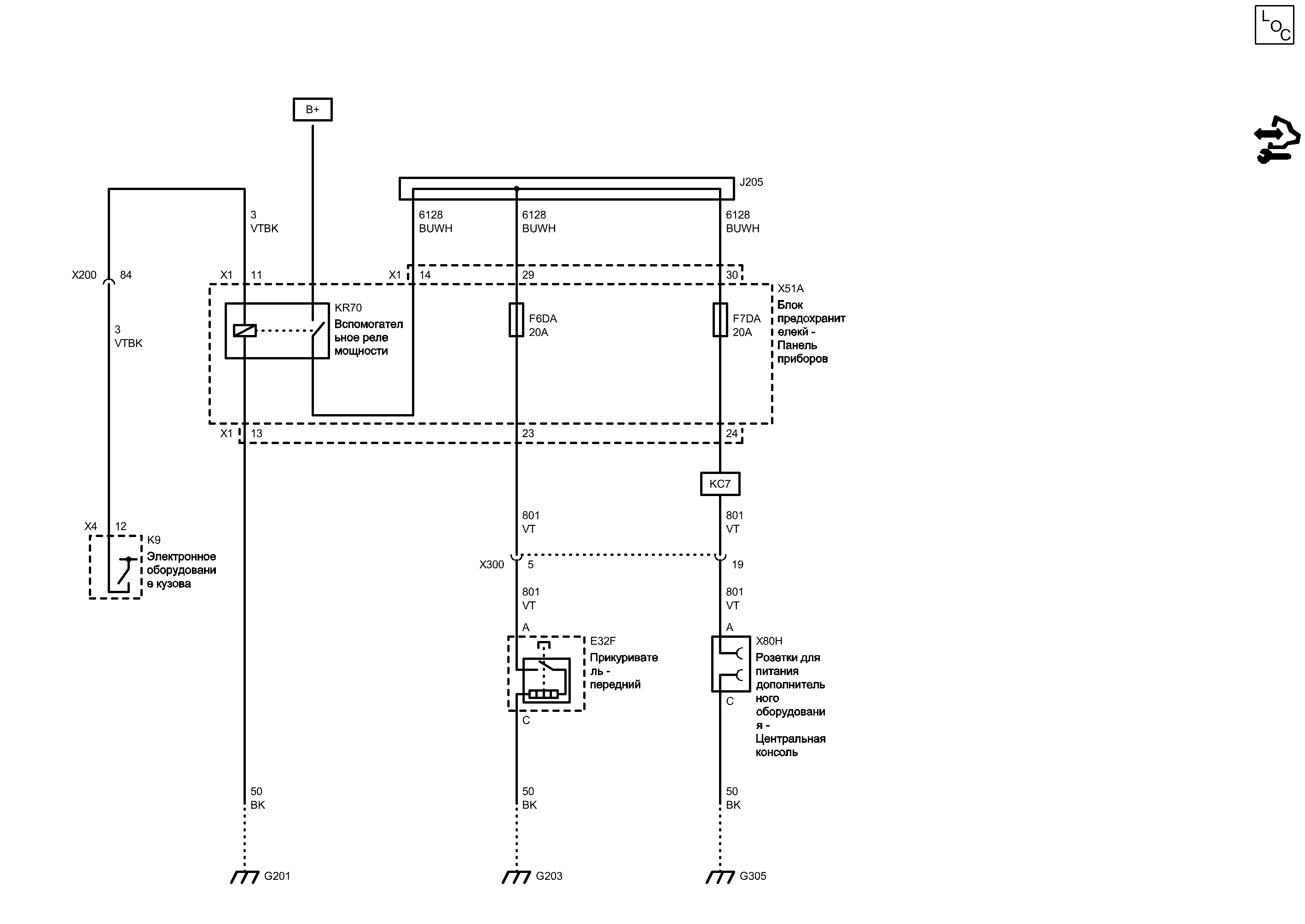
Прикуриватель и точки присоединения устройств-потребителей постоянного тока


            |                         |            
2203066RU.png


Display graphic

Display graphic

Компоненты
e32fПрикуриватель - переднийkr70Вспомогательное реле мощности
f6daПредохранительx51aБлок предохранителекй - Панель приборов
f7daПредохранительx80hРозетки для питания дополнительного оборудования - Центральная консоль
k9Электронное оборудование кузова
Разъемы
j205Жгут проводов панели приборовx200Жгут проводов кузова и жгут проводов панели приборов
k9 (x4)Электронное оборудование кузова x4x300Жгут проводов панели приборов и жгут проводов консоли
x51a (x1)Блок предохранителекй - Панель приборов x1
Точки соединения с массой
g201Поперечина, панель приборов, слеваg305Передняя стойка, левая
g203Поперечина, панель приборов - позади аудиосистемы
Сокращения
b+Вывод b+kc7ЭЛЕКТРИЧЕСКАЯ РОЗЕТКА - ЗАДНЕЕ СИДЕНЬЕ
Цветовые коды
bkЧерныйvtФиолетовый
buwhСиний-БелыйvtbkФиолетовый-Черный
C
A
23
F6DA Предохранитель

Электрическая схема Дерево Предохранители F6DA и F7DA
Электрическая схема Питание Шина B+ IEC (2 из 3)
29
X1 Блок предохранителекй - Панель приборов X1
14
Команда освобгждения для двигателя освобождения заднего замка
BUWH Синий-Белый
J205 Жгут проводов панели приборов
13
X1 Блок предохранителекй - Панель приборов X1
Масса
BK Черный
G201 Поперечина, панель приборов, слева

Расположение деталей (узлов) Трехмерная схема жгутов
Внешний вид разъема и ремонт
Электрическая схема G201
G203 Поперечина, панель приборов - позади аудиосистемы

Расположение деталей (узлов) Трехмерная схема жгутов
Внешний вид разъема и ремонт
Электрическая схема G203
30
F7DA Предохранитель

Электрическая схема Дерево Предохранители F6DA и F7DA
Электрическая схема Питание Шина B+ IEC (2 из 3)
24
11
X1 Блок предохранителекй - Панель приборов X1
X200 Жгут проводов кузова и жгут проводов панели приборов

Расположение деталей (узлов) Трехмерная схема жгутов
Внешний вид разъема и ремонт Вилка
Внешний вид разъема и ремонт Гнездо
84
12
X4 Электронное оборудование кузова X4

Расположение деталей (узлов) Трехмерная схема жгутов
Вывод B+
C
A
Масса
BK Черный
19
G305 Передняя стойка, левая

Расположение деталей (узлов) Трехмерная схема жгутов
Внешний вид разъема и ремонт
Электрическая схема G305
Плавкий предохранитель для сильных токов - для несъемного вспомогательного обору...
VT Фиолетовый
Масса
BK Черный
X300 Жгут проводов панели приборов и жгут проводов консоли

Внешний вид разъема и ремонт Вилка
Внешний вид разъема и ремонт Гнездо
5
VT Фиолетовый
Напряжение зажигания
VTBK Фиолетовый-Черный
BUWH Синий-Белый
Управление
ЭЛЕКТРИЧЕСКАЯ РОЗЕТКА - ЗАДНЕЕ СИДЕНЬЕ
VT Фиолетовый
X80H Розетки для питания дополнительного оборудования - Центральная консоль

Расположение деталей (узлов) Трехмерная схема жгутов
Внешний вид разъема и ремонт
K9 Электронное оборудование кузова

Расположение деталей (узлов) Трехмерная схема жгутов
E32F Прикуриватель - передний

Внешний вид разъема и ремонт
KR70 Вспомогательное реле мощности
X51A Блок предохранителекй - Панель приборов

Расположение деталей (узлов) Трехмерная схема жгутов
Плавкий предохранитель для сильных токов - для несъемного вспомогательного обору...
VT Фиолетовый
BUWH Синий-Белый
VTBK Фиолетовый-Черный
Справочные данные по контроллерам

Справочные данные по контроллерам
Перечень основных электрических компонентов

Перечень основных электрических компонентов
   


https://vnx.su/ 🛠 Руководства по ремонту и эксплуатации для автомобилей

Поиск по сайту

Остались вопросы или пожелания? Пишите на почту: support@vnx.su

Карта Сайта