Cruze
   
GMDE Start Page Load static TOC Load dynamic TOC Help?
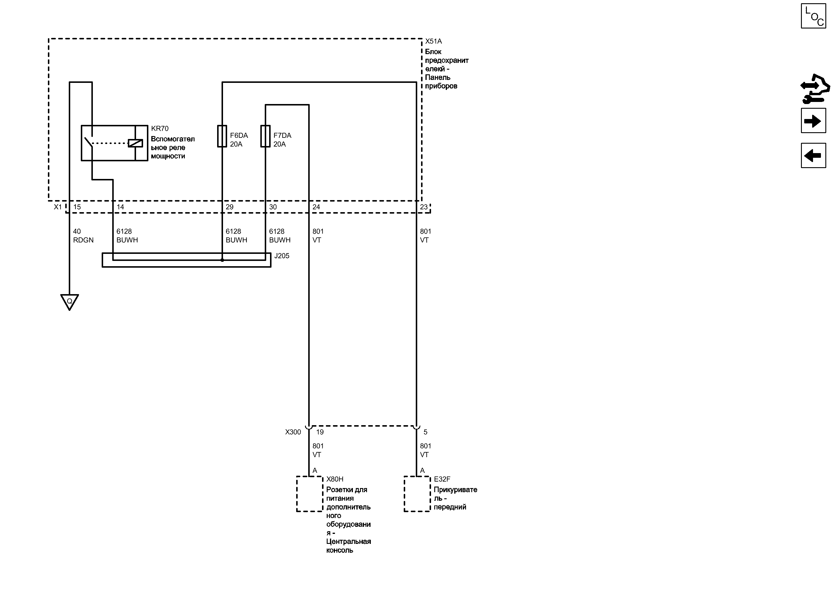
Предохранители f6da и f7da


            |                         |            
2203150RU.png


Display graphic

Display graphic

Компоненты
e32fПрикуриватель - переднийkr70Вспомогательное реле мощности
f6daПредохранительx51aБлок предохранителекй - Панель приборов
f7daПредохранительx80hРозетки для питания дополнительного оборудования - Центральная консоль
Разъемы
j205Жгут проводов панели приборовx300Жгут проводов панели приборов и жгут проводов консоли
x51a (x1)Блок предохранителекй - Панель приборов x1
Цветовые коды
buwhСиний-БелыйvtФиолетовый
rdgnКрасный-Зеленый
X1 Блок предохранителекй - Панель приборов X1
Положительное напряжение аккумуляторной батареи
RDGN Красный-Зеленый
X51A Блок предохранителекй - Панель приборов

Расположение деталей (узлов) Трехмерная схема жгутов
Электрическая схема Прикуриватель и точки присоединения устройств-потребителей постоянного тока Контакт 14
Электрическая схема Прикуриватель и точки присоединения устройств-потребителей постоянного тока Контакт 23
Электрическая схема Прикуриватель и точки присоединения устройств-потребителей постоянного тока Контакт 24
Электрическая схема Прикуриватель и точки присоединения устройств-потребителей постоянного тока Контакт 29
Электрическая схема Прикуриватель и точки присоединения устройств-потребителей постоянного тока Контакт 30
KR70 Вспомогательное реле мощности
F7DA Предохранитель
F6DA Предохранитель
14
15
29
30
24
23
J205 Жгут проводов панели приборов
Плавкий предохранитель для сильных токов - для несъемного вспомогательного обору...
VT Фиолетовый
Плавкий предохранитель для сильных токов - для несъемного вспомогательного обору...
VT Фиолетовый
Команда освобгждения для двигателя освобождения заднего замка
BUWH Синий-Белый
X80H Розетки для питания дополнительного оборудования - Центральная консоль

Расположение деталей (узлов) Трехмерная схема жгутов
Внешний вид разъема и ремонт
Электрическая схема Прикуриватель и точки присоединения устройств-потребителей постоянного тока Контакт A
X300 Жгут проводов панели приборов и жгут проводов консоли

Внешний вид разъема и ремонт Вилка
Внешний вид разъема и ремонт Гнездо
19
VT Фиолетовый
A
5
E32F Прикуриватель - передний

Внешний вид разъема и ремонт
Электрическая схема Прикуриватель и точки присоединения устройств-потребителей постоянного тока Контакт A
VT Фиолетовый
A
Q

Q
BUWH Синий-Белый
BUWH Синий-Белый
Предохранители F1DA, F4DA и F5DA

Предохранители F1DA, F4DA и F5DA
Справочные данные по контроллерам

Справочные данные по контроллерам
Предохранители F3DA, F8DA, F9DA, F10DA, F11DA, F12DA и F13DA

Предохранители F3DA, F8DA, F9DA, F10DA, F11DA, F12DA и F13DA
Перечень основных электрических компонентов

Перечень основных электрических компонентов
   


https://vnx.su/ 🛠 Руководства по ремонту и эксплуатации для автомобилей

Поиск по сайту

Остались вопросы или пожелания? Пишите на почту: support@vnx.su

Карта Сайта