Cruze
   
GMDE Start Page Load static TOC Load dynamic TOC Help?
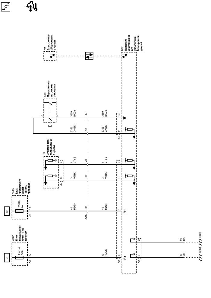
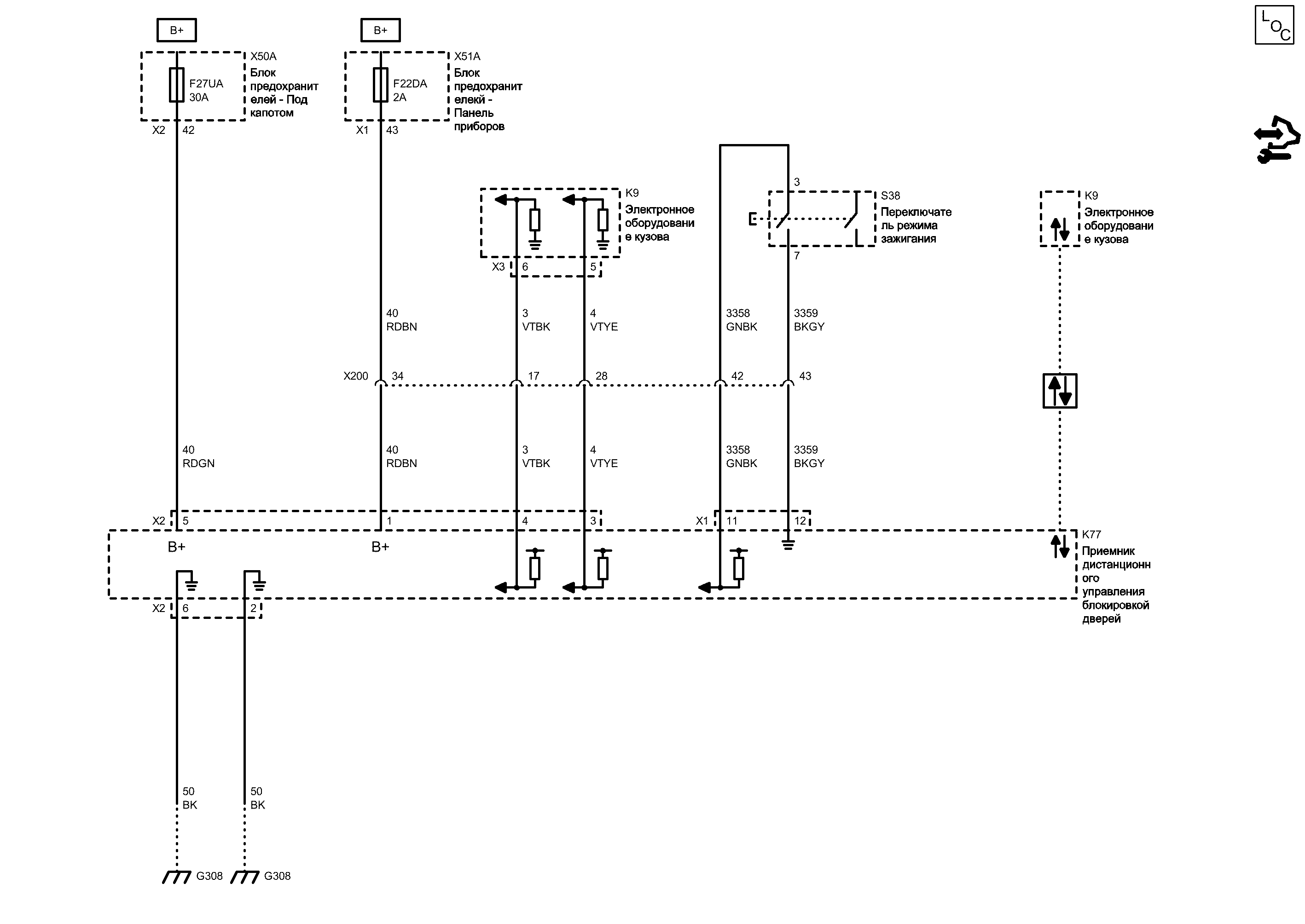
Питание, масса и последовательные данные (УПРАВЛЕНИЕ ЗАМКОМ ВХОДА, ДИСТАНЦИОННЫЙ ВХОД, РАСШИРЕННЫЙ ДИАПАЗОН, ПАССИВНЫЙ ВХОД)


            |                         |            
2202855RU.png


Display graphic

Display graphic

Компоненты
f22daПредохранительs38Переключатель режима зажигания
f27uaПредохранительx50aБлок предохранителей - Под капотом
k9Электронное оборудование кузоваx51aБлок предохранителекй - Панель приборов
k77Приемник дистанционного управления блокировкой дверей
Разъемы
k9 (x3)Электронное оборудование кузова x3x50a (x2)Блок предохранителей - Под капотом x2
k77 (x1)Приемник дистанционного управления блокировкой дверей x1x51a (x1)Блок предохранителекй - Панель приборов x1
k77 (x2)Приемник дистанционного управления блокировкой дверей x2x200Жгут проводов кузова и жгут проводов панели приборов
Точки соединения с массой
g308Передняя стойка, правая
Сокращения
b+Вывод b+fsdcФункциональный обмен последовательными данными
Цветовые коды
bkЧерныйrdgnКрасный-Зеленый
bkgyЧерный-СерыйvtbkФиолетовый-Черный
gnbkЗеленый-ЧерныйvtyeФиолетовый-Желтый
rdbnКрасный-Коричневый
G308 Передняя стойка, правая

Расположение деталей (узлов) Трехмерная схема жгутов
Внешний вид разъема и ремонт
Электрическая схема G308
2
Масса
BK Черный
X2 Приемник дистанционного управления блокировкой дверей X2

Расположение деталей (узлов) Трехмерная схема жгутов
Внешний вид разъема и ремонт
6
G308 Передняя стойка, правая

Расположение деталей (узлов) Трехмерная схема жгутов
Внешний вид разъема и ремонт
Электрическая схема G308
Масса
BK Черный
5
X2 Приемник дистанционного управления блокировкой дверей X2

Расположение деталей (узлов) Трехмерная схема жгутов
Внешний вид разъема и ремонт
Положительное напряжение аккумуляторной батареи
RDGN Красный-Зеленый
F27UA Предохранитель

Электрическая схема Дерево Предохранители F21UA, F27UA, F30UA, F37UA, F38UA, F45UA, F48UA и F51UA
Электрическая схема Питание Шина B+ UEC (4 из 6)
Вывод B+
42
X2 Блок предохранителей - Под капотом X2

Внешний вид разъема и ремонт
Положительное напряжение аккумуляторной батареи
RDBN Красный-Коричневый
1
X200 Жгут проводов кузова и жгут проводов панели приборов

Расположение деталей (узлов) Трехмерная схема жгутов
Внешний вид разъема и ремонт Вилка
Внешний вид разъема и ремонт Гнездо
34
RDBN Красный-Коричневый
F22DA Предохранитель

Электрическая схема Дерево Предохранители F14DA, F15DA, F16DA, F17DA, F21DA, F22DA, F23DA, F24DA и F25DA
Электрическая схема Питание Шина B+ IEC (1 из 3)
43
X1 Блок предохранителекй - Панель приборов X1
Вывод B+
Напряжение зажигания
VTYE Фиолетовый-Желтый
3
28
5
X3 Электронное оборудование кузова X3

Расположение деталей (узлов) Трехмерная схема жгутов
11
X1 Приемник дистанционного управления блокировкой дверей X1

Расположение деталей (узлов) Трехмерная схема жгутов
Внешний вид разъема и ремонт
42
43
12
17
6
Напряжение зажигания
VTBK Фиолетовый-Черный
4
Левый возвратный провод сигнала ТВ аудио
GNBK Зеленый-Черный
Правый возвратный провод сигнала ТВ аудио
BKGY Черный-Серый
Функциональный обмен последовательными данными
K9 Электронное оборудование кузова

Расположение деталей (узлов) Трехмерная схема жгутов
K9 Электронное оборудование кузова

Расположение деталей (узлов) Трехмерная схема жгутов
X51A Блок предохранителекй - Панель приборов

Расположение деталей (узлов) Трехмерная схема жгутов
X50A Блок предохранителей - Под капотом

Расположение деталей (узлов) Трехмерная схема жгутов
K77 Приемник дистанционного управления блокировкой дверей

Расположение деталей (узлов) Трехмерная схема жгутов
Слабый опорный сигнал
Слабый опорный сигнал
B+ (положительное напряжение аккумуляторной батареи)
B+ (положительное напряжение аккумуляторной батареи)
Сигнал
Сигнал
Сигнал
Сигнал
Слабый опорный сигнал
Сигнал
Последовательные данные
Последовательные данные
3
7
S38 Переключатель режима зажигания

Внешний вид разъема и ремонт
Доступен вид только с одним разъемом
VTBK Фиолетовый-Черный
VTYE Фиолетовый-Желтый
BKGY Черный-Серый
GNBK Зеленый-Черный
Справочные данные по контроллерам

Справочные данные по контроллерам
Перечень основных электрических компонентов

Перечень основных электрических компонентов
   


https://vnx.su/ 🛠 Руководства по ремонту и эксплуатации для автомобилей

Поиск по сайту

Остались вопросы или пожелания? Пишите на почту: support@vnx.su

Карта Сайта