Cruze
   
GMDE Start Page Load static TOC Load dynamic TOC Help?
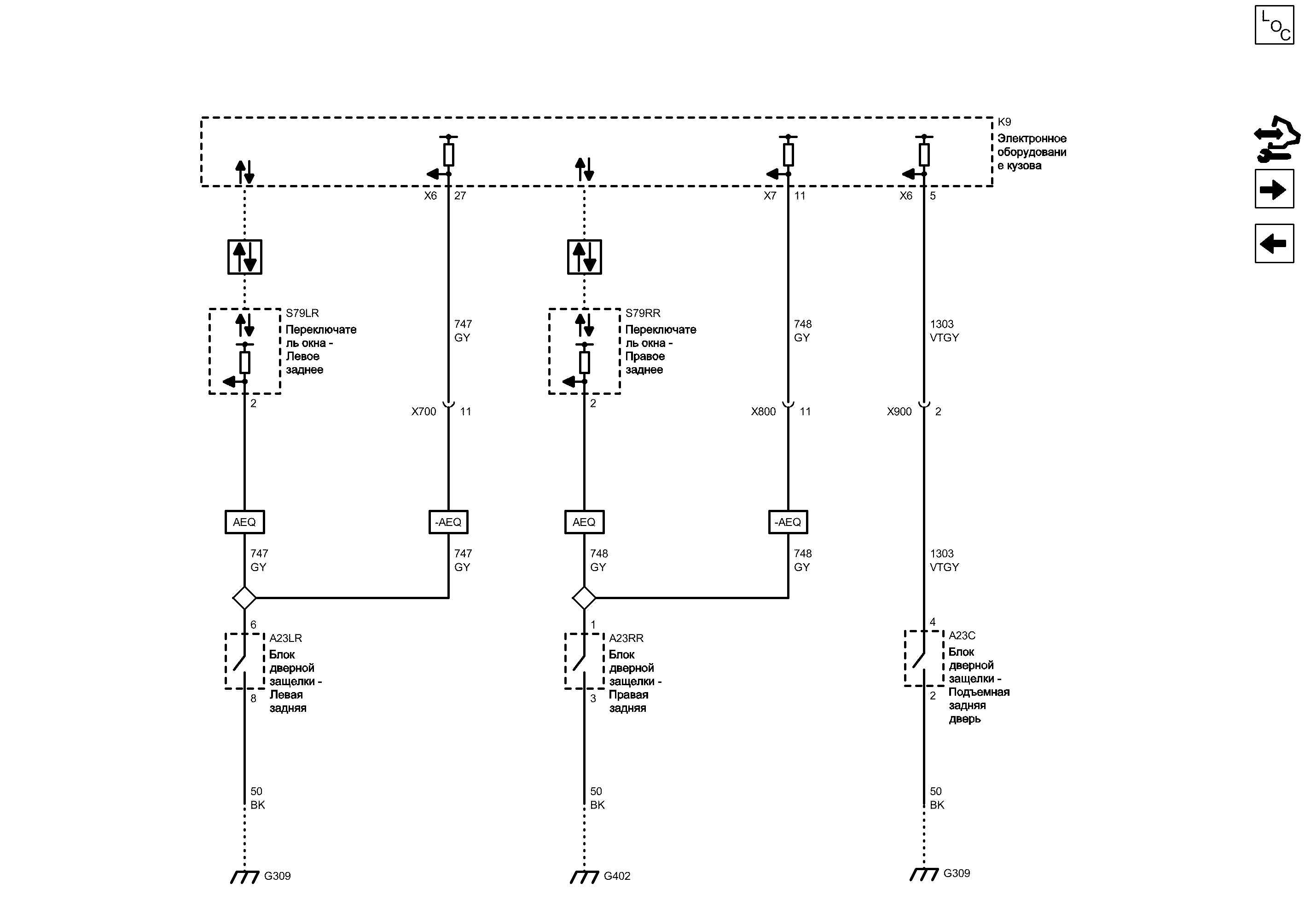
Переключатели "дверь открыта" - задние и багажный отсек


            |                         |            
2202852RU.png


Display graphic

Display graphic

Компоненты
a23cБлок дверной защелки - Подъемная задняя дверьk9Электронное оборудование кузова
a23lrБлок дверной защелки - Левая задняяs79lrПереключатель окна - Левое заднее
a23rrБлок дверной защелки - Правая задняяs79rrПереключатель окна - Правое заднее
Разъемы
k9 (x6)Электронное оборудование кузова x6x800Жгут проводов кузова и жгут проводов правой задней двери
k9 (x7)Электронное оборудование кузова x7x900Жгут проводов кузова и жгут проводов подъемной задней двери
x700Жгут проводов кузова и жгут проводов левой задней двери
Точки соединения с массой
g309Задняя панель, леваяg402Задняя панель, правая
Сокращения
aeqСТЕКЛО С МЕХАНИЧЕСКИМ ПРИВОДОМ - ЗАДНИЕ ДВЕРИ - СРОЧНО ВНИЗfsdcФункциональный обмен последовательными данными
-aeqСТЕКЛО БЕЗ МЕХАНИЧЕСКОГО ПРИВОДА - ЗАДНИЕ ДВЕРИ - СРОЧНО ВНИЗ
Цветовые коды
bkЧерныйvtgyФиолетовый-Серый
gyСерый
G309 Задняя панель, левая

Расположение деталей (узлов) Трехмерная схема жгутов
Внешний вид разъема и ремонт
Электрическая схема G309
4
2
5
X6 Электронное оборудование кузова X6

Расположение деталей (узлов) Трехмерная схема жгутов
G309 Задняя панель, левая

Расположение деталей (узлов) Трехмерная схема жгутов
Внешний вид разъема и ремонт
Электрическая схема G309
Масса
BK Черный
8
6
2
27
X6 Электронное оборудование кузова X6

Расположение деталей (узлов) Трехмерная схема жгутов
X700 Жгут проводов кузова и жгут проводов левой задней двери

Расположение деталей (узлов) Трехмерная схема жгутов
Внешний вид разъема и ремонт Вилка
Внешний вид разъема и ремонт Гнездо
11
СТЕКЛО БЕЗ МЕХАНИЧЕСКОГО ПРИВОДА - ЗАДНИЕ ДВЕРИ - СРОЧНО ВНИЗ
GY Серый
Функциональный обмен последовательными данными
СТЕКЛО С МЕХАНИЧЕСКИМ ПРИВОДОМ - ЗАДНИЕ ДВЕРИ - СРОЧНО ВНИЗ
GY Серый
G402 Задняя панель, правая

Расположение деталей (узлов) Трехмерная схема жгутов СТРАНЫ - КРОМЕ СЕВЕРНОЙ АМЕРИКИ
Внешний вид разъема и ремонт
Электрическая схема G402
Масса
BK Черный
3
1
2
X800 Жгут проводов кузова и жгут проводов правой задней двери

Расположение деталей (узлов) Трехмерная схема жгутов
Внешний вид разъема и ремонт Вилка
Внешний вид разъема и ремонт Гнездо
11
Функциональный обмен последовательными данными
X7 Электронное оборудование кузова X7

Расположение деталей (узлов) Трехмерная схема жгутов
11
Сигнал переключателя "Левая задняя дверь открыта"
GY Серый
СТЕКЛО БЕЗ МЕХАНИЧЕСКОГО ПРИВОДА - ЗАДНИЕ ДВЕРИ - СРОЧНО ВНИЗ
GY Серый
СТЕКЛО С МЕХАНИЧЕСКИМ ПРИВОДОМ - ЗАДНИЕ ДВЕРИ - СРОЧНО ВНИЗ
GY Серый
Сигнал переключателя "Правая задняя дверь открыта"
GY Серый
Сигнал переключателя "Подъемная задняя дверь открыта" (1)
VTGY Фиолетовый-Серый
VTGY Фиолетовый-Серый
X900 Жгут проводов кузова и жгут проводов подъемной задней двери

Расположение деталей (узлов) Трехмерная схема жгутов СТРАНЫ - СЕВЕРНАЯ АМЕРИКА
Расположение деталей (узлов) Трехмерная схема жгутов СТРАНЫ - КРОМЕ СЕВЕРНОЙ АМЕРИКИ
Внешний вид разъема и ремонт Вилка
Внешний вид разъема и ремонт Гнездо
2
Масса
BK Черный
Последовательные данные
S79RR Переключатель окна - Правое заднее

Расположение деталей (узлов) Трехмерная схема жгутов
Внешний вид разъема и ремонт
A23RR Блок дверной защелки - Правая задняя

Внешний вид разъема и ремонт
S79LR Переключатель окна - Левое заднее

Расположение деталей (узлов) Трехмерная схема жгутов
Внешний вид разъема и ремонт
A23LR Блок дверной защелки - Левая задняя

Внешний вид разъема и ремонт
K9 Электронное оборудование кузова

Расположение деталей (узлов) Трехмерная схема жгутов
A23C Блок дверной защелки - Подъемная задняя дверь

Расположение деталей (узлов) Трехмерная схема жгутов
Внешний вид разъема и ремонт
Сигнал
Сигнал
Сигнал
Сигнал
Сигнал
Последовательные данные
Последовательные данные
Последовательные данные
Переключатели "дверь открыта", спереди

Переключатели "дверь открыта", спереди
Справочные данные по контроллерам

Справочные данные по контроллерам
Дверные защелки

Дверные защелки
Перечень основных электрических компонентов

Перечень основных электрических компонентов
   


https://vnx.su/ 🛠 Руководства по ремонту и эксплуатации для автомобилей

Поиск по сайту

Остались вопросы или пожелания? Пишите на почту: support@vnx.su

Карта Сайта