Cruze
   
GMDE Start Page Load static TOC Load dynamic TOC Help?
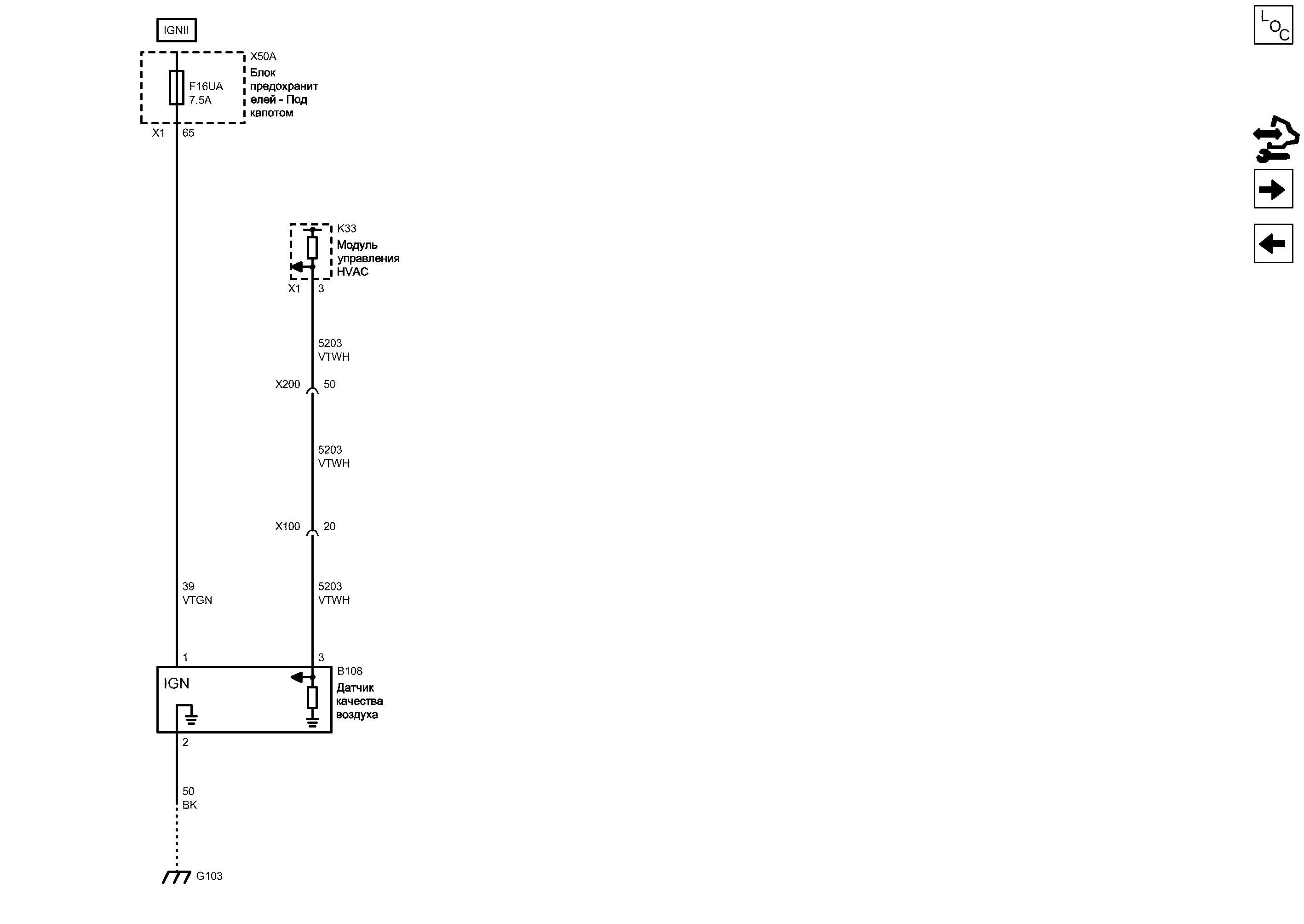
Датчик качества воздуха


            |                         |            
2203027RU.png


Display graphic

Display graphic

Компоненты
b108Датчик качества воздухаk33Модуль управления hvac
f16uaПредохранительx50aБлок предохранителей - Под капотом
Разъемы
k33 (x1)Модуль управления hvac x1x100Жгут проводов кузова и жгут проводов передней части кузова
x50a (x1)Блок предохранителей - Под капотом x1x200Жгут проводов кузова и жгут проводов панели приборов
Точки соединения с массой
g103Моторный отсек - Передняя часть, слева
Сокращения
igniiВыключатель зажигания - движение/запуск
Цветовые коды
bkЧерныйvtwhФиолетовый-Белый
vtgnФиолетовый-Зеленый
G103 Моторный отсек - Передняя часть, слева

Расположение деталей (узлов) Трехмерная схема жгутов БЕЗ КОЖАНОЙ ОТДЕЛКИ СИДЕНЬЯ (TBD1-GSV)(GMDAT)
Расположение деталей (узлов) Трехмерная схема жгутов ЕВРОПА
Внешний вид разъема и ремонт
Электрическая схема G103 и G105
Масса
BK Черный
2
1
Напряжение зажигания
VTGN Фиолетовый-Зеленый
65
X1 Блок предохранителей - Под капотом X1

Расположение деталей (узлов) Трехмерная схема жгутов
Внешний вид разъема и ремонт
F16UA Предохранитель

Электрическая схема Дерево Предохранители F13UA, F16UA, F17UA, F18UA, F20UA, F52UA и F53UA
Электрическая схема Питание Шина B+ UEC (1 из 6)
Выключатель зажигания - движение/запуск
3
3
X1 Модуль управления HVAC X1

Внешний вид разъема и ремонт
X200 Жгут проводов кузова и жгут проводов панели приборов

Расположение деталей (узлов) Трехмерная схема жгутов
Внешний вид разъема и ремонт Вилка
Внешний вид разъема и ремонт Гнездо
50
Сигнал датчика качества воздуха
VTWH Фиолетовый-Белый
K33 Модуль управления HVAC

Расположение деталей (узлов) Трехмерная схема жгутов ПЕРЕДНИЙ ВОЗДУШНЫЙ КОНДИЦИОНЕР С СИСТЕМОЙ HVAC, АВТОМ., ЭЛЕКТРОННЫЕ ОРГАНЫ УПРАВЛЕНИЯ
Имеется только одно место для компонента
X50A Блок предохранителей - Под капотом

Расположение деталей (узлов) Трехмерная схема жгутов
B108 Датчик качества воздуха

Расположение деталей (узлов) Трехмерная схема жгутов
Внешний вид разъема и ремонт
Зажигание
Слабый опорный сигнал
Сигнал
VTWH Фиолетовый-Белый
X100 Жгут проводов кузова и жгут проводов передней части кузова

Расположение деталей (узлов) Трехмерная схема жгутов
Внешний вид разъема и ремонт Вилка
Внешний вид разъема и ремонт Гнездо
20
VTWH Фиолетовый-Белый
Сигнал
Органы управления режимом и температурой

Органы управления режимом и температурой
Справочные данные по контроллерам

Справочные данные по контроллерам
Дополнительный обогреватель

Дополнительный обогреватель
Перечень основных электрических компонентов

Перечень основных электрических компонентов
   


https://vnx.su/ 🛠 Руководства по ремонту и эксплуатации для автомобилей

Поиск по сайту

Остались вопросы или пожелания? Пишите на почту: support@vnx.su

Карта Сайта