К началу документа
Aveo
На предыдущую страницу На следующую страницу
Главная страница GMDE Загрузить нединамическое оглавление Загрузить динамическое оглавление Помощь

РАЗДЕЛ 7A

СИСТЕМА ОТОПЛЕНИЯ И ВЕНТИЛЯЦИИ

Внимание! Отключите отрицательный кабель батаре перед снятием или установкой любых электрических узлов или при возможном контакте инструментов или оборудования с оголенными электрическими клеммами. Отключение кабеля поможет избежать травм и механических поврежений. Зажигание должно быть заблокировано, если не указано иное.

ТЕХНИЧЕСКИЕ ХАРАКТЕРИСТИКИ

Моменты затяжки резьбовых соединений

Применение
Н•м
lb-ft
lb-in
Винты резистора электровентилятора
1,4
-
12
Крепежные винты резистора электровентилятора
6
-
53
Крепежные винты панели управления отоплением, вентиляцией и кондиционированием воздуха
2
-
27

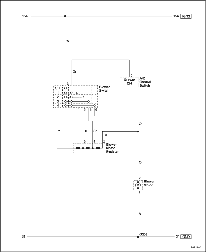
ПРИНЦИПИАЛЬНЫЕ И МОНТАЖНЫЕ СХЕМЫ

Схемы без кондиционера


S6B17A01
Показать иллюстрациюПеревод текста в иллюстрациях


Распределение воздушных потоков с каналом обогрева задней части салона*


T3B17A02
Показать иллюстрациюПеревод текста в иллюстрациях


*Канал обогрева задней части салона может устанавливаться на автомобилях в странах с холодным климатом.

ДИАГНОСТИКА

СИСТЕМА ОБОГРЕВАТЕЛЯ

Недостаточный обогрев воздуха в салоне или ветрового стекла

Внимание! При нагреве повышается давление в системе охлаждения. Снятие крышки расширительного бачка при недостаточно остывшем двигателе может привести к травме.

Шаг Операция Значения Да Нет
1
Убедиться в подтверждении жалобы клиента.
Жалобы клиента подтверждены?
-
Перейти к операции 2
Система в норме
2
Проверить уровень охлаждающей жидкости.
Уровень охлаждающей жидкости в норме?
-
Перейти к операции 4
Перейдите к Шагу 3
3
При необходимости долить охлаждающую жидкость.
Закончен ли ремонт?
-
Система в норме
Перейти к операции 4
4
Проверить натяжение и отсутствие повреждений приводного ремня ГРМ.
Приводной ремень ГРМ в порядке?
-
Перейти к операции 6
Перейти к операции 5
5
Устранить неисправность приводного ремня ГРМ.
Закончен ли ремонт?
-
Система в норме
Перейти к операции 6
6
Проверить шланги охлаждающей жидкости на отсутствие утечки или перегибов.
Шланги охлаждающей жидкости в порядке?
-
Перейдите к Шагу 8
Перейдите к Шагу 7
7
Устранить неисправности шлангов охлаждающей жидкости.
Закончен ли ремонт?
-
Система в норме
Перейдите к Шагу 8
8
Проверить крышку расширительного бачка. Следуйте разделу 1D, Охлаждение двигателя.
Крышка расширительного бачка в порядке?
-
Перейдите к Шагу 10
Перейдите к Шагу 9
9
При необходимости отремонтировать или заменить крышку расширительного бачка.
Закончен ли ремонт?
-
Система в норме
Перейдите к Шагу 10
10
  1. Установить выключатель кондиционера в положение off (ВЫКЛ) на автомобилях с кондиционером.
  2. Установить переключатель вентилятора в положение 4.
  3. Установить регулятор обогрева на максимальный обогрев.
  4. Включите зажигание.
  5. Проверить воздушный поток на выходе обогревателя.
Есть ли сильный воздушный поток из выпускного отверстия обогревателя?
-
Перейдите к Шагу 11
Перейдите к Шагу 26
11
Проверить изменение воздушного потока, изменяя скорость вентилятора.
Повышается ли скорость вентилятора при переключении из положения 1 в положение 4?
-
Перейдите к Шагу 12
Перейти к разделу "Электрический вентилятор"
12
  1. Установить выключатель кондиционера в положение off (ВЫКЛ) на автомобилях с кондиционером.
  2. Установить рычаг регулятора температуры на максимальный обогрев.
  3. Установить переключатель вентилятора в положение 4.
  4. Когда двигатель достаточно остынет, снять крышку расширительного бачка.
  5. Запустить двигатель и дать ему поработать на холостых оборотах.
  6. Наблюдать протекание охлаждающей жидкости.
Видно ли движение охлаждающей жидкости?
-
Перейдите к Шагу 14
Перейдите к Шагу 13
13
  1. Проверить наличие следующих проблем:
    • Ограничения протекания в системе охлаждения.
    • Неисправность крыльчатки водяного насоса.
    • Неисправность термостата.
  2. При необходимости отремонтировать систему охлаждения.
Неисправности устранены?
-
Система в норме
Перейдите к Шагу 14
14
  1. Установить на место крышку расширительного бачка.
  2. После включения зажигания прогреть двигатель в течение около 20 минут. Проехать на автомобиле со скоростью 48 км/ч (30 миль/ч).
  3. С помощью термометра измерить температуру наружного воздуха и температуру воздуха, выходящего из выпускного отверстия обогревателя.
Соответствует ли температура на выходе обогревателя приведенным минимальным значениям?
Наружная -18°c (0°f) -4°c (25°f) 10°c (50°f)
Выход обогревателя 54°c (129°f) 59°c (138°f) 64°c (147°f)
Перейдите к шагу 15
Перейдите к шагу 16
15
  1. Проверить наличие на автомобиле утечки холодного воздуха в следующих местах:
    • Передняя панель.
    • Корпус обогревателя.
    • Вентиляционные отверстия.
  2. Проверить наличие препятствий под сидениями.
  3. Устранить выявленные утечки или препятствия.
Неисправности устранены?
-
Система в норме
-
16
  1. Выключите зажигание.
  2. Установить регулятор температуры на максимальное охлаждение, а затем резко на максимальный обогрев.
  3. Прослушать звук щелчка температурной заслонки непосредственно перед тем, как регулятор достигнет упора.
Щелкает ли заслонка?
-
Перейдите к Шагу 18
Перейдите к шагу 17
17
  1. Проверить на заслонке регулятора температуры следующее:
    • Рабочий ход.
    • Тросы.
    • Соединительные тяги.
  2. Проверить точность температурных регуляторов при максимальном обогреве.
  3. Проверить точность температурных регуляторов при максимальном охлаждении.
Закончен ли ремонт?
-
Система в норме
-
18
  1. Установить заслонку регулятора температуры на максимальный обогрев.
  2. Запустить двигатель.
  3. Проверить наощупь температуру впускного и выпускного шлангов обогревателя. Температура воздуха вокруг шлангов должна составлять не менее 29°C (84°F).
Впускной шланг обогревателя горячий, а выпускной шланг обогревателя теплый?
-
Перейдите к Шагу 19
Перейдите к Шагу 22
19
Термостат правильно установлен и загерметизирован?
-
Перейдите к Шагу 20
Перейдите к Шагу 21
20
Заменить термостат. Следуйте разделу 1D, Охлаждение двигателя.
Закончен ли ремонт?
-
Система в норме
-
21
Установить термостат на место.
Закончен ли ремонт?
-
Система в норме
-
22
Проверить правильность установки шлангов обогревателя.
Шланги обогревателя подсоединены наоборот?
-
Перейдите к Шагу 23
Перейдите к Шагу 24
23
Установить шланги обогревателя правильно.
Закончен ли ремонт?
-
Система в норме
-
24
  1. Промыть теплообменник обогревателя обратным потоком.
  2. Слить систему охлаждения.
  3. Заменить охлаждающую жидкость.
  4. Прогреть двигатель до средней рабочей температуры.
  5. Проверить наощупь температуру впускного и выпускного шлангов обогревателя.
Впускной шланг обогревателя горячий, а выпускной шланг обогревателя теплый?
-
Система в норме
Перейдите к Шагу 25
25
Заменить теплообменник обогревателя.
Закончен ли ремонт?
-
Система в норме
-
26
Перепроверить систему согласно процедурам проверки "Положение органов управления/правильные результаты". См. "Неправильное распределение воздуха или отсутствует переключение режимов" в этом разделе.
Закончен ли ремонт?
-
Система в норме
Перейти к операции 27
27
Проверить воздушный поток из отверстий обогрева стекол или вентиляционных отверстий.
Есть ли сильный воздушный поток из отверстий обогрева стекол или вентиляционных отверстий?
-
Перейти к операции 28
Перейти к операции 29
28
Отрегулировать заслонку обогревателя на полу и заслонку вентиляции, чтобы получить нормальный воздушный поток.
Закончен ли ремонт?
-
Система в норме
-
29
Установить переключатель режимов в положение обогрева стекол.
Воздушный поток обогрева стекол в порядке?
-
Перейти к операции 30
Перейти к операции 31
30
  1. Отсоединить выпуск обогревателя и проверить наличие препятствий.
  2. Удалить препятствия из выпуска обогревателя.
Закончен ли ремонт?
-
Система в норме
-
31
Проверить изменение воздушного потока на разных скоростях вентилятора.
Повышается ли скорость вентилятора при переключении из положения 1 в положение 4?
-
Перейти к операции 32
Перейти к разделу "Электрический вентилятор"
32
Проверить наличие препятствий в системе на впуске вентилятора.
Обнаружены ли препятствия?
-
Перейти к операции 33
Перейти к операции 34
33
Удалить препятствия в системе на впуске вентилятора.
Неисправности устранены?
-
Система в норме
-
34
  1. Установить переключатель вентилятора в положение 4.
  2. Повернуть регулятор температуры с максимального обогрева на максимальное охлаждение.
  3. Прослушать изменение воздушного потока.
Изменяется ли воздушный поток?
-
Перейти к операции 35
Перейти к операции 36
35
  1. Проверить на заслонке регулятора температуры следующее:
    • Рабочий ход.
    • Тросы.
    • Соединительные тяги.
    • Органы управления.
  2. Проверить точность температурного регулятора при максимальном обогреве.
Закончен ли ремонт?
-
Система в норме
-
36
  1. Проверить систему на наличие препятствий между вентилятором и выпускными отверстиями системы.
  2. Удалить обнаруженные препятствия.
Закончен ли ремонт?
-
Система в норме
-

Электрический вентилятор

Шаг Операция Значения Да Нет
1
Убедиться в подтверждении жалобы клиента.
Жалобы клиента подтверждены?
-
Перейти к операции 2
Система в норме
2
Проверить вентилятор.
Работает ли вентилятор на любой скорости?
-
Перейдите к Шагу 14
Перейдите к Шагу 3
3
  1. Отключить разъем питания от электровентилятора под передней панелью на стороне пассажира автомобиля.
  2. Включите зажигание.
  3. Включить вентилятор.
  4. Проверить наличие напряжения 12 В на разъеме. Вывод фиолетового провода - положительный, вывод черного провода - отрицательный.
Есть ли напряжение?
-
Перейти к операции 4
Перейти к операции 5
4
Заменить электровентилятор.
Закончен ли ремонт?
-
Система в норме
-
5
  1. Включите зажигание.
  2. С помощью детектора короткого замыкания проверить наличие короткого замыкания в следующих местах:
    • Цепь с панели предохранителей на переключатель скорости вентилятора.
    • Цепь с переключателя скорости вентилятора на блок резисторов обогревателя.
    • Цепь с блока резисторов обогревателя на электровентилятор.
  3. Устранить найденное короткое замыкание.
  4. Заменить сгоревший предохранитель.
Закончен ли ремонт?
-
Система в норме
-
6
  1. Включите зажигание.
  2. Установить переключатель вентилятора в положение 4.
  3. Проверить массу электровентилятора.
Масса в порядке?
-
Перейдите к Шагу 8
Перейдите к Шагу 7
7
Отремонтировать соединение с массой.
Закончен ли ремонт?
-
Система в норме
-
8
Проверить разъем электромотора контрольной лампой 12 вольт.
Загорается ли контрольная лампа?
-
Перейдите к Шагу 9
Перейдите к Шагу 10
9
Устранить разрыв в проводке электропитания с блока резисторов на электровентилятор.
Закончен ли ремонт?
-
Система в норме
-
10
С помощью 12-вольтовой контрольной лампы проверить выводы электропитания на переключателе скорости вентилятора.
Загорается ли лампа?
-
Перейдите к Шагу 11
Перейдите к Шагу 12
11
Заменить переключатель скорости вентилятора.
Закончен ли ремонт?
-
Система в норме
-
12
Устранить разрыв в проводке электропитания с переключателя скорости вентилятора на зажигание.
Закончен ли ремонт?
-
Система в норме
-
13
Проверить функционирование вентилятора на скорости 4.
Вентилятор не работает на скорости 4?
-
Перейдите к Шагу 14
Перейдите к Шагу 18
14
  1. Включите зажигание.
  2. Установить переключатель электровентилятора в положение 4.
  3. С помощью детектора короткого замыкания проверить наличие короткого замыкания в следующих местах:
    • Цепь с блока предохранителей двигателя на резистор электровентилятора.
    • Цепь с реле высокой скорости вентилятора на вентилятор.
  4. Устранить найденное короткое замыкание.
Закончен ли ремонт?
-
Система в норме
-
15
  1. Включить зажигание.
  2. Установить переключатель электровентилятора в положение 4.
  3. Проверить подачу 12 вольт на вывод обмотки резистора вентилятора с вывода 4 переключателя скорости вентилятора.
Есть ли напряжение?
-
Перейдите к шагу 16
Перейдите к шагу 17
16
Заменить переключатель скорости вентилятора.
Закончен ли ремонт?
-
Система в норме
-
17
  1. Выключите зажигание.
  2. Проверить наличие разрывов в следующих местах:
    • Резистор электровентилятора на массу.
    • Резистор электровентилятора на мотор вентилятора.
  3. Устранить найденные разрывы.
Закончен ли ремонт?
-
Система в норме
Перейдите к Шагу 18
18
  1. Отключить разъем блока резисторов.
  2. Подключить один провод контрольной лампы с автономным электропитанием к одному из проводов на блоке резисторов. Другим проводом прикоснуться к каждому из остальных двух выводов.
Загорается ли контрольная лампа на всех выводах?
-
Перейдите к Шагу 20
Перейдите к Шагу 19
19
Заменить блок резисторов.
Закончен ли ремонт?
-
Система в норме
-
20
  1. Установить замок зажигания в запертое положение (lock).
  2. Отключить разъем от блока резисторов.
  3. Подключить перемычку с положительного вывода аккумулятора к любому выводу разъема.
  4. С помощью 12-вольтовой контрольной лампы проверить напряжение на выводе соответствующего провода на переключателе скорости вентилятора.
  5. Повторить эту проверку на остальных проводах.
Загорается ли контрольная лампа на всех трех проводах?
-
Перейдите к Шагу 22
Перейдите к Шагу 21
21
Заменить переключатель скорости вентилятора.
Закончен ли ремонт?
-
Система в норме
-
22
Устранить разрыв в поврежденном проводе.
Закончен ли ремонт?
-
Система в норме
-

Неправильное распределение воздуха или отсутствует переключение режимов

Эта процедура включает проверку всех функций системы обогрева салона и стекол.
  1. Прогреть автомобиль.
  2. Оставить двигатель работающим.
  3. Выполнить проверки, описанные в следующей таблице, и сравнить полученные результаты.
ПОЛОЖЕНИЕ ОРГАНОВ УПРАВЛЕНИЯ
ПРАВИЛЬНЫЕ РЕЗУЛЬТАТЫ
Ручка переключения режимов
Регулятор температуры
Переключатель вентилятора
СКОРОСТЬ ВЕНТИЛЯТОРА
ВЫПУСК ПРИНУДИТЕЛЬНОЙ ВЕНТИЛЯЦИИ
НАПОЛЬНЫЙ ВЫПУСК
ВЫПУСК ОБОГРЕВА СТЕКОЛ
Вентиляция (vent)
Холодный
Выкл.
Выкл.
Нет воздушного потока
Нет воздушного потока
Нет воздушного потока
Вентиляция (vent)
Холодный
4
Высокая
Поток наружного воздуха
Нет воздушного потока
Нет воздушного потока
Отверстие
С холодного на теплый
4
Высокая
Минимальный воздушный поток на боковой выпуск
Воздушный поток с холодного на теплый
Минимальный воздушный поток с холодного на теплый
Обогрев стекол (defroster)
С холодного на теплый
4
Высокая
Минимальный воздушный поток на боковой выпуск
Нет воздушного потока
Воздушный поток с холодного на теплый
Если в каком-либо из этих положений не получаются правильные результаты, выполнить следующую диагностическую процедуру.
Шаг Операция Значения Да Нет
1
Убедиться в подтверждении жалобы клиента.
Жалобы клиента подтверждены?
-
Перейти к операции 2
Система в норме
2
Проверить правильность крепления троса к соответствующей заслонке в системе.
  • Проверить соединение троса с заслонкой.
  • Убедиться в надежности крепления оболочки троса.
Все ли соединено правильно?
-
Перейти к операции 4
Перейдите к Шагу 3
3
При необходимости отремонтировать.
Закончен ли ремонт?
-
Система в норме
-
4
  1. Отсоединить трос от заслонки.
  2. Проверить рабочий ход заслонки и усилие, необходимое для ее перемещения.
Легко ли перемещается заслонка по всему рабочему ходу и закрывается ли она на обоих концах рабочего хода?
-
Перейти к операции 5
Перейдите к Шагу 3
5
Проверить рабочий ход боуденовского троса, поворачивая ручку регулятора.
Рабочий ход привода в порядке?
-
Перейти к операции 6
Перейдите к Шагу 7
6
  1. Установить трос на место.
  2. Перепроверить систему согласно процедурам проверки "Положение органов управления/правильные результаты" в этом разделе.
Система функционирует правильно?
-
Система в норме
Перейдите к Шагу 9
7
  1. Проверить крепление троса к регулятору.
  2. Проверить, не поврежден ли исполнительный механизм управления.
Обнаружены ли проблемы с креплением троса к регулятору?
-
Перейдите к Шагу 8
Перейдите к Шагу 9
8
При необходимости отремонтировать крепление троса к регулятору.
Закончен ли ремонт?
-
Система в норме
Перейдите к Шагу 9
9
Перепроверить систему согласно процедурам проверки "Положение органов управления/правильные результаты" в этом разделе.
Закончен ли ремонт?
-
Система в норме
Перейдите к Шагу 10
10
Проверить воздушный поток из отверстий обогрева стекол или вентиляционных отверстий.
Есть ли сильный воздушный поток из отверстий обогрева стекол или вентиляционных отверстий?
-
Перейдите к Шагу 11
Перейдите к Шагу 12
11
Отрегулировать заслонку обогревателя на полу и заслонку вентиляции, чтобы получить нормальный воздушный поток.
Закончен ли ремонт?
-
Система в норме
-
12
Установить переключатель режимов в положение обогрева стекол.
Воздушный поток обогрева стекол в порядке?
-
Перейдите к Шагу 13
Перейдите к Шагу 14
13
  1. Снять выпуск обогревателя.
  2. Проверить наличие препятствий в выпуске обогревателя.
  3. Удалить препятствия из выпуска обогревателя.
Закончен ли ремонт?
-
Система в норме
-
14
Проверить изменение воздушного потока на разных скоростях вентилятора.
Повышается ли скорость вентилятора при переключении из положения 1 в положение 4?
-
Перейдите к шагу 15
Перейти к разделу "Электрический вентилятор"
15
  1. Проверить наличие препятствий в системе на впуске вентилятора.
  2. Устранить выявленные препятствия на впуске вентилятора.
Закончен ли ремонт?
-
Система в норме
Перейдите к шагу 16
16
  1. Установить переключатель вентилятора в положение 4.
  2. Повернуть регулятор температуры с максимального обогрева на максимальное охлаждение.
  3. Прослушать изменение воздушного потока.
Изменяется ли воздушный поток?
-
Перейдите к шагу 17
Перейдите к Шагу 18
17
  1. Проверить регулировку заслонки регулятора температуры, тросы, соединительные тяги и регулятор.
  2. Установить регулятор температуры на максимальный обогрев.
Закончен ли ремонт?
-
Система в норме
-
18
  1. Проверить систему на наличие препятствий между вентилятором и выпускными отверстиями системы.
  2. Удалить препятствия между вентилятором и выпускными отверстиями системы.
Закончен ли ремонт?
-
Система в норме
-

Слишком сильный нагрев

Шаг Операция Значения Да Нет
1
Убедиться в подтверждении жалобы клиента.
Жалобы клиента подтверждены?
-
Перейти к операции 2
Система в норме
2
Установить переключатель режима в положение пола.
Обогрев слишком сильный, когда переключатель режима установлен в положение пола?
-
Перейдите к Шагу 3
Перейдите к Шагу 9
3
Проверить протекание воздуха на обогрев стекол.
Имеется ли нежелательный поток воздуха из системы обогрева стекол?
-
Перейти к операции 4
Перейти к операции 5
4
  1. Проверить рабочий ход заслонок, тросы, регуляторы и соединительные тяги обогревателя салона и стекол.
  2. При необходимости отрегулировать или отремонтировать.
Закончен ли ремонт?
-
Система в норме
-
5
  1. На автомобилях, оборудованных кондиционером, установить переключатель кондиционера в положение off (ВЫКЛ).
  2. На всех автомобилях - установить 4 скорость вентилятора.
  3. Установить регулятор температуры на максимальный обогрев.
  4. Включить зажигание.
  5. Проверить воздушный поток из напольных выпускных отверстий.
  6. Проверить крепление напольных выпусков.
Воздушный поток сильный?
-
Перейдите к Шагу 7
Перейдите к Шагу 8
6
Проверить изменение воздушного потока на разных скоростях вентилятора.
Изменяется ли воздушный поток при изменении скорости вентилятора?
-
Система в норме
Перейти к разделу "Электрический вентилятор"
7
  1. Проверить рабочий ход температурной заслонки, тросы и соединительные тяги.
  2. Установить максимальное охлаждение.
  3. Проверить максимальный обогрев.
Закончен ли ремонт?
-
Система в норме
-
8
Отрегулировать или отремонтировать систему в режиме "пол/обогрев стекол" и/или "вентиляция/пол".
Закончен ли ремонт?
-
Система в норме
-
9
Установить переключатель режима в положение вентиляции.
Есть ли нежелательный поток воздуха в положении "вентиляция"?
-
Перейдите к Шагу 10
Перейдите к шагу 15
10
  1. Проверить наличие утечки на корпусе системы.
  2. Проверить крепление напольных выпусков.
Обнаружены ли проблемы?
-
Перейдите к Шагу 11
Перейдите к Шагу 12
11
При необходимости отремонтировать корпус системы или крепление напольного выпуска.
Закончен ли ремонт?
-
Система в норме
Перейдите к Шагу 12
12
  1. Выключить зажигание.
  2. Установить регулятор температуры на максимальный обогрев, а затем резко на максимальное охлаждение.
Слышен ли щелчок заслонки непосредственно перед тем, как регулятор достигнет упора?
-
Перейдите к Шагу 13
Перейдите к Шагу 14
13
Отрегулировать заслонку вентиляции на большее открытие.
Закончен ли ремонт?
-
Система в норме
-
14
  1. Проверить рабочий ход температурной заслонки, тросы и соединительные тяги.
  2. Убедиться в том, что температурная заслонка установлена в положение максимального охлаждения.
  3. Проверить температурную заслонку в положении максимального обогрева.
В порядке ли рабочий ход температурной заслонки?
-
Система в норме
-
15
  1. Установить переключатель "вентиляция/рециркуляция" в положение "вентиляция".
  2. Установить регулятор температуры на максимальное охлаждение.
  3. Запустить двигатель и дать ему прогреться.
  4. Измерить температуру воздуха на впуске или обтекателе вентилятора и на выпускных вентиляционных отверстиях в салоне автомобиля.
Выпускаемый воздух теплее воздуха на впуске более чем на 5°c (9°f)?
-
Перейдите к шагу 16
Система в норме
16
  1. Проверить перетекание нагретого воздуха из моторного отсека во впуск вентилятора.
  2. При необходимости отремонтируйте.
Закончен ли ремонт?
-
Система в норме
-

Органы управления

Шаг Операция Значения Да Нет
1
Убедиться в подтверждении жалобы клиента.
Жалобы клиента подтверждены?
-
Перейти к операции 2
Система в норме
2
Требуются ли чрезмерные усилия для перемещения органов управления?
-
Перейти к операции 5
Перейдите к Шагу 3
3
Заслонка перемещается слишком легко при высокой скорости вентилятора?
-
Перейти к операции 4
Система в норме
4
  1. Заменить боуденовский трос на более длинный.
  2. Добавить петлю в прокладку троса, чтобы увеличить усилие, необходимое для перемещения регулятора.
  3. Проверить, не задевается ли панель приборов при новой прокладке троса.
Регулятор функционирует нормально?
-
Система в норме
Перейти к операции 5
5
Проверить тросы на правильность прокладки, перегибы, задевание за проводку или иные детали панели приборов.
Обнаружены ли проблемы с тросом?
-
Перейти к операции 6
Перейдите к Шагу 7
6
При необходимости отремонтируйте.
Закончен ли ремонт?
-
Система в норме
-
7
  1. Снять трос с заслонки, которая связана с этим тросом.
  2. Несколько раз повернуть заслонку вручную.
  3. Проверить заслонку на заедание.
Заедает ли заслонка?
-
Перейдите к Шагу 8
Перейдите к Шагу 11
8
Проверить правильность установки уплотнения заслонки.
В порядке ли уплотнение заслонки?
-
Перейдите к Шагу 9
Перейдите к Шагу 10
9
  1. Проверить заедающую заслонку на правильность положения оси, погнутость оси или покоробленный корпус.
  2. При необходимости отремонтируйте.
Закончен ли ремонт?
-
Система в норме
-
10
При необходимости отремонтировать уплотнение заслонки.
Закончен ли ремонт?
-
Система в норме
-
11
Проверить регулятор на заедание.
Заедает ли регулятор?
-
Перейдите к Шагу 13
Перейдите к Шагу 12
12
  1. Установить на место трос на заслонку.
  2. Проверить зазоры между тросом и деталями передней панели.
  3. Устранить обнаруженное задевание.
Закончен ли ремонт?
-
Система в норме
-
13
  1. Отсоединить трос от регулятора.
  2. Проверить регулятор на заедание.
Заедает ли регулятор?
-
Перейдите к Шагу 14
Перейдите к шагу 15
14
Заменить регулятор.
Закончен ли ремонт?
-
Система в норме
-
15
Заменить трос.
Закончен ли ремонт?
-
Система в норме
-

Шум вентилятора

Шаг Операция Значения Да Нет
1
Убедиться в подтверждении жалобы клиента.
Жалобы клиента подтверждены?
-
Перейти к операции 2
Система в норме
2
  1. Сесть в салон автомобиля.
  2. Закрыть двери и окна.
  3. Включите зажигание.
  4. Установить переключатель вентилятора в положение 4.
  5. Установить регулятор температуры на максимальное охлаждение.
  6. Последовательно переключать скорость вентилятора, режимы и положения регулятора температуры, чтобы обнаружить шум.
Имеется ли непрерывный шум при высокой скорости вентилятора или в определенных режимах, но отсутствует на малой скорости или в других режимах?
-
Перейдите к Шагу 11
Перейдите к Шагу 3
3
Проверить вибрацию электромотора или узла вентилятора на каждой скорости вентилятора, ощупывая корпус электровентилятора.
Чувствуется ли чрезмерная вибрация?
-
Перейти к операции 6
Перейти к операции 4
4
  1. Демонтировать электромотор и узел вентилятора. См. "Электровентилятор" в этом разделе.
  2. Проверить наличие посторонних предметов во впускном раскрыве вентилятора.
Найдены ли посторонние предметы во впуске вентилятора?
-
Перейти к операции 5
Перейти к операции 6
5
Удалить все посторонние предметы.
Закончен ли ремонт?
-
Система в норме
Перейти к операции 6
6
  1. Осмотреть электровентилятор на признаки износа, погнутые лопасти, трещины втулки, ослабленную крепежную гайку вентилятора или неровную установку.
  2. Осмотреть корпус вентилятора на признаки износа.
Найдена ли какая-либо неисправность?
-
Перейдите к Шагу 7
Перейдите к Шагу 9
7
Смазать электромотор.
Закончен ли ремонт?
-
Система в норме
Перейдите к Шагу 8
8
Заменить электромотор и узел вентилятора.
Закончен ли ремонт?
-
Система в норме
Перейдите к Шагу 9
9
Если шум щелкающий/тикающий или воющий, заменить мотор.
Закончен ли ремонт?
-
Система в норме
Перейдите к Шагу 10
10
Установить на место исходный мотор.
Проявляется ли проблема снова?
-
Перейдите к Шагу 11
Система в норме
11
  1. Установить переключатель вентилятора в положение 4.
  2. Проверить положения регулятора температуры с максимального обогрева на максимальное охлаждение в режимах обогрева стекол, пола и вентиляции.
Присутствует ли шум только в режиме обогрева стекол?
-
Перейдите к Шагу 12
Перейдите к Шагу 13
12
  1. Проверить воздуховоды на наличие препятствий или посторонних предметов.
  2. Удалить препятствия или посторонние предметы.
  3. Проверить уплотнения заслонки обогрева пола/стекол.
  4. При необходимости отремонтировать или заменить детали.
Закончен ли ремонт?
-
Система в норме
-
13
Присутствует ли шум только в режиме обдува пола?
-
Перейдите к Шагу 12
Перейдите к Шагу 14
14
Присутствует ли шум только в режиме вентиляции?
-
Перейдите к шагу 15
Перейдите к шагу 16
15
  1. Проверить воздуховоды на наличие препятствий или посторонних предметов.
  2. Удалить препятствия или посторонние предметы.
  3. Проверить уплотнения вентиляционной заслонки.
  4. При необходимости отремонтировать или заменить детали.
Закончен ли ремонт?
-
Система в норме
-
16
Присутствует ли шум во всех режимах, но не во всех положениях регулятора температуры?
-
Перейдите к шагу 17
Перейдите к Шагу 18
17
  1. Проверить уплотнения температурной заслонки.
  2. При необходимости отремонтировать или заменить уплотнения.
Закончен ли ремонт?
-
Система в норме
-
18
  1. Проверить систему на наличие препятствий или посторонних предметов между вентилятором и температурной заслонкой.
  2. При необходимости отремонтировать или заменить детали.
Закончен ли ремонт?
-
Система в норме
Перейти к операции 2

ТЕХНИЧЕСКОЕ ОБСЛУЖИВАНИЕ И РЕМОНТ

ТЕХНИЧЕСКОЕ ОБСЛУЖИВАНИЕ БЕЗ ДЕМОНТАЖА С АВТОМОБИЛЯ

Регулировка троса регулирования температуры

Поскольку трос и оболочка троса имеют фиксированную длину, трос регулирования температуры регулировать невозможно.
Приводной рычажный механизм корпуса обогревателя/воздухораспределителя регулировке не подлежит.
Если предполагается нарушение функционирования, необходимо проверить правильность функционирования регулятора и механических заслонок узла обогревателя/воздухораспределителя.


S6B58A04
Показать иллюстрациюПеревод текста в иллюстрациях


Блок управления

Процедура снятия

  1. Отсоедините отрицательный кабель аккумулятора.
  2. Снять нижнюю крышку панели приборов. См. раздел 9E, "Приборы/система информирования водителя".
  3. Снять аудиосистему. См. раздел 9F, "Аудиосистемы".
  4. Открутить крепежные винты панели управления отоплением, вентиляцией и кондиционированием воздуха.
  5. Снять панель управления, вытянув ее наружу, чтобы обеспечить зазор для отсоединения троса.


  6. S6B58A05
    Показать иллюстрациюПеревод текста в иллюстрациях


  7. Отсоединить тросы механического регулятора, осторожно отжав рычагом петлю троса и освободив оболочку троса от механического ползунка.
  8. Важно: Отметить расположение тросов и оболочек для облегчения сборки.

  9. Отсоединить электрические разъемы.


S6B58A05
Показать иллюстрациюПеревод текста в иллюстрациях


Процедура установки

  1. Подключить электрические разъемы к соответствующим гнездам на задней стороне панели управления.
  2. Прикрепить оболочки тросов механических регуляторов к соответствующим регуляторам.
  3. Закрепить петли на конце каждого троса, прижав каждую на соответствующий штифт.
  4. Установить панель управления, осторожно вставив ее на место на центральной консоли.


  5. S6B58A04
    Показать иллюстрациюПеревод текста в иллюстрациях


  6. Закрутить нижний левый и нижний правый крепежные винты панели управления.
  7. Затянуть
    Затянуть крепежные винты панели управления отоплением, вентиляцией и кондиционированием воздуха с моментом 3 Н•м (27 фунт-дюйм).

  8. Установить аудиосистему. См. раздел 9F, "Аудиосистемы".
  9. Присоедините отрицательный кабель аккумулятора.
  10. Убедитесь в правильности функционирования регулятора, последовательно устанавливая все возможные рабочие положения.


S6B58A07
Показать иллюстрациюПеревод текста в иллюстрациях


Электровентилятор

Процедура снятия

  1. Отсоедините отрицательный кабель аккумулятора.
  2. Отключить электрический разъем вентилятора.
  3. Снять шланг охлаждения вентилятора.
  4. Открутить винты крепления электровентилятора к корпусу обогревателя/воздушного распределителя.
  5. Снять с корпуса обогревателя/воздушного распределителя электромотор и уплотнение, осторожно потянув мотор ровно вниз и наружу.


S6B58A08
Показать иллюстрациюПеревод текста в иллюстрациях


Процедура установки

  1. Установить на корпус обогревателя/воздушного распределителя электромотор, уплотнение и амортизационные подушки крепления. Удерживать электровентилятор на месте.
  2. Закрутить винты крепления электровентилятора к корпусу обогревателя/воздушного распределителя.
  3. Затянуть
    Затянуть крепежные винты электровентилятора с моментом 6 Н•м (53 фунт-дюйм).

  4. Установить шланг охлаждения вентилятора.
  5. Присоедините электрический разъем.
  6. Присоедините отрицательный кабель аккумулятора.
  7. Убедиться в нормальном функционировании электровентилятора.


S6B58A09
Показать иллюстрациюПеревод текста в иллюстрациях


Резистор вентилятора

Процедура снятия

  1. Отсоедините отрицательный кабель аккумулятора.
  2. Отключить электрический разъем резистора.
  3. Открутить крепежные винты резистора.
  4. Вынуть резистор, осторожно потянув его вниз.


S6B58A09
Показать иллюстрациюПеревод текста в иллюстрациях


Процедура установки

  1. Установить новый резистор в корпус обогревателя/воздушного распределителя и закрутить винты.
  2. Затянуть
    Затянуть крепежные винты резистора вентилятора с моментом 6 Н•м (53 фунт-дюйм).

  3. Подключить электрический разъем резистора.
  4. Присоедините отрицательный кабель аккумулятора.
  5. Убедиться в нормальном функционировании вентилятора.


S6B58A11
Показать иллюстрациюПеревод текста в иллюстрациях


Шланги обогревателя

Процедура снятия

  1. Частично слить систему охлаждения.
  2. Сжать и сдвинуть назад два пружинных хомута шлангов обогревателя на противопожарной перегородке.


  3. S6B58A10
    Показать иллюстрациюПеревод текста в иллюстрациях


  4. Осторожно повернуть шланг слева направо и обратно, чтобы освободить соединение между шлангом и трубкой.
  5. Снять конец шланга с трубки.
  6. Повторить операции 3 и 4 с другим шлангом.
  7. Сжать пружинный хомут на впускном шланге для охлаждающей жидкости обогревателя и сдвинуть хомут назад.
  8. Снять шланг с автомобиля.
  9. Сжать пружинный хомут шланга обогревателя на соединении под впускным коллектором и сдвинуть хомут назад.
  10. Снять шланг с автомобиля.


S6B58A10
Показать иллюстрациюПеревод текста в иллюстрациях


Процедура установки

  1. Установить левый шланг обогревателя на впускной штуцер охлаждающей жидкости. Натянуть конец шланга обогревателя на штуцер охлаждающей жидкости, чтобы обеспечить плотную посадку шланга.
  2. Установить правый шланг обогревателя на штуцер под впускным коллектором. Натянуть конец шланга обогревателя на штуцер, чтобы обеспечить плотную посадку шланга.
  3. Установить и плотно натянуть противоположные концы шлангов обогревателя.
  4. Сжать пружинные хомуты на шлангах обогревателя, сдвинуть их на место и отпустить.


  5. S6B58A11
    Показать иллюстрациюПеревод текста в иллюстрациях


  6. Заправить систему охлаждения.
  7. Убедиться в отсутствии утечки на шлангах.


S6B17B03
Показать иллюстрациюПеревод текста в иллюстрациях


Сердцевина обогревателя

Процедура снятия

  1. Поднять капот.
  2. Отсоедините отрицательный кабель аккумулятора.
  3. Снять с автомобиля кронштейн панели приборов в сборе. См. раздел 9E, "Приборы/система информирования водителя".
  4. Снять с автомобиля корпус обогревателя/воздушного распределителя. Следуйте разделу 7В, Управление системами отопления, вентиляции и кондиционирования.
  5. Открутить винт приводного рычажного механизма со стойки нижней крышки теплообменника обогревателя.
  6. Снять рычаг приводного механизма. Отметить положение всех рычагов для облегчения сборки.


  7. S6B17A03
    Показать иллюстрациюПеревод текста в иллюстрациях


    Примечание: Соблюдать осторожность при обращении с корпусом во избежание повреждения приводных рычагов.

  8. Открутить винты, удерживающие крышку теплобменника обогревателя.


  9. S6B17A04
    Показать иллюстрациюПеревод текста в иллюстрациях


  10. Осторожно отделить нижнюю крышку теплообменника обогревателя от корпуса. Оставить на месте герметик.
  11. Открутить винт и снять зажимную скобу, удерживающую трубки теплообменника обогревателя на корпусе.
  12. Снять пружинный хомут крепления корпуса теплообменника обогревателя к корпусу.
  13. Вынуть теплообменник обогревателя из корпуса.


S6B17A04
Показать иллюстрациюПеревод текста в иллюстрациях


Процедура установки

  1. Установить теплообменник обогревателя в корпус.
  2. Прикрепить трубки теплообменника обогревателя к корпусу крепежной зажимной скобой и винтами.
  3. Установить и закрепить корпус теплообменника обогревателя крепежным пружинным зажимом.
  4. Нанести герметик на фланец монтажного канала на крышке теплообменника обогревателя, где он был удален.


  5. S6B17A03
    Показать иллюстрациюПеревод текста в иллюстрациях


  6. Установить на место крышку теплообменника обогревателя.
  7. Закрутить крепежные винты.
  8. Соединить винтом рычаг приводного механизма со стойкой крышки.
  9. Убедиться в правильности функционирования приводных рычагов заслонок обогревателя/воздушного распределителя.


  10. S6B17B03
    Показать иллюстрациюПеревод текста в иллюстрациях


  11. Установить корпус обогревателя/воздушного распределителя. Следуйте разделу 7В, Управление системами отопления, вентиляции и кондиционирования.
  12. Установить кронштейн панели приборов в сборе. См. раздел 9E, "Приборы/система информирования водителя".
  13. Заправить систему охлаждения.
  14. Присоедините отрицательный кабель аккумулятора.

Обогрев задней части салона

Некоторые автомобили оборудованы каналами обогрева задней части салона. При отсутствии воздушного потока в заднюю часть салона необходимо убедиться в отсутствии препятствий, например, предметов на полу под передними сидениями. Кроме того, нужно проверить утечку воздуха между узлом обогревателя/воздухораспределителя и задними каналами.

ОБЩЕЕ ОПИСАНИЕ И РАБОТА СИСТЕМЫ

Системы отопления и вентиляции

Базовая система обогрева предназначена для обогрева, вентиляции, обогрева лобового стекла для удаления влаги и инея, устранения запотевания боковых стекол, а на некоторых автомобилях - непосредственного обогрева области заднего сидения.
Узел обогревателя и вентилятора регулирует воздушный поток, поступающий с воздухозаборника, для дальнейшей обработки и распределения.
В теплообменнике обогревателя тепло от охлаждающей жидкости двигателя передается поступающему воздуху.
Температурная заслонка регулирует количество воздуха, проходящего через теплообменник обогревателя. Кроме того, температурная заслонка регулирует температуру воздуха путем управления смешиванием нагретого и наружного воздуха.
Заслонка режима регулирует поток и распределение обработанного воздуха в воздуховоды обогревателя салона и стекол.
На панели обогрева и вентиляции, установленной на консоли, расположены следующие элементы:

Ручка поворотного регулятора температуры

  1. Ручка поворотного регулятора температуры
  1. Ручка поворотного регулятора вентилятора
  2. Ручка поворотного регулятора вентилятора
  1. Ручка поворотного переключателя режима
  2. Ручка поворотного переключателя режима

Две клавиши

  1. Клавиша обогрева заднего стекла
  1. Клавиша кондиционера (если автомобиль оборудован кондиционером)
  2. Клавиша кондиционера (если автомобиль оборудован кондиционером)

Рычаг или клавиша регулятора вентиляции

  1. Рычаг регулятора вентиляции
  1. Клавиша подачи свежего воздуха


На предыдущую страницу На следующую страницу
https://vnx.su/ 🛠 Руководства по ремонту и эксплуатации для автомобилей

Поиск по сайту

Остались вопросы или пожелания? Пишите на почту: support@vnx.su

Карта Сайта