To the top of the document
Orlando
   
GMDE Start Page Load static TOC Load dynamic TOC Help?

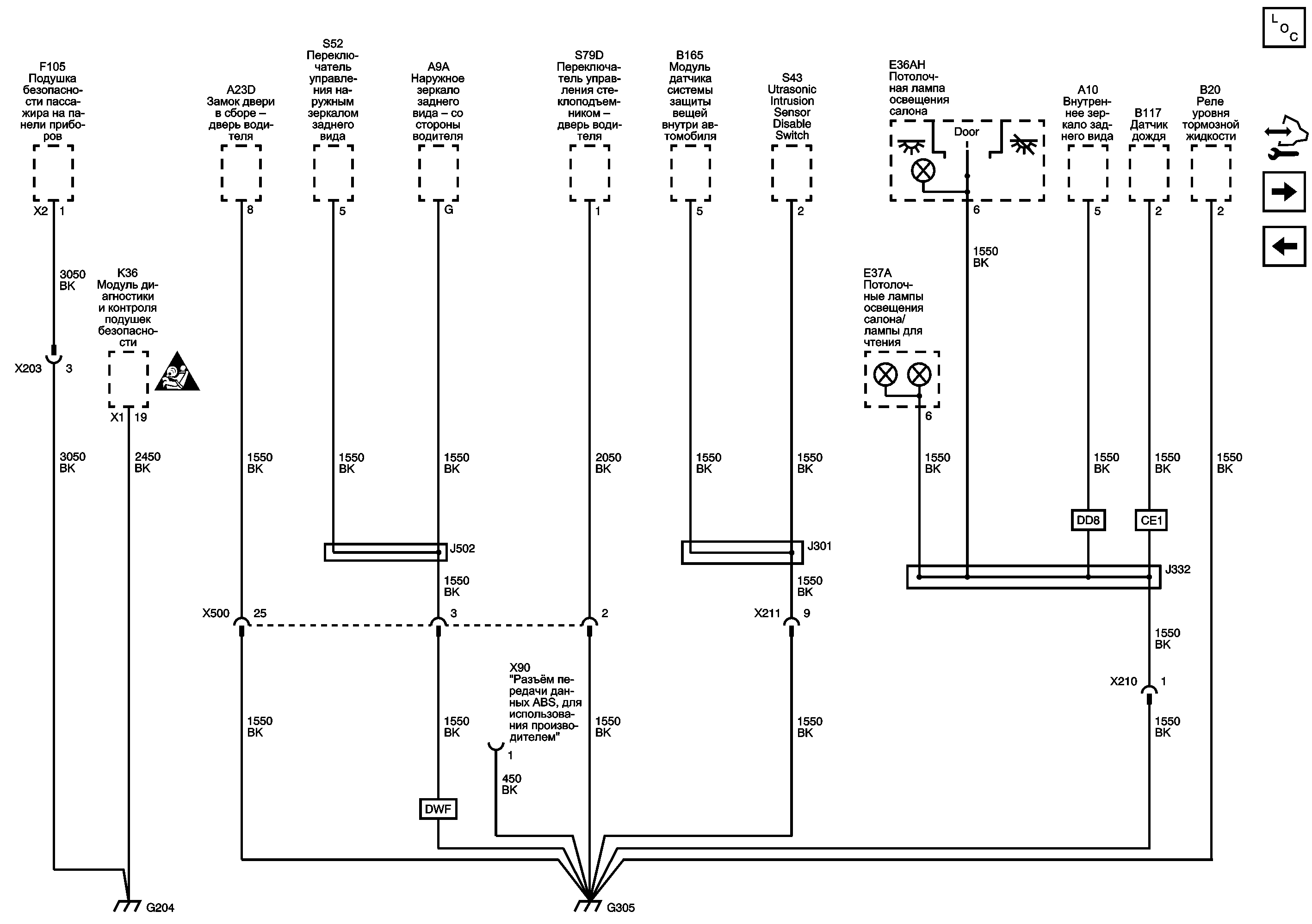
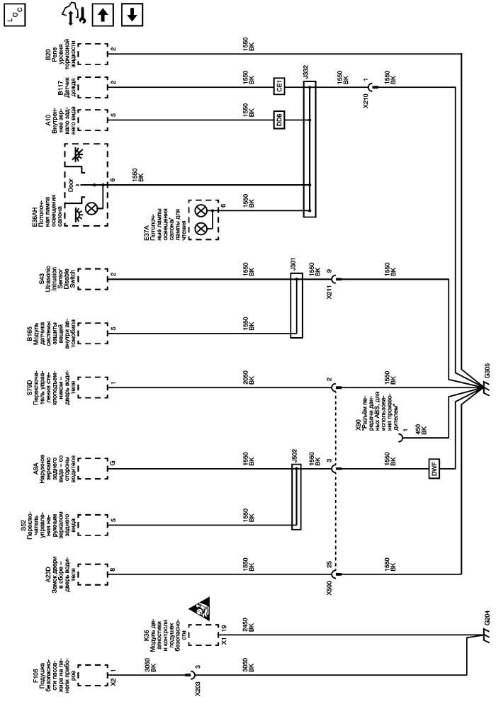
g204 и g305


          
            |                         |            
2564922RU.png

Display graphic

G307 и G308

G203 и G301

   


© copyright chevrolet. All rights reserved