To the top of the document
Orlando
   
GMDE Start Page Load static TOC Load dynamic TOC Help?

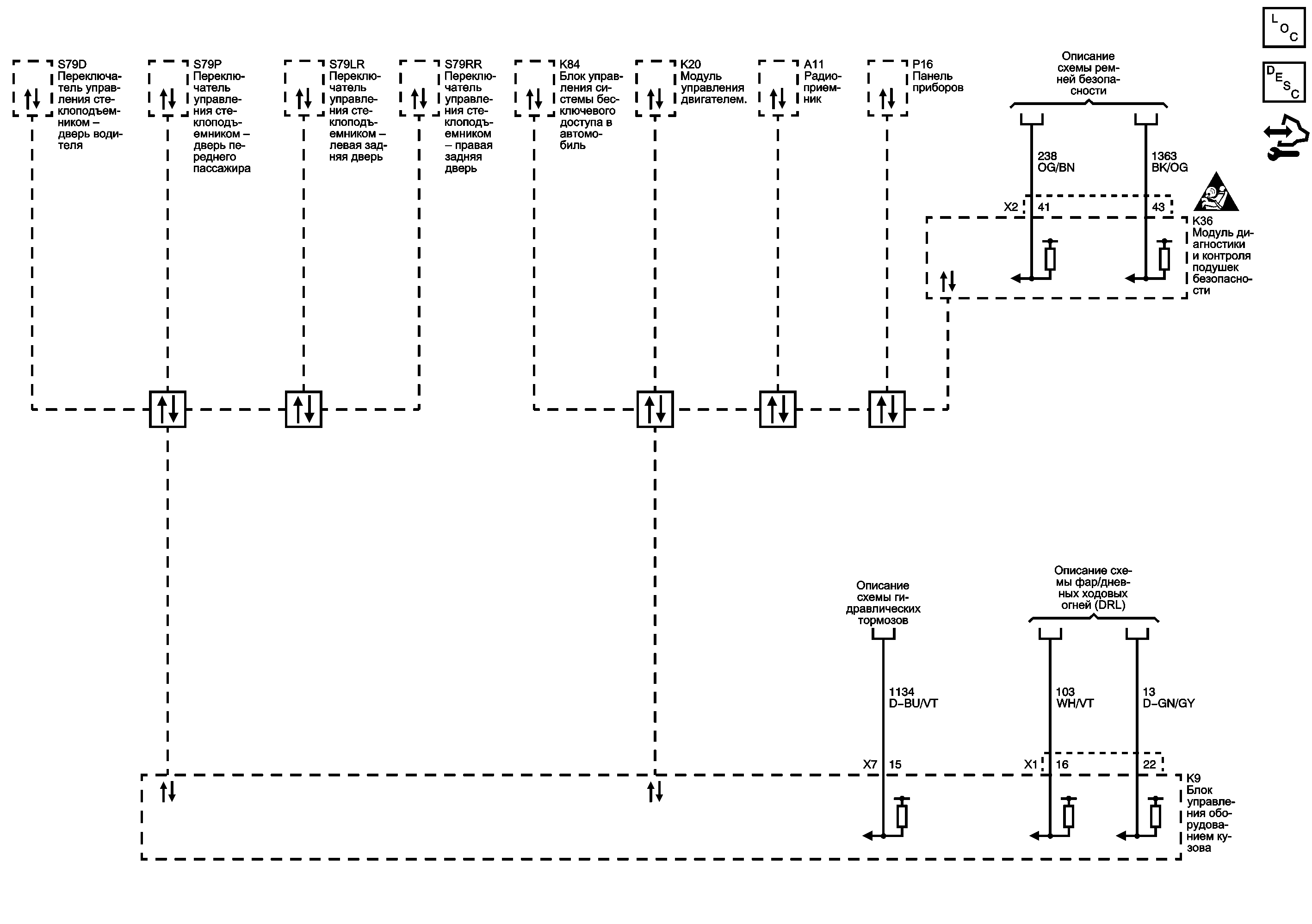
Звуковые предупредительные сигналы


          
            |                         |            
2564204RU.png

Display graphic

Seat Belt Switches and Indicators

Hydraulic Brakes

Headlamps

   


© copyright chevrolet. All rights reserved