Orlando |
||||||||
|
|
|
|||||||

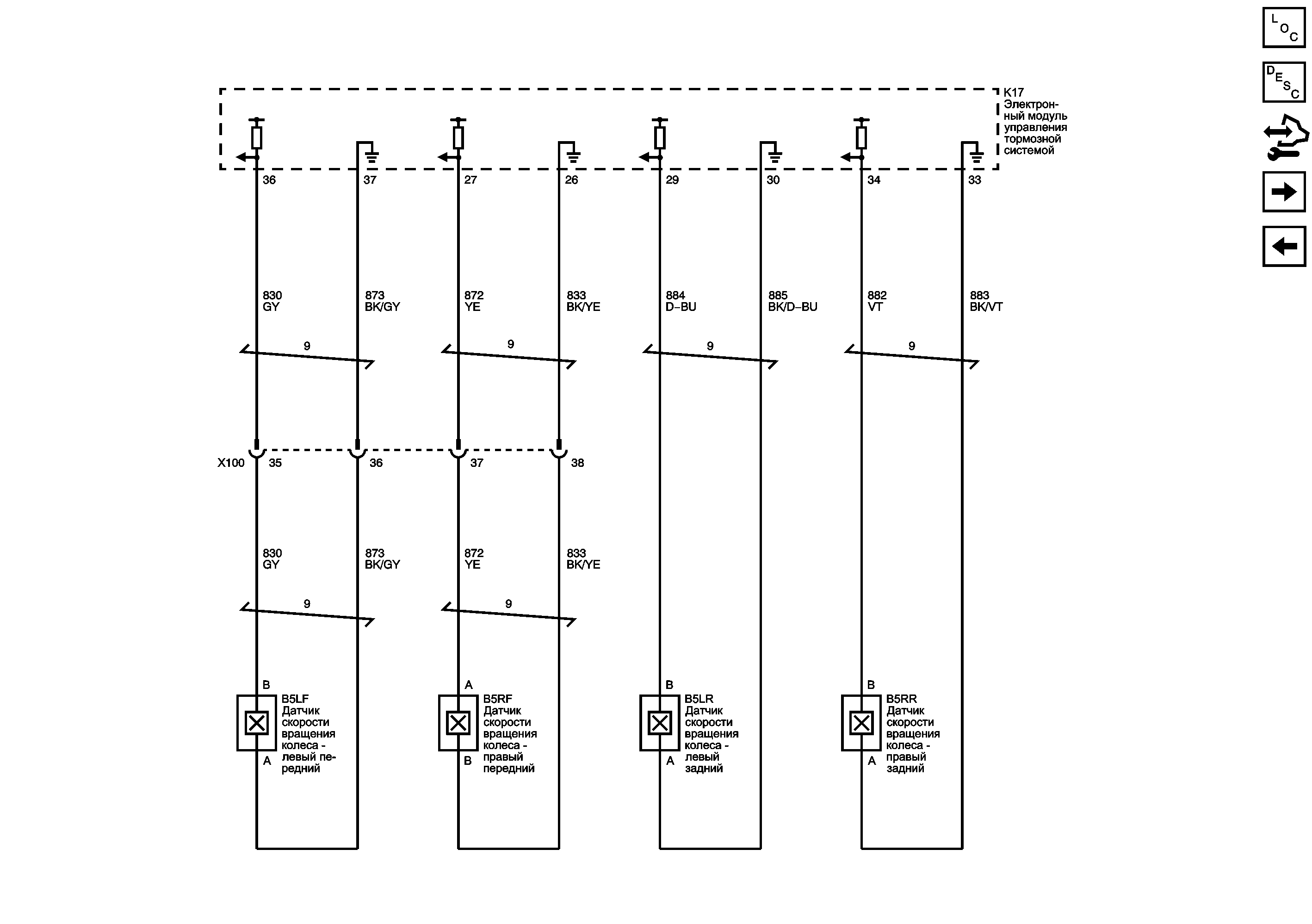
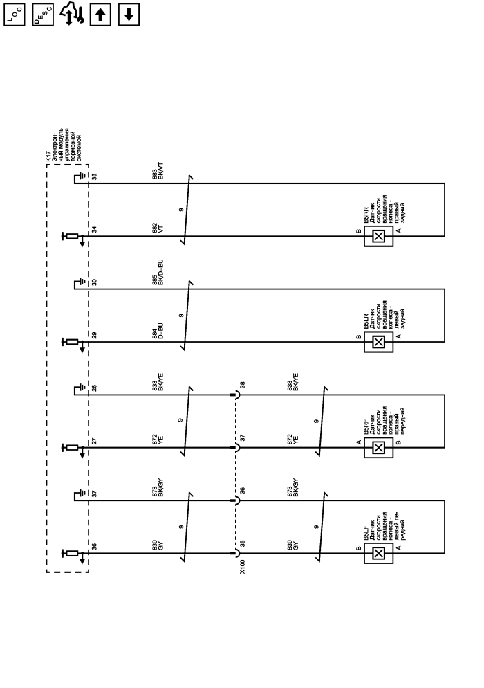
Перечень основных электрических компонентов
Модуль управления Справочные сведения
Контроль устойчивости автомобиля (FX3)
Питание, масса, линия последовательной передачи данных и управление тяговым усилием
Значки на основной принципиальной электрической схеме
| https://vnx.su/ 🛠 Руководства по ремонту и эксплуатации для автомобилей |
| https://vnx.su/ 🛠 Руководства по ремонту и эксплуатации для автомобилей |