Cruze
   
GMDE Start Page Load static TOC Load dynamic TOC Help?
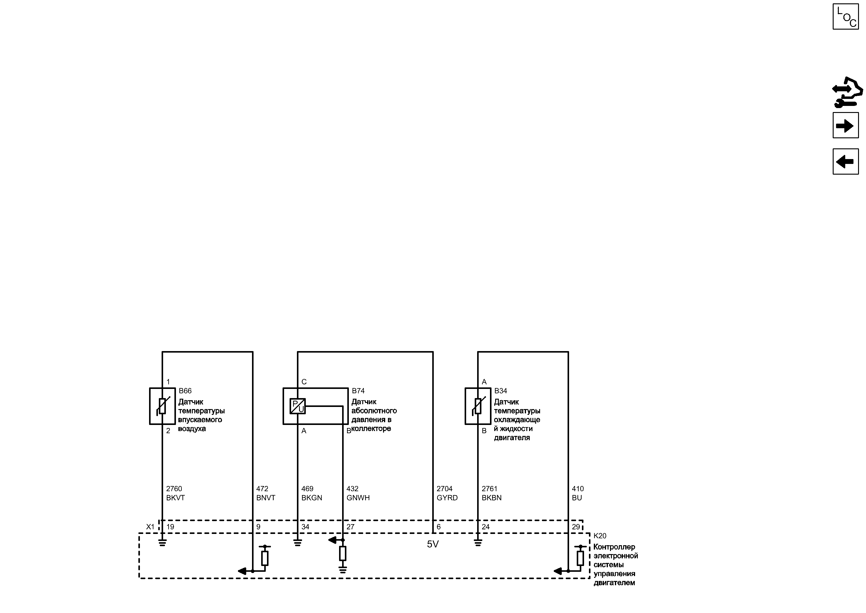
Датчики данных двигателя - массовый расход воздуха (maf), давление и температура


            |                         |            
2203076RU.png


Display graphic

Display graphic

Компоненты
b34Датчик температуры охлаждающей жидкости двигателяb74Датчик абсолютного давления в коллекторе
b66Датчик температуры впускаемого воздухаk20Контроллер электронной системы управления двигателем
Разъемы
k20 (x1)Контроллер электронной системы управления двигателем x1
Цветовые коды
bkbnЧерный-КоричневыйbuСиний
bkgnЧерный-ЗеленыйgnwhЗеленый-Белый
bkvtЧерный-ФиолетовыйgyrdСерый-Красный
bnvtКоричневый-Фиолетовый
A
B
29
24
9
19
6
27
34
A
C
B
X1 Контроллер электронной системы управления двигателем X1

Расположение деталей (узлов) Трехмерная схема жгутов ГАЗОВЫЙ ДВИГАТЕЛЬ, 4 ЦИЛ., 1.6 Л, MFI, DOHC, 80 кВт (GMDAT)
Внешний вид разъема и ремонт ГАЗОВЫЙ ДВИГАТЕЛЬ, 4 ЦИЛ., 1.6 Л, MFI, DOHC, 80 кВт (GMDAT)
Слабый опорный сигнал датчика абсолютного давления коллектора
BKGN Черный-Зеленый
Сигнал датчика абсолютного давления коллектора
GNWH Зеленый-Белый
Опорный сигнал 5 вольт от датчика абсолютного давления коллектора
GYRD Серый-Красный
Сигнал датчика температуры впускаемого воздуха
BNVT Коричневый-Фиолетовый
Слабый опорный сигнал датчика температуры впускаемого воздуха
BKVT Черный-Фиолетовый
Слабый опорный сигнал датчика температуры охлаждающей жидкости
BKBN Черный-Коричневый
Сигнал датчика температуры охлаждающей жидкости двигателя
BU Синий
2
1
B66 Датчик температуры впускаемого воздуха

Внешний вид разъема и ремонт
Доступен вид только с одним разъемом
B74 Датчик абсолютного давления в коллекторе

Внешний вид разъема и ремонт
Доступен вид только с одним разъемом
B34 Датчик температуры охлаждающей жидкости двигателя

Внешний вид разъема и ремонт
Доступен вид только с одним разъемом
K20 Контроллер электронной системы управления двигателем

Расположение деталей (узлов) Трехмерная схема жгутов ГАЗОВЫЙ ДВИГАТЕЛЬ, 4 ЦИЛ., 1.6 Л, MFI, DOHC, 80 кВт (GMDAT)
Имеется только одно место для компонента
Сигнал
Слабый опорный сигнал
Слабый опорный сигнал
Сигнал
Слабый опорный сигнал
Сигнал
Опорный сигнал 5 вольт
Питание, масса, последовательные данные и лампа неисправности (MIL)

Питание, масса, последовательные данные и лампа неисправности (MIL)
Справочные данные по контроллерам

Справочные данные по контроллерам
Датчики данных двигателя - средства управления дроссельной заслонкой

Датчики данных двигателя - средства управления дроссельной заслонкой
Перечень основных электрических компонентов

Перечень основных электрических компонентов
   


https://vnx.su/ 🛠 Руководства по ремонту и эксплуатации для автомобилей

Поиск по сайту

Остались вопросы или пожелания? Пишите на почту: support@vnx.su

Карта Сайта