Cruze
   
GMDE Start Page Load static TOC Load dynamic TOC Help?
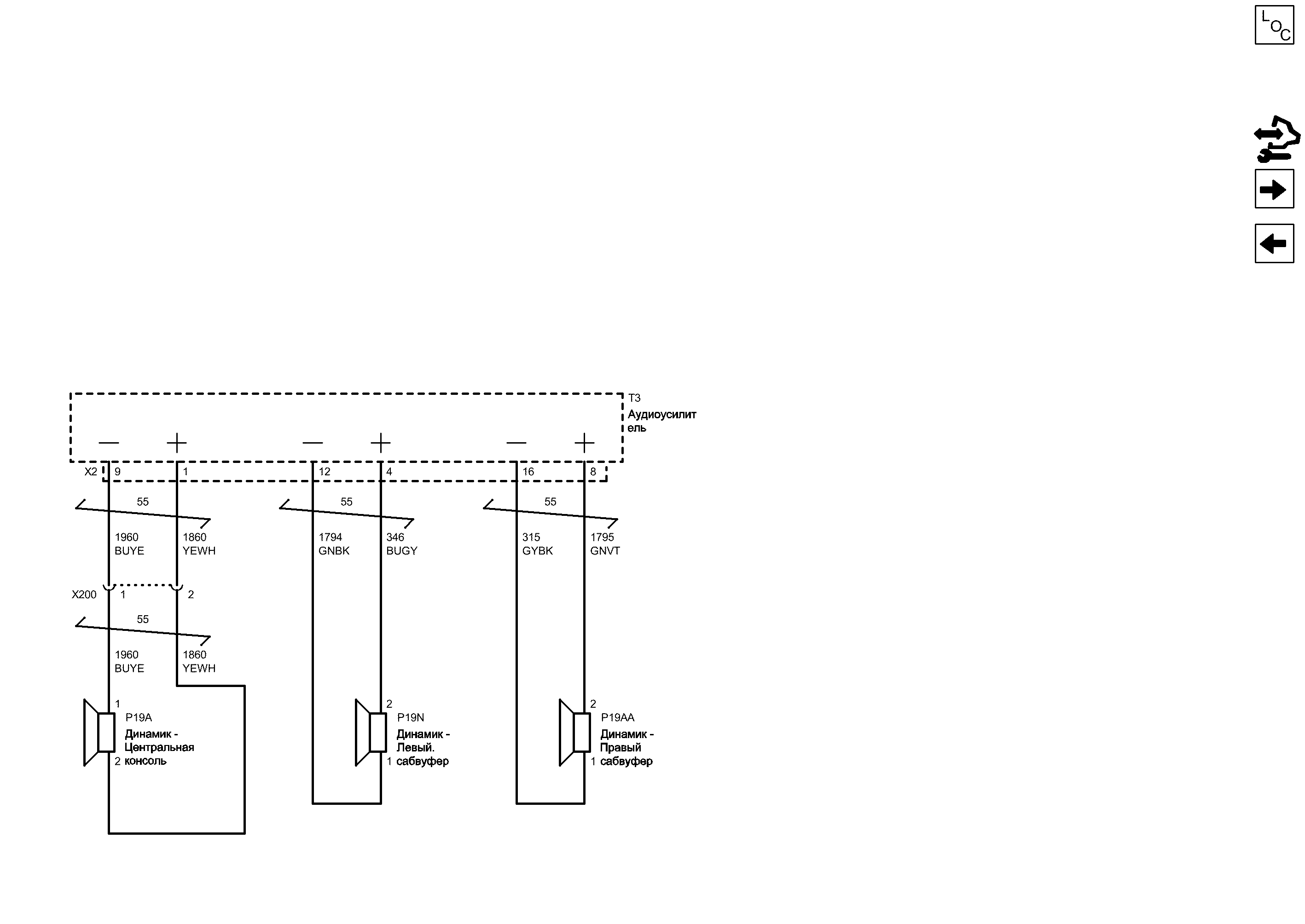
Центральный динамик и сабвуферы (УЛУЧШЕННАЯ СИСТЕМА ДИНАМИКОВ, С УСИЛИТЕЛЕМ)


            |                         |            
2202875RU.png


Display graphic

Display graphic

Компоненты
p19aДинамик - Центральная консольp19nДинамик - Левый. сабвуфер
p19aaДинамик - Правый сабвуферt3Аудиоусилитель
Разъемы
t3 (x2)Аудиоусилитель x2x200Жгут проводов кузова и жгут проводов панели приборов
Цветовые коды
bugyСиний-СерыйgnvtЗеленый-Фиолетовый
buyeСиний-ЖелтыйgybkСерый-Черный
gnbkЗеленый-ЧерныйyewhЖелтый-Белый
1
9
X200 Жгут проводов кузова и жгут проводов панели приборов

Расположение деталей (узлов) Трехмерная схема жгутов
Внешний вид разъема и ремонт Вилка
Внешний вид разъема и ремонт Гнездо
1
2
Передний центральный динамик (-)
BUYE Синий-Желтый
Передний центральный динамик (+)
YEWH Желтый-Белый
X2 Аудиоусилитель X2

Расположение деталей (узлов) Трехмерная схема жгутов
Внешний вид разъема и ремонт
12
4
Левый задний динамик-сабвуфер (-)
GNBK Зеленый-Черный
Левый/задний динамик-сабвуфер (+)
BUGY Синий-Серый
Правый динамик-сабвуфер (-)
GYBK Серый-Черный
Правый динамик-сабвуфер (+)
GNVT Зеленый-Фиолетовый
16
8
YEWH Желтый-Белый
BUYE Синий-Желтый
T3 Аудиоусилитель

Расположение деталей (узлов) Трехмерная схема жгутов
Сигнал динамика (-)
Сигнал динамика (+)
Сигнал динамика (-)
Сигнал динамика (+)
Сигнал динамика (-)
Сигнал динамика (+)
P19A Динамик - Центральная консоль

Внешний вид разъема и ремонт
P19N Динамик - Левый. сабвуфер

Внешний вид разъема и ремонт
P19AA Динамик - Правый сабвуфер

Расположение деталей (узлов) Трехмерная схема жгутов
Внешний вид разъема и ремонт
1
2
1
2
2
1
Дверные динамики

Дверные динамики
Справочные данные по контроллерам

Справочные данные по контроллерам
Радиоантенны

Радиоантенны
Перечень основных электрических компонентов

Перечень основных электрических компонентов
   


https://vnx.su/ 🛠 Руководства по ремонту и эксплуатации для автомобилей

Поиск по сайту

Остались вопросы или пожелания? Пишите на почту: support@vnx.su

Карта Сайта