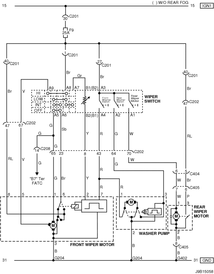
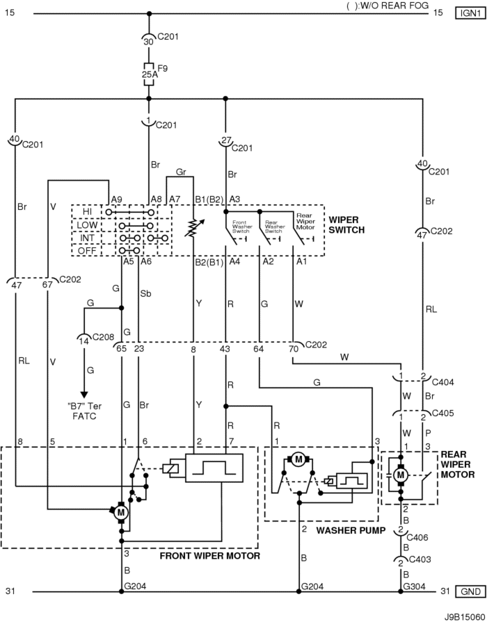
25. ЦЕПЬ СТЕКЛООЧИСТИТЕЛЕЙ
1) БЕЗ ДАТЧИКА ДОЖДЯ И АВТОМАТИЧЕСКОГО РЕГУЛИРОВАНИЯ ТЕМПЕРАТУРЫ : СЕДАН
а. ИНФОРМАЦИЯ О РАЗЪЁМЕ
№ РАЗЪЁМА (№ И ЦВЕТ КОНТАКТА) |
СОЕДИНИТЕЛЬНЫЙ ЖГУТ ПРОВОДОВ |
ПОЛОЖЕНИЕ РАЗЪЁМА |
| С113 (контакт 16, черный) |
Кузов - передняя часть кузова |
За кронштейном контроллера ЭСУД |
| С201 (контакт 76, черный) |
Приборная панель - блок предохранителей на приборной панели |
Блок предохранителей на приборной панели |
| С202 (контакт 89, белый) |
Приборная панель - кузов |
Левая часть пространства для ног водителя |
| G101 |
ПЕРЕДНЯЯ ЧАСТЬ |
За левой фарой |
| G204 |
Кузов |
Левая нижняя часть пространства для ног водителя |
б. УСЛОВНОЕ ОБОЗНАЧЕНИЕ & И НАХОЖДЕНИЕ НОМЕРА КОНТАКТА
в. РАСПОЛОЖЕНИЕ РАЗЪЁМОВ И СОЕДИНЕНИЙ МАССЫ
2) БЕЗ ДАТЧИКА ДОЖДЯ И СИСТЕМЫ АВТОМАТИЧЕСКОГО РЕГУЛИРОВАНИЯ ТЕМПЕРАТУРЫ : ХЭЧБЭК (БЕЗ ЗАДН. ПРЕРЫВ.)
а. ИНФОРМАЦИЯ О РАЗЪЁМЕ
№ РАЗЪЁМА (№ И ЦВЕТ КОНТАКТА) |
СОЕДИНИТЕЛЬНЫЙ ЖГУТ ПРОВОДОВ |
ПОЛОЖЕНИЕ РАЗЪЁМА |
| С201 (контакт 76, черный) |
Приборная панель - блок предохранителей на приборной панели |
Блок предохранителей на приборной панели |
| С202 (контакт 89, белый) |
Приборная панель - кузов |
Левая часть пространства для ног водителя |
| С404 (контакт 8, белый) |
Удл. задней двери - кузов |
Внутренняя сторона левой задней стойки |
| С405 (контакт 8, белый) |
Удл. задней двери - задняя дверь |
С левой стороны рядом с двигателем заднего стеклоочистителя |
| G204 |
Кузов |
Левая нижняя часть пространства для ног водителя |
| G402 |
Удл. задней двери |
Внутренняя сторона задней стойки со стороны водителя |
б. УСЛОВНОЕ ОБОЗНАЧЕНИЕ & И НАХОЖДЕНИЕ НОМЕРА КОНТАКТА
в. РАСПОЛОЖЕНИЕ РАЗЪЁМОВ И СОЕДИНЕНИЙ МАССЫ
3) БЕЗ ДАТЧИКА ДОЖДЯ И СИСТЕМЫ АВТОМАТИЧЕСКОГО РЕГУЛИРОВАНИЯ ТЕМПЕРАТУРЫ : ХЭЧБЭК (С ЗАДН. ПРЕРЫВ.)
а. ИНФОРМАЦИЯ О РАЗЪЁМЕ
№ РАЗЪЁМА (№ И ЦВЕТ КОНТАКТА) |
СОЕДИНИТЕЛЬНЫЙ ЖГУТ ПРОВОДОВ |
ПОЛОЖЕНИЕ РАЗЪЁМА |
| С201 (контакт 76, черный) |
Приборная панель - блок предохранителей на приборной панели |
Блок предохранителей на приборной панели |
| С202 (контакт 89, белый) |
Приборная панель - кузов |
Левая часть пространства для ног водителя |
| С404 (контакт 8, белый) |
Удл. задней двери - кузов |
Внутренняя сторона левой задней стойки |
| С405 (контакт 10, белый) |
Удл. задней двери - задняя дверь |
С левой стороны рядом с двигателем заднего стеклоочистителя |
| G204 |
Кузов |
Левая нижняя часть пространства для ног водителя |
| G402 |
Удл. задней двери |
Внутренняя сторона задней стойки со стороны водителя |
б. УСЛОВНОЕ ОБОЗНАЧЕНИЕ & И НАХОЖДЕНИЕ НОМЕРА КОНТАКТА
в. РАСПОЛОЖЕНИЕ РАЗЪЁМОВ И СОЕДИНЕНИЙ МАССЫ
4) БЕЗ ДАТЧИКА ДОЖДЯ И АВТОМАТИЧЕСКОГО РЕГУЛИРОВАНИЯ ТЕМПЕРАТУРЫ : УНИВЕРСАЛ
а. ИНФОРМАЦИЯ О РАЗЪЁМЕ
№ РАЗЪЁМА (№ И ЦВЕТ КОНТАКТА) |
СОЕДИНИТЕЛЬНЫЙ ЖГУТ ПРОВОДОВ |
ПОЛОЖЕНИЕ РАЗЪЁМА |
| С201 (контакт 76, черный) |
Приборная панель - блок предохранителей на приборной панели |
Блок предохранителей на приборной панели |
| С202 (контакт 89, белый) |
Приборная панель - кузов |
Левая часть пространства для ног водителя |
| С403 (контакт 4, белый) |
Удл. задней двери - кузов |
Внутренняя сторона левой задней стойки |
| С404 (контакт 8, белый) |
Удл. задней двери - кузов |
Внутренняя сторона левой задней стойки |
| С405 (контакт 8, белый) |
Удл. задней двери - задняя дверь |
С левой стороны рядом с двигателем заднего стеклоочистителя |
| С406 (контакт 4, белый) |
Удл. задней двери - задняя дверь |
С левой стороны рядом с двигателем заднего стеклоочистителя |
| G204 |
Кузов |
Левая нижняя часть пространства для ног водителя |
| G304 |
Кузов |
Под левым задним комбинированным фонарем |
б. УСЛОВНОЕ ОБОЗНАЧЕНИЕ & И НАХОЖДЕНИЕ НОМЕРА КОНТАКТА
в. РАСПОЛОЖЕНИЕ РАЗЪЁМОВ И СОЕДИНЕНИЙ МАССЫ
5) С ДАТЧИКОМ ДОЖДЯ И БЕЗ СИСТЕМЫ АВТОМАТИЧЕСКИМ РЕГУЛИРОВАНИЕМ ТЕМПЕРАТУРЫ : СЕДАН
а. ИНФОРМАЦИЯ О РАЗЪЁМЕ
№ РАЗЪЁМА (№ И ЦВЕТ КОНТАКТА) |
СОЕДИНИТЕЛЬНЫЙ ЖГУТ ПРОВОДОВ |
ПОЛОЖЕНИЕ РАЗЪЁМА |
| С113 (контакт 16, черный) |
Кузов - передняя часть кузова |
За кронштейном контроллера ЭСУД |
| С201 (контакт 76, черный) |
Приборная панель - блок предохранителей на приборной панели |
Блок предохранителей на приборной панели |
| С202 (контакт 89, белый) |
Приборная панель - кузов |
Левая часть пространства для ног водителя |
| С204 (контакт 14, белый) |
Крыша - кузов (с датчиком дождя) |
Левая часть пространства для ног водителя |
| С204 (контакт 8, белый) |
Крыша - кузов (без датчика дождя) |
Левая часть пространства для ног водителя |
| G101 |
ПЕРЕДНЯЯ ЧАСТЬ |
За левой фарой |
| G204 |
Кузов |
Левая нижняя часть пространства для ног водителя |
| G205 |
КРЫША |
Внутренняя сторона передней стойки со стороны водителя |
б. УСЛОВНОЕ ОБОЗНАЧЕНИЕ & И НАХОЖДЕНИЕ НОМЕРА КОНТАКТА
в. РАСПОЛОЖЕНИЕ РАЗЪЁМОВ И СОЕДИНЕНИЙ МАССЫ
6) С ДАТЧИКОМ ДОЖДЯ И БЕЗ АВТОМАТИЧЕСКОГО РЕГУЛИРОВАНИЯ ТЕМПЕРАТУРЫ : ХЭЧБЭК (БЕЗ ЗАДН. ПРЕРЫВ.)
а. ИНФОРМАЦИЯ О РАЗЪЁМЕ
№ РАЗЪЁМА (№ И ЦВЕТ КОНТАКТА) |
СОЕДИНИТЕЛЬНЫЙ ЖГУТ ПРОВОДОВ |
ПОЛОЖЕНИЕ РАЗЪЁМА |
| С201 (контакт 76, черный) |
Приборная панель - блок предохранителей на приборной панели |
Блок предохранителей на приборной панели |
| С202 (контакт 89, белый) |
Приборная панель - кузов |
Левая часть пространства для ног водителя |
| С204 (контакт 14, белый) |
Крыша - кузов (с датчиком дождя) |
Левая часть пространства для ног водителя |
| С204 (контакт 8, белый) |
Крыша - кузов (без датчика дождя) |
Левая часть пространства для ног водителя |
| С404 (контакт 8, белый) |
Удл. задней двери - кузов |
Внутренняя сторона левой задней стойки |
| С405 (контакт 8, белый) |
Удл. задней двери - задняя дверь |
С левой стороны рядом с двигателем заднего стеклоочистителя |
| G204 |
Кузов |
Левая нижняя часть пространства для ног водителя |
| G205 |
КРЫША |
Внутренняя сторона передней стойки со стороны водителя |
| G402 |
Удл. задней двери |
Внутренняя сторона задней стойки со стороны водителя |
б. УСЛОВНОЕ ОБОЗНАЧЕНИЕ & И НАХОЖДЕНИЕ НОМЕРА КОНТАКТА
в. РАСПОЛОЖЕНИЕ РАЗЪЁМОВ И СОЕДИНЕНИЙ МАССЫ
7) С ДАТЧИКОМ ДОЖДЯ И БЕЗ СИСТЕМЫ АВТОМАТИЧЕСКОГО РЕГУЛИРОВАНИЯ ТЕМПЕРАТУРЫ : ХЭЧБЭК (С ЗАДН. ПРЕРЫВ.)
а. ИНФОРМАЦИЯ О РАЗЪЁМЕ
№ РАЗЪЁМА (№ И ЦВЕТ КОНТАКТА) |
СОЕДИНИТЕЛЬНЫЙ ЖГУТ ПРОВОДОВ |
ПОЛОЖЕНИЕ РАЗЪЁМА |
| С201 (контакт 76, черный) |
Приборная панель - блок предохранителей на приборной панели |
Блок предохранителей на приборной панели |
| С202 (контакт 89, белый) |
Приборная панель - кузов |
Левая часть пространства для ног водителя |
| С204 (контакт 14, белый) |
Крыша - кузов (с датчиком дождя) |
Левая часть пространства для ног водителя |
| С204 (контакт 8, белый) |
Крыша - кузов (без датчика дождя) |
Левая часть пространства для ног водителя |
| С404 (контакт 8, белый) |
Удл. задней двери - кузов |
Внутренняя сторона левой задней стойки |
| С405 (контакт 10, белый) |
Удл. задней двери - задняя дверь |
С левой стороны рядом с двигателем заднего стеклоочистителя |
| G204 |
Кузов |
Левая нижняя часть пространства для ног водителя |
| G205 |
КРЫША |
Внутренняя сторона передней стойки со стороны водителя |
| G402 |
Удл. задней двери |
Внутренняя сторона задней стойки со стороны водителя |
б. УСЛОВНОЕ ОБОЗНАЧЕНИЕ & И НАХОЖДЕНИЕ НОМЕРА КОНТАКТА
в. РАСПОЛОЖЕНИЕ РАЗЪЁМОВ И СОЕДИНЕНИЙ МАССЫ
8) С ДАТЧИКОМ ДОЖДЯ И БЕЗ СИСТЕМЫ АВТОМАТИЧЕСКОГО РЕГУЛИРОВАНИЯ ТЕМПЕРАТУРЫ : УНИВЕРСАЛ
а. ИНФОРМАЦИЯ О РАЗЪЁМЕ
№ РАЗЪЁМА (№ И ЦВЕТ КОНТАКТА) |
СОЕДИНИТЕЛЬНЫЙ ЖГУТ ПРОВОДОВ |
ПОЛОЖЕНИЕ РАЗЪЁМА |
| С201 (контакт 76, черный) |
Приборная панель - блок предохранителей на приборной панели |
Блок предохранителей на приборной панели |
| С202 (контакт 89, белый) |
Приборная панель - кузов |
Левая часть пространства для ног водителя |
| С204 (контакт 14, белый) |
Крыша - кузов (с датчиком дождя) |
Левая часть пространства для ног водителя |
| С204 (контакт 8, белый) |
Крыша - кузов (без датчика дождя) |
Левая часть пространства для ног водителя |
| С403 (контакт 4, белый) |
Удл. задней двери - кузов |
Внутренняя сторона левой задней стойки |
| С404 (контакт 8, белый) |
Удл. задней двери - кузов |
Внутренняя сторона левой задней стойки |
| С405 (контакт 8, белый) |
Удл. задней двери - задняя дверь |
С левой стороны рядом с двигателем заднего стеклоочистителя |
| С406 (контакт 4, белый) |
Удл. задней двери - задняя дверь |
С левой стороны рядом с двигателем заднего стеклоочистителя |
| G204 |
Кузов |
Левая нижняя часть пространства для ног водителя |
| G205 |
КРЫША |
Внутренняя сторона передней стойки со стороны водителя |
| G304 |
Кузов |
Под левым задним комбинированным фонарем |
б. УСЛОВНОЕ ОБОЗНАЧЕНИЕ & И НАХОЖДЕНИЕ НОМЕРА КОНТАКТА
в. РАСПОЛОЖЕНИЕ РАЗЪЁМОВ И СОЕДИНЕНИЙ МАССЫ
9) БЕЗ ДАТЧИКА ДОЖДЯ И СИСТЕМЫ АВТОМАТИЧЕСКОГО РЕГУЛИРОВАНИЯ ТЕМПЕРАТУРЫ : СЕДАН
а. ИНФОРМАЦИЯ О РАЗЪЁМЕ
№ РАЗЪЁМА (№ И ЦВЕТ КОНТАКТА) |
СОЕДИНИТЕЛЬНЫЙ ЖГУТ ПРОВОДОВ |
ПОЛОЖЕНИЕ РАЗЪЁМА |
| С113 (контакт 16, черный) |
Кузов - передняя часть кузова |
За кронштейном контроллера ЭСУД |
| С201 (контакт 76, черный) |
Приборная панель - блок предохранителей на приборной панели |
Блок предохранителей на приборной панели |
| С202 (контакт 89, белый) |
Приборная панель - кузов |
Левая часть пространства для ног водителя |
| С208 (контакт 15, белый) |
Приборная панель - автоматическое регулирование температуры |
За вещевым ящиком |
| G101 |
ПЕРЕДНЯЯ ЧАСТЬ |
За левой фарой |
| G204 |
Кузов |
Левая нижняя часть пространства для ног водителя |
б. УСЛОВНОЕ ОБОЗНАЧЕНИЕ & И НАХОЖДЕНИЕ НОМЕРА КОНТАКТА
в. РАСПОЛОЖЕНИЕ РАЗЪЁМОВ И СОЕДИНЕНИЙ МАССЫ
10) БЕЗ ДАТЧИКА ДОЖДЯ И СИСТЕМЫ АВТОМАТИЧЕСКОГО РЕГУЛИРОВАНИЯ ТЕМПЕРАТУРЫ : ХЭЧБЭК (БЕЗ ЗАДН. ПРЕРЫВ.)
а. ИНФОРМАЦИЯ О РАЗЪЁМЕ
№ РАЗЪЁМА (№ И ЦВЕТ КОНТАКТА) |
СОЕДИНИТЕЛЬНЫЙ ЖГУТ ПРОВОДОВ |
ПОЛОЖЕНИЕ РАЗЪЁМА |
| С201 (контакт 76, черный) |
Приборная панель - блок предохранителей на приборной панели |
Блок предохранителей на приборной панели |
| С202 (контакт 89, белый) |
Приборная панель - кузов |
Левая часть пространства для ног водителя |
| С208 (контакт 15, белый) |
Приборная панель - автоматическое регулирование температуры |
За вещевым ящиком |
| С404 (контакт 8, белый) |
Удл. задней двери - кузов |
Внутренняя сторона левой задней стойки |
| С405 (контакт 8, белый) |
Удл. задней двери - задняя дверь |
С левой стороны рядом с двигателем заднего стеклоочистителя |
| G204 |
Кузов |
Левая нижняя часть пространства для ног водителя |
| G402 |
Удл. задней двери |
Внутренняя сторона задней стойки со стороны водителя |
б. УСЛОВНОЕ ОБОЗНАЧЕНИЕ & И НАХОЖДЕНИЕ НОМЕРА КОНТАКТА
в. РАСПОЛОЖЕНИЕ РАЗЪЁМОВ И СОЕДИНЕНИЙ МАССЫ
11) БЕЗ ДАТЧИКА ДОЖДЯ И СИСТЕМЫ АВТОМАТИЧЕСКОГО РЕГУЛИРОВАНИЯ ТЕМПЕРАТУРЫ : ХЭЧБЭК (С ЗАДН. ПРЕРЫВ.)
а. ИНФОРМАЦИЯ О РАЗЪЁМЕ
№ РАЗЪЁМА (№ И ЦВЕТ КОНТАКТА) |
СОЕДИНИТЕЛЬНЫЙ ЖГУТ ПРОВОДОВ |
ПОЛОЖЕНИЕ РАЗЪЁМА |
| С201 (контакт 76, черный) |
Приборная панель - блок предохранителей на приборной панели |
Блок предохранителей на приборной панели |
| С202 (контакт 89, белый) |
Приборная панель - кузов |
Левая часть пространства для ног водителя |
| С208 (контакт 15, белый) |
Приборная панель - автоматическое регулирование температуры |
За вещевым ящиком |
| С404 (контакт 8, белый) |
Удл. задней двери - кузов |
Внутренняя сторона левой задней стойки |
| С405 (контакт 10, белый) |
Удл. задней двери - задняя дверь |
С левой стороны рядом с двигателем заднего стеклоочистителя |
| G204 |
Кузов |
Левая нижняя часть пространства для ног водителя |
| G402 |
Удл. задней двери |
Внутренняя сторона задней стойки со стороны водителя |
б. УСЛОВНОЕ ОБОЗНАЧЕНИЕ & И НАХОЖДЕНИЕ НОМЕРА КОНТАКТА
в. РАСПОЛОЖЕНИЕ РАЗЪЁМОВ И СОЕДИНЕНИЙ МАССЫ
12) БЕЗ ДАТЧИКА ДОЖДЯ И СИСТЕМЫ АВТОМАТИЧЕСКОГО РЕГУЛИРОВАНИЯ ТЕМПЕРАТУРЫ : УНИВЕРСАЛ
а. ИНФОРМАЦИЯ О РАЗЪЁМЕ
№ РАЗЪЁМА (№ И ЦВЕТ КОНТАКТА) |
СОЕДИНИТЕЛЬНЫЙ ЖГУТ ПРОВОДОВ |
ПОЛОЖЕНИЕ РАЗЪЁМА |
| С201 (контакт 76, черный) |
Приборная панель - блок предохранителей на приборной панели |
Блок предохранителей на приборной панели |
| С202 (контакт 89, белый) |
Приборная панель - кузов |
Левая часть пространства для ног водителя |
| С208 (контакт 15, белый) |
Приборная панель - автоматическое регулирование температуры |
За вещевым ящиком |
| С403 (контакт 4, белый) |
Удл. задней двери - кузов |
Внутренняя сторона левой задней стойки |
| С404 (контакт 8, белый) |
Удл. задней двери - кузов |
Внутренняя сторона левой задней стойки |
| С405 (контакт 8, белый) |
Удл. задней двери - задняя дверь |
С левой стороны рядом с двигателем заднего стеклоочистителя |
| С406 (контакт 4, белый) |
Удл. задней двери - задняя дверь |
С левой стороны рядом с двигателем заднего стеклоочистителя |
| G204 |
Кузов |
Левая нижняя часть пространства для ног водителя |
| G304 |
Кузов |
Под левым задним комбинированным фонарем |
б. УСЛОВНОЕ ОБОЗНАЧЕНИЕ & И НАХОЖДЕНИЕ НОМЕРА КОНТАКТА
в. РАСПОЛОЖЕНИЕ РАЗЪЁМОВ И СОЕДИНЕНИЙ МАССЫ
13) С ДАТЧИКОМ ДОЖДЯ И СИСТЕМОЙ АВТОМАТИЧЕСКОГО РЕГУЛИРОВАНИЯ ТЕМПЕРАТУРЫ : СЕДАН
а. ИНФОРМАЦИЯ О РАЗЪЁМЕ
№ РАЗЪЁМА (№ И ЦВЕТ КОНТАКТА) |
СОЕДИНИТЕЛЬНЫЙ ЖГУТ ПРОВОДОВ |
ПОЛОЖЕНИЕ РАЗЪЁМА |
| С113 (контакт 16, черный) |
Кузов - передняя часть кузова |
За кронштейном контроллера ЭСУД |
| С201 (контакт 76, черный) |
Приборная панель - блок предохранителей на приборной панели |
Блок предохранителей на приборной панели |
| С202 (контакт 89, белый) |
Приборная панель - кузов |
Левая часть пространства для ног водителя |
| С204 (контакт 14, белый) |
Крыша - кузов (с датчиком дождя) |
Левая часть пространства для ног водителя |
| С204 (контакт 8, белый) |
Крыша - кузов (без датчика дождя) |
Левая часть пространства для ног водителя |
| С208 (контакт 15, белый) |
Приборная панель - автоматическое регулирование температуры |
За вещевым ящиком |
| G101 |
ПЕРЕДНЯЯ ЧАСТЬ |
За левой фарой |
| G204 |
Кузов |
Левая нижняя часть пространства для ног водителя |
| G205 |
КРЫША |
Внутренняя сторона передней стойки со стороны водителя |
б. УСЛОВНОЕ ОБОЗНАЧЕНИЕ & И НАХОЖДЕНИЕ НОМЕРА КОНТАКТА
в. РАСПОЛОЖЕНИЕ РАЗЪЁМОВ И СОЕДИНЕНИЙ МАССЫ
14) С ДАТЧИКОМ ДОЖДЯ И СИСТЕМОЙ АВТОМАТИЧЕСКОГО РЕГУЛИРОВАНИЯ ТЕМПЕРАТУРЫ : ХЭЧБЭК (БЕЗ ЗАДН. ПРЕРЫВ.)
а. ИНФОРМАЦИЯ О РАЗЪЁМЕ
№ РАЗЪЁМА (№ И ЦВЕТ КОНТАКТА) |
СОЕДИНИТЕЛЬНЫЙ ЖГУТ ПРОВОДОВ |
ПОЛОЖЕНИЕ РАЗЪЁМА |
| С201 (контакт 76, черный) |
Приборная панель - блок предохранителей на приборной панели |
Блок предохранителей на приборной панели |
| С202 (контакт 89, белый) |
Приборная панель - кузов |
Левая часть пространства для ног водителя |
| С204 (контакт 14, белый) |
Крыша - кузов (с датчиком дождя) |
Левая часть пространства для ног водителя |
| С204 (контакт 8, белый) |
Крыша - кузов (без датчика дождя) |
Левая часть пространства для ног водителя |
| С208 (контакт 15, белый) |
Приборная панель - автоматическое регулирование температуры |
За вещевым ящиком |
| С404 (контакт 8, белый) |
Удл. задней двери - кузов |
Внутренняя сторона левой задней стойки |
| С405 (контакт 8, белый) |
Удл. задней двери - задняя дверь |
С левой стороны рядом с двигателем заднего стеклоочистителя |
| G204 |
Кузов |
Левая нижняя часть пространства для ног водителя |
| G205 |
КРЫША |
Внутренняя сторона передней стойки со стороны водителя |
| G402 |
Удл. задней двери |
Внутренняя сторона задней стойки со стороны водителя |
б. УСЛОВНОЕ ОБОЗНАЧЕНИЕ & И НАХОЖДЕНИЕ НОМЕРА КОНТАКТА
в. РАСПОЛОЖЕНИЕ РАЗЪЁМОВ И СОЕДИНЕНИЙ МАССЫ
15) С ДАТЧИКОМ ДОЖДЯ И СИСТЕМОЙ АВТОМАТИЧЕСКОГО РЕГУЛИРОВАНИЯ ТЕМПЕРАТУРЫ : ХЭЧБЭК (С ЗАДН. ПРЕРЫВ.)
а. ИНФОРМАЦИЯ О РАЗЪЁМЕ
№ РАЗЪЁМА (№ И ЦВЕТ КОНТАКТА) |
СОЕДИНИТЕЛЬНЫЙ ЖГУТ ПРОВОДОВ |
ПОЛОЖЕНИЕ РАЗЪЁМА |
| С201 (контакт 76, черный) |
Приборная панель - блок предохранителей на приборной панели |
Блок предохранителей на приборной панели |
| С202 (контакт 89, белый) |
Приборная панель - кузов |
Левая часть пространства для ног водителя |
| С204 (контакт 14, белый) |
Крыша - кузов (с датчиком дождя) |
Левая часть пространства для ног водителя |
| С204 (контакт 8, белый) |
Крыша - кузов (без датчика дождя) |
Левая часть пространства для ног водителя |
| С208 (контакт 15, белый) |
Приборная панель - автоматическое регулирование температуры |
За вещевым ящиком |
| С404 (контакт 8, белый) |
Удл. задней двери - кузов |
Внутренняя сторона левой задней стойки |
| С405 (контакт 10, белый) |
Удл. задней двери - задняя дверь |
С левой стороны рядом с двигателем заднего стеклоочистителя |
| G204 |
Кузов |
Левая нижняя часть пространства для ног водителя |
| G205 |
КРЫША |
Внутренняя сторона передней стойки со стороны водителя |
| G402 |
Удл. задней двери |
Внутренняя сторона задней стойки со стороны водителя |
б. УСЛОВНОЕ ОБОЗНАЧЕНИЕ & И НАХОЖДЕНИЕ НОМЕРА КОНТАКТА
в. РАСПОЛОЖЕНИЕ РАЗЪЁМОВ И СОЕДИНЕНИЙ МАССЫ
16) С ДАТЧИКОМ ДОЖДЯ И СИСТЕМОЙ АВТОМАТИЧЕСКОГО РЕГУЛИРОВАНИЯ ТЕМПЕРАТУРЫ : УНИВЕРСАЛ
а. ИНФОРМАЦИЯ О РАЗЪЁМЕ
№ РАЗЪЁМА (№ И ЦВЕТ КОНТАКТА) |
СОЕДИНИТЕЛЬНЫЙ ЖГУТ ПРОВОДОВ |
ПОЛОЖЕНИЕ РАЗЪЁМА |
| С201 (контакт 76, черный) |
Приборная панель - блок предохранителей на приборной панели |
Блок предохранителей на приборной панели |
| С202 (контакт 89, белый) |
Приборная панель - кузов |
Левая часть пространства для ног водителя |
| С204 (контакт 14, белый) |
Крыша - кузов (с датчиком дождя) |
Левая часть пространства для ног водителя |
| С204 (контакт 8, белый) |
Крыша - кузов (без датчика дождя) |
Левая часть пространства для ног водителя |
| С208 (контакт 15, белый) |
Приборная панель - автоматическое регулирование температуры |
За вещевым ящиком |
| С403 (контакт 4, белый) |
Удл. задней двери - кузов |
Внутренняя сторона левой задней стойки |
| С404 (контакт 8, белый) |
Удл. задней двери - кузов |
Внутренняя сторона левой задней стойки |
| С405 (контакт 8, белый) |
Удл. задней двери - задняя дверь |
С левой стороны рядом с двигателем заднего стеклоочистителя |
| С406 (контакт 4, белый) |
Удл. задней двери - задняя дверь |
С левой стороны рядом с двигателем заднего стеклоочистителя |
| G204 |
Кузов |
Левая нижняя часть пространства для ног водителя |
| G205 |
КРЫША |
Внутренняя сторона передней стойки со стороны водителя |
| G304 |
Кузов |
Под левым задним комбинированным фонарем |
б. УСЛОВНОЕ ОБОЗНАЧЕНИЕ & И НАХОЖДЕНИЕ НОМЕРА КОНТАКТА
в. РАСПОЛОЖЕНИЕ РАЗЪЁМОВ И СОЕДИНЕНИЙ МАССЫ
| https://vnx.su/ 🛠 Руководства по ремонту и эксплуатации для автомобилей |
Поиск по сайту
Остались вопросы или пожелания? Пишите на почту: support@vnx.su