Nubira-Lacetti |
||||||||
| ||||||||
| № РАЗЪЁМА (№ И ЦВЕТ КОНТАКТА) |
СОЕДИНИТЕЛЬНЫЙ ЖГУТ ПРОВОДОВ | ПОЛОЖЕНИЕ РАЗЪЁМА |
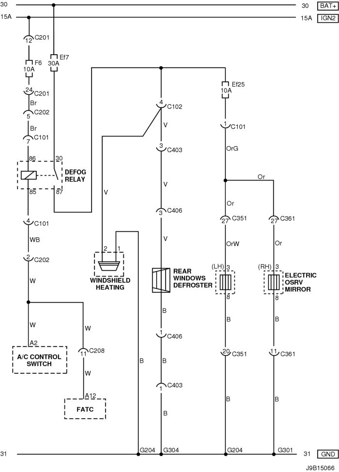
| С101 (контакт 21, белый) | Кузов - блок предохранителей в моторном отсеке | Блок предохранителей в моторном отсеке |
| С102 (контакт 11, белый) | Кузов - блок предохранителей в моторном отсеке | Блок предохранителей в моторном отсеке |
| С201 (контакт 76, черный) | Приборная панель - блок предохранителей на приборной панели | Блок предохранителей на приборной панели |
| С202 (контакт 89, белый) | Приборная панель - кузов | Левая часть пространства для ног водителя |
| С208 (контакт 15, белый) | Приборная панель - автоматическое регулирование температуры | За вещевым ящиком |
| С404 (контакт 8, белый) | Удл. задней двери - кузов | Внутренняя сторона левой задней стойки |
| С405 (контакт 8(10), белый) | Удл. задней двери - задняя дверь | С левой стороны рядом с двигателем заднего стеклоочистителя |
| С406 (контакт 6, белый) | Удл. задней двери - задняя дверь | С левой стороны рядом с двигателем заднего стеклоочистителя |
| С351 (контакт 33, серый) | Кузов - передняя левая дверь | Под передней стойкой со стороны водителя |
| С361 (контакт 33, серый) | Кузов - передняя правая дверь | Под передней стойкой со стороны переднего пассажира |
| G204 | Кузов | Левая нижняя часть пространства для ног водителя |
| G301 | Кузов | Под панелью пола кузова при поперечине со стороны переднего пассажира |
| G402 | Удл. задней двери | Внутренняя сторона задней стойки со стороны водителя |
| № РАЗЪЁМА (№ И ЦВЕТ КОНТАКТА) |
СОЕДИНИТЕЛЬНЫЙ ЖГУТ ПРОВОДОВ | ПОЛОЖЕНИЕ РАЗЪЁМА |
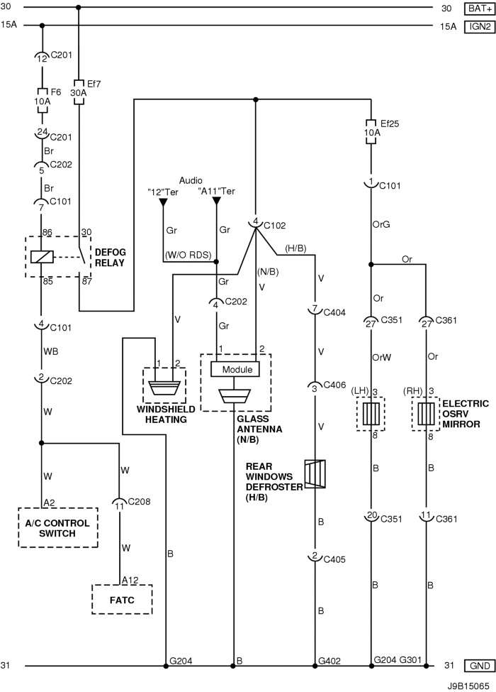
| С101 (контакт 21, белый) | Кузов - блок предохранителей в моторном отсеке | Блок предохранителей в моторном отсеке |
| С102 (контакт 11, белый) | Кузов - блок предохранителей в моторном отсеке | Блок предохранителей в моторном отсеке |
| С201 (контакт 76, черный) | Приборная панель - блок предохранителей на приборной панели | Блок предохранителей на приборной панели |
| С202 (контакт 89, белый) | Приборная панель - кузов | Левая часть пространства для ног водителя |
| С208 (контакт 15, белый) | Приборная панель - автоматическое регулирование температуры | За вещевым ящиком |
| С351 (контакт 33, серый) | Кузов - передняя левая дверь | Под передней стойкой со стороны водителя |
| С361 (контакт 33, серый) | Кузов - передняя правая дверь | Под передней стойкой со стороны переднего пассажира |
| С403 (контакт 4, белый) | Удл. задней двери - кузов | Внутренняя сторона левой задней стойки |
| С406 (контакт 4, белый) | Удл. задней двери - задняя дверь | С левой стороны рядом с двигателем заднего стеклоочистителя |
| G204 | Кузов | Левая нижняя часть пространства для ног водителя |
| G301 | Кузов | Под панелью пола кузова при поперечине со стороны переднего пассажира |
| G304 | Кузов | Под левым задним комбинированным фонарем |
| https://vnx.su/ 🛠 Руководства по ремонту и эксплуатации для автомобилей |