К началу документа
Epica
На предыдущую страницуНа следующую страницу
Главная страница GMDEЗагрузить нединамическое оглавлениеЗагрузить динамическое оглавлениеПомощь

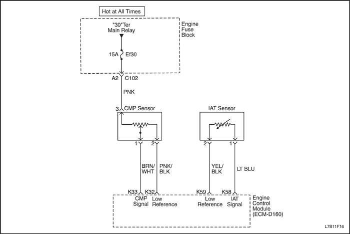
L7B11F16
Показать иллюстрациюПеревод текста в иллюстрациях


Диагностический код неисправности p0113

Цепь датчика температуры воздуха на впуске, высокий уровень сигнала

Описание схемы

Датчик температуры впускного воздуха (IAT) использует термистор для управления уровнем сигнала на контроллер ЭСУД. Контроллер электронной системы управления двигателем (ЭСУД) подает контрольный сигнал 5 В и сигнал массы на датчик. При холодном воздухе сопротивление высоко, поэтому сигнал датчика температуры впускного воздуха будет высоким. При теплом впускном воздухе сопротивление низкое, поэтому сигнал датчика температуры впускного воздуха будет низким.

Условия установки кода неисправности.

Действия, выполняемые при установке кода неисправности

Условия очистки кода неисправности/индикации неисправности

Диагностическая информация

dtc p0113 - Цепь датчика температуры воздуха на впуске, высокий уровень сигнала

ШагОперацияЗначенияДаНет
1
Провести проверку системы диагностики.
Проверка системы завершена?
-
Перейти к операции 2
Перейти к пункту "Проверка диагностической системы".
2
  1. Подключить сканирующий прибор к колодке диагностики (dlc).
  2. Запустить двигатель и дать ему нагреться до рабочей температуры.
Сканирующий прибор показывает уровень сигнала датчика температуры впускного воздуха iat в установленных пределах?
20~80°С (68~176°f)
Перейти к "Диагностическая информация"
Перейти к операции 3
3
  1. Поверните замок зажигание в положение lock.
  2. Отсоединить разъем датчика iat.
  3. Поверните ключ зажигания в положение on.
Сканирующий прибор показывает уровень сигнала датчика iat ниже установленного значения?
-30°С (-22°f)
Перейти к операции 4
Перейти к операции 6
4
  1. Соединить перемычкой клеммы 2 и 1 разъема датчика iat.
  2. Поверните ключ зажигания в положение on.
Сканирующий прибор показывает уровень сигнала датчика iat выше установленного значения?
120°С (248°f)
Перейти к операции 5
Перейти к операции 6
5
  1. Заменить датчик iat.
  2. Используя сканирующий прибор, очистить диагностические коды неисправностей.
  3. Провести проверку системы диагностики.
Закончен ли ремонт?
-
Система в норме
-
6
Измерить уровень сигнала между клеммой 1 разъема датчика iat и массой.
Измеренное напряжение находится в указанном диапазоне?
4,5~5,5 В
Перейти к операции 7
Перейти к операции 8
7
  1. Поверните замок зажигание в положение lock.
  2. Отсоединить разъём контроллера ЭСУД.
  3. Проверить провод между клеммой 1 разъема датчика iat и клеммой k58 разъема ЭСУД на короткое замыкание на опорное напряжение модуля ЭСУД.
Неисправность обнаружена?
-
Перейти к операции 9
Перейти к операции 8
8
Проверить на наличие обрыва или замыкания провод между клеммой 1 разъема датчика iat и клеммой К58 разъема контроллера ЭСУД.
Неисправность обнаружена?
-
Перейти к операции 10
Перейти к операции 11
9
  1. Устранить короткое замыкание на опорное напряжение ЭСУД в проводе между клеммой 1 разъема датчика iat и клеммой k58 разъема ЭСУД.
  2. Используя сканирующий прибор, очистить диагностические коды неисправностей.
  3. Провести проверку системы диагностики.
Закончен ли ремонт?
-
Система в норме
-
10
  1. Устранить обрыв цепи или короткое замыкание в проводе между клеммой 1 разъема датчика iat и клеммой К58 разъема контроллера ЭСУД.
  2. Используя сканирующий прибор, очистить диагностические коды неисправностей.
  3. Провести проверку системы диагностики.
Закончен ли ремонт?
-
Система в норме
-
11
Проверить на обрыв цепи или короткое замыкание провод между клеммой 2 разъема датчика iat и клеммой К59 разъема контроллера ЭСУД.
Неисправность обнаружена?
-
Перейти к операции 12
Перейти к операции 13
12
  1. Устранить обрыв цепи или короткое замыкание в проводе между клеммой 2 разъема датчика iat и клеммой К59 разъема контроллера ЭСУД.
  2. Используя сканирующий прибор, очистить диагностические коды неисправностей.
  3. Провести проверку системы диагностики.
Закончен ли ремонт?
-
Система в норме
-
13
  1. Поверните замок зажигание в положение lock.
  2. Заменить контроллер ЭСУД.
  3. Провести проверку системы диагностики.
Закончен ли ремонт?
-
Система в норме
-

L7B11F17
Показать иллюстрациюПеревод текста в иллюстрациях


Диагностический код неисправности p0117

Цепь датчика температуры охлаждающей жидкости двигателя, низкий уровень сигнала

Описание схемы

В датчике температуры охлаждающей жидкости двигателя (ECT) используется термистор для управления уровнем сигнала, подаваемого на контроллер ЭСУД.
Контроллер ЭСУД подает сигнал на сигнальную цепь датчика. При холодном воздухе сопротивление высоко, поэтому сигнал датчика температуры впускного воздуха будет высоким.
При нагреве двигателе сопротивление датчика возрастает и напряжение падает. При нормальной рабочей температуре двигателя напряжение на сигнальной клемме ЕСТ будет между 1,5 и 2,0 В.
Датчик ECT используется для следующих целей:

Условия установки кода неисправности.

Действия, выполняемые при установке кода неисправности

Условия очистки кода неисправности/индикации неисправности

Диагностическая информация

После запуска двигателя температура охлаждающей жидкости двигателя должна плавно увеличиться примерно до 90°C (194°F), а затем стабилизироваться при открытии термостата.
Использовать значения таблицы зависимости сопротивления от температуры для определения неверно работающего датчика. См. "Зависимость сопротивления от температуры" в этом разделе.

dtc p0117 - Цепь датчика температуры охлаждающей жидкости двигателя, низкий уровень сигнала

ШагОперацияЗначенияДаНет
1
Провести проверку системы диагностики.
Проверка системы завершена?
-
Перейти к операции 2
Перейти к пункту "Проверка диагностической системы".
2
  1. Подключить сканирующий прибор к колодке диагностики (dlc).
  2. Запустить двигатель и дать ему нагреться до рабочей температуры.
Сканирующий прибор показывает уровень сигнала датчика температуры охлаждающей жидкости (ect) в установленных пределах?
80~110°С (176~260°f)
Перейти к "Диагностическая информация"
Перейти к операции 3
3
  1. Поверните замок зажигание в положение lock.
  2. Отсоединить разъем датчика ect.
  3. Поверните ключ зажигания в положение on.
Сканирующий прибор показывает уровень сигнала датчика температуры охлаждающей жидкости ниже установленного значения?
-30°С (-22°f)
Перейти к операции 4
Перейти к операции 6
4
  1. Соединить перемычкой клеммы 1 и 2 разъема датчика ect.
  2. Поверните ключ зажигания в положение on.
Сканирующий прибор показывает уровень сигнала датчика ect выше установленного значения?
180°С (356°f)
Перейти к операции 5
Перейти к операции 6
5
  1. Заменить датчик ect.
  2. Используя сканирующий прибор, очистить диагностические коды неисправностей.
  3. Провести проверку системы диагностики.
Закончен ли ремонт?
-
Система в норме
-
6
Проверить на замыкание на массу провод между клеммой 1 разъема датчика ect и клеммой К62 разъема контроллера ЭСУД.
Неисправность обнаружена?
-
Перейти к операции 7
Перейти к операции 8
7
  1. Устранить короткое замыкание в проводе между клеммой 1 разъема датчика ect и клеммой К62 разъема контроллера ЭСУД.
  2. Используя сканирующий прибор, очистить диагностические коды неисправностей.
  3. Провести проверку системы диагностики.
Закончен ли ремонт?
-
Система в норме
-
8
Проверить на замыкание на массу провод между клеммой 2 разъема датчика ect и клеммой К37 разъема контроллера ЭСУД.
Неисправность обнаружена?
-
Перейти к операции 9
-
9
  1. Устранить короткое замыкание в проводе между клеммой 2 разъема датчика ect и клеммой К37 разъема контроллера ЭСУД.
  2. Используя сканирующий прибор, очистить диагностические коды неисправностей.
  3. Провести проверку системы диагностики.
Закончен ли ремонт?
-
Система в норме
-
10
  1. Поверните замок зажигание в положение lock.
  2. Заменить контроллер ЭСУД.
  3. Провести проверку системы диагностики.
Закончен ли ремонт?
-
Система в норме
-

L7B11F17
Показать иллюстрациюПеревод текста в иллюстрациях


Диагностический код неисправности p0118

Цепь датчика температуры охлаждающей жидкости двигателя, высокий уровень сигнала

Описание схемы

В датчике температуры охлаждающей жидкости двигателя (ECT) используется термистор, который управляет уровнем сигнала, подаваемого на контроллер ЭСУД.
Контроллер ЭСУД подает сигнал на сигнальную цепь датчика. При холодном воздухе сопротивление высоко, поэтому сигнал датчика температуры впускного воздуха будет высоким.
При нагреве двигателе сопротивление датчика возрастает и напряжение падает. При нормальной рабочей температуре двигателя напряжение на сигнальной клемме датчика ЕСТ будет между 1,5 и 2,0 В.
Датчик ECT используется для следующих целей:

Условия установки кода неисправности.

Действия, выполняемые при установке кода неисправности

Условия очистки кода неисправности/индикации неисправности

Диагностическая информация

После запуска двигателя температура охлаждающей жидкости двигателя должна плавно увеличиться примерно до 90°C (194°F), а затем стабилизироваться при открытии термостата.
Использовать значения таблицы зависимости сопротивления от температуры для определения неверно работающего датчика. См. "Зависимость сопротивления от температуры" в этом разделе.

dtc p0118 - Цепь датчика температуры охлаждающей жидкости двигателя, высокий уровень сигнала

ШагОперацияЗначенияДаНет
1
Провести проверку системы диагностики.
Проверка системы завершена?
-
Перейти к операции 2
Перейти к пункту "Проверка диагностической системы".
2
  1. Подключить сканирующий прибор к колодке диагностики (dlc).
  2. Запустить двигатель и дать ему нагреться до рабочей температуры.
Сканирующий прибор показывает уровень сигнала датчика температуры охлаждающей жидкости (ect) в установленных пределах?
80~110°С (176~230°f)
Перейти к "Диагностическая информация"
Перейти к операции 3
3
  1. Поверните замок зажигание в положение lock.
  2. Отсоединить разъем датчика ect.
  3. Поверните ключ зажигания в положение on.
Сканирующий прибор показывает уровень сигнала датчика температуры охлаждающей жидкости ниже установленного значения?
-30°С (-22°f)
Перейти к операции 4
Перейти к операции 6
4
  1. Соединить перемычкой клеммы 1 и 2 разъема датчика ect.
  2. Поверните ключ зажигания в положение on.
Сканирующий прибор показывает уровень сигнала датчика ect выше установленного значения?
180°С (356°f)
Перейти к операции 5
Перейти к операции 6
5
  1. Заменить датчик ect.
  2. Используя сканирующий прибор, очистить диагностические коды неисправностей.
  3. Провести проверку системы диагностики.
Закончен ли ремонт?
-
Система в норме
-
6
Измерить уровень сигнала между клеммой 1 и массой разъема датчика ЕСТ.
Уровень сигнала находится в установленных пределах?
4,5-5,5 В
Перейти к операции 7
Перейти к операции 8
7
  1. Поверните замок зажигание в положение lock.
  2. Отсоединить разъём контроллера ЭСУД.
  3. Проверить провод между клеммой 2 разъема датчика ect и клеммой k37 разъема ЭСУД на отсутствие короткого замыкания на опорное напряжение ЭСУД.
Неисправность обнаружена?
-
Перейти к операции 9
Перейти к операции 8
8
Проверить на наличие обрыва или замыкания на массу в проводе между клеммой 2 разъема датчика ect и клеммой К37 разъема контроллера ЭСУД.
Неисправность обнаружена?
-
Перейти к операции 10
Перейти к операции 11
9
  1. Устранить короткое замыкание на опорное напряжение ЭСУД в проводе между клеммой 2 разъема датчика ect и клеммой k37 разъема ЭСУД.
  2. Используя сканирующий прибор, очистить диагностические коды неисправностей.
  3. Провести проверку системы диагностики.
Закончен ли ремонт?
-
Система в норме
-
10
  1. Устранить обрыв цепи или короткое замыкание в проводе между клеммой 2 разъема датчика ect и клеммой К37 разъема контроллера ЭСУД.
  2. Используя сканирующий прибор, очистить диагностические коды неисправностей.
  3. Провести проверку системы диагностики.
Закончен ли ремонт?
-
Система в норме
-
11
Проверить на наличие обрыва или замыкания в проводе между клеммой 1 разъема датчика ect и клеммой К62 разъема контроллера ЭСУД.
Неисправность обнаружена?
-
Перейти к операции 12
Перейти к операции 13
12
  1. Устранить обрыв цепи или короткое замыкание в проводе между клеммой 1 разъема датчика ect и клеммой К62 разъема контроллера ЭСУД.
  2. Используя сканирующий прибор, очистить диагностические коды неисправностей.
  3. Провести проверку системы диагностики.
Закончен ли ремонт?
-
Система в норме
-
13
  1. Поверните замок зажигание в положение lock.
  2. Заменить контроллер ЭСУД.
  3. Провести проверку системы диагностики.
Закончен ли ремонт?
-
Система в норме
-

L7B11F18
Показать иллюстрациюПеревод текста в иллюстрациях


Диагностический код неисправности p0121

Работоспособность датчика 1 положения дроссельной заслонки (tp).

Описание схемы

В узле дроссельной заслонки имеется 2 датчика положения дроссельной заслонки (TP). Датчики TP смонтированы на корпусе дроссельной заслонки и не подлежат техническому обслуживанию. Датчики TP выдают выходные сигналы, напряжения которых зависят от угла открытия дроссельной заслонки. Контроллер электронной системы управления двигателем (ЭСУД) подает на датчики TP общее опорное напряжение 5 В и общее низкое опорное напряжение и получает сигналы по 2 независимым сигнальным цепям.
Датчики TP действуют в противоположных направлениях. Напряжение датчика TP 1 увеличивается от уровня менее 1 В на холостом ходу до более чем 4 В при полностью открытой заслонке (WOT). Напряжение датчика TP 2 уменьшается от уровня более 4 В на холостом ходу до менее чем 1 В при полностью открытой заслонке.

Условия установки кода неисправности.

Действия, выполняемые при установке кода неисправности

Условия очистки кода неисправности/индикации неисправности

Диагностическая информация

Если DTC P0121 не удается воспроизвести, полезно проанализировать информацию записи состояния неисправностей. Считайте состояние ВЕС с помощью сканирующего прибора.

Описание проверки

Нижеприведенный номер относится к номерам этапов из таблицы диагностики.
  1. Этот шаг необходим, чтобы убедиться, что неисправность существует. Если в схеме датчиков TP имеются неполадки, сканирующий прибор покажет Disagree.
  2. Этот шаг проверяет высокое сопротивление в цепи опорного напряжения 5 В датчиков TP. Если цифровой мультиметр не показывает напряжение выше указанного, это означает наличие высокого сопротивления в цепи.
  3. Этот шаг проверяет высокое сопротивление в цепи низкого опорного напряжения датчиков TP. Для точного измерения сопротивления питание модуля контроллера ЭСУД должно быть полностью выключено. Для полного выключения питания контроллера ЭСУД после удаления ключа зажигания может потребоваться до 30 минут. Удаление предохранителя контроллера ЭСУД/контроллера КПП позволяет полностью отключить питание контроллера ЭСУД.

dtc Р0121 - Работоспособность датчика 1 дроссельной заслонки (tp)

ШагОперацияЗначенияДаНет
1
Вы провели проверку диагностической системы?
-
Перейти к операции 2
Перейти к пункту "Проверка диагностической системы".
2
  1. Запустите двигатель.
  2. Выполнить следующие проверки:
    • Быстро нажать на педаль акселератора из положения покоя до положения полного открытия дроссельной заслонки (wot) и отпустите педаль. Повторить процедуру несколько раз.
    • Медленно нажать на педаль акселератора до положения wot и затем медленно вернуть педаль в положение закрытой заслонки. Повторить процедуру несколько раз.
  1. Проконтролировать параметры датчиков TP1 и TP2 сканирующим прибором.
На сканирующем приборе отображается agree (Согласовано)?
-
Перейти к операции 3
Перейти к операции 5
3
  1. Выключить двигатель.
  2. Включить зажигание при заглушенном двигателе.
  3. Проконтролировать напряжение датчика tp1 сканирующим прибором.
Напряжение в пределах указанного?
0.40~0.8 В
Перейти к операции 4
Перейти к операции 5
4
  1. Изучить зарегистрированные данные о сбое для данного кода dtc.
  2. Выключить зажигание на 30 секунд.
  3. Запустите двигатель.
  4. Создать для автомобиля условия появления кода dtc. Можно также создать для автомобиля условия, которые наблюдались на основе зарегистрированных данных о нарушении работы.
Код dtc показал пропуск зажигания?
-
Перейти к операции 5
Перейти к "Диагностическая информация"
5
  1. Выключить зажигание.
  2. Отсоединить разъем жгута проводов корпуса дроссельной заслонки.
  3. Включить зажигание при заглушенном двигателе.
  4. Подключить контрольную лампу между цепью опорного напряжения 5 В датчика положения дроссельной заслонки (tp) и корпусом модуля контроллера ЭСУД.
  5. Присоединить цифровой мультиметр к щупу контрольной лампы и к корпусу модуля ЭСУД.
Напряжение выше указанного?
4,8 В
Перейти к операции 6
Перейти к операции 11
6
  1. Подключить перемычку с предохранителем на 3 А между цепью опорного напряжения 5 В датчика tp и сигнальной цепью 1 датчика tp.
  2. Проконтролировать напряжение датчика tp 1 сканирующим прибором.
Напряжение выше указанного?
4,8 В
Перейти к операции 7
Перейти к операции 9
7
  1. Подключить перемычку с предохранителем на 3 А между цепью опорного напряжения 5 В датчика tp и сигнальной цепью 2 датчика tp.
  2. Проконтролировать напряжение датчика tp 2 сканирующим прибором.
Напряжение выше указанного?
4,8 В
Перейти к операции 8
Перейти к операции 10
8
  1. Выключить зажигание.
  2. Вынуть предохранитель контроллера ЭСУД/контроллера КПП из блока предохранителей двигателя.
  3. Измерить сопротивление от цепи низкого опорного напряжения датчика положения дроссельной заслонки до корпуса модуля контроллера ЭСУД цифровым мультиметром.
Находится ли сопротивление ниже указанного значения?
5 Ом
Перейти к операции 13
Перейти к операции 12
9
Проверить сигнальную цепь 1 датчика tp на высокое сопротивление или обрыв.
Неисправность обнаружена и устранена?
-
Перейти к операции 17
Перейти к операции 14
10
Проверить сигнальную цепь 2 датчика tp на высокое сопротивление или обрыв.
Неисправность обнаружена и устранена?
-
Перейти к операции 17
Перейти к операции 14
11
Проверить цепь опорного напряжения 5 В датчика tp и все общие цепи опорного напряжения 5 В на высокое сопротивление или обрыв.
Неисправность обнаружена и устранена?
-
Перейти к операции 17
Перейти к операции 14
12
Проверить цепь низкого опорного напряжения датчика tp на высокое сопротивление или обрыв.
Неисправность обнаружена и устранена?
-
Перейти к операции 17
Перейти к операции 14
13
Проверить на наличие замыкания клемм и надежно ли установлены соединения у корпуса дроссельной заслонки.
Неисправность обнаружена и устранена?
-
Перейти к операции 17
Перейти к операции 15
14
Проверить на замыкание клемм и плохие контакты в корпусе дроссельной заслонки и модуле контроллера ЭСУД.
Неисправность обнаружена и устранена?
-
Перейти к операции 17
Перейти к операции 16
15
Заменить узел корпуса дроссельной заслонки.
Замена произведена?
-
Перейти к операции 17
-
16
Заменить контроллер ЭСУД.
Замена произведена?
-
Перейти к операции 17
-
17
  1. Сканирующим прибором сбросить коды dtc.
  2. Выключить зажигание на 30 секунд.
  3. Запустите двигатель.
  4. Создать для автомобиля условия появления кода dtc. Можно также создать для автомобиля условия, которые наблюдались на основе зарегистрированных данных о нарушении работы.
Код dtc показал пропуск зажигания?
-
Перейти к операции 2
Перейти к операции 18
18
Проверьте, не установлены ли дополнительные диагностические коды неисправности.
Если ли коды dtc, которые еще не были продиагностированы?
-
Перейти к соответствующей таблице диагностических кодов неисправности
Система в норме

L7B11F18
Показать иллюстрациюПеревод текста в иллюстрациях


Диагностический код неисправности p0122

Цепь датчика 1 положения дроссельной заслонки, низкий уровень сигнала

Описание схемы

В узле дроссельной заслонки имеется 2 датчика положения дроссельной заслонки (TP). Датчики TP смонтированы на корпусе дроссельной заслонки и не подлежат техническому обслуживанию. Датчики TP выдают выходные сигналы, напряжения которых зависят от угла открытия дроссельной заслонки. Контроллер электронной системы управления двигателем (ЭСУД) подает на датчики TP общее опорное напряжение 5 В и общее низкое опорное напряжение и получает сигналы по 2 независимым сигнальным цепям.
Датчики TP действуют в противоположных направлениях. Напряжение датчика TP 1 увеличивается от уровня менее 1 В на холостом ходу до более чем 4 В при полностью открытой заслонке (WOT). Напряжение датчика TP 2 уменьшается от уровня более 4 В на холостом ходу до менее чем 1 В при полностью открытой заслонке.

Условия установки кода неисправности.

Действия, выполняемые при установке кода неисправности

Условия очистки кода неисправности/индикации неисправности

Диагностическая информация

Если DTC P0122 не может быть воспроизведен, полезной может оказаться информация записи состояния неисправностей. Использовать информацию сканирующего прибора для определения статуса диагностических кодов неисправностей. Если диагностические коды неисправности неустойчивы, использование диагностической таблицы DTC Р0121 поможет локализовать проблему.

Описание проверки

Нижеприведенный номер относится к номерам этапов из таблицы диагностики.
  1. Этот шаг необходим, чтобы убедиться, что неисправность существует.
  2. Датчики TP имеют общую цепь опорного напряжения 5 В. Если устанавливаются оба диагностических кода ошибок P0122 и P0222, проверьте наличие неисправности в цепи опорного напряжения 5 В.
  3. Контроллер ЭСУД вырабатывает измеримый стационарный ток, который обеспечивает подачу опорного напряжения 5 В на датчики TP. Если ток цепи опорного напряжения 5 В меньше 50 мА, проверьте цепь опорного напряжения 5 В на обрыв или на высокое сопротивление.
  4. Этот шаг проверяет сигнальную цепь 1 датчика TP. Если напряжение датчика TP 1 не находится в пределах 4,8~5,2 В, проверьте на неисправность сигнальную цепь 1.

dtc p0122 - Цепь датчика 1 положения дроссельной заслонки, низкий уровень сигнала

ШагОперацияЗначенияДаНет
1
Вы провели проверку диагностической системы?
-
Перейти к операции 2
Перейти к пункту "Проверка диагностической системы".
2
  1. Включить зажигание при заглушенном двигателе.
  2. Проконтролировать напряжение датчика tp1 сканирующим прибором.
Напряжение меньше указанного значения?
0,18 В
Перейти к операции 4
Перейти к операции 3
3
  1. Изучить зарегистрированные данные о сбое для данного кода dtc.
  2. Выключить зажигание на 30 секунд.
  3. Запустите двигатель.
  4. Создать для автомобиля условия появления кода dtc. Можно также создать для автомобиля условия, которые наблюдались на основе зарегистрированных данных о нарушении работы.
Код dtc показал пропуск зажигания?
-
Перейти к операции 4
Перейти к "Диагностическая информация"
4
Проверить данные о dtc сканирующим прибором.
Установлен ли также код неисправности Р0222?
-
Перейти к операции 5
Перейти к операции 6
5
  • Выключить зажигание.
  • Отсоединить разъем жгута проводов корпуса дроссельной заслонки.
  • Включить зажигание при заглушенном двигателе.
  • Установить цифровой мультиметр на измерение тока 400 мА.
  • Измерить ток цепи опорного напряжения 5 В между датчиком положения дроссельной заслонки (tp) и корпусом модуля контроллера ЭСУД.
Ток выше указанного значения?
50 мА
Перейти к операции 9
Перейти к операции 7
6
  1. Выключить зажигание.
  2. Отсоединить разъем жгута проводов корпуса дроссельной заслонки.
  3. Включить зажигание при заглушенном двигателе.
  4. Подключить перемычку с предохранителем на 3 А между цепью опорного напряжения 5 В датчика tp и сигнальной цепью 1 датчика tp.
  5. Проконтролировать напряжение датчика tp1 сканирующим прибором.
Напряжение в пределах указанного?
4,8-5,2 В
Перейти к операции 9
Перейти к операции 8
7
Проверить цепь опорного напряжения 5 В датчика tp и все общие цепи опорного напряжения 5 В на следующие неисправности:
  • Обрыв
  • Замыкание на массу
  • Высокое сопротивление
Неисправность обнаружена и устранена?
-
Перейти к операции 13
Перейти к операции 10
8
Проверить цепь сигнала 1 датчика положения дроссельной заслонки на наличие одной из следующих неисправностей:
  • Обрыв
  • Замыкание на массу
  • Высокое сопротивление
Неисправность обнаружена и устранена?
-
Перейти к операции 13
Перейти к операции 10
9
Проверить на наличие непостоянных нарушений и ненадежность соединения узел корпуса дроссельной заслонки.
Неисправность обнаружена и устранена?
-
Перейти к операции 13
Перейти к операции 11
10
Проверить контроллер ЭСУД на наличие непостоянных неисправностей или на ненадежность соединения.
Неисправность обнаружена и устранена?
-
Перейти к операции 13
Перейти к операции 12
11
Заменить узел корпуса дроссельной заслонки.
Замена произведена?
-
Перейти к операции 13
-
12
Заменить контроллер ЭСУД.
Замена произведена?
-
Перейти к операции 13
-
13
  1. Сканирующим прибором сбросить коды dtc.
  2. Выключить зажигание на 30 секунд.
  3. Запустите двигатель.
  4. Создать для автомобиля условия появления кода dtc. Можно также создать для автомобиля условия, которые наблюдались на основе зарегистрированных данных о нарушении работы.
Код dtc показал пропуск зажигания?
-
Перейти к операции 2
Перейти к операции 14
14
Проверьте, не установлены ли дополнительные диагностические коды неисправности.
Если ли коды dtc, которые еще не были продиагностированы?
-
Перейти к соответствующей таблице диагностических кодов неисправности
Система в норме

L7B11F18
Показать иллюстрациюПеревод текста в иллюстрациях


Диагностический код неисправности p0123

Схема датчика 1 положения дроссельной заслонки, высокий уровень сигнала

Описание схемы

В узле дроссельной заслонки имеется 2 датчика положения дроссельной заслонки (TP). Датчики TP смонтированы на корпусе дроссельной заслонки и не подлежат техническому обслуживанию. Датчики TP выдают выходные сигналы, напряжения которых зависят от угла открытия дроссельной заслонки. Контроллер электронной системы управления двигателем (ЭСУД) подает на датчики TP общее опорное напряжение 5 В и общее низкое опорное напряжение и получает сигналы по 2 независимым сигнальным цепям.
Датчики TP действуют в противоположных направлениях. Напряжение датчика TP 1 увеличивается от уровня менее 1 В на холостом ходу до более чем 4 В при полностью открытой заслонке (WOT). Напряжение датчика TP 2 уменьшается от уровня более 4 В на холостом ходу до менее чем 1 В при полностью открытой заслонке.

Условия установки кода неисправности.

Действия, выполняемые при установке кода неисправности

Условия очистки кода неисправности/индикации неисправности

Диагностическая информация

Если DTC P0123 не может быть воспроизведен, полезной может оказаться информация записи состояния неисправностей. Использовать информацию сканирующего прибора для определения статуса диагностических кодов неисправностей. Если диагностические коды неисправности неустойчивы, использование диагностической таблицы DTC Р0121 поможет локализовать проблему.

Описание проверки

Нижеприведенный номер относится к номерам этапов из таблицы диагностики.
  1. Этот шаг необходим, чтобы убедиться, что неисправность существует.
  2. Этот шаг проверяет сигнальную цепь на замыкание на напряжение питания. Если сканирующий прибор показывает наличие напряжения после отсоединения датчика TP - значит, цепь замкнута на напряжение питания.
  3. Этот шаг проверяет высокое сопротивление в цепи низкого опорного напряжения датчиков TP. Для точного измерения сопротивления питание модуля контроллера ЭСУД должно быть полностью выключено. Для полного выключения питания контроллера ЭСУД после удаления ключа зажигания может потребоваться до 30 минут. Удаление предохранителя контроллера ЭСУД/контроллера КПП позволяет полностью отключить питание контроллера ЭСУД.
  4. Этот шаг проверяет цепь низкого опорного напряжения на замыкание на напряжение питания.

dtc p0123 - Цепь датчика 1 положения дроссельной заслонки, высокий уровень сигнала

ШагОперацияЗначенияДаНет
1
Вы провели проверку диагностической системы?
-
Перейти к операции 2
Перейти к пункту "Проверка диагностической системы".
2
  1. Включить зажигание при заглушенном двигателе.
  2. Проконтролировать напряжение датчика tp1 сканирующим прибором.
Напряжение выше указанного?
4,5 В
Перейти к операции 5
Перейти к операции 3
3
Проверить данные о dtc сканирующим прибором.
Код dtc Р0223 показал сбой в этом цикле зажигания?
-
Перейти к операции 5
Перейти к операции 4
4
  1. Изучить зарегистрированные данные о сбое для данного кода dtc.
  2. Выключить зажигание на 30 секунд.
  3. Запустите двигатель.
  4. Создать для автомобиля условия появления кода dtc. Можно также создать для автомобиля условия, которые наблюдались на основе зарегистрированных данных о нарушении работы.
Код dtc показал пропуск зажигания?
-
Перейти к операции 5
Перейти к "Диагностическая информация"
5
  1. Выключить зажигание.
  2. Отсоединить разъем жгута проводов корпуса дроссельной заслонки.
  3. Включить зажигание при заглушенном двигателе.
  4. Проконтролировать напряжение датчика tp1 сканирующим прибором.
Напряжение меньше указанного значения?
0,1 В
Перейти к операции 6
Перейти к операции 9
6
Измерить напряжение между цепью опорного напряжения 5 В датчика положения дроссельной заслонки (tp) и корпусом модуля контроллера ЭСУД.
Напряжение выше указанного?
5,2 В
Перейти к операции 10
Перейти к операции 7
7
  1. Выключить зажигание.
  2. Вынуть предохранитель контроллера ЭСУД/контроллера КПП из блока предохранителей двигателя.
  3. Измерить сопротивление от цепи низкого опорного напряжения датчика положения дроссельной заслонки до корпуса модуля контроллера ЭСУД цифровым мультиметром.
Находится ли сопротивление ниже указанного значения?
5 Ом
Перейти к операции 12
Перейти к операции 8
8
  1. Установить предохранитель контроллера ЭСУД / контроллера КПП
  2. Включить зажигание при заглушенном двигателе.
  3. Измерить напряжение между цепью низкого опорного напряжения датчика положения дроссельной заслонки и корпусом модуля контроллера ЭСУД цифровым мультиметром.
Напряжение меньше указанного значения?
1 В
Перейти к операции 11
Перейти к операции 14
9
Проверить цепь сигнала датчика 1 положения дроссельной заслонки на наличие замыкания на напряжение питания.
Неисправность обнаружена и устранена?
-
Перейти к операции 17
Перейти к операции 13
10
Проверить цепь опорного напряжения 5 В датчика tp и все общие цепи опорного напряжения 5 В на короткое замыкание на напряжение питания.
Неисправность обнаружена и устранена?
-
Перейти к операции 17
Перейти к операции 13
11
  1. Выключить зажигание.
  2. Отсоединить контроллер ЭСУД
  3. Проверить цепь низкого опорного напряжения датчика tp на обрыв или высокое сопротивление.
Неисправность обнаружена и устранена?
-
Перейти к операции 17
Перейти к операции 13
12
Проверить на наличие замыкания клемм и плохие контакты у датчика tp.
Неисправность обнаружена и устранена?
-
Перейти к операции 17
Перейти к операции 15
13
Проверить на наличие замыкания клемм и плохие контакты у контроллера ЭСУД.
Неисправность обнаружена и устранена?
-
Перейти к операции 17
Перейти к операции 16
14
Устранить короткое замыкание на напряжение питания цепи низкого опорного напряжения датчика tp.
Ремонт завершен?
-
Перейти к операции 17
-
15
Заменить узел корпуса дроссельной заслонки.
Замена произведена?
-
Перейти к операции 17
-
16
Заменить контроллер ЭСУД.
Замена произведена?
-
Перейти к операции 17
-
17
  1. Сканирующим прибором сбросить коды dtc.
  2. Выключить зажигание на 30 секунд.
  3. Запустите двигатель.
  4. Создать для автомобиля условия появления кода dtc. Можно также создать для автомобиля условия, которые наблюдались на основе зарегистрированных данных о нарушении работы.
Код dtc показал пропуск зажигания?
-
Перейти к операции 2
Перейти к операции 18
18
Проверьте, не установлены ли дополнительные диагностические коды неисправности.
Если ли коды dtc, которые еще не были продиагностированы?
-
Перейти к соответствующей таблице диагностических кодов неисправности
Система в норме


На предыдущую страницуНа следующую страницу
https://vnx.su/ 🛠 Руководства по ремонту и эксплуатации для автомобилей

Поиск по сайту

Остались вопросы или пожелания? Пишите на почту: support@vnx.su

Карта Сайта