К началу документа
Aveo
На предыдущую страницу На следующую страницу
Главная страница GMDE Загрузить нединамическое оглавление Загрузить динамическое оглавление Помощь



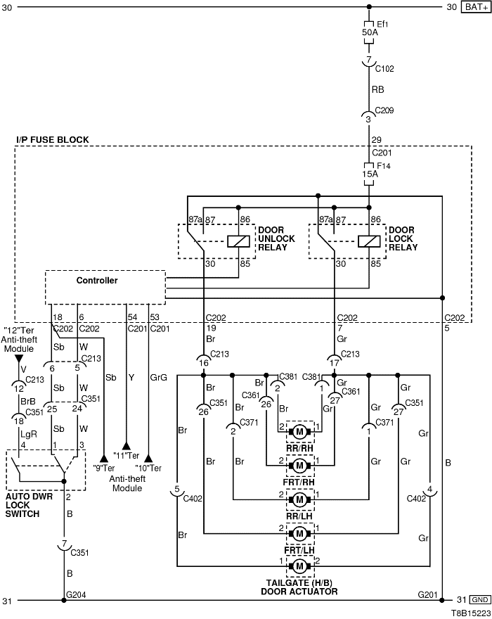
23. ЦЕПЬ СИСТЕМЫ ЦЕНТРАЛЬНОЙ БЛОКИРОВКИ ДВЕРЕЙ

T8B15223.png
Показать иллюстрациюПеревод текста в иллюстрациях


а. ИНФОРМАЦИЯ О РАЗЪЁМЕ

№ РАЗЪЁМА
(№ И ЦВЕТ КОНТАКТА)
СОЕДИНИТЕЛЬНЫЙ ЖГУТ ПРОВОДОВ ПОЛОЖЕНИЕ РАЗЪЁМА
С102 (контакт 32, серый) Передняя часть кузова - блок предохранителей в моторном отсеке Блок предохранителей в моторном отсеке
С201 (контакт 76, черный) Приборная панель - блок предохранителей на приборной панели Блок предохранителей на приборной панели
С202 (контакт 20, белый) Приборная панель - блок предохранителей на приборной панели Блок предохранителей на приборной панели
С203 (контакт 18, белый) Приборная панель - блок предохранителей на приборной панели Блок предохранителей на приборной панели
С209 (контакт 4, белый) Передняя часть - приборная панель Передняя часть - контроллер КПП
С213 (контакт 24, белый) Приборная панель - пол Под левой передней стойкой
С351 (контакт 29, белый) Пол - передняя левая дверь Под левой передней стойкой
С361 (контакт 29, белый) Пол - передняя правая дверь Под правой передней стойкой
С371 (контакт 6, белый) Пол - задняя левая дверь Под левой средней стойкой
С381 (контакт 6, белый) Пол - задняя правая дверь Под правой средней стойкой
С402 (контакт 8, белый) Задняя дверь - пол Под левой задней стойкой
G204 Пол Под правой передней стойкой

б. УСЛОВНОЕ ОБОЗНАЧЕНИЕ & И НАХОЖДЕНИЕ НОМЕРА КОНТАКТА

T8B1P040.png
Показать иллюстрациюПеревод текста в иллюстрациях


в. РАСПОЛОЖЕНИЕ РАЗЪЁМОВ И СОЕДИНЕНИЙ МАССЫ

S6B12001.png
Показать иллюстрациюПеревод текста в иллюстрациях


T8B12004.png
Показать иллюстрациюПеревод текста в иллюстрациях


S6B12005.png
Показать иллюстрациюПеревод текста в иллюстрациях


S6B12006.png
Показать иллюстрациюПеревод текста в иллюстрациях


На предыдущую страницу На следующую страницу


https://vnx.su/ 🛠 Руководства по ремонту и эксплуатации для автомобилей

Поиск по сайту

Остались вопросы или пожелания? Пишите на почту: support@vnx.su

Карта Сайта