К началу документа
Nubira-Lacetti
На предыдущую страницуНа следующую страницу
Главная страница GMDEЗагрузить нединамическое оглавлениеЗагрузить динамическое оглавлениеПомощь

Диагностический код неисправности p0420

Низкая производительность каталитического нейтрализатора

Описание схемы

Для управления выбросом отработавших выхлопных газов углеводородов (НС), оксида углерода (СО), а также оксида азота (NOx) используется трехомпонентный каталитический нейтрализатор. Катализатор в нейтрализаторе ускоряет химическую реакцию окисления НС и СО в выхлопном газе, превращая их в безвредные пары воды и углекислого газа. Он также сокращает количество NOx, превращая его в азот. Каталитический нейтрализатор также может сохранять кислород. ЭСУД имеет возможность контролировать этот процесс при помощи
диагностический датчик кислорода (HO2S2), расположенный в выхлопной трубе за трехкомпонентным каталитическим нейтрализатором. Датчик HO2S2 выдает сигнал, который указывает количество кислорода катализатора, это в свою очередь указывает на возможность катализатора эффективно нейтрализовать вредные вещества в составе отработавших газов. ЭСУД контролирует эффективность нейтрализатора, сначала нагревая катализатор, выжидая в течение периода стабилизации, пока двигатель работает на холостом ходу, и затем добавляя и удаляя топливо, отслеживая при этом срабатывание датчика HO2S2. Когда время срабатывания датчика HO2S2 близко по значению времени срабатывания датчика HO2S1, объем кислорода или эффективность катализатора считается низким, и загорается контрольная лампа индикации неисправности.

Условия установки кода неисправности

Примечание: Тест завершается в случае:

Действия, выполняемые при установке кода неисправности

Условия очистки кода неисправности/индикации неисправности

Диагностическая информация

Проверка нейтрализатора может прекратиться вследствие изменения нагрузки на двигатель. В процессе проверки нейтрализатора нагрузку двигателя не изменять (т.е. аккумулятор, охлаждающий вентилятор, двигатель нагревателя).
Периодическая неисправность может быть вызвана слабым контактом, перетертой изоляцией или обрывом проводки в изоляции.
Любая цепь, которая может быть причиной периодической неисправности, должна быть тщательно проверена на отсутствие следующего:

Описание проверки

Приведенными ниже числами указываются номера операций в таблице диагностики.
  1. Бортовая система диагностики (EOBD) предлагает мастеру выполнить основные проверки и сохранить состояние и данные неисправностей в сканирующем приборе. Это создает электронную копию данных, записанную при возникновении неисправности. Информация сохраняется в сканирующем приборе для дальнейшей обработки.
  2. При установке каких-либо составляющих кодов неисправности, проверить сначала эти коды. Неисправность компонента может привести к разрушению нейтрализатора, либо же к его отказу.
  3. Данный шаг включает в себя проверку условий, которые могут привести к разрушению трехкомпонентного катализатора. Устранить все ранее выявленные неисправности прежде, чем перейти к работе с данной таблицей.
  4. Если необходимо заменить трехкомпонентный нейтрализатор, убедиться, что отсутствует другое условие, которое может привести к повреждению нейтрализатора. Данные могут включать в себя следующее: пропуск зажигания, высокое потребление масла или охлаждающей жидкости двигателем, задержка установки зажигания или слабая искра. Чтобы избежать повреждения заменяемого нейтрализатора, устранить любые возможные причины повреждения нейтрализатора перед его заменой.
  5. Обнуление диагностических кодов неисправности позволит запустить проверку катализатора до 6 раз за этот цикл зажигания. После зацикливания зажигания, проверка запустится всего один раз. При езде катализатор нагревается до температуры проверки. Контроллеру ЭСУД необходимо знать заранее определенное время при вышеуказанном холостом ходе перед тем, как запускать проверку катализатора на холостом ходу. После запуска холостого хода, контроллер ЭСУД позволит системе стабилизироваться и затем проверит катализатор в 2 этапа.
  6. Если на данном этапе не было обнаружено неисправностей, и не было установлено дополнительных кодов неисправности, то вспомогательную информацию по проверкам см. данный раздел "Диагностическая информация".

dtc p0420 - Низкая эффективность каталитического нейтрализатора

ШагОперацияЗначенияДаНет
1
Провести проверку бортовой системы диагностики (eobd).
Проверка проведена?
-
Перейти к операции 2
Перейти к "Проверка бортовой системы диагностики".
2
  • Подключить сканирующий прибор к колодке диагностики.
  • Включить зажигание.
Какие-либо диагностические коды неисправности компонентов установлены?
-
Перейти
соответствующим таблицам диагностических кодов неисправности
Перейти к операции 3
3
Визуально/физически проверить следующее:
  • Систему выпуска на отсутствие утечки
  • Диагностический датчик кислорода (ho2s2)
Проблема найдена?
-
Перейти к операции 4
Перейти к операции 5
4
Отремонтировать систему выпуска как требуется
Закончен ли ремонт?
-
Перейти к операции 6
-
5
Заменить трехкомпонентный каталитический нейтрализатор.
Закончен ли ремонт?
-
Перейти к операции 6
-
6
  1. Используя сканирующий прибор, очистить диагностические коды неисправностей.
  2. Запустить двигатель и дать ему поработать на холостом ходу при нормальной рабочей температуре.
  3. Совершить поездку для установки кодов неисправности, как это указано во вспомогательном тексте.
Сканирующий прибор определяет эту диагностику как прошедшую и успешную?
-
Перейти к операции 7
Перейти к операции 2
7
Проверьте, не установлены ли дополнительные диагностические коды неисправности.
Отображены ли диагностические коды неисправности, которые не были продиагностированы?
-
Перейти к соответствующей таблице диагностических кодов неисправности
Система в норме

J3B11F45
Показать иллюстрациюПеревод текста в иллюстрациях


Диагностический код неисправности p042Е

Рециркуляция отработавших газов, работоспособность в закрытом положении

Описание схемы

Система рециркуляции отработавших газов используется для снижения уровня выброса оксидов азота (NOx), причиной которого являются высокая температура сгорания. Она делает это, добавляя малые порции отработавших газов назад в камеру сгорания. Когда смесь воздуха и топлива разбавляется отработавшими газами, температура в камере сгорания уменьшается.
В данной системе используется линейный клапан системы рециркуляции отработавших газов Линейный клапан предназначен для точной подачи отработавших газов в двигатель без использования впускного коллектора. Клапан контролирует расход выхлопных газов с помощью иглы, управляемой контроллером ЭСУД, которая входит во впускной коллектор из выпускного коллектора через дроссельное отверстие. ЭСУД управляет положением иглы, используя входы датчика положения дросселя и датчиков абсолютного давления во впускном коллекторе. Затем ЭСУД выдает команду на срабатывание при необходимости клапана системы рециркуляции отработанных газов путем управления сигналом зажигания через контроллер ЭСУД. Это можно контролировать на сканирующем приборе как желаемое положение системы рециркуляции отработавших газов.
ЭСУД контролирует результат выполнения своей команды по ответному сигналу. При опорном сигнале 5 В и замыкании "массы" на клапане рециркуляции отработавших газов, сигнал, представляющий положение иглы клапана рециркуляции отработавших газов, выдается в ЭСУД. Данный сигнал обратной связи также контролируется на сканирующем приборе и отображает действительное положение иглы клапана рециркуляции отработавших газов. Действительное положение клапана рециркуляции отработавших газов всегда должно быть в пределах задаваемого или желаемого положения.

Условия установки кода неисправности

Действия, выполняемые при установке кода неисправности

Условия очистки кода неисправности/индикации неисправности

Диагностическая информация

Вследствие влаги, присущей системам выхлопа, клапан рециркуляции может замерзать при холодной погоде. После постановки автомобиля в теплое помещение для ремонта, клапан отогревается и проблема исчезает. Неисправность может быть легко подтверждена путем наблюдения за действительным и желаемым положением клапана рециркуляции на холодном автомобиле с помощью сканирующего прибора. Проверьте информацию буфера записи состояний (температуру охлаждающей жидкости двигателя) для того, чтобы определить, выставился ли код неисправности, когда автомобиль находился в холодном состоянии.

Описание проверки

Приведенными ниже числами указываются номера операций в таблице диагностики.
  1. Бортовая система диагностики (EOBD) предлагает мастеру выполнить основные проверки и сохранить состояние и данные неисправностей в сканирующем приборе. Это создает электронную копию данных, записанную при возникновении неисправности. Информация сохраняется в сканирующем приборе для дальнейшей обработки.
  2. Команда клапану рециркуляции на открытие определит, может ли система рециркуляции отработавших газов точно управлять клапаном рециркуляции, а также наличие неисправности.
  3. При отсоединении электроразъема клапана рециркуляции сканирующий прибор должен отобразить действительное положение клапана равное 0%. В противном случае неисправность заключается либо в сигнальной цепи системы рециркуляции, либо в контроллере ЭСУД.
  4. Если контрольная цепь 5 В клапана рециркуляции отработавших газов замкнута на источник питания, цифровой вольтметр будет считывать напряжение батареи, могут быть установлены дополнительные диагностические коды неисправности, и мощность двигателя упадет.
  5. Заменяемый контроллер ЭСУД должен быть запрограммирован. Перепрограммирование контроллера ЭСУД описано в последней технологической инструкции Techline.
  6. Причиной установки данного диагностического кода неисправности может быть разрыв или слабый контакт. Убедиться, что все клеммы находятся на месте, что они не повреждены и не деформированы, а также проверить их на отсутствие слабой затяжки.
  7. На данном этапе все цепи клапана системы рециркуляции в порядке. Неисправность заключается внутри клапана рециркуляции и, поэтому, его необходимо заменить. Убедиться, что весь прокладочный материал удален с поверхности установки системы рециркуляции. Даже небольшое количество материала может привести к установке кода неисправности Р0401.
  8. Убедиться, что все клеммы находятся на месте, что они не повреждены и не деформированы, а также проверить их на отсутствие слабой затяжки.
  9. Для данной диагностики обнуление кода неисправности имеет большое значение. Функция обнуления позволяет клапану систему рециркуляции запомнить новое положение иглы, поскольку старое положение было неточным вследствие отказа, результатом которого был диагностический код неисправности. Код неисправности необходимо обнулить при включенном зажигании и выключенном двигателе либо, когда двигатель работает на холостом ходу. При получении контроллером ЭСУД команды от системы рециркуляции, то новое положение иглы не будет запомнено.
  10. Если на данном этапе не было обнаружено неисправностей, и не было установлено дополнительных кодов неисправности, то вспомогательную информацию по проверкам см. данный раздел "Диагностическая информация".

dtc p042Е - Рециркуляция отработавших газов, работоспособность в закрытом положении

ШагОперацияЗначенияДаНет
1
Провести проверку бортовой системы диагностики (eobd).
Проверка проведена?
-
Перейти к операции 2
Перейти к "Проверка бортовой системы диагностики".
2
  1. Подключить сканирующий прибор к колодке диагностики.
  2. Включить зажигание.
  3. Дать команду клапану системы рециркуляции на перемещение на указанные значения.
Соответствует ли действительное положение клапана рециркуляции желаемому положению клапана?
25%, 50%, 75%, 100%
Перейти к операции 13
Перейти к операции 3
3
  1. Выключить зажигание.
  2. Отсоединить клапан системы рециркуляции.
Находится действительное положение клапана рециркуляции в пределах указанного значения?
100%
Перейти к операции 4
Перейти к операции 5
4
Проверить клемму 3 сигнальной цепи на разъеме жгута проводов клапана рециркуляции отработавших газов на короткое замыкание на источник питания и устранить неисправность при необходимости.
Ремонт закончен?
-
Перейти к операции 13
Перейти к операции 6
5
При помощи контрольной лампы, подключенной к "массе", проверить цепь опорного сигнала 5 В на клемме 4 разъема жгута проводки клапана рециркуляции.
Уровень сигнала близок к установленному значению?
5 В
Перейти к операции 7
Перейти к операции 8
6
  1. Выключить зажигание.
  2. Заменить контроллер ЭСУД.
Закончен ли ремонт?
-
Перейти к операции 13
-
7
Контрольной лампой, подключенной к массе, проверить клемму 1 разъема жгута проводов клапана рециркуляции отработавших газов.
Контрольная лампа горит?
-
Перейти к операции 9
Перейти к операции 10
8
Проверить цепь опорного сигнала 5 В на отсутствие короткого замыкания с аккумулятором и устранить неисправность при необходимости.
Ремонт закончен?
-
Перейти к операции 13
Перейти к операции 6
9
Проверить цепь управления на отсутствие короткого замыкания с питанием и устранить неисправность при необходимости.
Закончен ли ремонт?
-
Перейти к операции 13
Перейти к операции 6
10
Проверить цепь массы клапана рециркуляции отработавших газов на обрыв цепи или слабый контакт с разъемом жгута проводов клапана рециркуляции отработавших газов и устранить неисправность при необходимости.
Ремонт необходим?
-
Перейти к операции 13
Перейти к операции 12
11
  1. Выключить зажигание.
  2. Заменить клапан egr.
Закончен ли ремонт?
-
Перейти к операции 13
-
12
Проверить разъем контроллера ЭСУД на отсутствие слабого контакта и устранить неисправность при необходимости.
Закончен ли ремонт?
-
Перейти к операции 13
-
13
  1. Используя сканирующий прибор, очистить диагностические коды неисправностей.
  2. Запустить двигатель и дать ему поработать на холостом ходу при нормальной рабочей температуре.
  3. Совершить поездку для установки кодов неисправности, как это указано во вспомогательном тексте.
Сканирующий прибор определяет эту диагностику как прошедшую и успешную?
-
Перейти к операции 14
Перейти к операции 2
14
Проверьте, не установлены ли дополнительные диагностические коды неисправности.
Отображены ли диагностические коды неисправности, которые не были продиагностированы?
-
Перейти к соответствующей таблице диагностических кодов неисправности
Система в норме

J5B11F21
Показать иллюстрациюПеревод текста в иллюстрациях


Диагностический код неисправности p0443

Цепь управления клапаном продувки адсорбера СУПБ

Описание системы

Система улавливания паров бензина (СУПБ) состоит из следующих компонентов:
Клапан продувки адсорбера управляется ЭСУД. Она подает "массу" на клапан продувки. Контроллер ЭСУД определяет, когда активировать клапан, в зависимости от условий эксплуатации, учитывая положение дроссельной заслонки, скорость вращения двигателя, температуру охлаждающей жидкости двигателя и температуру окружающей среды.
Диагностический код неисправности определит разрыв цепи или короткое замыкание.

Условия установки кода неисправности

Действия, выполняемые при установке кода неисправности

Условия очистки кода неисправности/индикации неисправности

Диагностическая информация

Использование буфера записи состояний и/или протоколов неисправностей может помочь при определении повторяющейся неисправности. Если код неисправности не может быть продублирован, то информация, включенная в буфер записей состояния и/или протоколы неисправностей может быть полезна при определении расстояния после установки кода неисправности. Счетчик отказов и счетчик прохождения теста могут также быть использованы для определения количества циклов зажигания, в которых диагностика прошла или отказала. Совершить поездку на автомобиле согласно условиям буфера записи состояний (скорость вращения двигателя, нагрузка, скорость автомобиля, температура и т.д.). Это поможет установить время отказа кода неисправности.

dtc p0443 - Цепь управления клапаном продувки адсорбера СУПБ

ШагОперацияЗначенияДаНет
1
Провести проверку бортовой системы диагностики (eobd).
Проверка проведена?
-
Перейти к операции 2
Перейти к "Проверка бортовой системы диагностики".
2
  1. Подключить сканирующий прибор к колодке диагностики.
  2. Включить зажигание.
  3. Дать команду на включение и выключение клапана продувки адсорбера.
Клапан включается и выключается по команде?
ВКЛ-99% ВЫКЛ-0%
Перейти к операции 3
Перейти к операции 5
3
  1. Выключить зажигание.
  2. Отсоединить разъём контроллера электронной системы управления двигателем (ЭСУД).
  3. Включить зажигание.
  4. При помощи 10-амперной шкалы амперметра, замерить силу тока между клеммой М4 цепи управления клапаном на разъеме контроллера ЭСУД и "массой" в течение 2 минут.
Сила тока меньше указанного значения?
0.75 A
Перейти к "Диагностическая информация"
Перейти к операции 4
4
  1. Отсоединить клапан.
  2. При помощи омметра замерить сопротивление между клеммой М4 цепи управления клапаном разъема контроллера ЭСУД и "массой".
Омметр отображает неточное значение?
-
Перейти к операции 12
Перейти к операции 10
5
  1. Выключить зажигание.
  2. Отсоединить клапан.
  3. Подключить контрольную лампу между клеммой 1 и 2 клапана.
  4. Включить зажигание.
  5. При помощи сканирующего прибора дать команду клапану на включение и выключение.
Включается или выключается ли контрольная лампа по каждой команде?
-
Перейти к операции 8
Перейти к операции 6
6
При помощи контрольной лампы, подключенной к "массе", проверить клемму 1 цепи зажигания на разъеме жгута клапана.
-
Перейти к операции 7
Перейти к операции 11
7
  1. Выключить зажигание.
  2. Заново подключить клапан.
  3. Отсоединить разъём контроллера ЭСУД.
  4. Включить зажигание.
  5. Установив перемычку на "массу", проверить клемму М4 цепи управления клапаном на разъеме контроллера ЭСУД.
Работает ли клапан?
-
Перейти к операции 9
Перейти к операции 10
8
Проверить контакты на клапане.
Найдена ли и устранена ли неисправность?
-
Перейти к операции 14
Перейти к операции 12
9
Проверить контакты на контроллере ЭСУД.
Найдена ли и устранена ли неисправность?
-
Перейти к операции 14
Перейти к операции 13
10
Восстановить неисправную цепь управления клапаном.
Закончен ли ремонт?
-
Перейти к операции 14
-
11
Восстановить неисправную цепь зажигания клапана.
Закончен ли ремонт?
-
Перейти к операции 14
-
12
  1. Выключить зажигание.
  2. Заменить клапан.
Закончен ли ремонт?
-
Перейти к операции 14
-
13
  1. Выключить зажигание.
  2. Заменить контроллер ЭСУД.
Закончен ли ремонт?
-
Перейти к операции 14
-
14
  1. Используя сканирующий прибор, очистить диагностические коды неисправностей.
  2. Запустить двигатель и дать ему поработать на холостом ходу при нормальной рабочей температуре.
  3. Совершить поездку для установки кодов неисправности, как это указано во вспомогательном тексте.
Сканирующий прибор определяет эту диагностику как прошедшую и успешную?
-
Перейти к операции 15
Перейти к операции 2
15
Проверьте, не установлены ли дополнительные диагностические коды неисправности.
Отображены ли диагностические коды неисправности, которые не были продиагностированы?
-
Перейти к соответствующей таблице диагностических кодов неисправности
Система в норме

J3B11F47
Показать иллюстрациюПеревод текста в иллюстрациях


Диагностический код неисправности p0461

Работоспособность датчика уровня топлива

Описание схемы

Контроллер ЭСУД использует сигнал от датчика уровня топлива для вычисления ожидаемого давления паров в топливной системе. Давление паров изменяется по мере изменения уровня топлива. Сигнал уровня топлива также используется для определения слишком высокого или слишком низкого уровня топлива для определения неисправностей, связанных с системой улавливания паров топлива. Данный диагностический код неисправности указывает на неизменяемый уровень топлива.

Условия установки кода неисправности

Действия, выполняемые при установке кода неисправности

Условия очистки кода неисправности/индикации неисправности

Диагностическая информация

Неустойчивая неисправность может быть вызвана слабым контактом, перетертой изоляции или обрывом проводки под резиновой изоляцией.
Проверить отсутствие слабого контакта или поврежденного жгута контроллера ЭСУД. Проверить клемму цепи уровня топлива на отсутствие следующего:

Описание проверки

Числа, приведенные ниже, относятся к номерам операции в диагностической таблице:
  1. Бортовая система диагностики (EOBD) предлагает мастеру выполнить основные проверки и сохранить состояние и данные неисправностей в сканирующем приборе. Это создает
  2. Определяет наличие неисправности. Просмотреть информацию буфера состояний для определения момента, когда был установлен код неисправности. Всегда регистрировать данную информацию.

dtc p0461 - Работоспособность датчика уровня топлива

ШагОперацияЗначенияДаНет
1
Провести проверку бортовой системы диагностики (eobd).
Проверка системы завершена?
-
Перейти к операции 2
Перейти к "Проверка бортовой системы диагностики".
2
  1. Подключить сканирующий прибор к колодке диагностики.
  2. Запустить двигатель и совершить поездку согласно указанному расстоянию.
Устанавливается ли какой-либо из кодов неисправности: Р0462, Р0463 или Р0502?
250 км (155 миль)
Перейти к соответствующей таблице диагностических кодов неисправности
Перейти к операции 3
3
  1. Выключить зажигание.
  2. Отсоединить разъём топливного насоса.
  3. Включить зажигание.
  4. При помощи вольтметра, замерить уровень сигнала датчика уровня топлива на клемме 1 разъема датчика уровня топлива.
Находится ли напряжение в пределах установленного значения?
4-5 В
Перейти к операции 4
Перейти к операции 5
4
  1. Отсоединить контроллер электронной системы управления двигателем (ЭСУД).
  2. Проверить цепь "массы" датчика уровня топлива на отсутствие разрыва между клеммой 6 разъема датчика уровня топлива и клеммой К34 контроллера ЭСУД. Устранить неисправность, как требуется.
Закончен ли ремонт?
-
Перейти к операции 10
Перейти к операции 6
5
При помощи вольтметра, замерить уровень сигнала на клемме К34 разъема контроллера ЭСУД путем обратной проверки разъема контроллера.
Находится ли напряжение в пределах установленного значения?
4-5 В
Перейти к операции 8
Перейти к операции 9
6
  1. Демонтировать топливный насос из топливного бака.
  2. Заново подсоединить разъём топливного насоса.
  3. Включить зажигание.
  4. Контролировать параметр датчика уровня топлива по сканирующему прибору, перемещая поплавок датчика уровня топлива из пустого в полное положение.
  5. Повторить процедуру 4 раза.
При перемещении поплавка уменьшается/увеличивается ли значение датчика уровня топлива на сканирующем приборе?
-
Перейти к "Диагностическая информация"
Перейти к операции 7
7
  1. Выключить зажигание.
  2. Заменить узел топливного насоса.
-
Перейти к операции 10
-
8
  1. Выключить зажигание.
  2. Отсоединить разъём контроллера ЭСУД.
  3. Проверить сигнальную цепь датчика уровня топлива на отсутствие разрыва или короткого замыкания между клеммой К51 клеммой 1 разъема жгута топливного насоса. Устранить неисправность, как требуется.
Закончен ли ремонт?
-
Перейти к операции 10
-
9
  1. Выключить зажигание.
  2. Заменить контроллер ЭСУД.
Закончен ли ремонт?
-
Перейти к операции 10
-
11
  1. Используя сканирующий прибор, очистить диагностические коды неисправностей.
  2. Запустить двигатель и дать ему поработать на холостом ходу при нормальной рабочей температуре.
  3. Совершить поездку для установки кодов неисправности, как это указано во вспомогательном тексте.
Сканирующий прибор определяет эту диагностику как прошедшую и успешную?
-
Перейти к операции 11
Перейти к операции 2
12
Проверьте, не установлены ли дополнительные диагностические коды неисправности.
Отображены ли диагностические коды неисправности, которые не были продиагностированы?
-
Перейти к соответствующей таблице диагностических кодов неисправности
Система в норме

J3B11F47
Показать иллюстрациюПеревод текста в иллюстрациях


Диагностический код неисправности p0462

Низкое напряжение в цепи датчика уровня топлива

Описание схемы

Контроллер ЭСУД использует сигнал от датчика уровня топлива для вычисления ожидаемого давления паров в топливной системе. Давление паров изменяется по мере изменения уровня топлива. Сигнал уровня топлива также используется для определения слишком высокого или слишком низкого уровня топлива для определения неисправностей, связанных с системой улавливания паров топлива. Данный диагностический код неисправности определяет постоянное короткое замыкание или разрыв либо в сигнальной цепи, либо же в датчике уровня топлива.

Условия установки кода неисправности

Действия, выполняемые при установке кода неисправности

Условия очистки кода неисправности/индикации неисправности

Диагностическая информация

Осмотреть разъем жгутов на отсутствие снятых клемм, плохого соединения, неисправных замков, деформированных или поврежденных клемм, а также слабого соединения клемм с проводами.
Осмотреть жгут проводов на наличие повреждений.
Неизменяемые значения датчика уровня топлива могут привести к установке кода неисправности.
Если код неисправности Р0462 не может быть повторен, то информация, включенная в буфер записей состояния, может быть полезна при определении условий при первой установке кода неисправности.
Проверки сопротивления датчика уровня топлива:

Описание проверки

Числа, приведенные ниже, относятся к номерам операции в диагностической таблице:
  1. Бортовая система диагностики (eobd) предлагает мастеру выполнить основные проверки и сохранить состояние и данные неисправностей в сканирующем приборе. Это создает электронную копию данных, записанную при возникновении неисправности. Информация сохраняется в сканирующем приборе для дальнейшей обработки.
  2. Определяет наличие неисправности. Просмотреть информацию буфера состояний для определения момента, когда был установлен код неисправности. Всегда регистрировать данную информацию.

dtc p0462 - Цепь датчика уровня топлива, низкое напряжение

ШагОперацияЗначенияДаНет
1
Провести проверку бортовой системы диагностики (eobd).
Проверка проведена?
-
Перейти к операции 2
Перейти к "Проверка бортовой системы диагностики".
2
  1. Подключить сканирующий прибор к колодке диагностики.
  2. Запустить двигатель и совершить поездку согласно условиям протокола неисправностей.
Устанавливается ли диагностический код неисправности Р0462?
-
Перейти к операции 3
Перейти к "Диагностическая информация"
3
  1. Выключить зажигание.
  2. Отсоединить разъём топливного насоса.
  3. Включить зажигание.
  4. При помощи вольтметра, замерить уровень сигнала датчика уровня топлива на клемме 1 разъема датчика уровня топлива.
Находится ли напряжение в пределах установленного значения?
0,4 - 4,5 В
Перейти к операции 4
Перейти к операции 6
4
Проверить надежное соединение с "массой" топливного бака и устранить неисправность при необходимости.
Закончен ли ремонт?
-
Перейти к операции 11
Перейти к операции 5
5
  1. Демонтировать топливный насос из топливного бака.
  2. Заново подсоединить разъём топливного насоса.
  3. Включить зажигание.
  4. Контролировать параметр датчика уровня топлива по сканирующему прибору, перемещая поплавок датчика уровня топлива из пустого в полное положение.
  5. Повторить процедуру 4 раза.
При перемещении поплавка уменьшается/увеличивается ли значение датчика уровня топлива на сканирующем приборе?
-
Перейти к "Диагностическая информация"
Перейти к операции 8
6
Проверить отсутствие разрыва или короткого замыкания с "массой" в цепи датчика уровня топлива и устранить неисправность, как требуется.
Требуется ли ремонт?
-
Перейти к операции 11
Перейти к операции 9
7
Устранить разрыв или короткое замыкание с "массой" в цепи датчика уровня топлива между разъемом жгута датчика уровня топлива и датчиком уровня топлива.
Закончен ли ремонт?
-
Перейти к операции 11
-
8
  1. Выключить зажигание.
  2. Заменить узел топливного насоса.
Закончен ли ремонт?
-
Перейти к операции 11
-
9
  1. Выключить зажигание.
  2. Подсоединить разъём топливного насоса.
  3. Отсоединить разъём контроллера электронной системы управления двигателем (ЭСУД).
  4. Включить зажигание.
  5. Используя цифровой вольтметр, замерить напряжение в сигнальной цепи на клемме К51.
Находится ли напряжение в пределах установленного значения?
4-5 В
Перейти к операции 10
Перейти к разделу 9Е, Контрольно-измерительные приборы/информация для водителя
10
  1. Выключить зажигание.
  2. Заменить контроллер ЭСУД.
Закончен ли ремонт?
-
Перейти к операции 11
-
11
  1. Используя сканирующий прибор, очистить диагностические коды неисправностей.
  2. Запустить двигатель и дать ему поработать на холостом ходу при нормальной рабочей температуре.
  3. Совершить поездку для установки кодов неисправности, как это указано во вспомогательном тексте.
Сканирующий прибор определяет эту диагностику как прошедшую и успешную?
-
Перейти к операции 12
Перейти к операции 2
12
Проверьте, не установлены ли дополнительные диагностические коды неисправности.
Отображены ли диагностические коды неисправности, которые не были продиагностированы?
-
Перейти к соответствующей таблице диагностических кодов неисправности
Система в норме

J3B11F47
Показать иллюстрациюПеревод текста в иллюстрациях


Диагностический код неисправности p0463

Высокое напряжение в цепи датчика уровня топлива

Описание схемы

Контроллер ЭСУД использует сигнал от датчика уровня топлива для вычисления ожидаемого давления паров в топливной системе. Давление паров изменяется по мере изменения уровня топлива. Сигнал уровня топлива также используется для определения слишком высокого или слишком низкого уровня топлива для определения неисправностей, связанных с системой улавливания паров топлива. Данный диагностический код неисправности определяет постоянное короткое замыкание или разрыв либо в сигнальной цепи, либо же в датчике уровня топлива.

Условия установки кода неисправности

Действия, выполняемые при установке кода неисправности

Условия очистки кода неисправности/индикации неисправности

Диагностическая информация

Осмотреть разъем жгутов на отсутствие снятых клемм, плохого соединения, неисправных замков, деформированных или поврежденных клемм, а также слабого соединения клемм с проводами.
Осмотреть жгут проводов на наличие повреждений.
Неизменяемые значения датчика уровня топлива могут привести к установке кода неисправности.
Если код неисправности Р0462 не может быть повторен, то информация, включенная в буфер записей состояния, может быть полезна при определении условий при первой установке кода неисправности.
Проверки сопротивления датчика уровня топлива:

Описание проверки

Числа, приведенные ниже, относятся к номерам операции в диагностической таблице:
  1. Бортовая система диагностики (eobd) предлагает мастеру выполнить основные проверки и сохранить состояние и данные неисправностей в сканирующем приборе. Это создает электронную копию данных, записанную при возникновении неисправности. Информация сохраняется в сканирующем приборе для дальнейшей обработки.
  2. Определяет наличие неисправности. Просмотреть информацию буфера состояний для определения момента, когда был установлен код неисправности. Всегда регистрировать данную информацию.

dtc p0463 - Цепь датчика уровня топлива, высокое напряжение

ШагОперацияЗначенияДаНет
1
Провести проверку бортовой системы диагностики (eobd).
Проверка проведена?
-
Перейти к операции 2
Перейти к "Проверка бортовой системы диагностики".
2
  1. Подключить сканирующий прибор к колодке диагностики.
  2. Запустить двигатель и совершить поездку согласно условиям протокола неисправностей.
Устанавливается ли диагностический код неисправности Р0463?
-
Перейти к операции 3
Перейти к "Диагностическая информация"
3
  1. Выключить зажигание.
  2. Отсоединить разъём топливного насоса.
  3. Включить зажигание.
  4. При помощи вольтметра, замерить уровень сигнала датчика уровня топлива на клемме 1 разъема датчика уровня топлива.
Находится ли напряжение в пределах установленного значения?
0,4 - 4,5 В
Перейти к операции 4
Перейти к операции 6
4
Проверить надежное соединение с "массой" топливного бака и устранить неисправность при необходимости.
Требуется ли ремонт?
-
Перейти к операции 11
Перейти к операции 5
5
  1. Демонтировать топливный насос из топливного бака.
  2. Заново подсоединить разъём топливного насоса.
  3. Включить зажигание.
  4. Контролировать параметр датчика уровня топлива по сканирующему прибору, перемещая поплавок датчика уровня топлива из пустого в полное положение.
  5. Повторить процедуру 4 раза.
При перемещении поплавка уменьшается/увеличивается ли значение датчика уровня топлива на сканирующем приборе?
-
Перейти к "Диагностическая информация"
Перейти к операции 8
6
Проверить отсутствие короткого замыкания с аккумулятором в цепи датчика уровня топлива и устранить как необходимо.
Требуется ли ремонт?
-
Перейти к операции 7
Перейти к операции 9
7
Устранить короткое замыкание с аккумулятором в цепи датчика уровня топлива между разъемом жгута датчика уровня топлива и датчиком уровня топлива.
Требуется ли ремонт?
-
Перейти к операции 11
-
8
  • Выключить зажигание.
  • Заменить узел топливного насоса.
Закончен ли ремонт?
-
Перейти к операции 11
-
9
  1. Выключить зажигание.
  2. Подсоединить разъём топливного насоса.
  3. Отсоединить разъём контроллера электронной системы управления двигателем (ЭСУД).
  4. Включить зажигание.
  5. Используя цифровой вольтметр, замерить напряжение в сигнальной цепи на клемме К51.
Находится ли напряжение в пределах установленного значения?
0,4 - 4,5 В
Перейти к операции 10
Перейти к разделу 9Е, Контрольно-измерительные приборы/информация для водителя
10
  • Выключить зажигание.
  • Заменить контроллер ЭСУД.
Закончен ли ремонт?
-
Перейти к операции 11
-
11
  1. Используя сканирующий прибор, очистить диагностические коды неисправностей.
  2. Запустить двигатель и дать ему поработать на холостом ходу при нормальной рабочей температуре.
  3. Совершить поездку для установки кодов неисправности, как это указано во вспомогательном тексте.
Сканирующий прибор определяет эту диагностику как прошедшую и успешную?
-
Перейти к операции 12
Перейти к операции 2
12
Проверьте, не установлены ли дополнительные диагностические коды неисправности.
Отображены ли диагностические коды неисправности, которые не были продиагностированы?
-
Перейти к соответствующей таблице диагностических кодов неисправности
Система в норме

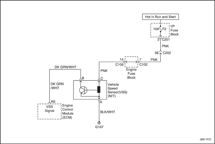
J6B11F27
Показать иллюстрациюПеревод текста в иллюстрациях


Диагностический код неисправности p0502

Цепь датчика скорости автомобиля, низкое напряжение

Описание схемы

Информация о скорости движения автомобиля предоставляется в ЭСУД датчиком скорости автомобиля. Датчик скорости автомобиля - это электромагнитный генератор постоянного тока, установленный на коробке передач и выдающий импульсные сигналы как только скорость автомобиля превысит 3 мили/ч (5 км/ч). Уровень сигнала переменного тока и количество импульсов возрастают при увеличении скорости автомобиля. ЭСУД преобразует импульсное напряжение в мили/ч (км/ч) и выдает нужный сигнал на приборную панель для спидометра/счетчика пройденного пути, а также для работы блока системы оптимального регулирования скорости и многофункциональной системы сигнализации. Данный диагностический код неисправности определит, соответствует ли скорость автомобиля нагрузке и числу оборотов двигателя.

Условия установки кода неисправности

Действия, выполняемые при установке кода неисправности

Условия очистки кода неисправности/индикации неисправности

Диагностическая информация

Периодическая неисправность может быть вызвана слабым контактом, перетертой изоляцией или обрывом проводки в изоляции.
Сигнальная цепь датчика скорости должна быть тщательно проверена на отсутствие следующего:
Обеспечить, чтобы датчик скорости был правильно закреплен с соответствующим крутящим моментом к корпусу трансмиссии.
См. "Периодические неисправности" в данном разделе.

Описание проверки

Приведенными ниже числами указываются номера операций в таблице диагностики.
  1. Бортовая система диагностики (EOBD) предлагает мастеру выполнить основные проверки и сохранить состояние и данные неисправностей в сканирующем приборе. Это создает электронную копию данных, записанную при возникновении неисправности. Информация сохраняется в сканирующем приборе для дальнейшей обработки.
  2. Электромагнитный генератор выдает сигнал только в том случае, если ведущие колеса вращаются быстрее 5 миль/ч (8 км/ч). На данном этапе определяется, является ли код неисправности Р0502 является результатом устойчивого или неустойчивого отказа.
  3. Соответствующих нагрузок двигателя нельзя достичь в условиях мастерской для совершения поездки на автомобиле согласно условиям буфера записи состояний. Для получения соответствующих нагрузок на двигатель будет необходимо совершить поездку на автомобиле по дороге.
  4. Данный шаг подтверждает, что контроллер ЭСУД получает сигнал от датчика скорости автомобиля.
  5. Последнюю информацию по калибровке смотри в эксплуатационном бюллетене.
  6. Порядок программирования смотри в последней технологической инструкции Techline.
  7. Значение сопротивления выше указанного значения указывает на то, что цепь датчика скорости разомкнута.
  8. Если отображаемое значение сопротивления меньше 1300 Ом, то цепи высокого и низкого сигналов датчика скорости короткозамкнуты между собой.
  9. На данном этапе проверяется сопротивление датчика скорости, если не было обнаружено разрывов или коротких замыканий в цепях высокого и низкого сигналов датчика скорости.
  10. Заменяемый контроллер ЭСУД должен быть запрограммирован. Перепрограммирование контроллера ЭСУД описано в последней технологической инструкции Techline.

dtc p0502 - Цепь датчика скорости автомобиля, низкое напряжение

ШагОперацияЗначенияДаНет
1
Провести проверку бортовой системы диагностики (eobd).
Проверка проведена?
-
Перейти к операции 2
Перейти к "Проверка бортовой системы диагностики".
2

Примечание: Гонка автомобиля при включенной передаче с полностью провисающими колесами ведет в повреждению полуосей.

  1. Подключить сканирующий прибор к колодке диагностики.
  2. Поднять ведущие колеса.
  3. Подпереть нижние рычаги управления таким образом, чтобы полуоси находились в горизонтальном (прямом) положении.
  4. Запустить двигатель и дать ему поработать на холостом ходу при включенном сцеплении.
Скорость автомобиля на сканирующем приборе выше указанного значения?
0 миль/ч
Перейти к операции 3
Перейти к операции 4
3
  1. Включить зажигание.
  2. Просмотреть данные записи состояний и записать параметры.
  3. Совершить поездку в условиях записанных состояний и условиях установки кода неисправности.
Скорость автомобиля на сканирующем приборе выше указанного значения?
0 миль/ч
Перейти к операции 12
Перейти к операции 4
4
  1. Выключить зажигание.
  2. Отсоединить разъем датчика скорости автомобиля.
  3. Включить зажигание.
  4. При помощи вольтметра, подключенного к "массе", замерить напряжение на клемме В сигнальной цепи датчика скорости.
Уровень сигнала близок к установленному значению?
10,1 В
Перейти к операции 5
Перейти к операции 7
5
При помощи вольтметра, подключенного к "массе", замерить уровень сигнала на клемме С разъема датчика скорости.
Уровень сигнала близок к установленному значению?
11-14 В
Перейти к операции 6
Перейти к операции 8
6
При помощи омметра, подключенного к "массе", замерить уровень сигнала на клемме А разъема датчика скорости.
Уровень сигнала близок к установленному значению?
400 Ом
Перейти к операции 10
Перейти к операции 9
7
Проверить сигнальную цепь датчика скорости автомобиля на отсутствие разрыва или короткого замыкания и устранить неисправность при необходимости.
Закончен ли ремонт?
-
Перейти к операции 12
Перейти к операции 11
8
Проверить цепь управления зажиганием на отсутствие разрыва и устранить неисправность, как требуется.
Закончен ли ремонт?
-
Перейти к операции 12
-
9
Проверить цепь "массы" датчика скорости на отсутствие разрыва, и устранить неисправность, как требуется.
Закончен ли ремонт?
-
Перейти к операции 12
-
10
  1. Выключить зажигание.
  2. Заменить датчик скорости.
Закончен ли ремонт?
-
Перейти к операции 12
-
11
  1. Выключить зажигание.
  2. Заменить контроллер ЭСУД.
Закончен ли ремонт?
-
Перейти к операции 12
-
12
  1. Используя сканирующий прибор, очистить диагностические коды неисправностей.
  2. Запустить двигатель и дать ему поработать на холостом ходу при нормальной рабочей температуре.
  3. Совершить поездку для установки кодов неисправности, как это указано во вспомогательном тексте.
Сканирующий прибор определяет эту диагностику как прошедшую и успешную?
-
Перейти к операции 13
Перейти к операции 2
13
Проверьте, не установлены ли дополнительные диагностические коды неисправности.
Отображены ли диагностические коды неисправности, которые не были продиагностированы?
-
Перейти к соответствующей таблице диагностических кодов неисправности
Система в норме


На предыдущую страницуНа следующую страницу
https://vnx.su/ 🛠 Руководства по ремонту и эксплуатации для автомобилей

Поиск по сайту

Остались вопросы или пожелания? Пишите на почту: support@vnx.su

Карта Сайта