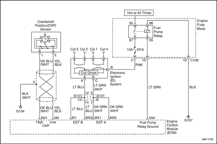
Контроллер ЭСУД обеспечивает "массу" для цепи А электронной установки зажигания. Когда контроллер ЭСУД размыкает "массу" первичной катушки зажигания, магнитное поле катушки исчезает. Исчезновение магнитного поля вызывает появление напряжения во вторичной катушке, которая выдает разряд на свече зажигания.
Цепь между контроллером ЭСУД и катушкой зажигания электронной системы зажигания контролируется на отсутствие разрыва цепи, короткого замыкания между собой или с "массой". При обнаружении неисправности в цепи А электронной регулировки зажигания контроллером ЭСУД, устанавливается код неисправности Р0351.
Условия установки кода неисправности
Сигнал обратной связи об отказе контрольного устройства.
Включено зажигание
Признак неисправности увеличивает счет отказов.
Должно быть получено более 20 сбоев за 40 испытательных циклов.
Действия, выполняемые при установке кода неисправности
Контроллер записывает рабочие условия в момент определения неисправности. Эта информация сохраняется в буфере записей состояния и протоколах неисправностей.
Условия очистки кода неисправности/индикации неисправности
Контрольная лампа индикации неисправности отключается через четыре последовательных цикла зажигания, в которых диагностика не обнаружила неисправность.
Архив диагностических кодов неисправности очищается через 40 последовательных циклов нагрева без неисправностей.
Диагностический код неисправности может быть очищен сканирующим прибором.
Отключение питания контроллера ЭСУД более, чем на 10 секунд.
Диагностическая информация
Неустойчивая неисправность может быть вызвана слабым контактом, перетертой изоляции или обрывом проводки под изоляцией. Проверить:
Слабое соединение - проверить жгут проводов контроллера ЭСУД и разъемы на отсутствие неправильного сопряжения, неисправности замков, деформированных или поврежденных клемм, а также отсутствие слабого контакта клемм с проводами.
Повреждения жгутов - осмотреть жгут проводов на наличие повреждений. Если жгут проводов кажется исправным, отсоединить контроллер ЭСУД, включить зажигание и проследить за показаниями вольтметра в цепи опорного сигнала 58Х, перемещая разъемы и жгуты проводов, относящиеся к контроллеру ЭСУД. Изменения в уровне сигнала покажут место нахождения неисправности.
Просмотр протоколов неисправностей после последней неудавшейся диагностической проверки поможет определить, как часто происходило условие, вызывавшее установку диагностического кода неисправности. Это поможет продиагностировать условия.
dtc p0351 - Цепь управления катушкой зажигания 1 и 4
Шаг
Операция
Значения
Да
Нет
1
Провести проверку бортовой системы диагностики (eobd).
Проверить правильность подключения и целостность клеммы С на катушке зажигания системы электронного зажигания, и устранить неисправность при необходимости.
Закончен ли ремонт?
-
Перейти к операции 8
Перейти к операции 3
3
Проверить целостность и правильность подключения клемм М51/М35 на контроллере ЭСУД.
Закончен ли ремонт?
-
Перейти к операции 8
Перейти к операции 4
4
Выключить зажигание.
Отсоединить разъём контроллера ЭСУД.
Проверить цепь управления зажиганием на отсутствие замыкания на "массу" и устранить неисправность, если необходимо.
Закончен ли ремонт?
-
Перейти к операции 8
Перейти к операции 5
5
Проверить цепь управления зажиганием на отсутствие напряжения короткого замыкания и устранить неисправность при необходимости.
Закончен ли ремонт?
-
Перейти к операции 8
Перейти к операции 6
6
Проверить цепь управления зажиганием на отсутствие разрыва и устранить неисправность, как требуется.
Закончен ли ремонт?
-
Перейти к операции 8
Перейти к операции 7
7
Выключить зажигание.
Заменить контроллер ЭСУД.
Закончен ли ремонт?
-
Перейти к операции 8
-
8
Используя сканирующий прибор, очистить диагностические коды неисправностей.
Запустить двигатель и дать ему поработать на холостом ходу при нормальной рабочей температуре.
Совершить поездку для установки кодов неисправности, как это указано во вспомогательном тексте.
Сканирующий прибор определяет эту диагностику как прошедшую и успешную?
-
Перейти к операции 9
Перейти к операции 2
9
Проверьте, не установлены ли дополнительные диагностические коды неисправности.
Отображены ли диагностические коды неисправности, которые не были продиагностированы?
-
Перейти к соответствующей таблице диагностических кодов неисправности
Система в норме
Диагностический код неисправности p0352
Цепь управления катушкой зажигания 2 и 3
Описание схемы
Контроллер ЭСУД обеспечивает "массу" для цепи А электронной установки зажигания. Когда контроллер ЭСУД размыкает "массу" первичной катушки зажигания, магнитное поле катушки исчезает. Исчезновение магнитного поля вызывает появление напряжения во вторичной катушке, которая выдает разряд на свече зажигания.
Цепь между контроллером ЭСУД и катушкой зажигания электронной системы зажигания контролируется на отсутствие разрыва цепи, короткого замыкания между собой или с "массой". При обнаружении неисправности в цепи А электронной регулировки зажигания контроллером ЭСУД, устанавливается код неисправности Р0351.
Условия установки кода неисправности
Сигнал обратной связи об отказе контрольного устройства.
Включено зажигание
Признак неисправности увеличивает счет отказов.
Должно быть получено более 20 сбоев за 40 испытательных циклов.
Действия, выполняемые при установке кода неисправности
Контроллер записывает рабочие условия в момент определения неисправности. Эта информация сохраняется в буфере записей состояния и протоколах неисправностей.
Условия очистки кода неисправности/индикации неисправности
Контрольная лампа индикации неисправности отключается через четыре последовательных цикла зажигания, в которых диагностика не обнаружила неисправность.
Архив диагностических кодов неисправности очищается через 40 последовательных циклов нагрева без неисправностей.
Диагностический код неисправности может быть очищен сканирующим прибором.
Отключение питания контроллера ЭСУД более, чем на 10 секунд.
Диагностическая информация
Неустойчивая неисправность может быть вызвана слабым контактом, перетертой изоляции или обрывом проводки под изоляцией. Проверить:
Слабое соединение - проверить жгут проводов контроллера ЭСУД и разъемы на отсутствие неправильного сопряжения, неисправности замков, деформированных или поврежденных клемм, а также отсутствие слабого контакта клемм с проводами.
Повреждения жгутов - осмотреть жгут проводов на наличие повреждений. Если жгут проводов кажется исправным, отсоединить контроллер ЭСУД, включить зажигание и проследить за показаниями вольтметра в цепи опорного сигнала 58Х, перемещая разъемы и жгуты проводов, относящиеся к контроллеру ЭСУД. Изменения в уровне сигнала покажут место нахождения неисправности.
Просмотр протоколов неисправностей после последней неудавшейся диагностической проверки поможет определить, как часто происходило условие, вызывавшее установку диагностического кода неисправности. Это поможет продиагностировать условия.
dtc p0352 - Цепь управления катушкой зажигания 2 и 3
Шаг
Операция
Значения
Да
Нет
1
Провести проверку бортовой системы диагностики (eobd).
Проверить правильность подключения и целостность клеммы А на катушке зажигания системы электронного зажигания, и устранить неисправность при необходимости.
Закончен ли ремонт?
-
Перейти к операции 8
Перейти к операции 3
3
Проверить целостность и правильность подключения клемм М33/М1 на контроллере ЭСУД и устранить неисправность, как требуется.
Закончен ли ремонт?
-
Перейти к операции 8
Перейти к операции 4
4
Выключить зажигание.
Отсоединить разъём контроллера ЭСУД.
Проверить цепь управления зажиганием на отсутствие замыкания на "массу" и устранить неисправность, если необходимо.
Закончен ли ремонт?
-
Перейти к операции 8
Перейти к операции 5
5
Проверить цепь управления зажиганием на отсутствие короткого замыкания, и устранить неисправность, если необходимо.
Закончен ли ремонт?
-
Перейти к операции 8
Перейти к операции 6
6
Проверить цепь управления зажиганием на отсутствие разрыва и устранить неисправность, как требуется.
Закончен ли ремонт?
-
Перейти к операции 8
Перейти к операции 7
7
Выключить зажигание.
Заменить контроллер ЭСУД.
Закончен ли ремонт?
-
Перейти к операции 8
-
8
Используя сканирующий прибор, очистить диагностические коды неисправностей.
Запустить двигатель и дать ему поработать на холостом ходу при нормальной рабочей температуре.
Совершить поездку для установки кодов неисправности, как это указано во вспомогательном тексте.
Сканирующий прибор определяет эту диагностику как прошедшую и успешную?
-
Перейти к операции 9
Перейти к операции 2
9
Проверьте, не установлены ли дополнительные диагностические коды неисправности.
Отображены ли диагностические коды неисправности, которые не были продиагностированы?
-
Перейти к соответствующей таблице диагностических кодов неисправности
Система в норме
Диагностический код неисправности p0401
Рециркуляция отработавших газов, недостаточный расход
Описание схемы
Система рециркуляции отработавших газов используется для снижения уровня выброса оксида азота (NOx), вызываемого высокой температурой сгорания. Она осуществляет это путем подачи небольшого количества отработавших газов обратно в камеру сгорания. При соединении воздушно-топливной смеси с отработавшими газами, температура сгорания понижается.
В данной системе используется линейный клапан системы рециркуляции отработавших газов Линейный клапан предназначен для точной подачи отработавших газов в двигатель без использования впускного коллектора. Клапан контролирует расход выхлопных газов с помощью иглы, управляемой контроллером ЭСУД, которая входит во впускной коллектор из выпускного коллектора через дроссельное отверстие. ЭСУД управляет положением иглы, используя входы датчика положения дросселя и датчиков абсолютного давления во впускном коллекторе. Затем ЭСУД выдает команду на срабатывание при необходимости клапана системы рециркуляции отработанных газов путем управления сигналом зажигания через контроллер ЭСУД. Это можно контролировать на сканирующем приборе как желаемое положение системы рециркуляции отработавших газов.
ЭСУД контролирует результат выполнения своей команды по ответному сигналу. При опорном сигнале 5 В и замыкании "массы" на клапане рециркуляции отработавших газов, сигнал, представляющий положение иглы клапана рециркуляции отработавших газов, выдается в ЭСУД. Данный сигнал обратной связи также контролируется на сканирующем приборе и отображает действительное положение иглы клапана рециркуляции отработавших газов. Действительное положение клапана рециркуляции отработавших газов всегда должно быть в пределах задаваемого или желаемого положения.
Данная диагностика определит сокращение расхода в системе рециркуляции отработавших газов.
Условия установки кода неисправности
Диагностические коды неисправности Р0106, Р0107, Р0108, Р0117, Р0118, Р0122, Р0123, Р0201, Р0202, Р0203, Р0204, Р0351, Р0352, Р0402, Р0404, Р042Е, Р0405, Р0406 и Р0502 не устанавливаются.
Проверка в режиме отключения подачи топлива при торможении двигателем
Барометрическое давление больше 72 кПа (10,4 фунтов на квадратный дюйм).
Скорость автомобиля больше 18 км/ч (11,2 миль/ч).
Муфта кондиционера/сцепление трансмиссии остаются в неизменном состоянии.
Скорость вращения в пределах 1400 и 3000 для механической коробки передач.
Скорость вращения в пределах 1300 и 2900 для автоматической коробки передач.
Компенсированное абсолютное давление в коллекторе в пределах от 10 до 37 кПа (от 1,5 до 5,3 фунта/кв. дюйм).
Испытание при запуске.
Степень открытия дроссельной заслонки составляет меньше 1%.
Рециркуляция отработавших газов составляет меньше 1%.
Изменение абсолютного давления в коллекторе меньше 1,0 кПа (0,15 фунтов на квадратный дюйм)
Примечание: Тест прекратится при:
Изменение скорости автомобиля более чем на 6 км/ч (3,7 мили/ч)
Увеличение оборотов двигателя больше чем на 50.
Рециркуляция отработавших газов составляет меньше 90%, чем заданное положение.
Действия, выполняемые при установке кода неисправности
Контрольная лампа индикации неисправности не загорается.
Контроллер ЭСУД сохраняет условия, имевшие место в момент установки диагностического кода неисправности, только как протокол неисправностей. Эта информация не сохраняется в буфере записей состояния.
Условия очистки кода неисправности/индикации неисправности
Архив диагностических кодов неисправности очищается через 40 последовательных циклов нагрева без неисправностей.
Диагностический код неисправности может быть очищен сканирующим прибором.
Отключение питания контроллера ЭСУД более, чем на 10 секунд.
Диагностическая информация
Для определения проблемы и для подтверждения необходимости ремонта может оказать большую помощь значение фильтра системы рециркуляции отработавших газов. Значение фильтра торможения системы рециркуляции отработавших газов - это среднее значение разности между ожидаемым изменением абсолютного давления во впускном коллекторе и действительным изменением абсолютного давления, в результате открытия клапана системы рециркуляции отработавших газов при торможении. Данное значение также используется для определения проблемы, когда загорается контрольная лампа индикации неисправности. Разогнав автомобиль приблизительно до 97 км/ч (60 м/ч) и снизив скорость до 32 км/ч (20 м/ч), можно определить, в каком состоянии находится система рециркуляции отработавших газов: в порядке, частично либо полностью сужено сечение.
Отрицательное значение (меньше -3) указывает на то, что система работает нормально, в то время как положительное число указывает на то, что в системе сужено сечение и, что ожидаемый расход рециркуляции отработавших газов не наблюдается. Число между минус 3 и плюс 2 указывает на то, что сечение в системе частично ограничено, но недостаточно, для того, чтобы вызвать удар выхлопных газов.
Значение фильтра торможения системы рециркуляции отработавших газов должно всегда составлять -3 и ниже. Если значение фильтра торможения системы рециркуляции отработавших газов стремится к увеличению (к 0 и выше), то это означает, что сечение в системе сужается. Проверить наличие возможного повреждения трубы рециркуляции отработавших газов, либо же сужение сечения, вызываемое отложениями углерода в трубопроводах системы рециркуляции, либо же на клапане системы рециркуляции.
Описание проверки
Приведенными ниже числами указываются номера операций в таблице диагностики.
Бортовая система диагностики (EOBD) предлагает мастеру выполнить основные проверки и сохранить состояние и данные неисправностей в сканирующем приборе. Это создает электронную копию данных, записанную при возникновении неисправности. Информация сохраняется в сканирующем приборе для дальнейшей обработки.
Дав команду на открытие клапана системы рециркуляции, можно определить, полностью или частично сужено сечение в системе.
Проверить трубопроводы системы рециркуляции и клапан на отсутствие отложений углеводорода или повреждений.
Убедиться, что весь прокладочный материал удален с поверхности установки системы рециркуляции. Даже небольшое количество материала может привести к установке кода неисправности Р0401.
На данном этапе проверяется наличие неисправности, а также устранение проблемы с помощью ремонта. Если значение фильтра торможения системы рециркуляции остается близким 0 или положительным после проведения нескольких проверок, то это может означать, что может иметь место небольшое сужение сечения. Убедиться в отсутствии вмятин или повреждения трубопровода системы рециркуляции, и проверить клапан системы рециркуляции на отсутствие отложений углерода. Пройдет только 1 тест за цикл зажигания, если код неисправности Р0401 не будет обнулен или же аккумулятор не будет отсоединен.
Для данной диагностики обнуление кода неисправности имеет большое значение. Функция обнуления позволяет клапану систему рециркуляции запомнить новое положение иглы, поскольку старое положение было неточным вследствие отказа, результатом которого был диагностический код неисправности. Код неисправности необходимо обнулить при включенном зажигании и выключенном двигателе либо, когда двигатель работает на холостом ходу. При получении контроллером ЭСУД команды от системы рециркуляции, то новое положение иглы не будет запомнено.
dtc p0401 - Рециркуляция отработавших газов, недостаточный расход
Шаг
Операция
Значения
Да
Нет
1
Провести проверку бортовой системы диагностики (eobd).
Подключить сканирующий прибор к колодке диагностики.
Запустить двигатель, и дать ему поработать на холостом ходу.
Дать команду клапану системы рециркуляции на перемещение на указанные значения.
Глохнет ли двигатель или проявляет признаки заглохания?
50%
Перейти к операции 5
Перейти к операции 3
3
Выключить зажигание.
Отсоединить разъем клапана системы рециркуляции и снять клапан.
Осмотреть трубопроводы клапана системы рециркуляции на отсутствие сужения сечения или повреждения и устранить неисправность, как требуется.
Закончен ли ремонт?
-
Перейти к операции 5
Перейти к операции 4
4
Заменить клапан egr.
Закончен ли ремонт?
-
Перейти к операции 5
-
5
Отсоединить аккумулятор на 10 секунд, минимум.
Разогнать автомобиль до 97 км/ч (60миль/ч).
Отпустить педаль газа и дать автомобилю снизить скорость до 32 км/ч (20миль/ч)
Значение фильтра торможения системы рециркуляции больше, чем указанное значение?
0
Перейти к операции 3
Перейти к операции 6
6
Используя сканирующий прибор, очистить диагностические коды неисправностей.
Запустить двигатель и дать ему поработать на холостом ходу при нормальной рабочей температуре.
Совершить поездку для установки кодов неисправности, как это указано во вспомогательном тексте.
Сканирующий прибор определяет эту диагностику как прошедшую и успешную?
-
Перейти к операции 7
Перейти к операции 2
7
Проверьте, не установлены ли дополнительные диагностические коды неисправности.
Отображены ли диагностические коды неисправности, которые не были продиагностированы?
-
Перейти к соответствующей таблице диагностических кодов неисправности
Система в норме
Диагностический код неисправности p0402
Рециркуляция отработавших газов, избыточный расход
Описание схемы
Система рециркуляции отработавших газов используется для снижения уровня выброса оксида азота (NOx), вызываемого высокой температурой сгорания. Она осуществляет это путем подачи небольшого количества отработавших газов обратно в камеру сгорания. При соединении воздушно-топливной смеси с отработавшими газами, температура сгорания понижается.
В данной системе используется линейный клапан системы рециркуляции отработавших газов Линейный клапан предназначен для точной подачи отработавших газов в двигатель без использования впускного коллектора. Клапан контролирует расход выхлопных газов с помощью иглы, управляемой контроллером ЭСУД, которая входит во впускной коллектор из выпускного коллектора через дроссельное отверстие. ЭСУД управляет положением иглы, используя входы датчика положения дросселя и датчиков абсолютного давления во впускном коллекторе. Затем ЭСУД выдает команду на срабатывание при необходимости клапана системы рециркуляции отработанных газов путем управления сигналом зажигания через контроллер ЭСУД. Это можно контролировать на сканирующем приборе как желаемое положение системы рециркуляции отработавших газов.
ЭСУД контролирует результат выполнения своей команды по ответному сигналу. При опорном сигнале 5 В и замыкании "массы" на клапане рециркуляции отработавших газов, сигнал, представляющий положение иглы клапана рециркуляции отработавших газов, выдается в ЭСУД. Данный сигнал обратной связи также контролируется на сканирующем приборе и отображает действительное положение иглы клапана рециркуляции отработавших газов. Действительное положение клапана рециркуляции отработавших газов всегда должно быть в пределах задаваемого или желаемого положения.
Данный диагностический код неисправности определит, открыт ли клапан рециркуляции при повороте коленчатого вала. Время поворота коленвала может быть избыточным при открытом клапане рециркуляции.
Условия установки кода неисправности
Степень открытия клапана рециркуляции больше 70% в течение более 3 секунд при запуске.
Двигатель заводится (не работает)
Напряжение зажигания в пределах 10- 16 вольт.
Действия, выполняемые при установке кода неисправности
Контрольная лампа индикации неисправности загорается после последовательных отказов трех циклов зажигания.
Контроллер записывает рабочие условия в момент определения неисправности. Эта информация сохраняется в буфере записей состояния и протоколах неисправностей.
Условия очистки кода неисправности/индикации неисправности
Контрольная лампа индикации неисправности отключается через четыре последовательных цикла зажигания, в которых диагностика не обнаружила неисправность.
Архив диагностических кодов неисправности очищается через 40 последовательных циклов нагрева без неисправностей.
Диагностический код неисправности может быть очищен сканирующим прибором.
Отключение питания контроллера ЭСУД более, чем на 10 секунд.
Диагностическая информация
Вследствие влаги, присущей системам выхлопа, клапан рециркуляции может замерзать при холодной погоде. После постановки автомобиля в теплое помещение для ремонта, клапан отогревается и проблема исчезает. Неисправность может быть легко подтверждена путем наблюдения за действительным и желаемым положением клапана рециркуляции на холодном автомобиле с помощью сканирующего прибора. Проверьте информацию буфера записи состояний (температуру охлаждающей жидкости двигателя) для того, чтобы определить, выставился ли код неисправности, когда автомобиль находился в холодном состоянии.
Значение фильтра торможения системы рециркуляции отработавших газов должно всегда составлять -3 и ниже. Если значение фильтра торможения системы рециркуляции отработавших газов стремится к увеличению (к 0 и выше), то это означает, что сечение в системе сужается. Проверить наличие возможного повреждения трубы рециркуляции отработавших газов, либо же сужение сечения, вызываемое отложениями углерода в трубопроводах системы рециркуляции, либо же на клапане системы рециркуляции.
Описание проверки
Приведенными ниже числами указываются номера операций в таблице диагностики.
Бортовая система диагностики (EOBD) предлагает мастеру выполнить основные проверки и сохранить состояние и данные неисправностей в сканирующем приборе. Это создает электронную копию данных, записанную при возникновении неисправности. Информация сохраняется в сканирующем приборе для дальнейшей обработки.
Команда клапану рециркуляции на открытие определит, может ли система рециркуляции отработавших газов точно управлять клапаном рециркуляции, а также наличие неисправности. Разность между текущим и заданным положением составляет больше 15%.
При отсоединении электроразъема клапана рециркуляции сканирующий прибор должен отобразить действительное положение клапана равное 0%. В противном случае неисправность заключается либо в сигнальной цепи системы рециркуляции, либо в контроллере ЭСУД.
После команды со сканирующего прибора на срабатывание клапана системы рециркуляции, на цифровом вольтметре может быть небольшая задержка при отображении значения.
Причиной установки данного диагностического кода неисправности может быть разрыв или слабый контакт. Убедиться, что все клеммы находятся на месте, что они не повреждены и не деформированы, а также проверить их на отсутствие слабой затяжки.
На предыдущем этапе контрольная лампа горела бы ярко, если бы цепь управления системы рециркуляции отработавших газов была закорочена на + аккумулятора, а на сканирующем приборе действительное положение клапана системы рециркуляции отображалось бы равным 100%. Если контрольная лампа не загорается, то это указывает на то, что цепь может быть разорвана или закорочена на "массу".
Если цепь опорного сигнала 5 В клапана системы рециркуляции закорочена на аккумулятор, то цифровой вольтметр будет считывать напряжение аккумулятора, при этом может установиться дополнительный код неисправности, а работа двигателя будет неудовлетворительной.
Заменяемый контроллер ЭСУД должен быть запрограммирован. Перепрограммирование контроллера ЭСУД описано в последней технологической инструкции Techline.
Несмотря на то, что проверка цепи прошла нормально, проблема может заключаться в клеммах, что не отображается при проверке щупом. Убедиться, что все клеммы находятся на месте, что они не повреждены и не деформированы, а также проверить их на отсутствие слабой затяжки.
На данном этапе все цепи клапана системы рециркуляции в порядке. Неисправность заключается внутри клапана рециркуляции и, поэтому, его необходимо заменить. Убедиться, что весь прокладочный материал удален с поверхности установки системы рециркуляции. Даже небольшое количество материала может привести к установке кода неисправности Р0401.
Убедиться, что все клеммы находятся на месте, что они не повреждены и не деформированы, а также проверить их на отсутствие слабой затяжки.
Для данной диагностики обнуление кода неисправности имеет большое значение. Функция обнуления позволяет клапану систему рециркуляции запомнить новое положение иглы, поскольку старое положение было неточным вследствие отказа, результатом которого был диагностический код неисправности. Код неисправности необходимо обнулить при включенном зажигании и выключенном двигателе либо, когда двигатель работает на холостом ходу. При получении контроллером ЭСУД команды от системы рециркуляции, то новое положение иглы не будет запомнено.
Если на данном этапе не было обнаружено неисправностей, и не было установлено дополнительных кодов неисправности, то вспомогательную информацию по проверкам см. данный раздел "Диагностическая информация".
dtc p0402 - Рециркуляция отработавших газов, слишком большой расход
Шаг
Операция
Значения
Да
Нет
1
Провести проверку бортовой системы диагностики (eobd).
Подключить сканирующий прибор к колодке диагностики.
Включить зажигание.
Дать команду клапану системы рециркуляции на перемещение на указанные значения.
Соответствует ли действительное положение клапана рециркуляции желаемому положению клапана?
25%, 50%, 75%, 100%
Перейти к операции 19
Перейти к операции 3
3
Выключить зажигание.
Отсоединить клапан системы рециркуляции.
Включить зажигание.
При помощи контрольной лампы, подключенной к + аккумулятора, проверить клемму 2 разъема жгута проводки клапана рециркуляции.
Контрольная лампа горит?
-
Перейти к операции 4
Перейти к операции 5
4
При помощи вольтметра, замерить напряжение на клемме 1 разъема жгута проводки клапана рециркуляции.
При помощи сканирующего прибора дать команду клапану рециркуляции на открытие.
После выдачи команды, варьируется ли напряжение на вольтметре в пределах установленного значения?
0 до≈ 5 В
Перейти к операции 6
Перейти к операции 7
5
Устранить разрыв или слабый контакт в цепи "массы" системы рециркуляции, как требуется.
Закончен ли ремонт?
-
Перейти к операции 19
-
6
При помощи контрольной лампы, подключенной к "массе", проверить клемму 3 разъема жгута проводки клапана рециркуляции.
Контрольная лампа горит?
-
Перейти к операции 8
Перейти к операции 9
7
При помощи контрольной лампы, подключенной к "массе", проверить клемму 1 разъема жгута проводки клапана рециркуляции, без команды клапану рециркуляции со сканирующего прибора.
Загорается ли контрольная лампа?
-
Перейти к операции 10
Перейти к операции 11
8
Проверить сигнальную цепь на отсутствие короткого замыкания с питанием и устранить неисправность при необходимости.
Закончен ли ремонт?
-
Перейти к операции 19
Перейти к операции 12
9
При помощи контрольной лампы, подключенной к "массе", проверить цепь опорного сигнала 5 В на клемме 4 разъема жгута проводки клапана рециркуляции.
Уровень сигнала близок к установленному значению?
5 В
Перейти к операции 13
Перейти к операции 14
10
Проверить цепь управления на отсутствие короткого замыкания с питанием и устранить неисправность при необходимости.
Ремонт необходим?
-
Перейти к операции 19
Перейти к операции 12
11
При помощи контрольной лампы, подключенной к + аккумулятора, снова проверить цепь управления на клемме 1.
Загорается ли контрольная лампа?
-
Перейти к операции 15
Перейти к операции 16
12
Выключить зажигание.
Заменить контроллер ЭСУД.
Закончен ли ремонт?
-
Перейти к операции 19
-
13
Проверить цепь "массы" системы рециркуляции на отсутствие слабого контакта или несоответствующего напряжения на клемме контроллера ЭСУД, и устранить неисправность как требуется.
Ремонт необходим?
-
Перейти к операции 19
Перейти к операции 17
14
Проверить цепь опорного сигнала 5 В на отсутствие короткого замыкания с аккумулятором и устранить неисправность при необходимости.
Требуется ли ремонт?
-
Перейти к операции 19
Перейти к операции 12
15
Проверить цепь управления 1 на отсутствие короткого замыкания на "массу" и устранить неисправность, если необходимо.
Требуется ли ремонт?
-
Перейти к операции 19
Перейти к операции 12
16
Проверить клемму 1 цепи управления на отсутствие разрыва или слабого контакта на разъеме клапана системы рециркуляции, и устранить неисправность, как требуется.
Ремонт необходим?
-
Перейти к операции 19
Перейти к операции 18
17
Выключить зажигание.
Заменить клапан egr.
Закончен ли ремонт?
-
Перейти к операции 19
-
18
Проверить разъем контроллера ЭСУД на отсутствие слабого контакта и устранить неисправность при необходимости.
Закончен ли ремонт?
-
Перейти к операции 19
-
19
Используя сканирующий прибор, очистить диагностические коды неисправностей.
Запустить двигатель и дать ему поработать на холостом ходу при нормальной рабочей температуре.
Совершить поездку для установки кодов неисправности, как это указано во вспомогательном тексте.
Сканирующий прибор определяет эту диагностику как прошедшую и успешную?
-
Перейти к операции 20
Перейти к операции 2
20
Проверьте, не установлены ли дополнительные диагностические коды неисправности.
Отображены ли диагностические коды неисправности, которые не были продиагностированы?
-
Перейти к соответствующей таблице диагностических кодов неисправности
Система в норме
Диагностический код неисправности p0404
Рециркуляция отработавших газов, работоспособность в открытом положении
Описание схемы
Система рециркуляции отработавших газов используется для снижения уровня выброса оксида азота (NOx), вызываемого высокой температурой сгорания. Она осуществляет это путем подачи небольшого количества отработавших газов обратно в камеру сгорания. При соединении воздушно-топливной смеси с отработавшими газами, температура сгорания понижается.
В данной системе используется линейный клапан системы рециркуляции отработавших газов Линейный клапан предназначен для точной подачи отработавших газов в двигатель без использования впускного коллектора. Клапан контролирует расход выхлопных газов с помощью иглы, управляемой контроллером ЭСУД, которая входит во впускной коллектор из выпускного коллектора через дроссельное отверстие. ЭСУД управляет положением иглы, используя входы датчика положения дросселя и датчиков абсолютного давления во впускном коллекторе. Затем ЭСУД выдает команду на срабатывание при необходимости клапана системы рециркуляции отработанных газов путем управления сигналом зажигания через контроллер ЭСУД. Это можно контролировать на сканирующем приборе как желаемое положение системы рециркуляции отработавших газов.
ЭСУД контролирует результат выполнения своей команды по ответному сигналу. При опорном сигнале 5 В и замыкании "массы" на клапане рециркуляции отработавших газов, сигнал, представляющий положение иглы клапана рециркуляции отработавших газов, выдается в ЭСУД. Данный сигнал обратной связи также контролируется на сканирующем приборе и отображает действительное положение иглы клапана рециркуляции отработавших газов. Действительное положение клапана рециркуляции отработавших газов всегда должно быть в пределах задаваемого или желаемого положения.
Диагностический код неисправности определит открытое положение клапана.
Условия установки кода неисправности
Разность между текущим и заданным положением составляет больше 15%.
Желаемое положение клапана рециркуляции больше 0.
Изменение желаемого положения клапана рециркуляции меньше 3%.
Двигатель работает
Напряжение зажигания в пределах 11,7- 16 вольт.
Температура воздуха больше 3°С.
Диагностические коды неисправности Р0112, Р0113, Р0405, Р0406 и Р0502 не устанавливаются.
Действия, выполняемые при установке кода неисправности
Контрольная лампа индикации неисправности загорается после последовательных отказов трех циклов зажигания.
Контроллер записывает рабочие условия в момент определения неисправности. Эта информация сохраняется в буфере записей состояния и протоколах неисправностей.
Условия очистки кода неисправности/индикации неисправности
Контрольная лампа индикации неисправности отключается через четыре последовательных цикла зажигания, в которых диагностика не обнаружила неисправность.
Архив диагностических кодов неисправности очищается через 40 последовательных циклов нагрева без неисправностей.
Диагностический код неисправности может быть очищен сканирующим прибором.
Отключение питания контроллера ЭСУД более, чем на 10 секунд.
Диагностическая информация
Вследствие влаги, присущей системам выхлопа, клапан рециркуляции может замерзать при холодной погоде. После постановки автомобиля в теплое помещение для ремонта, клапан отогревается и проблема исчезает. Неисправность может быть легко подтверждена путем наблюдения за действительным и желаемым положением клапана рециркуляции на холодном автомобиле с помощью сканирующего прибора. Проверьте информацию буфера записи состояний (температуру охлаждающей жидкости двигателя) для того, чтобы определить, выставился ли код неисправности, когда автомобиль находился в холодном состоянии.
Описание проверки
Приведенными ниже числами указываются номера операций в таблице диагностики.
Бортовая система диагностики (EOBD) предлагает мастеру выполнить основные проверки и сохранить состояние и данные неисправностей в сканирующем приборе. Это создает электронную копию данных, записанную при возникновении неисправности. Информация сохраняется в сканирующем приборе для дальнейшей обработки.
Команда клапану рециркуляции на открытие определит, может ли система рециркуляции отработавших газов точно управлять клапаном рециркуляции, а также наличие неисправности. Разность между текущим и заданным положением составляет больше 15%.
При отсоединении электроразъема клапана рециркуляции сканирующий прибор должен отобразить действительное положение клапана равное 0%. В противном случае неисправность заключается либо в сигнальной цепи системы рециркуляции, либо в контроллере ЭСУД.
После команды со сканирующего прибора на срабатывание клапана системы рециркуляции, на цифровом вольтметре может быть небольшая задержка при отображении значения.
Причиной установки данного диагностического кода неисправности может быть разрыв или слабый контакт. Убедиться, что все клеммы находятся на месте, что они не повреждены и не деформированы, а также проверить их на отсутствие слабой затяжки.
На предыдущем этапе контрольная лампа горела бы ярко, если бы цепь управления системы рециркуляции отработавших газов была закорочена на + аккумулятора, а на сканирующем приборе действительное положение клапана системы рециркуляции отображалось бы равным 100%. Если контрольная лампа не загорается, то это указывает на то, что цепь может быть разорвана или закорочена на "массу".
Если цепь опорного сигнала 5 В клапана системы рециркуляции закорочена на аккумулятор, то цифровой вольтметр будет считывать напряжение аккумулятора, при этом может установиться дополнительный код неисправности, а работа двигателя будет неудовлетворительной.
Заменяемый контроллер ЭСУД должен быть запрограммирован. Перепрограммирование контроллера ЭСУД описано в последней технологической инструкции Techline.
Несмотря на то, что проверка цепи прошла нормально, проблема может заключаться в клеммах, что не отображается при проверке щупом. Убедиться, что все клеммы находятся на месте, что они не повреждены и не деформированы, а также проверить их на отсутствие слабой затяжки.
На данном этапе все цепи клапана системы рециркуляции в порядке. Неисправность заключается внутри клапана рециркуляции и, поэтому, его необходимо заменить. Убедиться, что весь прокладочный материал удален с поверхности установки системы рециркуляции. Даже небольшое количество материала может привести к установке кода неисправности Р0401.
Убедиться, что все клеммы находятся на месте, что они не повреждены и не деформированы, а также проверить их на отсутствие слабой затяжки.
Для данной диагностики обнуление кода неисправности имеет большое значение. Функция обнуления позволяет клапану систему рециркуляции запомнить новое положение иглы, поскольку старое положение было неточным вследствие отказа, результатом которого был диагностический код неисправности. Код неисправности необходимо обнулить при включенном зажигании и выключенном двигателе либо, когда двигатель работает на холостом ходу. При получении контроллером ЭСУД команды от системы рециркуляции, то новое положение иглы не будет запомнено.
Если на данном этапе не было обнаружено неисправностей, и не было установлено дополнительных кодов неисправности, то вспомогательную информацию по проверкам см. данный раздел "Диагностическая информация".
dtc p0404 - Рециркуляция отработавших газов, работоспособность в открытом положении
Шаг
Операция
Значения
Да
Нет
1
Провести проверку бортовой системы диагностики (eobd).
Подключить сканирующий прибор к колодке диагностики.
Включить зажигание.
Дать команду клапану системы рециркуляции на перемещение на указанные значения.
Соответствует ли действительное положение клапана рециркуляции желаемому положению клапана?
25%, 50%, 75%, 100%
Перейти к операции 19
Перейти к операции 3
3
Выключить зажигание.
Отсоединить клапан системы рециркуляции.
Включить зажигание.
При помощи контрольной лампы, подключенной к + аккумулятора, проверить клемму 2 разъема жгута проводки клапана рециркуляции.
Контрольная лампа горит?
-
Перейти к операции 4
Перейти к операции 5
4
При помощи вольтметра, замерить напряжение на клемме 1 разъема жгута проводки клапана рециркуляции.
При помощи сканирующего прибора дать команду клапану рециркуляции на открытие.
После выдачи команды, варьируется ли напряжение на вольтметре в пределах установленного значения?
0 до≈ 5 В
Перейти к операции 6
Перейти к операции 7
5
Устранить разрыв или слабый контакт в цепи "массы" системы рециркуляции, как требуется.
Закончен ли ремонт?
-
Перейти к операции 19
-
6
При помощи контрольной лампы, подключенной к "массе", проверить клемму 3 разъема жгута проводки клапана рециркуляции.
Загорается ли контрольная лампа?
-
Перейти к операции 8
Перейти к операции 9
7
При помощи контрольной лампы, подключенной к "массе", проверить клемму 1 разъема жгута проводки клапана рециркуляции, без команды клапану рециркуляции со сканирующего прибора.
Загорается ли контрольная лампа?
-
Перейти к операции 10
Перейти к операции 11
8
Проверить сигнальную цепь на отсутствие короткого замыкания с питанием и устранить неисправность при необходимости.
Ремонт необходим?
-
Перейти к операции 19
Перейти к операции 12
9
При помощи контрольной лампы, подключенной к "массе", проверить цепь опорного сигнала 5 В на клемме 4 разъема жгута проводки клапана рециркуляции.
Уровень сигнала близок к установленному значению?
5 В
Перейти к операции 13
Перейти к операции 14
10
Проверить цепь управления на отсутствие короткого замыкания с питанием и устранить неисправность при необходимости.
Ремонт закончен?
-
Перейти к операции 19
Перейти к операции 12
11
При помощи контрольной лампы, подключенной к + аккумулятора, снова проверить цепь управления на клемме 1.
Загорается ли контрольная лампа?
-
Перейти к операции 15
Перейти к операции 16
12
Выключить зажигание.
Заменить контроллер ЭСУД.
Закончен ли ремонт?
-
Перейти к операции 19
-
13
Проверить цепь "массы" системы рециркуляции на отсутствие слабого контакта или несоответствующего напряжения на клемме контроллера ЭСУД, и устранить неисправность как требуется.
Закончен ли ремонт?
-
Перейти к операции 19
Перейти к операции 17
14
Проверить цепь опорного сигнала 5 В на отсутствие короткого замыкания с аккумулятором и устранить неисправность при необходимости.
Закончен ли ремонт?
-
Перейти к операции 19
Перейти к операции 12
15
Проверить клемму 1 цепи управления на отсутствие замыкания на "массу" и устранить неисправность, если необходимо.
Закончен ли ремонт?
-
Перейти к операции 19
Перейти к операции 12
16
Проверить клемму 1 цепи управления на отсутствие разрыва или слабого контакта на разъеме клапана системы рециркуляции, и устранить неисправность, как требуется.
Закончен ли ремонт?
-
Перейти к операции 19
Перейти к операции 18
17
Выключить зажигание.
Заменить клапан egr.
Закончен ли ремонт?
-
Перейти к операции 19
-
18
Проверить разъем контроллера ЭСУД на отсутствие слабого контакта и устранить неисправность при необходимости.
Закончен ли ремонт?
-
Перейти к операции 19
-
19
Используя сканирующий прибор, очистить диагностические коды неисправностей.
Запустить двигатель и дать ему поработать на холостом ходу при нормальной рабочей температуре.
Совершить поездку для установки кодов неисправности, как это указано во вспомогательном тексте.
Сканирующий прибор определяет эту диагностику как прошедшую и успешную?
-
Перейти к операции 20
Перейти к операции 2
20
Проверьте, не установлены ли дополнительные диагностические коды неисправности.
Отображены ли диагностические коды неисправности, которые не были продиагностированы?
-
Перейти к соответствующей таблице диагностических кодов неисправности
Система в норме
Диагностический код неисправности p0405
Рециркуляция отработавших газов, цепь датчика положения, низкий уровень сигнала
Описание схемы
Система рециркуляции отработавших газов используется для снижения уровня выброса оксида азота (NOx), вызываемого высокой температурой сгорания. Она осуществляет это путем подачи небольшого количества отработавших газов обратно в камеру сгорания. При соединении воздушно-топливной смеси с отработавшими газами, температура сгорания понижается.
В данной системе используется линейный клапан системы рециркуляции отработавших газов Линейный клапан предназначен для точной подачи отработавших газов в двигатель без использования впускного коллектора. Клапан контролирует расход выхлопных газов с помощью иглы, управляемой контроллером ЭСУД, которая входит во впускной коллектор из выпускного коллектора через дроссельное отверстие. ЭСУД управляет положением иглы, используя входы датчика положения дросселя и датчиков абсолютного давления во впускном коллекторе. Затем ЭСУД выдает команду на срабатывание при необходимости клапана системы рециркуляции отработанных газов путем управления сигналом зажигания через контроллер ЭСУД. Это можно контролировать на сканирующем приборе как желаемое положение системы рециркуляции отработавших газов.
ЭСУД контролирует результат выполнения своей команды по ответному сигналу. При опорном сигнале 5 В и замыкании "массы" на клапане рециркуляции отработавших газов, сигнал, представляющий положение иглы клапана рециркуляции отработавших газов, выдается в ЭСУД. Данный сигнал обратной связи также контролируется на сканирующем приборе и отображает действительное положение иглы клапана рециркуляции отработавших газов. Действительное положение клапана рециркуляции отработавших газов всегда должно быть в пределах задаваемого или желаемого положения. Диагностический код неисправности определит разрыв цепи или короткое замыкание.
Условия установки кода неисправности
Сигнал положения клапана рециркуляции меньше 2%.
Напряжение зажигания в пределах 11,7- 16 вольт.
Состояние неисправности сохраняется в течение 10 секунд, минимум.
Действия, выполняемые при установке кода неисправности
Контрольная лампа индикации неисправности загорается после последовательных отказов трех циклов зажигания.
Контроллер записывает рабочие условия в момент определения неисправности. Эта информация сохраняется в буфере записей состояния и протоколах неисправностей.
Условия очистки кода неисправности/индикации неисправности
Контрольная лампа индикации неисправности отключается через четыре последовательных цикла зажигания, в которых диагностика не обнаружила неисправность.
Архив диагностических кодов неисправности очищается через 40 последовательных циклов нагрева без неисправностей.
Диагностический код неисправности может быть очищен сканирующим прибором.
Отключение питания контроллера ЭСУД более, чем на 10 секунд.
Диагностическая информация
Вследствие влаги, присущей системам выхлопа, клапан рециркуляции может замерзать при холодной погоде. После постановки автомобиля в теплое помещение для ремонта, клапан отогревается и проблема исчезает. Неисправность может быть легко подтверждена путем наблюдения за действительным и желаемым положением клапана рециркуляции на холодном автомобиле с помощью сканирующего прибора. Проверьте информацию буфера записи состояний (температуру охлаждающей жидкости двигателя) для того, чтобы определить, выставился ли код неисправности, когда автомобиль находился в холодном состоянии.
Описание проверки
Приведенными ниже числами указываются номера операций в таблице диагностики.
Бортовая система диагностики (EOBD) предлагает мастеру выполнить основные проверки и сохранить состояние и данные неисправностей в сканирующем приборе. Это создает электронную копию данных, записанную при возникновении неисправности. Информация сохраняется в сканирующем приборе для дальнейшей обработки.
Команда клапану рециркуляции на открытие определит, может ли система рециркуляции отработавших газов точно управлять клапаном рециркуляции, а также наличие неисправности.
Если цепь опорного сигнала 5 В клапана рециркуляции закорочена на "массу", то цифровой вольтметр ничего не покажет, при этом установится дополнительный код неисправности и работа двигателя будет неудовлетворительна. Если данная цепь разорвана, то установится только код Р0405.
При установке перемычки между цепью опорного сигнала 5 В и сигнальной цепью проверяется сигнальная цепь и контроллер ЭСУД. Сканирующий прибор должен отображать действительное положение клапана рециркуляции равное 100%, если сигнальная цепь и контроллер ЭСУД в порядке.
Несмотря на то, что проверка контроллера ЭСУД и цепи прошла нормально на предыдущем этапе, проблема может заключаться в клеммах, что не отображается при проверке щупом. Убедиться, что все клеммы находятся на месте, что они не повреждены и не деформированы, а также проверить их на отсутствие слабой затяжки.
На данном этапе все цепи клапана системы рециркуляции в порядке. Неисправность заключается внутри клапана рециркуляции и, поэтому, его необходимо заменить. Убедиться, что весь прокладочный материал удален с поверхности установки системы рециркуляции. Даже небольшое количество материала может привести к установке кода неисправности Р0401.
Заменяемый контроллер ЭСУД должен быть запрограммирован. Перепрограммирование контроллера ЭСУД описано в последней технологической инструкции Techline.
Убедиться, что все клеммы находятся на месте, что они не повреждены и не деформированы, а также проверить их на отсутствие слабой затяжки.
Для данной диагностики обнуление кода неисправности имеет большое значение. Функция обнуления позволяет клапану систему рециркуляции запомнить новое положение иглы, поскольку старое положение было неточным вследствие отказа, результатом которого был диагностический код неисправности. Код неисправности необходимо обнулить при включенном зажигании и выключенном двигателе либо, когда двигатель работает на холостом ходу. При получении контроллером ЭСУД команды от системы рециркуляции, то новое положение иглы не будет запомнено.
Если на данном этапе не было обнаружено неисправностей, и не было установлено дополнительных кодов неисправности, то вспомогательную информацию по проверкам см. данный раздел "Диагностическая информация".
Подключить сканирующий прибор к колодке диагностики.
Включить зажигание.
Дать команду клапану системы рециркуляции на перемещение на указанные значения.
Соответствует ли действительное положение клапана рециркуляции желаемому положению клапана?
25%, 50%, 75%, 100%
Перейти к операции 15
Перейти к операции 3
3
Выключить зажигание.
Отсоединить клапан системы рециркуляции.
Включить зажигание.
При помощи контрольной лампы, подключенной к "массе", проверить цепь опорного сигнала 5 В на клемме 4 разъема жгута проводки клапана рециркуляции.
Уровень сигнала близок к установленному значению?
5 В
Перейти к операции 4
Перейти к операции 5
4
Установить перемычку между цепью опорного сигнала 5 В и сигнальной цепью на клеммах 4 и С разъема жгута проводки клапана рециркуляции.
Совпадает ли действительное положение клапана рециркуляции с указанным значением?
100%
Перейти к операции 6
Перейти к операции 7
5
При помощи контрольной лампы, подключенной к + аккумулятора, проверить цепь опорного сигнала 5 В на клемме 4 разъема жгута проводки клапана рециркуляции.
Загорается ли контрольная лампа?
-
Перейти к операции 8
Перейти к операции 9
6
Проверить цепь опорного сигнала 5 В и сигнальную цепь на отсутствие слабого контакта или несоответствующего напряжения клеммы, и устранить неисправность как требуется.
Закончен ли ремонт?
-
Перейти к операции 15
Перейти к операции 10
7
При помощи контрольной лампы, подключенной к + аккумулятора, проверить сигнальную цепь на клемме 3 разъема жгута проводки клапана рециркуляции.
Загорается ли контрольная лампа?
-
Перейти к операции 11
Перейти к операции 12
8
Проверить отсутствие короткого замыкания с "массой" в цепи опорного сигнала 5 В системы рециркуляции, и устранить неисправность, как требуется.
Закончен ли ремонт?
-
Перейти к операции 15
Перейти к операции 13
9
Проверить отсутствие разрыва в цепи опорного сигнала 5 В системы рециркуляции, и устранить неисправность, как требуется.
Закончен ли ремонт?
-
Перейти к операции 15
Перейти к операции 14
10
Выключить зажигание.
Заменить клапан egr.
Закончен ли ремонт?
-
Перейти к операции 15
-
11
Проверить сигнальную цепь клапана рециркуляции на отсутствие короткого замыкания с "массой", устранить неисправность при необходимости.
Закончен ли ремонт?
-
Перейти к операции 15
Перейти к операции 13
12
Проверить сигнальную цепь до клапана рециркуляции на отсутствие разрыва, устранить неисправность при необходимости.
Закончен ли ремонт?
-
Перейти к операции 15
Перейти к операции 14
13
Выключить зажигание.
Заменить контроллер ЭСУД.
Закончен ли ремонт?
-
Перейти к операции 15
-
14
Проверить разъем контроллера ЭСУД на отсутствие слабого контакта и устранить неисправность при необходимости.
Закончен ли ремонт?
-
Перейти к операции 15
Перейти к операции 13
15
Используя сканирующий прибор, очистить диагностические коды неисправностей.
Запустить двигатель и дать ему поработать на холостом ходу при нормальной рабочей температуре.
Совершить поездку для установки кодов неисправности, как это указано во вспомогательном тексте.
Сканирующий прибор определяет эту диагностику как прошедшую и успешную?
-
Перейти к операции 16
Перейти к операции 2
16
Проверьте, не установлены ли дополнительные диагностические коды неисправности.
Отображены ли диагностические коды неисправности, которые не были продиагностированы?
-
Перейти к соответствующей таблице диагностических кодов неисправности
Система в норме
Диагностический код неисправности p0406
Рециркуляция отработавших газов, цепь датчика положения, высокий уровень сигнала
Описание схемы
Система рециркуляции отработавших газов используется для снижения уровня выброса оксида азота (NOx), вызываемого высокой температурой сгорания. Она осуществляет это путем подачи небольшого количества отработавших газов обратно в камеру сгорания. При соединении воздушно-топливной смеси с отработавшими газами, температура сгорания понижается.
В данной системе используется линейный клапан системы рециркуляции отработавших газов Линейный клапан предназначен для точной подачи отработавших газов в двигатель без использования впускного коллектора. Клапан контролирует расход выхлопных газов с помощью иглы, управляемой контроллером ЭСУД, которая входит во впускной коллектор из выпускного коллектора через дроссельное отверстие. ЭСУД управляет положением иглы, используя входы датчика положения дросселя и датчиков абсолютного давления во впускном коллекторе. Затем ЭСУД выдает команду на срабатывание при необходимости клапана системы рециркуляции отработанных газов путем управления сигналом зажигания через контроллер ЭСУД. Это можно контролировать на сканирующем приборе как желаемое положение системы рециркуляции отработавших газов.
ЭСУД контролирует результат выполнения своей команды по ответному сигналу. При опорном сигнале 5 В и замыкании "массы" на клапане рециркуляции отработавших газов, сигнал, представляющий положение иглы клапана рециркуляции отработавших газов, выдается в ЭСУД. Данный сигнал обратной связи также контролируется на сканирующем приборе и отображает действительное положение иглы клапана рециркуляции отработавших газов. Действительное положение клапана рециркуляции отработавших газов всегда должно быть в пределах задаваемого или желаемого положения. Данный диагностический код неисправности определит короткое замыкание.
Условия установки кода неисправности
Сигнал положения клапана рециркуляции больше 98%.
Напряжение зажигания в пределах 11,7- 16 вольт.
Состояние неисправности сохраняется в течение 10 секунд, минимум.
Действия, выполняемые при установке кода неисправности
Контрольная лампа индикации неисправности загорается после последовательных отказов трех циклов зажигания.
Контроллер записывает рабочие условия в момент определения неисправности. Эта информация сохраняется в буфере записей состояния и протоколах неисправностей.
Условия очистки кода неисправности/индикации неисправности
Контрольная лампа индикации неисправности отключается через четыре последовательных цикла зажигания, в которых диагностика не обнаружила неисправность.
Архив диагностических кодов неисправности очищается через 40 последовательных циклов нагрева без неисправностей.
Диагностический код неисправности может быть очищен сканирующим прибором.
Отключение питания контроллера ЭСУД более, чем на 10 секунд.
Диагностическая информация
Вследствие влаги, присущей системам выхлопа, клапан рециркуляции может замерзать при холодной погоде. После постановки автомобиля в теплое помещение для ремонта, клапан отогревается и проблема исчезает. Неисправность может быть легко подтверждена путем наблюдения за действительным и желаемым положением клапана рециркуляции на холодном автомобиле с помощью сканирующего прибора. Проверьте информацию буфера записи состояний (температуру охлаждающей жидкости двигателя) для того, чтобы определить, выставился ли код неисправности, когда автомобиль находился в холодном состоянии.
Описание проверки
Приведенными ниже числами указываются номера операций в таблице диагностики.
Бортовая система диагностики (EOBD) предлагает мастеру выполнить основные проверки и сохранить состояние и данные неисправностей в сканирующем приборе. Это создает электронную копию данных, записанную при возникновении неисправности. Информация сохраняется в сканирующем приборе для дальнейшей обработки.
Команда клапану рециркуляции на открытие определит, может ли система рециркуляции отработавших газов точно управлять клапаном рециркуляции, а также наличие неисправности.
Если цепь опорного сигнала 5 В клапана рециркуляции закорочена на "массу", то цифровой вольтметр ничего не покажет, при этом установится дополнительный код неисправности и работа двигателя будет неудовлетворительна. Если данная цепь разорвана, то установится только код Р0405.
При установке перемычки между цепью опорного сигнала 5 В и сигнальной цепью проверяется сигнальная цепь и контроллер ЭСУД. Сканирующий прибор должен отображать действительное положение клапана рециркуляции равное 100%, если сигнальная цепь и контроллер ЭСУД в порядке.
Несмотря на то, что проверка контроллера ЭСУД и цепи прошла нормально на предыдущем этапе, проблема может заключаться в клеммах, что не отображается при проверке щупом. Убедиться, что все клеммы находятся на месте, что они не повреждены и не деформированы, а также проверить их на отсутствие слабой затяжки.
На данном этапе все цепи клапана системы рециркуляции в порядке. Неисправность заключается внутри клапана рециркуляции и, поэтому, его необходимо заменить. Убедиться, что весь прокладочный материал удален с поверхности установки системы рециркуляции. Даже небольшое количество материала может привести к установке кода неисправности Р0401.
Заменяемый контроллер ЭСУД должен быть запрограммирован. Перепрограммирование контроллера ЭСУД описано в последней технологической инструкции Techline.
Убедиться, что все клеммы находятся на месте, что они не повреждены и не деформированы, а также проверить их на отсутствие слабой затяжки.
Для данной диагностики обнуление кода неисправности имеет большое значение. Функция обнуления позволяет клапану систему рециркуляции запомнить новое положение иглы, поскольку старое положение было неточным вследствие отказа, результатом которого был диагностический код неисправности. Код неисправности необходимо обнулить при включенном зажигании и выключенном двигателе либо, когда двигатель работает на холостом ходу. При получении контроллером ЭСУД команды от системы рециркуляции, то новое положение иглы не будет запомнено.
Если на данном этапе не было обнаружено неисправностей, и не было установлено дополнительных кодов неисправности, то вспомогательную информацию по проверкам см. данный раздел "Диагностическая информация".
dtc p0406 - Рециркуляция отработавших газов, цепь датчика положения, высокий уровень сигнала
Шаг
Операция
Значения
Да
Нет
1
Провести проверку бортовой системы диагностики (eobd).
Подключить сканирующий прибор к колодке диагностики.
Подключить сканирующий прибор к колодке диагностики.
Дать команду клапану системы рециркуляции на перемещение на указанные значения.
Соответствует ли действительное положение клапана рециркуляции желаемому положению клапана?
25%, 50%, 75%, 100%
Перейти к операции 14
Перейти к операции 3
3
Выключить зажигание.
Отсоединить клапан системы рециркуляции.
Включить зажигание.
При помощи контрольной лампы, подключенной к "массе", проверить цепь опорного сигнала 5 В на клемме 4 разъема жгута проводки клапана рециркуляции.
Уровень сигнала близок к установленному значению?
5 В
Перейти к операции 4
Перейти к операции 5
4
Установить перемычку между цепью опорного сигнала 5 В и сигнальной цепью на клеммах 4 и С разъема жгута проводки клапана рециркуляции.
Совпадает ли действительное положение клапана рециркуляции с указанным значением?
100%
Перейти к операции 6
Перейти к операции 7
5
При помощи контрольной лампы, подключенной к + аккумулятора, проверить цепь опорного сигнала 5 В на клемме 4 разъема жгута проводки клапана рециркуляции.
Загорается ли контрольная лампа?
-
Перейти к операции 8
Перейти к операции 9
6
Проверить цепь опорного сигнала 5 В и сигнальную цепь на отсутствие слабого контакта или несоответствующего напряжения клеммы, и устранить неисправность как требуется.
Закончен ли ремонт?
-
Перейти к операции 14
Перейти к операции 10
7
При помощи контрольной лампы, подключенной к + аккумулятора, проверить сигнальную цепь на клемме 3 разъема жгута проводки клапана рециркуляции.
Загорается ли контрольная лампа?
-
Перейти к операции 11
Перейти к операции 13
8
Проверить отсутствие короткого замыкания с "массой" в цепи опорного сигнала 5 В системы рециркуляции, и устранить неисправность, как требуется.
Закончен ли ремонт?
-
Перейти к операции 14
Перейти к операции 12
9
Проверить отсутствие разрыва в цепи опорного сигнала 5 В системы рециркуляции, и устранить неисправность, как требуется.
Закончен ли ремонт?
-
Перейти к операции 14
Перейти к операции 13
10
Выключить зажигание.
Заменить клапан egr.
Закончен ли ремонт?
-
Перейти к операции 14
-
11
Проверить сигнальную цепь клапана рециркуляции на отсутствие короткого замыкания с "массой", устранить неисправность при необходимости.
Закончен ли ремонт?
-
Перейти к операции 14
Перейти к операции 12
12
Выключить зажигание.
Заменить контроллер ЭСУД.
Закончен ли ремонт?
-
Перейти к операции 14
-
13
Проверить разъем контроллера ЭСУД на отсутствие слабого контакта и устранить неисправность при необходимости.
Закончен ли ремонт?
-
Перейти к операции 14
Перейти к операции 12
14
Используя сканирующий прибор, очистить диагностические коды неисправностей.
Запустить двигатель и дать ему поработать на холостом ходу при нормальной рабочей температуре.
Совершить поездку для установки кодов неисправности, как это указано во вспомогательном тексте.
Сканирующий прибор определяет эту диагностику как прошедшую и успешную?
-
Перейти к операции 15
Перейти к операции 2
15
Проверьте, не установлены ли дополнительные диагностические коды неисправности.
Отображены ли диагностические коды неисправности, которые не были продиагностированы?
-
Перейти к соответствующей таблице диагностических кодов неисправности
Система в норме
https://vnx.su/ 🛠 Руководства по ремонту и эксплуатации для автомобилей