Orlando |
||||||||
|
|
|
|||||||

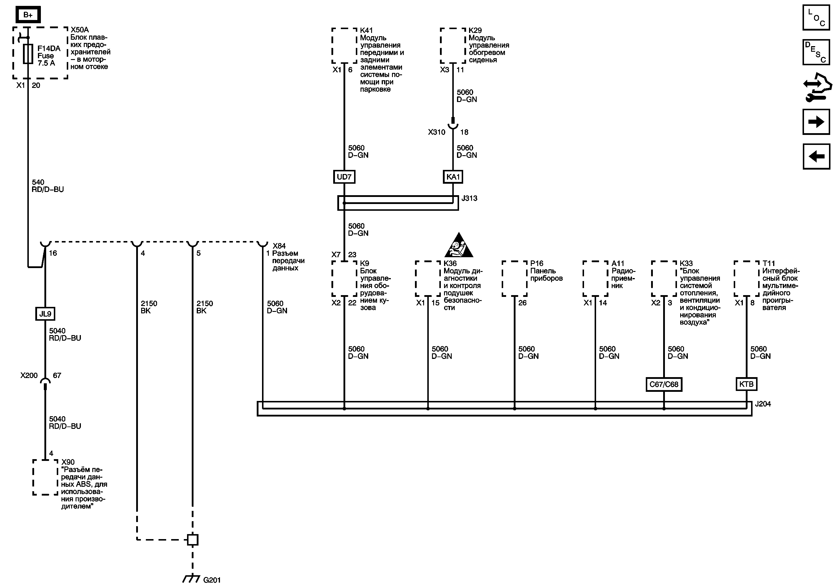
Список электрических компонентов управления
Описание и функционирование каналов обмена данными
Модуль управления Справочные сведения
Высокоскоростная GMLAN (2 из 2)
Предохранители F14DA, F15DA, F17DA, F21DA, F23DA, F24DA и F25DA
Схематические обозначения электрических элементов управления
| https://vnx.su/ 🛠 Руководства по ремонту и эксплуатации для автомобилей |
| https://vnx.su/ 🛠 Руководства по ремонту и эксплуатации для автомобилей |