Orlando |
||||||||
|
|
|
|||||||

Список электрических компонентов управления
Модуль управления Справочные сведения
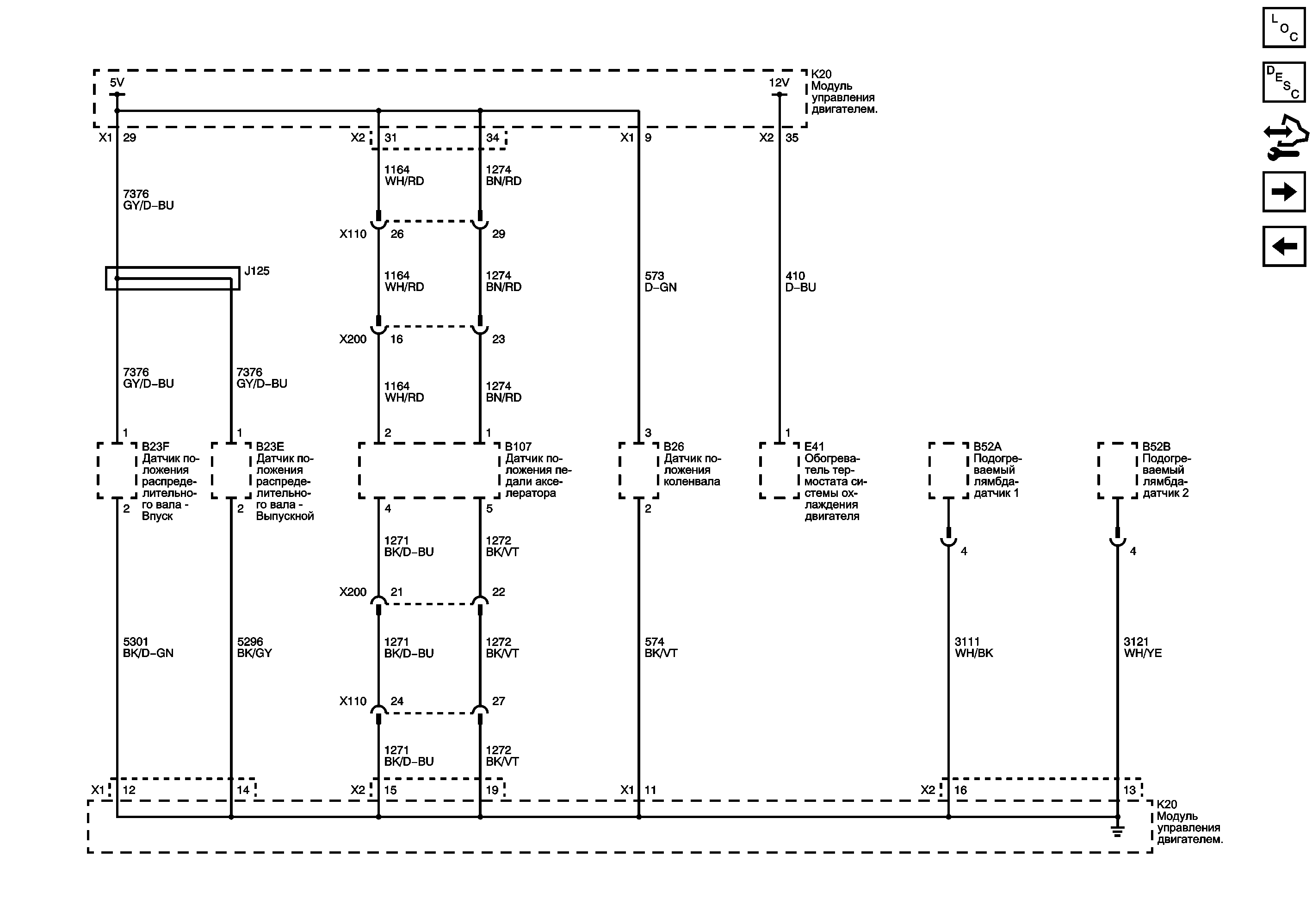
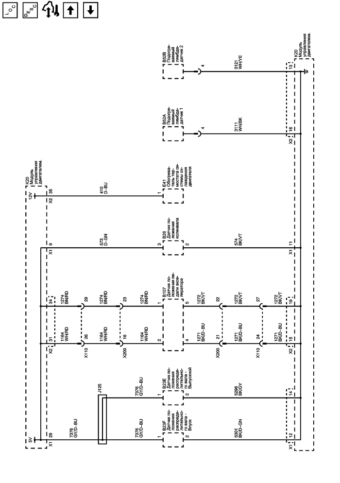
Шина 5 В и шина низкого опорного сигнала (2 из 2)
Питание, масса, последовательные данные и лампа индикатора неисправности (MIL)
| https://vnx.su/ 🛠 Руководства по ремонту и эксплуатации для автомобилей |
| https://vnx.su/ 🛠 Руководства по ремонту и эксплуатации для автомобилей |