Cruze |
||||||||
|
|
|
|||||||

Список электрических компонентов управления
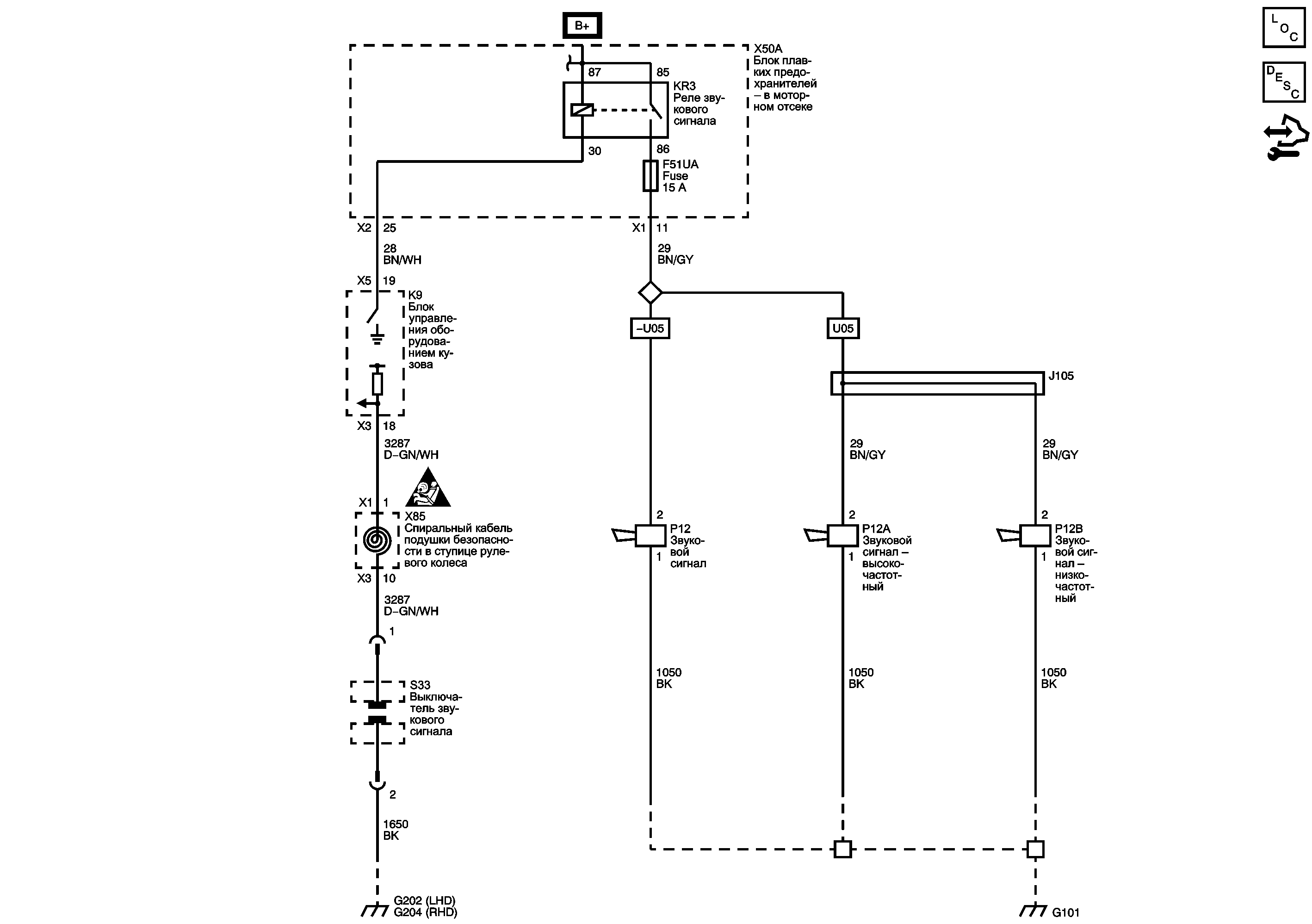
Система звукового сигнала Описание и принцип работы
Модуль управления Справочные сведения
Внешние виды обозначения электрического блока
Предохранители F28UA, F37UA, F38UA, F51UA, F56UA и F60UA
Значки на основной принципиальной электрической схеме
Схематические изображения распределителя массы
| https://vnx.su/ 🛠 Руководства по ремонту и эксплуатации для автомобилей |