Cruze |
||||||||
|
|
|
|||||||

Список электрических компонентов управления
Системы наружного освещения Описание и принцип работы
Модуль управления Справочные сведения
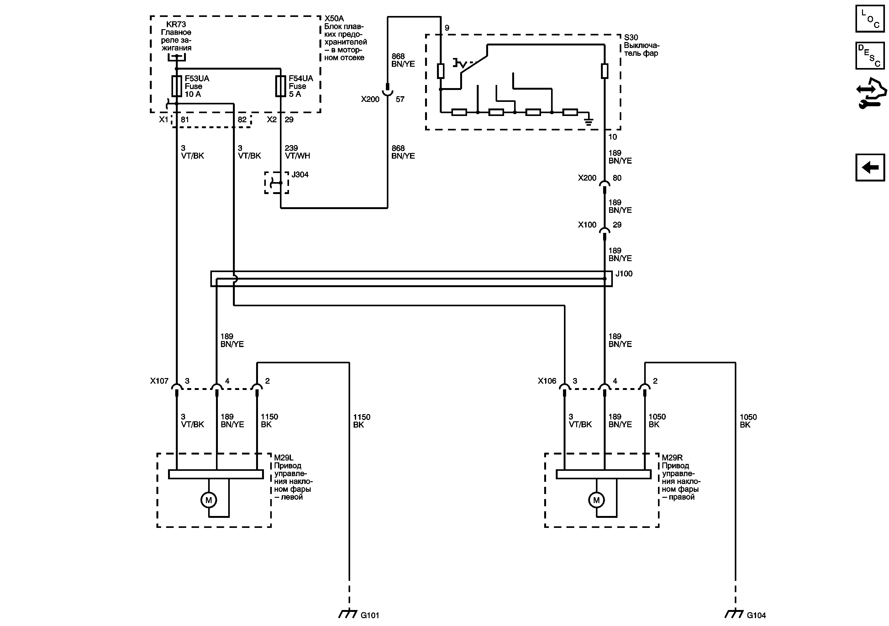
Предохранители F5UA, F13UA, F53UA и F65UA
Предохранители F16UA, F17UA, F18UA, F20UA, F52UA, F54UA и F57UA
| https://vnx.su/ 🛠 Руководства по ремонту и эксплуатации для автомобилей |