Cruze
   
GMDE Start Page Load static TOC Load dynamic TOC Help?
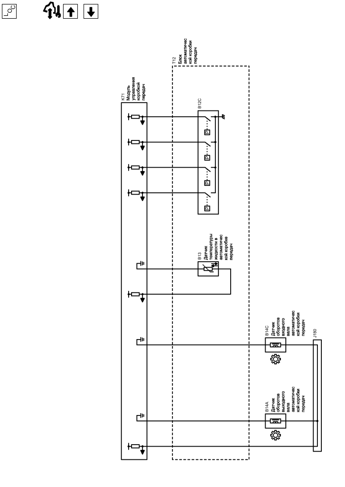
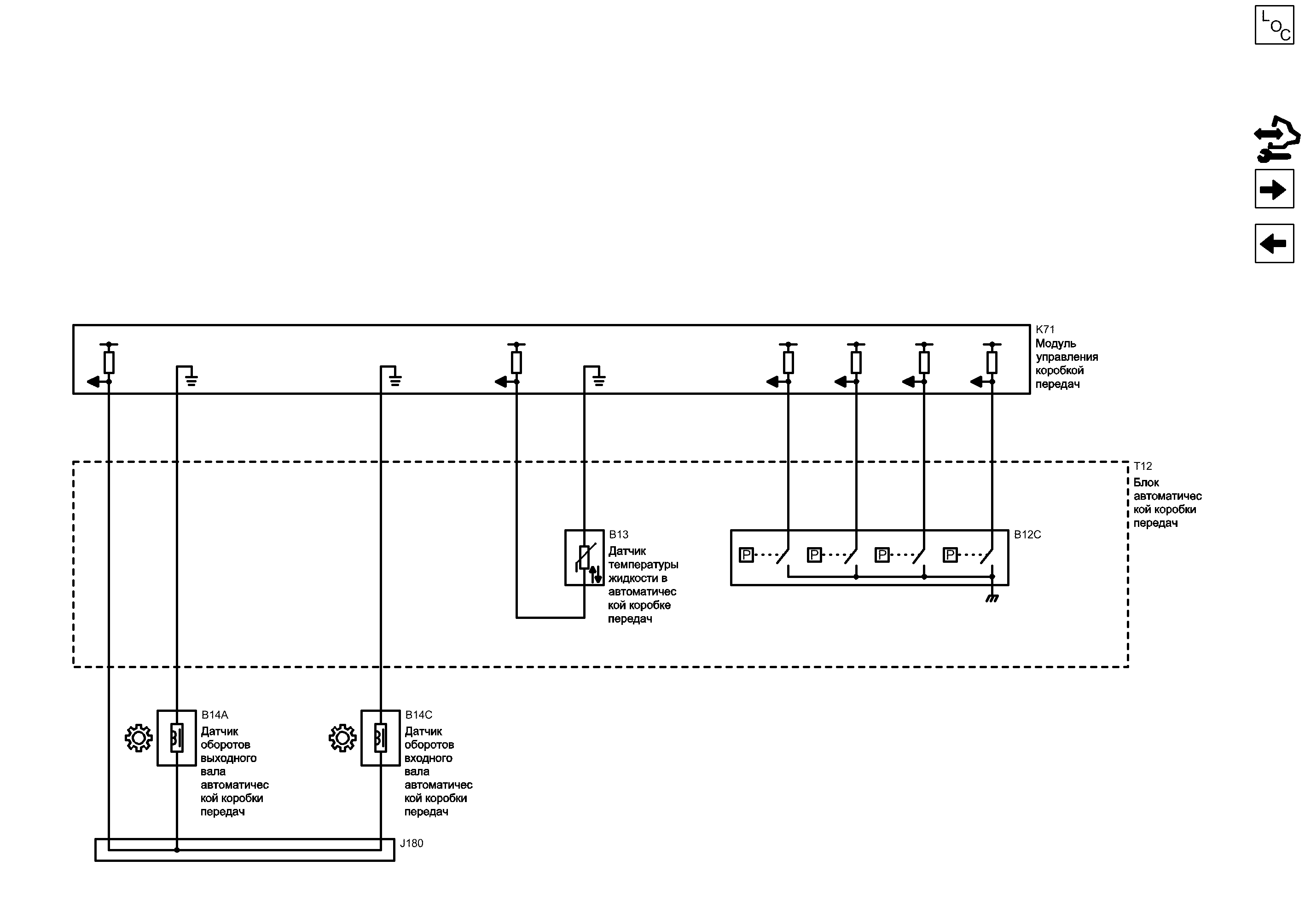
Соленоиды и датчики коробки передач


            |                         |            
2203258RU.png


Display graphic

Display graphic

Компоненты
b12cРеле давления жидкости для автоматической коробки передачb14cДатчик оборотов входного вала автоматической коробки передач
b13Датчик температуры жидкости в автоматической коробке передачk71Модуль управления коробкой передач
b14aДатчик оборотов выходного вала автоматической коробки передачt12Блок автоматической коробки передач
Разъемы
j180Жгут проводов автоматической коробки передач
B13 Датчик температуры жидкости в автоматической коробке передач
B14C Датчик оборотов входного вала автоматической коробки передач
B14A Датчик оборотов выходного вала автоматической коробки передач
T12 Блок автоматической коробки передач
K71 Модуль управления коробкой передач

Расположение деталей (узлов) Трехмерная схема жгутов
B12C Реле давления жидкости для автоматической коробки передач
Слабый опорный сигнал
Сигнал
Слабый опорный сигнал
Сигнал
Слабый опорный сигнал
Сигнал
Сигнал
Сигнал
Сигнал
J180 Жгут проводов автоматической коробки передач
Питание, масса и последовательные данные

Питание, масса и последовательные данные
Справочные данные по контроллерам

Справочные данные по контроллерам
Соленоиды коробки передач

Соленоиды коробки передач
Перечень основных электрических компонентов

Перечень основных электрических компонентов
   


https://vnx.su/ 🛠 Руководства по ремонту и эксплуатации для автомобилей

Поиск по сайту

Остались вопросы или пожелания? Пишите на почту: support@vnx.su

Карта Сайта