Cruze
   
GMDE Start Page Load static TOC Load dynamic TOC Help?
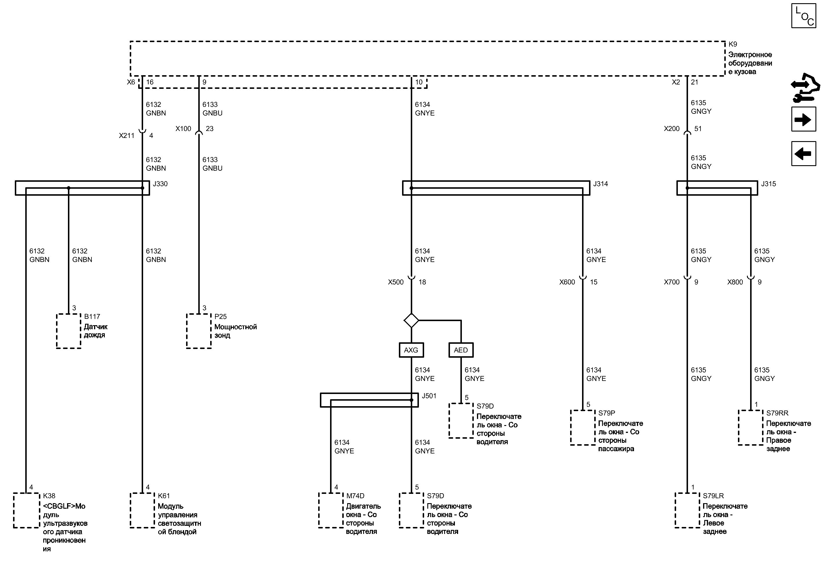
Последовательные данные - канал 1


            |                         |            
2203059RU.png


Display graphic

Display graphic

Компоненты
b117Датчик дождяp25Мощностной зонд
k9Электронное оборудование кузоваs79dПереключатель окна - Со стороны водителя
k38<cbglf>Модуль ультразвукового датчика проникновенияs79lrПереключатель окна - Левое заднее
k61Модуль управления светозащитной блендойs79pПереключатель окна - Со стороны пассажира
m74dДвигатель окна - Со стороны водителяs79rrПереключатель окна - Правое заднее
Разъемы
j314Жгут проводов кузоваx200Жгут проводов кузова и жгут проводов панели приборов
j315Жгут проводов кузоваx211Жгут проводов кузова и жгут проводов крыши
j330Жгут проводов крышиx500Жгут проводов кузова и жгут проводов двери водителя
j501Жгут проводов двери водителяx600Жгут проводов кузова и жгут проводов двери пассажира
k9 (x2)Электронное оборудование кузова x2x700Жгут проводов кузова и жгут проводов левой задней двери
k9 (x6)Электронное оборудование кузова x6x800Жгут проводов кузова и жгут проводов правой задней двери
x100Жгут проводов кузова и жгут проводов передней части кузова
Сокращения
aedСТЕКЛО,С МЕХАНИЧЕСКИМ ПРИВОДОМ - СО СТОРОНЫ ПАССАЖИРА - СРОЧНО ВНИЗaxgСТЕКЛО С МЕХАНИЧЕСКИМ ПРИВОДОМ - СО СТОРОНЫ ВОДИТЕЛЯ - СРОЧНО ВВЕРХ/ВНИЗ
Цветовые коды
gnbnЗеленый-КоричневыйgngyЗеленый-Серый
gnbuЗеленый-СинийgnyeЗеленый-Желтый
16
X6 Электронное оборудование кузова X6

Расположение деталей (узлов) Трехмерная схема жгутов
3
4
J330 Жгут проводов крыши
X211 Жгут проводов кузова и жгут проводов крыши

Расположение деталей (узлов) Трехмерная схема жгутов
Внешний вид разъема и ремонт Вилка
Внешний вид разъема и ремонт Гнездо
4
4
Линейная межкомпонентная сетевая шина 1
GNBN Зеленый-Коричневый
GNBN Зеленый-Коричневый
GNBN Зеленый-Коричневый
GNBN Зеленый-Коричневый
9
21
X100 Жгут проводов кузова и жгут проводов передней части кузова

Расположение деталей (узлов) Трехмерная схема жгутов
Внешний вид разъема и ремонт Вилка
Внешний вид разъема и ремонт Гнездо
23
GNBN Зеленый-Коричневый
Линейная межкомпонентная сетевая шина 2
GNBU Зеленый-Синий
GNBU Зеленый-Синий
3
X2 Электронное оборудование кузова X2

Расположение деталей (узлов) Трехмерная схема жгутов
J314 Жгут проводов кузова
Линейная межкомпонентная сетевая шина 3
GNYE Зеленый-Желтый
Линейная межкомпонентная сетевая шина 4
GNGY Зеленый-Серый
X600 Жгут проводов кузова и жгут проводов двери пассажира

Расположение деталей (узлов) Трехмерная схема жгутов Левостороннее управление
Расположение деталей (узлов) Трехмерная схема жгутов Правостороннее управление
Внешний вид разъема и ремонт Вилка Левостороннее управление
Внешний вид разъема и ремонт Вилка Правостороннее управление
Внешний вид разъема и ремонт Гнездо
15
GNYE Зеленый-Желтый
5
J315 Жгут проводов кузова
GNGY Зеленый-Серый
GNGY Зеленый-Серый
X800 Жгут проводов кузова и жгут проводов правой задней двери

Расположение деталей (узлов) Трехмерная схема жгутов
Внешний вид разъема и ремонт Вилка
Внешний вид разъема и ремонт Гнездо
9
X700 Жгут проводов кузова и жгут проводов левой задней двери

Расположение деталей (узлов) Трехмерная схема жгутов
Внешний вид разъема и ремонт Вилка
Внешний вид разъема и ремонт Гнездо
9
GNGY Зеленый-Серый
GNGY Зеленый-Серый
X200 Жгут проводов кузова и жгут проводов панели приборов

Расположение деталей (узлов) Трехмерная схема жгутов
Внешний вид разъема и ремонт Вилка
Внешний вид разъема и ремонт Гнездо
51
GNGY Зеленый-Серый
1
1
X500 Жгут проводов кузова и жгут проводов двери водителя

Расположение деталей (узлов) Трехмерная схема жгутов Левостороннее управление
Расположение деталей (узлов) Трехмерная схема жгутов Правостороннее управление
Внешний вид разъема и ремонт Вилка Левостороннее управление
Внешний вид разъема и ремонт Вилка Правостороннее управление
Внешний вид разъема и ремонт Гнездо
18
4
5
5
СТЕКЛО,С МЕХАНИЧЕСКИМ ПРИВОДОМ - СО СТОРОНЫ ПАССАЖИРА - СРОЧНО ВНИЗ
GNYE Зеленый-Желтый
СТЕКЛО С МЕХАНИЧЕСКИМ ПРИВОДОМ - СО СТОРОНЫ ВОДИТЕЛЯ - СРОЧНО ВВЕРХ/ВНИЗ
GNYE Зеленый-Желтый
J501 Жгут проводов двери водителя
GNYE Зеленый-Желтый
GNYE Зеленый-Желтый
S79D Переключатель окна - Со стороны водителя

Расположение деталей (узлов) Трехмерная схема жгутов Левостороннее управление
Расположение деталей (узлов) Трехмерная схема жгутов Правостороннее управление
Внешний вид разъема и ремонт СТЕКЛО С МЕХАНИЧЕСКИМ ПРИВОДОМ - СО СТОРОНЫ ВОДИТЕЛЯ - СРОЧНО ВВЕРХ/ВНИЗ
Внешний вид разъема и ремонт СТЕКЛО С МЕХАНИЧЕСКИМ ПРИВОДОМ - СО СТОРОНЫ ВОДИТЕЛЯ - СРОЧНО ВНИЗ
S79D Переключатель окна - Со стороны водителя

Расположение деталей (узлов) Трехмерная схема жгутов Левостороннее управление
Расположение деталей (узлов) Трехмерная схема жгутов Правостороннее управление
Внешний вид разъема и ремонт СТЕКЛО С МЕХАНИЧЕСКИМ ПРИВОДОМ - СО СТОРОНЫ ВОДИТЕЛЯ - СРОЧНО ВВЕРХ/ВНИЗ
Внешний вид разъема и ремонт СТЕКЛО С МЕХАНИЧЕСКИМ ПРИВОДОМ - СО СТОРОНЫ ВОДИТЕЛЯ - СРОЧНО ВНИЗ
M74D Двигатель окна - Со стороны водителя

Расположение деталей (узлов) Трехмерная схема жгутов Левостороннее управление
Расположение деталей (узлов) Трехмерная схема жгутов Правостороннее управление
Внешний вид разъема и ремонт СТЕКЛО С МЕХАНИЧЕСКИМ ПРИВОДОМ - СО СТОРОНЫ ВОДИТЕЛЯ - СРОЧНО ВВЕРХ/ВНИЗ
Внешний вид разъема и ремонт СТЕКЛО С МЕХАНИЧЕСКИМ ПРИВОДОМ - СО СТОРОНЫ ВОДИТЕЛЯ - СРОЧНО ВНИЗ
S79RR Переключатель окна - Правое заднее

Расположение деталей (узлов) Трехмерная схема жгутов
Внешний вид разъема и ремонт
S79LR Переключатель окна - Левое заднее

Расположение деталей (узлов) Трехмерная схема жгутов
Внешний вид разъема и ремонт
S79P Переключатель окна - Со стороны пассажира

Расположение деталей (узлов) Трехмерная схема жгутов Левостороннее управление
Расположение деталей (узлов) Трехмерная схема жгутов Правостороннее управление
Внешний вид разъема и ремонт
P25 Мощностной зонд

Внешний вид разъема и ремонт
K61 Модуль управления светозащитной блендой

Расположение деталей (узлов) Трехмерная схема жгутов
Внешний вид разъема и ремонт
K38 Модуль ультразвукового датчика проникновения

Внешний вид разъема и ремонт
B117 Датчик дождя

Внешний вид разъема и ремонт
K9 Электронное оборудование кузова

Расположение деталей (узлов) Трехмерная схема жгутов
10
GNYE Зеленый-Желтый
GNYE Зеленый-Желтый
Включение связи с обменом последовательными данными

Включение связи с обменом последовательными данными
Справочные данные по контроллерам

Справочные данные по контроллерам
Последовательные данные - канал 9 & 10

Последовательные данные - канал 9 & 10
Перечень основных электрических компонентов

Перечень основных электрических компонентов
   


https://vnx.su/ 🛠 Руководства по ремонту и эксплуатации для автомобилей

Поиск по сайту

Остались вопросы или пожелания? Пишите на почту: support@vnx.su

Карта Сайта