Cruze
   
GMDE Start Page Load static TOC Load dynamic TOC Help?
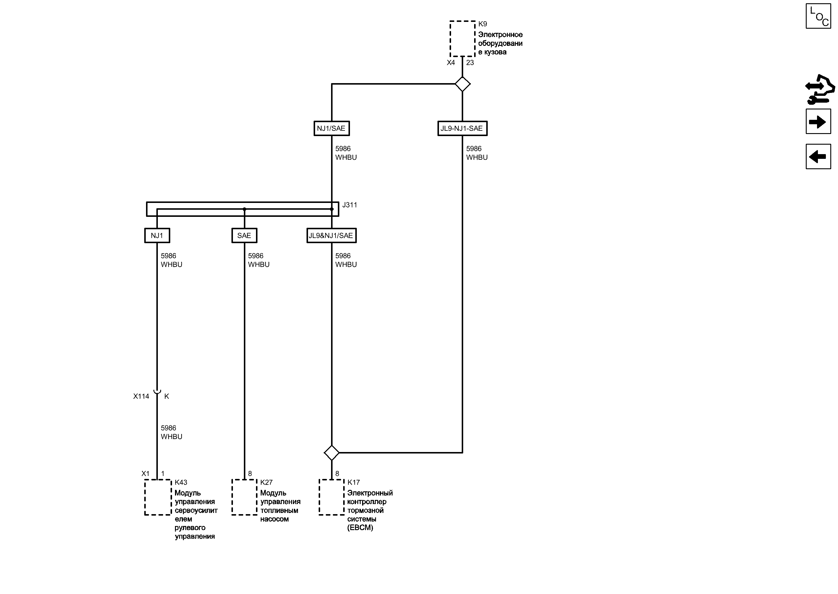
Включение связи с обменом последовательными данными 1 от 2


            |                         |            
2203057RU.png


Display graphic

Display graphic

Компоненты
k9Электронное оборудование кузоваk27Модуль управления топливным насосом
k17Электронный контроллер тормозной системы (ЕВСМ)k43Модуль управления сервоусилителем рулевого управления
Разъемы
j311Жгут проводов кузоваk43 (x1)Модуль управления сервоусилителем рулевого управления x1
k9 (x4)Электронное оборудование кузова x4x114Жгут проводов кузова и жгут проводов электрического рулевого управления с сервоусилителем
Сокращения
jl9&nj1/saeТОРМОЗНАЯ СИСТЕМА С МЕХАНИЧЕСКИМ ПРИВОДОМ, ПЕРЕДН. И ЗАДН. ДИСКИ, АНТИБЛОКИРОВКА, ПЕРЕДН. И ЗАДН. КОЛЕСА, С СЕРВОУСИЛИТЕЛЕМ РУЛЕВОГО УПРАВЛЕНИЯ, С ПОСТОЯННЫМ ПЕРЕДАТОЧНЫМ ЧИСЛОМ, ЭЛЕКТР., ИЛИ СТРАНЫ СЕВЕРНОЙ АМЕРИКИnj1/saeС СЕРВОУСИЛИТЕЛЕМ РУЛЕВОГО УПРАВЛЕНИЯ, С ПОСТОЯННЫМ ПЕРЕДАТОЧНЫМ ЧИСЛОМ, ЭЛЕКТР., ИЛИ СТРАНЫ СЕВЕРНОЙ АМЕРИКИ
jl9-nj1-saeТОРМОЗНАЯ СИСТЕМА С МЕХАНИЧЕСКИМ ПРИВОДОМ, ПЕРЕДН. И ЗАДН. ДИСКИ, АНТИБЛОКИРОВКА, ПЕРЕДН. И ЗАДН. КОЛЕСА, С СЕРВОУСИЛИТЕЛЕМ, С ПОСТОЯННЫМ ПЕРЕДАТОЧНЫМ ЧИСЛОМ, ЭЛЕКТР., КРОМЕ СЕВЕРНОЙ АМЕРИКИsaeСТРАНЫ - СЕВЕРНАЯ АМЕРИКА
nj1С СЕРВОУСИЛИТЕЛЕМ, С ПОСТОЯННЫМ ПЕРЕДАТОЧНЫМ ЧИСЛОМ, ЭЛЕКТР.
Цветовые коды
whbuБелый-Синий
23
X4 Электронное оборудование кузова X4

Расположение деталей (узлов) Трехмерная схема жгутов
8
1
Включение связи с обменом последовательными данными
WHBU Белый-Синий
J311 Жгут проводов кузова
X114 Жгут проводов кузова и жгут проводов электрического рулевого управления с с...

Внешний вид разъема и ремонт Вилка
Внешний вид разъема и ремонт Гнездо
K
СТРАНЫ - СЕВЕРНАЯ АМЕРИКА
WHBU Белый-Синий
С СЕРВОУСИЛИТЕЛЕМ, С ПОСТОЯННЫМ ПЕРЕДАТОЧНЫМ ЧИСЛОМ, ЭЛЕКТР.
WHBU Белый-Синий
8
K17 Электронный контроллер тормозной системы (ЕВСМ)

Расположение деталей (узлов) Трехмерная схема жгутов
Внешний вид разъема и ремонт
K43 Модуль управления сервоусилителем рулевого управления

Расположение деталей (узлов) Трехмерная схема жгутов С СЕРВОУСИЛИТЕЛЕМ, С ПОСТОЯННЫМ ПЕРЕДАТОЧНЫМ ЧИСЛОМ, ЭЛЕКТР. Левостороннее управление
Расположение деталей (узлов) Трехмерная схема жгутов С СЕРВОУСИЛИТЕЛЕМ, С ПОСТОЯННЫМ ПЕРЕДАТОЧНЫМ ЧИСЛОМ, ЭЛЕКТР. Правостороннее управление
K27 Модуль управления топливным насосом
K9 Электронное оборудование кузова

Расположение деталей (узлов) Трехмерная схема жгутов
X1 Модуль управления сервоусилителем рулевого управления X1

Расположение деталей (узлов) Трехмерная схема жгутов С СЕРВОУСИЛИТЕЛЕМ, С ПОСТОЯННЫМ ПЕРЕДАТОЧНЫМ ЧИСЛОМ, ЭЛЕКТР. Левостороннее управление
Расположение деталей (узлов) Трехмерная схема жгутов С СЕРВОУСИЛИТЕЛЕМ, С ПОСТОЯННЫМ ПЕРЕДАТОЧНЫМ ЧИСЛОМ, ЭЛЕКТР. Правостороннее управление
ТОРМОЗНАЯ СИСТЕМА С МЕХАНИЧЕСКИМ ПРИВОДОМ, ПЕРЕДН. И ЗАДН. ДИСКИ, АНТИБЛОКИРОВКА...
WHBU Белый-Синий
ТОРМОЗНАЯ СИСТЕМА С МЕХАНИЧЕСКИМ ПРИВОДОМ, ПЕРЕДН. И ЗАДН. ДИСКИ, АНТИБЛОКИРОВКА...
WHBU Белый-Синий
С СЕРВОУСИЛИТЕЛЕМ РУЛЕВОГО УПРАВЛЕНИЯ, С ПОСТОЯННЫМ ПЕРЕДАТОЧНЫМ ЧИСЛОМ, ЭЛЕКТР....
WHBU Белый-Синий
Шасси - скоростная GMLAN

Шасси - скоростная GMLAN
Справочные данные по контроллерам

Справочные данные по контроллерам
Включение связи с обменом последовательными данными

Включение связи с обменом последовательными данными
Перечень основных электрических компонентов

Перечень основных электрических компонентов
   


https://vnx.su/ 🛠 Руководства по ремонту и эксплуатации для автомобилей

Поиск по сайту

Остались вопросы или пожелания? Пишите на почту: support@vnx.su

Карта Сайта