Cruze
   
GMDE Start Page Load static TOC Load dynamic TOC Help?
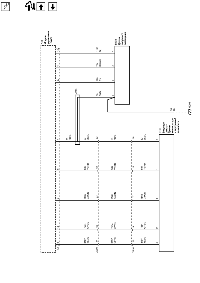
Датчики температуры 2 от 2


            |                         |            
2203021RU.png


Display graphic

Display graphic

Компоненты
b10bДатчик наружного освещенияk33Модуль управления hvac
b160Ветровое стекло - Датчик температуры и внутренней влажности
Разъемы
j213Жгут проводов панели приборовx200Жгут проводов кузова и жгут проводов панели приборов
k33 (x1)Модуль управления hvac x1x210Жгут проводов кузова и жгут проводов крыши
Точки соединения с массой
g203Поперечина, панель приборов - позади аудиосистемы
Цветовые коды
bkЧерныйgybuСерый-Синий
bkbuЧерный-СинийgygnСерый-Зеленый
buСинийyebuЖелтый-Синий
buwhСиний-БелыйyerdЖелтый-Красный
gyСерый
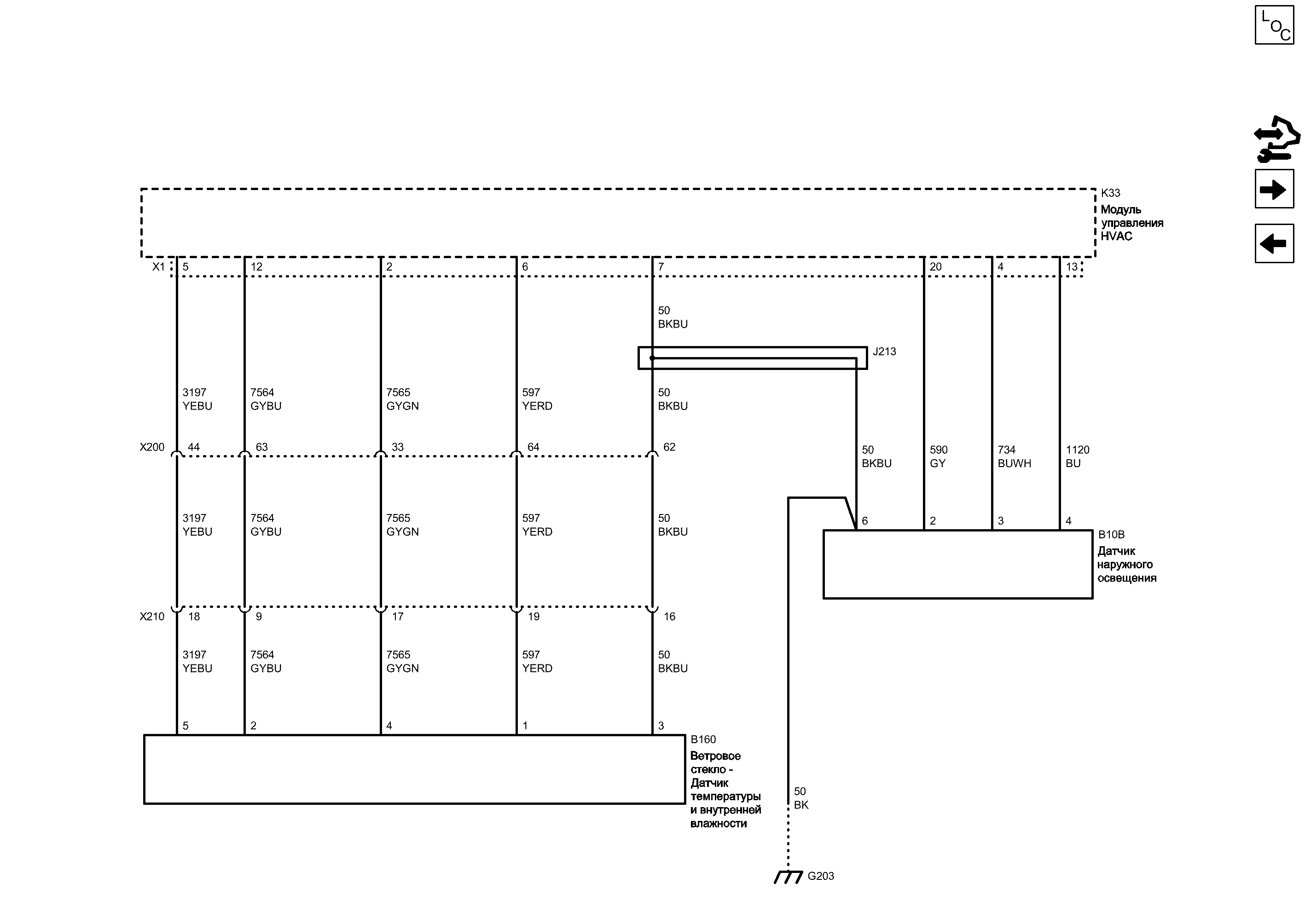
Сигнал датчика температуры/влажности
YEBU Желтый-Синий
5
X200 Жгут проводов кузова и жгут проводов панели приборов

Расположение деталей (узлов) Трехмерная схема жгутов
Внешний вид разъема и ремонт Вилка
Внешний вид разъема и ремонт Гнездо
44
X1 Модуль управления HVAC X1

Внешний вид разъема и ремонт
X210 Жгут проводов кузова и жгут проводов крыши

Расположение деталей (узлов) Трехмерная схема жгутов
Внешний вид разъема и ремонт Вилка
18
5
2
9
12
63
Сигнал датчика влажности
GYBU Серый-Синий
4
17
Сигнал датчика температуры ветрового стекла
GYGN Серый-Зеленый
33
2
19
1
Опорный сигнал 5 вольт
YERD Желтый-Красный
64
6
16
3
62
7
J213 Жгут проводов панели приборов
Масса
BKBU Черный-Синий
2
6
4
3
Сигнал датчика солнечного излучения со стороны водителя
GY Серый
20
Сигнал датчика температуры внутреннего воздуха
BUWH Синий-Белый
4
-
BU Синий
13
B10B Датчик наружного освещения

Расположение деталей (узлов) Трехмерная схема жгутов
Внешний вид разъема и ремонт
B160 Ветровое стекло - Датчик температуры и внутренней влажности

Внешний вид разъема и ремонт
K33 Модуль управления HVAC

Расположение деталей (узлов) Трехмерная схема жгутов ПЕРЕДНИЙ ВОЗДУШНЫЙ КОНДИЦИОНЕР С СИСТЕМОЙ HVAC, АВТОМ., ЭЛЕКТРОННЫЕ ОРГАНЫ УПРАВЛЕНИЯ
Имеется только одно место для компонента
GYGN Серый-Зеленый
GYBU Серый-Синий
YEBU Желтый-Синий
YERD Желтый-Красный
YERD Желтый-Красный
GYGN Серый-Зеленый
GYBU Серый-Синий
YEBU Желтый-Синий
BKBU Черный-Синий
BKBU Черный-Синий
BKBU Черный-Синий
BKBU Черный-Синий
G203 Поперечина, панель приборов - позади аудиосистемы

Расположение деталей (узлов) Трехмерная схема жгутов
Внешний вид разъема и ремонт
Электрическая схема G203
BK Черный
Датчики температуры

Датчики температуры
Справочные данные по контроллерам

Справочные данные по контроллерам
Органы управления режимом и температурой

Органы управления режимом и температурой
Перечень основных электрических компонентов

Перечень основных электрических компонентов
   


https://vnx.su/ 🛠 Руководства по ремонту и эксплуатации для автомобилей

Поиск по сайту

Остались вопросы или пожелания? Пишите на почту: support@vnx.su

Карта Сайта