К началу документа
Aveo
На предыдущую страницу На следующую страницу
Главная страница GMDE Загрузить нединамическое оглавление Загрузить динамическое оглавление Помощь



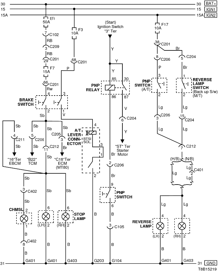
15. ЦЕПЬ СТОП-СИГНАЛА, ДОПОЛНИТЕЛЬНОГО ЦЕНТРАЛЬНОГО СТОП-СИГНАЛА И ФОНАРЯ ЗАДНЕГО ХОДА

T8B15219.png
Показать иллюстрациюПеревод текста в иллюстрациях


а. ИНФОРМАЦИЯ О РАЗЪЁМЕ

№ РАЗЪЁМА
(№ И ЦВЕТ КОНТАКТА)
СОЕДИНИТЕЛЬНЫЙ ЖГУТ ПРОВОДОВ ПОЛОЖЕНИЕ РАЗЪЁМА
С102 (контакт 32, серый) Передняя часть кузова - блок предохранителей в моторном отсеке Блок предохранителей в моторном отсеке
С105 (контакт 3, серый) Двигатель - контроллер КПП Рядом с контроллером EBCM
С201 (контакт 76, черный) Приборная панель - блок предохранителей на приборной панели Блок предохранителей на приборной панели
С203 (контакт 18, белый) Приборная панель - блок предохранителей на приборной панели Блок предохранителей на приборной панели
С204 (контакт 18, серый) Приборная панель - двигатель Верхняя часть пространства для ног водителя
С206 (контакт 10, белый) Контроллер КПП - приборная панель Под контроллером КПП
С207 (контакт 12, серый) Передняя часть - приборная панель Под блоком предохранителей на приборной панели
С209 (контакт 4, белый) Передняя часть - приборная панель Передняя часть - контроллер КПП
С212 (контакт 11, синий) Приборная панель - пол Под левой передней стойкой
С402 (контакт 8, белый) Задняя дверь - пол Под левой задней стойкой
G104 Аккумуляторная батарея Рядом со стартером
G203 Приборная панель Под пепельницей
G401 Пол Верхняя левая панель задней полки
G403 Пол Верхняя правая панель задней полки

б. УСЛОВНОЕ ОБОЗНАЧЕНИЕ & И НАХОЖДЕНИЕ НОМЕРА КОНТАКТА

T8B1P031.png
Показать иллюстрациюПеревод текста в иллюстрациях


в. РАСПОЛОЖЕНИЕ РАЗЪЁМОВ И СОЕДИНЕНИЙ МАССЫ

S6B12001.png
Показать иллюстрациюПеревод текста в иллюстрациях


T8B12004.png
Показать иллюстрациюПеревод текста в иллюстрациях


На предыдущую страницу На следующую страницу


https://vnx.su/ 🛠 Руководства по ремонту и эксплуатации для автомобилей

Поиск по сайту

Остались вопросы или пожелания? Пишите на почту: support@vnx.su

Карта Сайта