К началу документа
Aveo
На предыдущую страницу На следующую страницу
Главная страница GMDE Загрузить нединамическое оглавление Загрузить динамическое оглавление Помощь



14. ЦЕПЬ УКАЗАТЕЛЯ ПОВОРОТА И АВАРИЙНОЙ СИГНАЛИЗАЦИИ

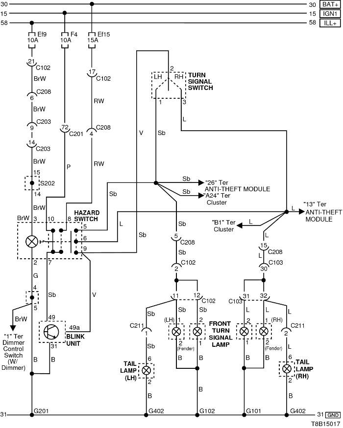
1) ХЭТЧБЭК

T8B15017.png
Показать иллюстрациюПеревод текста в иллюстрациях


а. ИНФОРМАЦИЯ О РАЗЪЁМЕ

№ РАЗЪЁМА
(№ И ЦВЕТ КОНТАКТА)
СОЕДИНИТЕЛЬНЫЙ ЖГУТ ПРОВОДОВ ПОЛОЖЕНИЕ РАЗЪЁМА
С102 (контакт 32, серый) Передняя часть кузова - блок предохранителей в моторном отсеке Блок предохранителей в моторном отсеке
C103 (контакт 32, коричневый) Передняя часть кузова - блок предохранителей в моторном отсеке Блок предохранителей в моторном отсеке
С203 (контакт 18, белый) Приборная панель - блок предохранителей на приборной панели Блок предохранителей на приборной панели
С208 (контакт 22, желтый) Передняя часть - приборная панель Передняя часть - контроллер КПП
С212 (контакт 11, синий) Приборная панель - пол Под левой передней стойкой
С401 (контакт 8, белый) Пол - багажник Позади обшивки левой колесной арки
S202 Приборная панель За поперечной рулевой тягой с левой стороны
G101 ПЕРЕДНЯЯ ЧАСТЬ За правой фарой
G102 ПЕРЕДНЯЯ ЧАСТЬ За левой фарой
G402 Удлинитель задней откидной двери Мотор верхнего заднего стеклоочистителя

б. УСЛОВНОЕ ОБОЗНАЧЕНИЕ & И НАХОЖДЕНИЕ НОМЕРА КОНТАКТА

T8B1P030.png
Показать иллюстрациюПеревод текста в иллюстрациях


в. РАСПОЛОЖЕНИЕ РАЗЪЁМОВ И СОЕДИНЕНИЙ МАССЫ

S6B12001.png
Показать иллюстрациюПеревод текста в иллюстрациях


T8B12002.png
Показать иллюстрациюПеревод текста в иллюстрациях


г. КОНТАКТНАЯ КОЛОДКА

s202

T8B1S003.png
Показать иллюстрациюПеревод текста в иллюстрациях


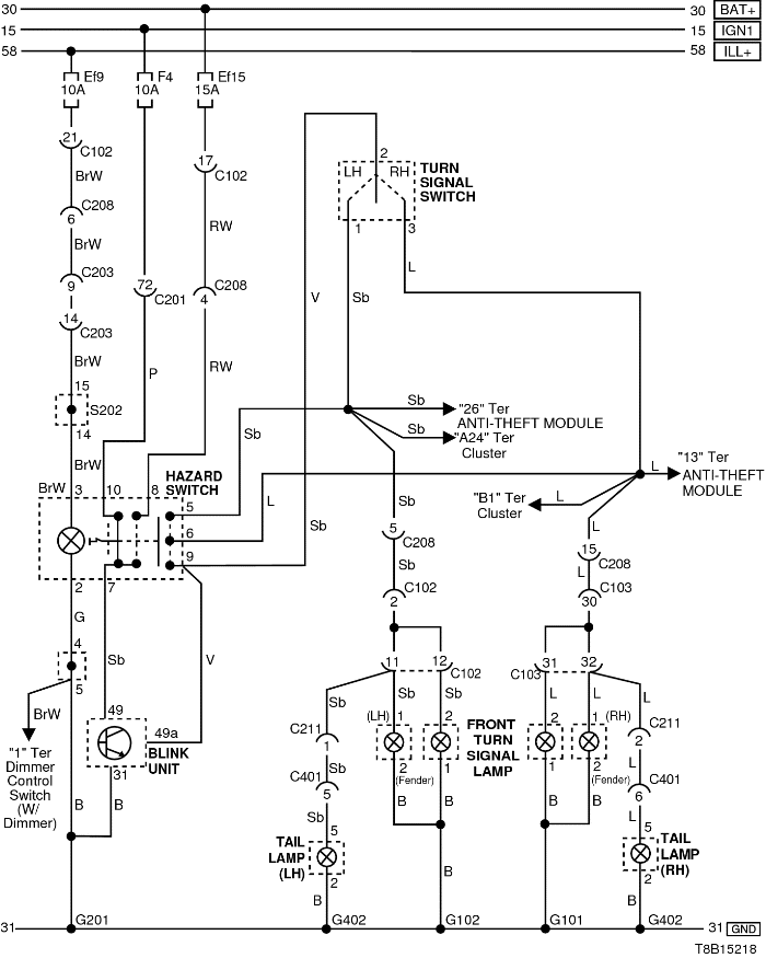
2) СЕДАН

T8B15218.png
Показать иллюстрациюПеревод текста в иллюстрациях


а. ИНФОРМАЦИЯ О РАЗЪЁМЕ

№ РАЗЪЁМА
(№ И ЦВЕТ КОНТАКТА)
СОЕДИНИТЕЛЬНЫЙ ЖГУТ ПРОВОДОВ ПОЛОЖЕНИЕ РАЗЪЁМА
С102 (контакт 32, серый) Передняя часть кузова - блок предохранителей в моторном отсеке Блок предохранителей в моторном отсеке
C103 (контакт 32, коричневый) Передняя часть кузова - блок предохранителей в моторном отсеке Блок предохранителей в моторном отсеке
С203 (контакт 18, белый) Приборная панель - блок предохранителей на приборной панели Блок предохранителей на приборной панели
С208 (контакт 22, желтый) Передняя часть - приборная панель Передняя часть - контроллер КПП
С212 (контакт 11, синий) Приборная панель - пол Под левой передней стойкой
С401 (контакт 8, белый) Пол - багажник Позади обшивки левой колесной арки
S202 Приборная панель За поперечной рулевой тягой с левой стороны
G101 ПЕРЕДНЯЯ ЧАСТЬ За правой фарой
G102 ПЕРЕДНЯЯ ЧАСТЬ За левой фарой
G402 Удлинитель задней откидной двери Мотор верхнего заднего стеклоочистителя

б. УСЛОВНОЕ ОБОЗНАЧЕНИЕ & И НАХОЖДЕНИЕ НОМЕРА КОНТАКТА

T8B1P030.png
Показать иллюстрациюПеревод текста в иллюстрациях


в. РАСПОЛОЖЕНИЕ РАЗЪЁМОВ И СОЕДИНЕНИЙ МАССЫ

S6B12001.png
Показать иллюстрациюПеревод текста в иллюстрациях


T8B12002.png
Показать иллюстрациюПеревод текста в иллюстрациях


г. КОНТАКТНАЯ КОЛОДКА

s202

T8B1S003.png
Показать иллюстрациюПеревод текста в иллюстрациях


На предыдущую страницу На следующую страницу


https://vnx.su/ 🛠 Руководства по ремонту и эксплуатации для автомобилей

Поиск по сайту

Остались вопросы или пожелания? Пишите на почту: support@vnx.su

Карта Сайта