К началу документа
Tacuma
На предыдущую страницуНа следующую страницу
Главная страница GMDEЗагрузить нединамическое оглавлениеЗагрузить динамическое оглавлениеПомощь

РАЗДЕЛ 9C

УСТРОЙСТВА ПОДАЧИ ЗВУКОВОГО СИГНАЛА

Внимание! Отсоедините провод от отрицательного вывода аккумулятора, прежде чем снимать или устанавливать какие-либо электрические устройства, а также в ситуации, когда есть возможность касания оголенных электрических контактов каким-либо инструментом или приспособлением. Отсоединение этого провода позволяет избежать травм и повреждения оборудования автомобиля. Кроме того, если не указано иное, зажигание должно находиться в положении LOCK.

ОПИСАНИЕ И РАБОТА

УСТРОЙСТВА ПОДАЧИ ЗВУКОВОГО СИГНАЛА

Устройства подачи звукового сигнала расположены под капотом. Они прикреплены рядом с радиатором в передней части автомобиля. Устройства подачи звукового сигнала приводятся в действие нажатием на подушку рулевого колеса, которая соединяет с массой электрическую цепь звукового сигнала.

ИНСТРУКЦИИ ПО РЕМОНТУ

РАБОТЫ НА АВТОМОБИЛЕ



UAA9C010
Показать иллюстрациюПеревод текста в иллюстрациях


УСТРОЙСТВА ПОДАЧИ ЗВУКОВОГО СИГНАЛА

Процедура снятия и установки

  1. Отсоедините провод от отрицательного вывода аккумуляторной батареи.
  2. Отсоединить электрические разъемы.
  3. Снять болт(ы) и устройство(а) подачи звукового сигнала.
  4. Замечания по установке
    Момент затяжки
    22 Н•м (16 lb-ft)

    Примечание: Непосредственный контакт разнородных металлов может привести к быстрой коррозии. Во избежание преждевременной коррозии используйте надлежащий крепеж.

  5. Установка производится в порядке, обратном снятию.

ТЕХНИЧЕСКИЕ ХАРАКТЕРИСТИКИ

МОМЕНТЫ ЗАТЯЖКИ РЕЗЬБОВЫХ СОЕДИНЕНИЙ

ПРОГРАММА
n•m
фунт•фут
фунт•дюйм
Болт устройства подачи звукового сигнала
22
16
-

ПРИНЦИПИАЛЬНЫЕ И МОНТАЖНЫЕ СХЕМЫ

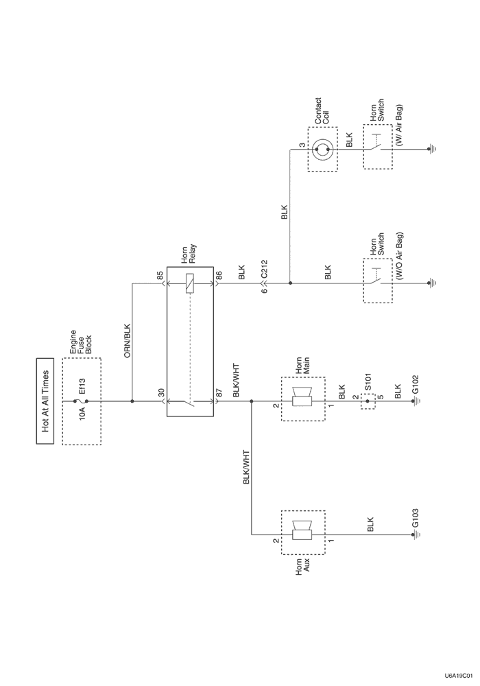
СИСТЕМА ЭЛЕКТРОПРОВОДКИ УСТРОЙСТВА ПОДАЧИ ЗВУКОВОГО СИГНАЛА


U6A19C01
Показать иллюстрациюПеревод текста в иллюстрациях




На предыдущую страницуНа следующую страницу
https://vnx.su/ 🛠 Руководства по ремонту и эксплуатации для автомобилей

Поиск по сайту

Остались вопросы или пожелания? Пишите на почту: support@vnx.su

Карта Сайта