К началу документа
Tacuma-Rezzo
На предыдущую страницуНа следующую страницу
Главная страница GMDEЗагрузить нединамическое оглавлениеЗагрузить динамическое оглавлениеПомощь



2. КОНТРОЛЛЕР ЭЛЕКТРОННОЙ СИСТЕМЫ УПРАВЛЕНИЯ ДВИГАТЕЛЕМ - 2.0D (MR-140)

1) ЦЕПЬ ЭЛЕКТРОПИТАНИЯ ОТ АККУМУЛЯТОРНОЙ БАТАРЕИ, МАССЫ, СИСТЕМЫ ЭЛЕКТРОННОГО ЗАЖИГАНИЯ И ДАТЧИКА ПОЛОЖЕНИЯ КОЛЕНВАЛА

U6D15001.png
Показать иллюстрациюПеревод текста в иллюстрациях


а. ИНФОРМАЦИЯ О РАЗЪЁМЕ

№ РАЗЪЁМА
(№ И ЦВЕТ КОНТАКТА)
СОЕДИНИТЕЛЬНЫЙ ЖГУТ ПРОВОДОВПОЛОЖЕНИЕ РАЗЪЁМА
С101 (контакт 15, черный) Двигатель - передняя часть кузова За левой фарой
С102 (контакт 16, черный) Двигатель - передняя часть кузова За левой фарой
C206 (контакт 3, коричневый) Блок предохранителей на приборной панели - приборная панель Передняя часть блока предохранителей на приборной панели
С208 (контакт 14, белый) Блок предохранителей на приборной панели - передняя часть За блоком предохранителей на приборной панели
S101 (бел.) ПЕРЕДНЯЯ ЧАСТЬ Внутренняя сторона блока предохранителей в моторном отсеке
S102 (черн.) Двигатель Задняя часть впускного коллектора
G102 ПЕРЕДНЯЯ ЧАСТЬ За левой фарой
G104 Двигатель Под впускным коллектором

б. УСЛОВНОЕ ОБОЗНАЧЕНИЕ & И НАХОЖДЕНИЕ НОМЕРА КОНТАКТА

U4D1P002.png
Показать иллюстрациюПеревод текста в иллюстрациях


в. РАСПОЛОЖЕНИЕ РАЗЪЁМОВ И СОЕДИНЕНИЙ МАССЫ

U4D12020.png
Показать иллюстрациюПеревод текста в иллюстрациях


U4D12004.png
Показать иллюстрациюПеревод текста в иллюстрациях


г. КОНТАКТНАЯ КОЛОДКА

s101 (mr-140)

U6D1S001.png
Показать иллюстрациюПеревод текста в иллюстрациях


s102 (mr-140)

U6D1S003.png
Показать иллюстрациюПеревод текста в иллюстрациях


2) ЦЕПЬ ТОПЛИВНОГО НАСОСА, ТОПЛИВНОЙ ФОРСУНКИ И ДАТЧИКА o2 С ПОДОГРЕВОМ : euro iv

U6D15003.png
Показать иллюстрациюПеревод текста в иллюстрациях


а. ИНФОРМАЦИЯ О РАЗЪЁМЕ

№ РАЗЪЁМА
(№ И ЦВЕТ КОНТАКТА)
СОЕДИНИТЕЛЬНЫЙ ЖГУТ ПРОВОДОВПОЛОЖЕНИЕ РАЗЪЁМА
С101 (контакт 15, черный) Двигатель - передняя часть кузова За левой фарой
С102 (контакт 16, черный) Двигатель - передняя часть кузова За левой фарой
С103 (контакт 6, серый) Передняя часть - двигатель Под блоком предохранителей в моторном отсеке
C206 (контакт 3, коричневый) Блок предохранителей на приборной панели - приборная панель Передняя часть блока предохранителей на приборной панели
С208 (контакт 14, белый) Блок предохранителей на приборной панели - передняя часть За блоком предохранителей на приборной панели
С215 (контакт 16, белый) Пол - передняя часть Под блоком предохранителей на приборной панели
С901 (контакт 6, черный) Топливный бак - пол За топливным баком
S101 (бел.) ПЕРЕДНЯЯ ЧАСТЬ Внутренняя сторона блока предохранителей в моторном отсеке
G102 ПЕРЕДНЯЯ ЧАСТЬ За левой фарой
G301 Пол Под полом в салоне автомобиля

б. УСЛОВНОЕ ОБОЗНАЧЕНИЕ & И НАХОЖДЕНИЕ НОМЕРА КОНТАКТА

U6D1P001.png
Показать иллюстрациюПеревод текста в иллюстрациях


в. РАСПОЛОЖЕНИЕ РАЗЪЁМОВ И СОЕДИНЕНИЙ МАССЫ

U4D12020.png
Показать иллюстрациюПеревод текста в иллюстрациях


U4D12018.png
Показать иллюстрациюПеревод текста в иллюстрациях


г. КОНТАКТНАЯ КОЛОДКА

s101 (mr-140)

U6D1S001.png
Показать иллюстрациюПеревод текста в иллюстрациях


3) ЦЕПЬ ТОПЛИВНОГО НАСОСА, ТОПЛИВНОЙ ФОРСУНКИ И ДАТЧИКА o2 : euro iii

U6D15002.png
Показать иллюстрациюПеревод текста в иллюстрациях


а. ИНФОРМАЦИЯ О РАЗЪЁМЕ

№ РАЗЪЁМА
(№ И ЦВЕТ КОНТАКТА)
СОЕДИНИТЕЛЬНЫЙ ЖГУТ ПРОВОДОВПОЛОЖЕНИЕ РАЗЪЁМА
С101 (контакт 15, черный) Двигатель - передняя часть кузова За левой фарой
С102 (контакт 16, черный) Двигатель - передняя часть кузова За левой фарой
С103 (контакт 6, серый) Передняя часть - двигатель Под блоком предохранителей в моторном отсеке
C206 (контакт 3, коричневый) Блок предохранителей на приборной панели - приборная панель Передняя часть блока предохранителей на приборной панели
С208 (контакт 14, белый) Блок предохранителей на приборной панели - передняя часть За блоком предохранителей на приборной панели
С215 (контакт 16, белый) Пол - передняя часть Под блоком предохранителей на приборной панели
С901 (контакт 6, черный) Топливный бак - пол За топливным баком
S101 (бел.) ПЕРЕДНЯЯ ЧАСТЬ Внутренняя сторона блока предохранителей в моторном отсеке
G102 ПЕРЕДНЯЯ ЧАСТЬ За левой фарой
G301 Пол Под полом в салоне автомобиля

б. УСЛОВНОЕ ОБОЗНАЧЕНИЕ & И НАХОЖДЕНИЕ НОМЕРА КОНТАКТА

U6D1P002.png
Показать иллюстрациюПеревод текста в иллюстрациях


в. РАСПОЛОЖЕНИЕ РАЗЪЁМОВ И СОЕДИНЕНИЙ МАССЫ

U4D12020.png
Показать иллюстрациюПеревод текста в иллюстрациях


U4D12018.png
Показать иллюстрациюПеревод текста в иллюстрациях


г. КОНТАКТНАЯ КОЛОДКА

s101 (mr-140)

U6D1S001.png
Показать иллюстрациюПеревод текста в иллюстрациях


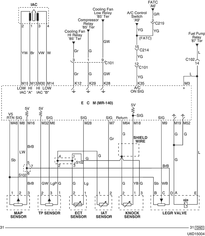
4) ЦЕПЬ ДАТЧИКА (РЕГУЛЯТОР ХОЛОСТОГО ХОДА, АБСОЛЮТНОЕ ДАВЛЕНИЕ В КОЛЛЕКТОРЕ, ПОЛОЖЕНИЯ ДРОССЕЛЬНОЙ ЗАСЛОНКИ, ТЕМПЕРАТУРА ОХЛАЖДАЮЩЕЙ ЖИДКОСТИ И ДЕТОНАЦИИ) И КЛАПАНА РЕЦИРКУЛЯЦИИ ОТРАБОТАВШИХ ГАЗОВ

U6D15004.png
Показать иллюстрациюПеревод текста в иллюстрациях


а. ИНФОРМАЦИЯ О РАЗЪЁМЕ

№ РАЗЪЁМА
(№ И ЦВЕТ КОНТАКТА)
СОЕДИНИТЕЛЬНЫЙ ЖГУТ ПРОВОДОВПОЛОЖЕНИЕ РАЗЪЁМА
С101 (контакт 15, черный) Двигатель - передняя часть кузова За левой фарой
С102 (контакт 16, черный) Двигатель - передняя часть кузова За левой фарой
С214 (контакт 22, желтый) Передняя часть - приборная панель Левая верхняя часть пространства для ног водителя
С219 (контакт 15, белый) Приборная панель - автоматическое регулирование температуры Над корпусом испарителя
S102 (черн.) Двигатель Задняя часть впускного коллектора

б. УСЛОВНОЕ ОБОЗНАЧЕНИЕ & И НАХОЖДЕНИЕ НОМЕРА КОНТАКТА

U6D1P007.png
Показать иллюстрациюПеревод текста в иллюстрациях


в. РАСПОЛОЖЕНИЕ РАЗЪЁМОВ И СОЕДИНЕНИЙ МАССЫ

U4D12020.png
Показать иллюстрациюПеревод текста в иллюстрациях


U4D12008.png
Показать иллюстрациюПеревод текста в иллюстрациях


г. КОНТАКТНАЯ КОЛОДКА

s102 (mr-140)

U6D1S003.png
Показать иллюстрациюПеревод текста в иллюстрациях


5) ЦЕПЬ ИНДИКАТОРА (КОНТРОЛЬНАЯ ЛАМПА ИНДИКАЦИИ НЕИСПРАВНОСТИ, ТАХОМЕТР, ТОПЛИВНОГО РАСХОДОМЕРА, СИГНАЛЬНАЯ ЛАМПА РЕЖИМА СИЛЬНОГО НАГРЕВА), ДАТЧИКА УСКОРЕНИЯ, ДАТЧИКА ДАВЛЕНИЯ КОМПРЕССОРА, УКАЗАТЕЛЯ УРОВНЯ ТОПЛИВА И КОНТРОЛЛЕРА КПП

U6D15005.png
Показать иллюстрациюПеревод текста в иллюстрациях


а. ИНФОРМАЦИЯ О РАЗЪЁМЕ

№ РАЗЪЁМА
(№ И ЦВЕТ КОНТАКТА)
СОЕДИНИТЕЛЬНЫЙ ЖГУТ ПРОВОДОВПОЛОЖЕНИЕ РАЗЪЁМА
С101 (контакт 15, черный) Двигатель - передняя часть кузова За левой фарой
С102 (контакт 16, черный) Двигатель - передняя часть кузова За левой фарой
С103 (контакт 6, серый) Передняя часть - двигатель Под блоком предохранителей в моторном отсеке
С105 (контакт 4, белый) Контроллер КПП - двигатель Задняя часть впускного коллектора
С212 (контакт 18, синий) Передняя часть - приборная панель Левая верхняя часть пространства для ног водителя
С215 (контакт 16, белый) Пол - передняя часть Под блоком предохранителей на приборной панели
С901 (контакт 6, черный) Топливный бак - пол За топливным баком
S201 (бесцветн.) ПЕРЕДНЯЯ ЧАСТЬ Левая верхняя часть пространства для ног водителя

б. УСЛОВНОЕ ОБОЗНАЧЕНИЕ & И НАХОЖДЕНИЕ НОМЕРА КОНТАКТА

U6D1P008.png
Показать иллюстрациюПеревод текста в иллюстрациях


в. РАСПОЛОЖЕНИЕ РАЗЪЁМОВ И СОЕДИНЕНИЙ МАССЫ

U4D12020.png
Показать иллюстрациюПеревод текста в иллюстрациях


U4D12009.png
Показать иллюстрациюПеревод текста в иллюстрациях


г. КОНТАКТНАЯ КОЛОДКА

s201 (mr-140)

U6D1S007.png
Показать иллюстрациюПеревод текста в иллюстрациях


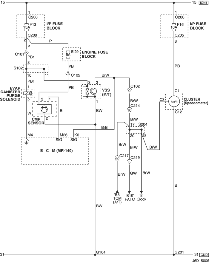
6) ЦЕПЬ КЛАПАНА ПРОДУВКИ АДСОРБЕРА СИСТЕМЫ УЛАВЛИВАНИЯ ПАРОВ БЕНЗИНА, ДАТЧИКА СКОРОСТИ АВТОМОБИЛЯ И ДАТЧИКА ПОЛОЖЕНИЯ РАСПРЕДЕЛИТЕЛЬНОГО ВАЛА

U6D15006.png
Показать иллюстрациюПеревод текста в иллюстрациях


а. ИНФОРМАЦИЯ О РАЗЪЁМЕ

№ РАЗЪЁМА
(№ И ЦВЕТ КОНТАКТА)
СОЕДИНИТЕЛЬНЫЙ ЖГУТ ПРОВОДОВПОЛОЖЕНИЕ РАЗЪЁМА
С101 (контакт 15, черный) Двигатель - передняя часть кузова За левой фарой
С102 (контакт 16, черный) Двигатель - передняя часть кузова За левой фарой
С205 (контакт 14, белый) Блок предохранителей на приборной панели - приборная панель Передняя часть блока предохранителей на приборной панели
C206 (контакт 3, коричневый) Блок предохранителей на приборной панели - приборная панель Передняя часть блока предохранителей на приборной панели
С208 (контакт 14, белый) Блок предохранителей на приборной панели - передняя часть За блоком предохранителей на приборной панели
С214 (контакт 22, желтый) Передняя часть - приборная панель Левая верхняя часть пространства для ног водителя
С217 (контакт 22, белый) Приборная панель - контроллер КПП Центральная верхняя часть пространства для ног водителя
С219 (контакт 15, белый) Приборная панель - автоматическое регулирование температуры Над корпусом испарителя
S102 (черн.) Двигатель Задняя часть впускного коллектора
S204 (оранжев.) Приборная панель За приборной панелью в центре
G104 Двигатель Под впускным коллектором
G201 Приборная панель Над кронштейном блока предохранителей на приборной панели

б. УСЛОВНОЕ ОБОЗНАЧЕНИЕ & И НАХОЖДЕНИЕ НОМЕРА КОНТАКТА

U4D1P006.png
Показать иллюстрациюПеревод текста в иллюстрациях


в. РАСПОЛОЖЕНИЕ РАЗЪЁМОВ И СОЕДИНЕНИЙ МАССЫ

U4D12020.png
Показать иллюстрациюПеревод текста в иллюстрациях


U4D12006.png
Показать иллюстрациюПеревод текста в иллюстрациях


г. КОНТАКТНАЯ КОЛОДКА

s102 (mr-140)

U6D1S003.png
Показать иллюстрациюПеревод текста в иллюстрациях


s204

U5D1S008.png
Показать иллюстрациюПеревод текста в иллюстрациях


7) ЦЕПЬ КОЛОДКИ ДИАГНОСТИКИ

U6D15007.png
Показать иллюстрациюПеревод текста в иллюстрациях


а. ИНФОРМАЦИЯ О РАЗЪЁМЕ

№ РАЗЪЁМА
(№ И ЦВЕТ КОНТАКТА)
СОЕДИНИТЕЛЬНЫЙ ЖГУТ ПРОВОДОВПОЛОЖЕНИЕ РАЗЪЁМА
С102 (контакт 16, черный) Двигатель - передняя часть кузова За левой фарой
С205 (контакт 14, белый) Блок предохранителей на приборной панели - приборная панель Передняя часть блока предохранителей на приборной панели
C206 (контакт 3, коричневый) Блок предохранителей на приборной панели - приборная панель Передняя часть блока предохранителей на приборной панели
C209 (контакт 1, бесцветный) Блок предохранителей на приборной панели - передняя часть За блоком предохранителей на приборной панели
С212 (контакт 18, синий) Передняя часть - приборная панель Левая верхняя часть пространства для ног водителя
С214 (контакт 22, желтый) Передняя часть - приборная панель Левая верхняя часть пространства для ног водителя
С217 (контакт 22, белый) Приборная панель - контроллер КПП Центральная верхняя часть пространства для ног водителя
С218 (контакт 4, белый) Подушка безопасности - приборная панель Правая верхняя часть пространства для ног водителя
S204 (оранжев.) Приборная панель За приборной панелью в центре
G104 Двигатель Под впускным коллектором

б. УСЛОВНОЕ ОБОЗНАЧЕНИЕ & И НАХОЖДЕНИЕ НОМЕРА КОНТАКТА

U5D1P003.png
Показать иллюстрациюПеревод текста в иллюстрациях


в. РАСПОЛОЖЕНИЕ РАЗЪЁМОВ И СОЕДИНЕНИЙ МАССЫ

U4D12020.png
Показать иллюстрациюПеревод текста в иллюстрациях


U4D12004.png
Показать иллюстрациюПеревод текста в иллюстрациях


г. КОНТАКТНАЯ КОЛОДКА

s204

U5D1S008.png
Показать иллюстрациюПеревод текста в иллюстрациях


На предыдущую страницуНа следующую страницу


https://vnx.su/ 🛠 Руководства по ремонту и эксплуатации для автомобилей

Поиск по сайту

Остались вопросы или пожелания? Пишите на почту: support@vnx.su

Карта Сайта