К началу документа
Tacuma-Rezzo
На предыдущую страницуНа следующую страницу
Главная страница GMDEЗагрузить нединамическое оглавлениеЗагрузить динамическое оглавлениеПомощь



19. ЦЕПЬ ЭЛЕКТРИЧЕСКИХ СТЕКЛОПОДЪЕМНИКОВ

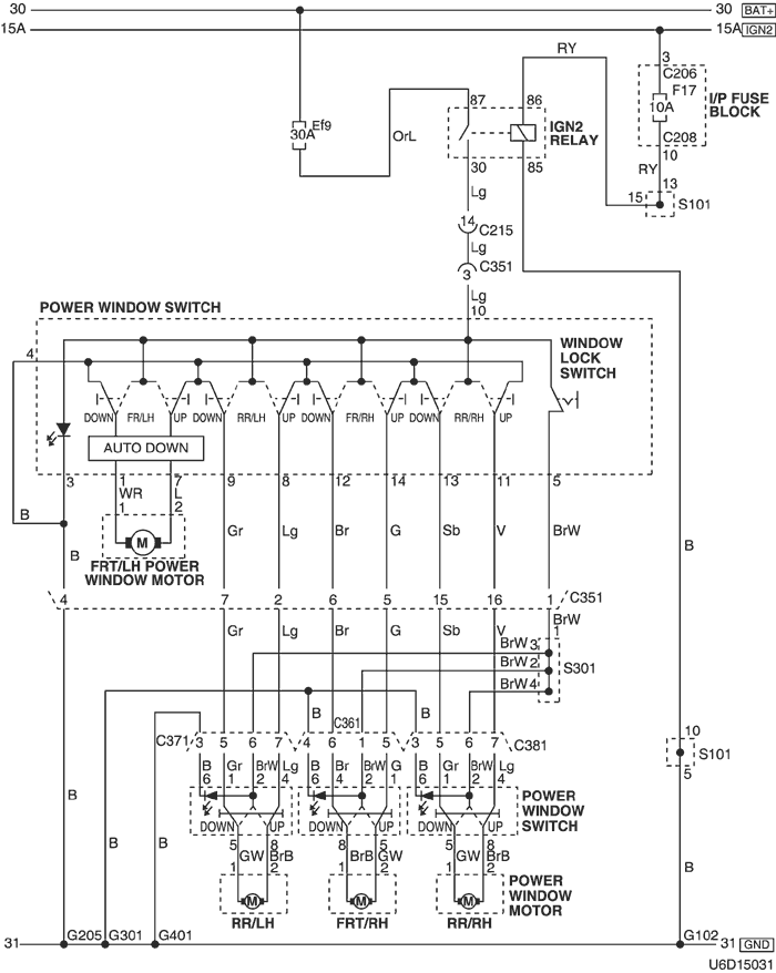
1) ЦЕПЬ ПЕРЕДНИХ И ЗАДНИХ ЭЛЕКТРИЧЕСКИХ СТЕКЛОПОДЪЕМНИКОВ

U6D15031.png
Показать иллюстрациюПеревод текста в иллюстрациях


а. ИНФОРМАЦИЯ О РАЗЪЁМЕ

№ РАЗЪЁМА
(№ И ЦВЕТ КОНТАКТА)
СОЕДИНИТЕЛЬНЫЙ ЖГУТ ПРОВОДОВПОЛОЖЕНИЕ РАЗЪЁМА
C206 (контакт 3, коричневый) Блок предохранителей на приборной панели - приборная панель Передняя часть блока предохранителей на приборной панели
С208 (контакт 14, белый) Блок предохранителей на приборной панели - передняя часть За блоком предохранителей на приборной панели
С215 (контакт 16, белый) Пол - передняя часть Под блоком предохранителей на приборной панели
С351 (контакт 29, белый) Пол - дверь водителя Внутренняя сторона левой передней стойки
С361 (контакт 29, белый) Пол - дверь пассажира Внутренняя сторона правой передней стойки
С371 (контакт 11, белый) Пол - задняя левая дверь Внутренняя сторона левой средней стойки
С381 (контакт 11, белый) Пол - задняя правая дверь Внутренняя сторона правой средней стойки
S101 (бел.) ПЕРЕДНЯЯ ЧАСТЬ Внутренняя сторона блока предохранителей в моторном отсеке
S301 (черн.) Пол Под панелью поперечины со стороны водителя
G102 ПЕРЕДНЯЯ ЧАСТЬ За левой фарой
G205 Пол За блоком предохранителей на приборной панели
G301 Пол Под полом в салоне автомобиля
G401 Пол С левой стороны багажного отсека под задним фонарем

б. УСЛОВНОЕ ОБОЗНАЧЕНИЕ & И НАХОЖДЕНИЕ НОМЕРА КОНТАКТА

U4D1P043.png
Показать иллюстрациюПеревод текста в иллюстрациях


в. РАСПОЛОЖЕНИЕ РАЗЪЁМОВ И СОЕДИНЕНИЙ МАССЫ

U4D12015.png
Показать иллюстрациюПеревод текста в иллюстрациях


U4D12016.png
Показать иллюстрациюПеревод текста в иллюстрациях


г. КОНТАКТНАЯ КОЛОДКА

s101 (itms-6f)

U6D1S002.png
Показать иллюстрациюПеревод текста в иллюстрациях


s101 (mr-140, sirius d4)

U6D1S001.png
Показать иллюстрациюПеревод текста в иллюстрациях


s301

U5D1S011.png
Показать иллюстрациюПеревод текста в иллюстрациях


2) ЦЕПЬ ЭЛЕКТРИЧЕСКИХ СТЕКЛОПОДЪЕМНИКОВ ТОЛЬКО СПЕРЕДИ

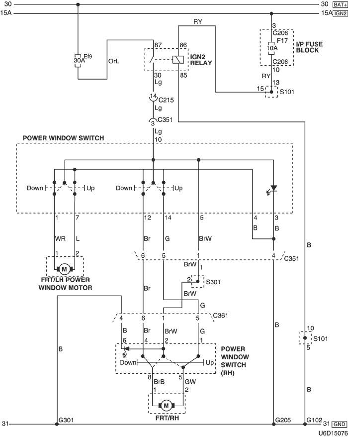
U6D15076.png
Показать иллюстрациюПеревод текста в иллюстрациях


а. ИНФОРМАЦИЯ О РАЗЪЁМЕ

№ РАЗЪЁМА
(№ И ЦВЕТ КОНТАКТА)
СОЕДИНИТЕЛЬНЫЙ ЖГУТ ПРОВОДОВПОЛОЖЕНИЕ РАЗЪЁМА
C206 (контакт 3, коричневый) Блок предохранителей на приборной панели - приборная панель Передняя часть блока предохранителей на приборной панели
С208 (контакт 14, белый) Блок предохранителей на приборной панели - передняя часть За блоком предохранителей на приборной панели
С215 (контакт 16, белый) Пол - передняя часть Под блоком предохранителей на приборной панели
С351 (контакт 29, белый) Пол - дверь водителя Внутренняя сторона левой передней стойки
С361 (контакт 29, белый) Пол - дверь пассажира Внутренняя сторона правой передней стойки
S101 (бел.) ПЕРЕДНЯЯ ЧАСТЬ Внутренняя сторона блока предохранителей в моторном отсеке
S301 (черн.) Пол Под панелью поперечины со стороны водителя
G102 ПЕРЕДНЯЯ ЧАСТЬ За левой фарой
G205 Пол За блоком предохранителей на приборной панели
G301 Пол Под полом в салоне автомобиля

б. УСЛОВНОЕ ОБОЗНАЧЕНИЕ & И НАХОЖДЕНИЕ НОМЕРА КОНТАКТА

U5D1P013.png
Показать иллюстрациюПеревод текста в иллюстрациях


в. РАСПОЛОЖЕНИЕ РАЗЪЁМОВ И СОЕДИНЕНИЙ МАССЫ

U4D12015.png
Показать иллюстрациюПеревод текста в иллюстрациях


U4D12016.png
Показать иллюстрациюПеревод текста в иллюстрациях


г. КОНТАКТНАЯ КОЛОДКА

s101 (itms-6f)

U6D1S002.png
Показать иллюстрациюПеревод текста в иллюстрациях


s101 (mr-140, sirius d4)

U6D1S001.png
Показать иллюстрациюПеревод текста в иллюстрациях


s301

U5D1S011.png
Показать иллюстрациюПеревод текста в иллюстрациях


На предыдущую страницуНа следующую страницу


https://vnx.su/ 🛠 Руководства по ремонту и эксплуатации для автомобилей

Поиск по сайту

Остались вопросы или пожелания? Пишите на почту: support@vnx.su

Карта Сайта