Контроллер ЭСУД подает приблизительно 0,45 В между клеммами М12 и М29 (при замере 10-мегаоммным вольтметром данное значение может составлять 0,32 В). Датчик кислорода до нейтрализатора 1 (HO2S1) изменяет напряжение в пределах 1 В при насыщенном выхлопе, и 0,10 при обедненном выхлопе.
Датчик действует как размыкатель цепи и не выдает сигнала, если его температура ниже 315°С (600°F). Разомкнутая цепь с датчиком или холодный датчик приводят к работе в режиме незамкнутого контура.
При повреждении проводки HO2S1, разъема или клеммы, необходимо заменить весь блок HO2S1. Проводку, разъем и клеммы не ремонтировать. Для правильной работы датчика необходимо обеспечить ему опорный сигнал чистого воздуха. Данный опорный сигнал чистого воздуха обеспечивается проводом(ами) HO2S1. Любая попытка ремонта проводов, разъема или клемм может привести к созданию преграды для воздушного опорного сигнала и снизит показатели работы HO2S1. См. "Управляющий датчик кислорода" в данном разделе.
Условия установки кода неисправности
Напряжение ho2s1 менее 0,05 В.
Стехиометрия закрытого контура.
Температура охлаждающей жидкости двигателя более 60°С (140°f).
Контроллер записывает рабочие условия в момент определения неисправности. Эта информация сохраняется в буфере записей состояния и протоколах неисправностей.
Условия очистки кода неисправности/индикации неисправности
Контрольная лампа индикации неисправности отключается через четыре последовательных цикла зажигания, в которых диагностика не обнаружила неисправность.
Архив диагностических кодов неисправности очищается через 40 последовательных циклов нагрева без неисправностей.
Диагностический код неисправности может быть обнулен сканирующим прибором.
Отключение питания контроллера ЭСУД более, чем на 10 секунд.
Диагностическая информация
Давление топлива - Система обедненная, если давление топлива слишком низкое. Возможно, потребуется наблюдение за давлением топлива на ходу при разных скоростях и нагрузках для подтверждения. См. "Диагностика топливной системы" в данном разделе.
Датчик абсолютного давления во впускном коллекторе - Выход, который позволяет контроллеру ЭСУД регистрировать давление ниже обычного (высокая степень разрежения) может привести систему к обеднению. Отсоединение датчика MAP позволяет контроллеру ЭСУД заменить фиксированное (по умолчанию) значение датчика МАР. Если условия обеднения смеси исчезли с отсоединением датчика, заменить датчик на заведомо исправный и проверить еще раз.
Загрязнение топлива - Вода, даже в небольших количествах рядом с входом в насос топливного бака, можен попасть в топливные форсунки. Вода вызывает обедненный выхлоп и может установить код неисправности P0131.
Жгут датчика - Гибкий провод датчика ho2s1 может быть смещен и приведен в контакт с выпускным коллектором.
Пропуск зажигания двигателя - Пропуск зажигания на цилиндре приведет к тому, что в выхлопе образуется несожженный кислород, что может привести к установке кода Р0131. См. диагностический код неисправности Р0300 Пропуск зажигания в данном разделе.
Трещина на управляющем датчике кислорода - Трещина на ho2s1 или плохое заземление на датчике могут привести к установке кода Р0131. См. "Диагностика Признаков" в данном разделе.
Забитый топливный фильтр - Забитый топливный фильтр может привести к обеднению смеси и вызвать установку кода Р0131.
Забитый управляющий датчик кислорода - Забитый опорный канал ho2s1 выдаст сигнал ниже обычного.
Описание проверки
Приведенными ниже числами указываются номера операций в таблице диагностики.
Бортовая система диагностики (EOBD) предлагает мастеру выполнить основные проверки и сохранить состояние и данные неисправностей в сканирующем приборе. Это создает электронную копию данных, записанную при возникновении неисправности. Информация сохраняется в сканирующем приборе для дальнейшей обработки.
Эта операция определяет, является ли DTC P0131 результатом тяжелого сбоя или неустойчивой неисправности. При необходимости совершить поездку в условиях записанных состояний и условиях установки кода неисправности для повторения отказа, обнаруженного контроллером ЭСУД.
На данном этапе эмитируются условия установки кода неисправности Р0134. Если контроллер ЭСУД регистрирует изменение, то контроллер ЭСУД и проводка в порядке.
Заменяемый контроллер ЭСУД должен быть запрограммирован. Перепрограммирование контроллера ЭСУД описано в последней технологической инструкции Techline.
Если на данном этапе не было обнаружено неисправностей, и не было установлено дополнительных кодов неисправности, то вспомогательную информацию по проверкам см. данный раздел "Диагностическая информация".
Проверить сигнальную цепь датчика ho2s1, клемму 2 на отсутствие замыкания на массу и устранить неисправность при необходимости.
Требуется ли ремонт?
-
Перейти к операции 7
Перейти к операции 6
6
Выключить зажигание.
Заменить контроллер ЭСУД.
Закончен ли ремонт?
-
Перейти к операции 7
-
7
Подключить разъем ho2s1, если он отключен.
Используя сканирующий прибор, очистить диагностические коды неисправностей.
Запустить двигатель и дать ему поработать на холостом ходу при нормальной рабочей температуре.
Совершить поездку для установки кодов неисправности, как это указано во вспомогательном тексте.
Сканирующий прибор определяет эту диагностику как прошедшую и успешную?
-
Перейти к операции 8
Перейти к операции 2
8
Проверьте, не установлены ли дополнительные диагностические коды неисправности.
Отображены ли диагностические коды неисправности, которые не были продиагностированы?
-
Перейти к соответствующей таблице диагностических кодов неисправности
Система в норме
Диагностический код неисправности p0132
Датчик 1 высокого напряжения в цепи датчика ho2s
Описание схемы
Контроллер ЭСУД подает около 0,45 В между клеммами М12 и М29 (при замере 10-мегаоммным вольтметром данное значение может составлять 0,32 В). Датчик кислорода до нейтрализатора (HO2S1) изменяет напряжение в пределах 1 В при насыщенном выхлопе, и в пределах 0,10 при обедненном выхлопе.
Датчик действует как размыкатель цепи и не выдает сигнала, если его температура ниже 315°С (600°F). Разомкнутая цепь с датчиком или холодный датчик приводят к работе в режиме незамкнутого контура.
При повреждении проводки HO2S1, разъема или клеммы, необходимо заменить весь блок HO2S1. Проводку, разъем и клеммы не ремонтировать. Для правильной работы датчика необходимо обеспечить ему опорный сигнал чистого воздуха. Данный опорный сигнал чистого воздуха обеспечивается проводом(ами) HO2S1. Любая попытка ремонта проводов, разъема или клемм может привести к созданию преграды для воздушного опорного сигнала и снизит показатели работы HO2S1. См. "Управляющий датчик кислорода" в данном разделе.
Условия установки кода неисправности
Напряжение ho2s1 более 0,952 В.
Стехиометрия закрытого контура.
Температура охлаждающей жидкости двигателя более 60°С (140°f).
Контроллер записывает рабочие условия в момент определения неисправности. Эта информация сохраняется в буфере записей состояния и протоколах неисправностей.
Условия очистки кода неисправности/индикации неисправности
Контрольная лампа индикации неисправности отключается через четыре последовательных цикла зажигания, в которых диагностика не обнаружила неисправность.
Архив диагностических кодов неисправности очищается через 40 последовательных циклов нагрева без неисправностей.
Диагностический код неисправности может быть обнулен сканирующим прибором.
Отключение питания контроллера ЭСУД более, чем на 10 секунд.
Диагностическая информация
Код неисправности Р0132 или насыщенный выхлоп вызваны одним из следующего:
Давление топлива - При слишком высоком давлении происходит обогащение смеси в системе. Контроллер ЭСУД может компенсировать некоторое увеличение, но если оно становится слишком высоким, устанавливается код Р0132.
Утечка в форсунке - Утечка в форсунке или неисправная форсунка могут привести к обогащению смеси в системе и установке кода Р0132.
Датчик абсолютного давления во впускном коллекторе - Выход, который позволяет контроллеру ЭСУД регистрировать давление выше обычного (низкая степень разрежения) может привести к обогащению смеси в системе. Отсоединение датчика MAP позволяет контроллеру ЭСУД заменить фиксированное значение датчика МАР. Заменить на другой датчик абсолютного давления, если обогащение смеси проходит после отсоединения датчика.
Регулятор давления - Проверить отсутствие утечки на диафрагме регулятора давления топлива, путем проверки наличия жидкого топлива в трубопроводах разрежения регулятора.
Датчик положения дроссельной заслонки - Переменный выход датчика положения дроссельной заслонки может привести к обогащению смеси в системе вследствие ложного отображения ускорения двигателя.
Загрязнение ho2s1 - Проверить ho2s1 на отсутствие загрязнения кремнийорганического характера вследствие использования топлива или несоответствующего герметика с вулканизацией при комнатной температуре. Датчик может иметь белое порошкообразное покрытие, которое может привести к выдаче высокого, но неверного сигнала (индикация обогащенного выхлопа). Контроллер ЭСУД тогда сократит количество топлива, поставляемое в двигатель, вызывая тем самым серьезный рывок автомобиля и проблемы с управлением.
Описание проверки
Приведенными ниже числами указываются номера операций в таблице диагностики.
Бортовая система диагностики (EOBD) предлагает мастеру выполнить основные проверки и сохранить состояние и данные неисправностей в сканирующем приборе. Это создает электронную копию данных, записанную при возникновении неисправности. Информация сохраняется в сканирующем приборе для дальнейшей обработки.
Эта операция определяет, является ли DTC P0132 результатом тяжелого сбоя или периодической неисправности. При необходимости совершить поездку в условиях записанных состояний и условиях установки кода неисправности для повторения отказа, обнаруженного контроллером ЭСУД.
На данном этапе эмитируются условия установки кода неисправности Р0131. Если контроллер ЭСУД регистрирует изменение, то контроллер ЭСУД и проводка в порядке.
Заменяемый контроллер ЭСУД должен быть запрограммирован. Перепрограммирование контроллера ЭСУД описано в последней технологической инструкции Techline.
Если на данном этапе не было обнаружено неисправностей, и не было установлено дополнительных кодов неисправности, то вспомогательную информацию по проверкам см. данный раздел "Диагностическая информация".
dtc p0132 - Датчик 1 высокого напряжения в цепи датчика ho2s
Шаг
Операция
Значения
Да
Нет
1
Провести проверку бортовой системы диагностики (eobd).
Проверить сигнальную цепь датчика ho2s1, клемму 2 на отсутствие замыкания на цепь питания и устранить неисправность при необходимости.
Закончен ли ремонт?
-
Перейти к операции 7
Перейти к операции 6
6
Выключить зажигание.
Заменить контроллер ЭСУД.
Закончен ли ремонт?
-
Перейти к операции 7
-
7
Подключить разъем ho2s1, если он отключен.
Используя сканирующий прибор, очистить диагностические коды неисправностей.
Запустить двигатель и дать ему поработать на холостом ходу при нормальной рабочей температуре.
Совершить поездку для установки кодов неисправности, как это указано во вспомогательном тексте.
Сканирующий прибор определяет эту диагностику как прошедшую и успешную?
-
Перейти к операции 8
Перейти к операции 2
8
Проверьте, не установлены ли дополнительные диагностические коды неисправности.
Отображены ли диагностические коды неисправности, которые не были продиагностированы?
-
Перейти к соответствующей таблице диагностических кодов неисправности
Система в норме
Диагностический код неисправности p0133
Датчик 1 медленного отклика датчика ho2s
Описание схемы
ЭСУД непрерывно контролирует работу управляющего датчика кислорода (HO2S1) в течение 100 секунд. В течение контрольного периода, ЭСУД отсчитывает количество раз, когда датчик HO2S1 переключался с режима обогащенной смеси и наоборот, и добавляет время, необходимое для завершения всех переключений. При наличии данной информации можно определить среднее время для всех переключений. Если время переключения значительно превышает значения, указанные в спецификации, то устанавливается код неисправности Р0133.
При повреждении проводки HO2S1, разъема или клеммы, необходимо заменить весь блок HO2S1. Проводку, разъем и клеммы не ремонтировать. Для правильной работы датчика необходимо обеспечить ему опорный сигнал чистого воздуха. Данный опорный сигнал чистого воздуха обеспечивается проводом(ами) HO2S1. Любая попытка ремонта проводов, разъема или клемм может привести к созданию преграды для воздушного опорного сигнала и снизит показатели работы HO2S1.
Условия установки кода неисправности
Среднее время переключения датчика ho2s1 в пределах 0,3-0,6 В, от обедненной смеси к обогащенной, превышает 78 миллисекунд, а от обогащенной к обедненной - 101 миллисекунд (мех. КПП).
Стехиометрия закрытого контура.
Температура охлаждающей жидкости двигателя более 70°С (158°f).
Напряжение бортовой сети более 10 В.
Время работы двигателя больше 60 секунд.
Рабочий цикл продувки менее 20%.
Скорость вращения двигателя составляет от 1200 до 3500.
Расход воздуха в пределах от 5 до 40 г/сек. (мех. КПП).
Расход воздуха в пределах от 6 до 40 г/сек. (автом. КПП).
Задержка 2 секунды после того, как все условия удовлетворены.
Действия, выполняемые при установке кода неисправности
Контрольная лампа индикации неисправности загорается после последовательных отказов трех циклов зажигания.
Контроллер записывает рабочие условия в момент определения неисправности. Эта информация сохраняется в буфере записей состояния и протоколах неисправностей.
Условия очистки кода неисправности/индикации неисправности
Контрольная лампа индикации неисправности отключается через четыре последовательных цикла зажигания, в которых диагностика не обнаружила неисправность.
Архив диагностических кодов неисправности очищается через 40 последовательных циклов нагрева без неисправностей.
Диагностический код неисправности может быть обнулен сканирующим прибором.
Отключение питания контроллера ЭСУД более, чем на 10 секунд.
Диагностическая информация
Причиной установки кода Р0133 или медленного срабатывания является одно из следующего:
Давление топлива - При слишком высоком давлении происходит обогащение смеси в системе. Контроллер ЭСУД может компенсировать некоторое увеличение, но если оно становится слишком высоким, устанавливается код Р0133. См. "Диагностика топливной системы" в данном разделе.
Утечка в форсунке - Утечка в форсунке или неисправная форсунка могут привести к обогащению смеси в системе.
Датчик абсолютного давления во впускном коллекторе - Выход, который позволяет контроллеру ЭСУД регистрировать давление выше обычного (низкая степень разрежения) может привести к обогащению смеси в системе. Отсоединение датчика MAP позволяет контроллеру ЭСУД установить фиксированное значение датчика МАР. Заменить на другой датчик абсолютного давления, если обогащение смеси проходит после отсоединения датчика.
Регулятор давления - Проверить отсутствие утечки на диафрагме регулятор давления топлива, путем проверки наличия жидкого топлива в трубопроводах разрежения регулятора давления.
Датчик положения дроссельной заслонки - Переменный выход датчика положения дроссельной заслонки может привести к обогащению смеси в системе вследствие ложного отображения ускорения двигателя.
Загрязнение ho2s1 - Проверить ho2s1 на отсутствие загрязнения кремнийорганического характера вследствие использования топлива или несоответствующего герметика с вулканизацией при комнатной температуре. Датчик может иметь белое порошкообразное покрытие, что приводит к выдаче высокого, но неверного сигнала (индикация обогащенного выхлопа). Контроллер ЭСУД тогда сократит количество топлива, поставляемое в двигатель, вызывая тем самым серьезный рывок автомобиля и проблемы с управлением.
Описание проверки
Приведенными ниже числами указываются номера операций в таблице диагностики.
Бортовая система диагностики (EOBD) предлагает мастеру выполнить основные проверки и сохранить состояние и данные неисправностей в сканирующем приборе. Это создает электронную копию данных, записанную при возникновении неисправности. Информация сохраняется в сканирующем приборе для дальнейшей обработки.
Заменяемый контроллер ЭСУД должен быть запрограммирован. Перепрограммирование контроллера ЭСУД описано в последней технологической инструкции Techline.
Если на данном этапе не было обнаружено неисправностей, и не было установлено дополнительных кодов неисправности, то вспомогательную информацию по проверкам см. данный раздел "Диагностическая информация".
Жгут проводов датчика ho2s1 на отсутствие слабого контакта на клеммах или поврежденной проводки.
Найдена ли проблема в вышеуказанных областях?
-
Перейти к операции 9
Перейти к операции 7
7
Выключить зажигание.
Отсоединить разъем ho2s1.
Закоротить цепь низкого сигнала датчика ho2s1, клемму 4 на массу.
Включить зажигание.
Находится ли значение сигнала на сканирующем приборе в пределах установленного значения?
400 - 500 мВ
Перейти к операции 8
Перейти к операции 10
8
Закоротить клемму 2 сигнальной цепи и цепи низкого сигнала датчика ho2s1 на массу.
Находится ли значение сигнала на сканирующем приборе ниже установленного значения?
200 мВ
Перейти к операции 15
Перейти к операции 13
9
Восстановить состояние как необходимо.
Закончен ли ремонт?
-
Перейти к операции 16
-
10
Выключить зажигание.
Отсоединить разъём контроллера ЭСУД.
Проверить цепь низкого сигнала датчика ho2s1 на отсутствие слабого контакта или разрыва и устранить неисправность при необходимости.
Закончен ли ремонт?
-
Перейти к операции 16
Перейти к операции 11
11
Проверить клемму М29 контроллера ЭСУД на отсутствие слабого контакта и устранить неисправность при необходимости.
Закончен ли ремонт?
-
Перейти к операции 16
Перейти к операции 14
12
Проверить сигнальную цепь датчика ho2s1 на отсутствие разрыва или короткого замыкания с "массой", устранить неисправность при необходимости.
Закончен ли ремонт?
-
Перейти к операции 16
Перейти к операции 13
13
Проверить клемму М12 контроллера ЭСУД на отсутствие слабого контакта и устранить неисправность при необходимости.
Закончен ли ремонт?
-
Перейти к операции 16
Перейти к операции 14
14
Выключить зажигание.
Заменить контроллер ЭСУД.
Закончен ли ремонт?
-
Перейти к операции 16
-
15
Заменить датчик ho2s1.
Закончен ли ремонт?
-
Перейти к операции 16
-
16
Используя сканирующий прибор, очистить диагностические коды неисправностей.
Запустить двигатель и дать ему поработать на холостом ходу при нормальной рабочей температуре.
Совершить поездку для установки кодов неисправности, как это указано во вспомогательном тексте.
Сканирующий прибор определяет эту диагностику как прошедшую и успешную?
-
Перейти к операции 17
Перейти к операции 2
17
Проверьте, не установлены ли дополнительные диагностические коды неисправности.
Отображены ли диагностические коды неисправности, которые не были продиагностированы?
-
Перейти разделу "Таблица применимых диагностических кодов неисправности"
Система в норме
Диагностический код неисправности p0134.
Датчик 1 ослабления активности цепи датчика ho2s
Описание схемы
Контроллер ЭСУД подает около 0,45 В между клеммами М12 и М29 (при замере 10-мегаоммным вольтметром данное значение может составлять 0,32 В). Датчик кислорода до нейтрализатора (HO2S1) изменяет напряжение в пределах 1 В при насыщенном выхлопе, и в пределах 0,10 при обедненном выхлопе.
Датчик действует как размыкатель цепи и не выдает сигнала, если его температура ниже 315°С (600°F). Разомкнутая цепь с датчиком или холодный датчик приводят к работе в режиме незамкнутого контура.
При повреждении проводки HO2S1, разъема или клеммы, необходимо заменить весь блок HO2S1. Проводку, разъем и клеммы не ремонтировать. Для правильной работы датчика необходимо обеспечить ему опорный сигнал чистого воздуха. Данный опорный сигнал чистого воздуха обеспечивается проводом(ами) HO2S1. Любая попытка ремонта проводов, разъема или клемм может привести к созданию преграды для воздушного опорного сигнала и снизит показатели работы HO2S1. См. "Датчик 1 работоспособности нагревателя HO2S" в данном разделе.
Условия установки кода неисправности
Напряжение датчика ho2s1 в пределах 420 и 480 мВ.
Температура охлаждающей жидкости двигателя более 60°С (140°f).
Контроллер записывает рабочие условия в момент определения неисправности. Эта информация сохраняется в буфере записей состояния и протоколах неисправностей.
Условия очистки кода неисправности/индикации неисправности
Контрольная лампа индикации неисправности отключается через четыре последовательных цикла зажигания, в которых диагностика не обнаружила неисправность.
Архив диагностических кодов неисправности очищается через 40 последовательных циклов нагрева без неисправностей.
Диагностический код неисправности может быть обнулен сканирующим прибором.
Отключение питания контроллера ЭСУД более, чем на 10 секунд.
Диагностическая информация
Обычное напряжение на сканирующем приборе изменяется от 150 мВ до 850 мВ при работе в режиме замкнутого контура. Если DTC P0134 повторяется, то см. "Периодические неисправности" в этом разделе.
Описание проверки
Приведенными ниже числами указываются номера операций в таблице диагностики.
Бортовая система диагностики (EOBD) предлагает мастеру выполнить основные проверки и сохранить состояние и данные неисправностей в сканирующем приборе. Это создает электронную копию данных, записанную при возникновении неисправности. Информация сохраняется в сканирующем приборе для дальнейшей обработки.
При разогреве двигателя, датчик HO2S1 также должен разогреться и его выходной сигнал должен изменяться в пределах от 150 мВ до 850 мВ. Если сигнал HO2S1 изменяется, то двигатель переходит в режим работы замкнутого контура. На этом этапе определяется, правильно ли работает датчик HO2S1.
На данном этапе определяется исправен ли датчик или же проводка контроллера ЭСУД является причиной установки кода неисправности Р0134.
Для проведения данного теста использовать цифровой вольтметр только высокого сопротивления. При проведении данного теста прозваниваются сигнальная цепь и цепь "массы" датчика HO2S1. При разрыве цепи "массы", напряжение контроллера ЭСУД будет выше 0,6 В (600 мВ).
Заменяемый контроллер ЭСУД должен быть запрограммирован. Перепрограммирование контроллера ЭСУД описано в последней технологической инструкции Techline.
dtc p0134 - Датчик 1 ослабления активности цепи датчика ho2s
Шаг
Операция
Значения
Да
Нет
1
Провести проверку бортовой системы диагностики (eobd).
Подключить сканирующий прибор к колодке диагностики.
Запустить двигатель и дать ему поработать на холостом ходу при нормальной рабочей температуре.
Дать двигателю поработать на оборотах выше указанных в течение 2 минут.
Сканирующий прибор определяет замкнутый контур?
80°c(176°f) 1200 об/мин
Перейти к операции 3
Перейти к операции 4
3
Просмотреть данные записи состояний и записать параметры.
Совершить поездку в условиях записанных состояний и условий установки кода неисправности.
Сканирующий прибор определяет замкнутый контур?
-
Перейти к операции 12
Перейти к операции 4
4
Выключить зажигание.
Отсоединить разъем ho2s1.
Закоротить клемму 4 разъема датчика ho2s1 на массу.
Включить зажигание.
Значение сигнала ho2s1 на сканирующем приборе в пределах установленного значения?
400 - 500 мВ
Перейти к операции 5
Перейти к операции 8
5
Проверить электроразъем жгута датчика ho2s1 на отсутствие неисправности или слабого контакта и устранить неисправность при необходимости.
Закончен ли ремонт?
-
Перейти к операции 12
Перейти к операции 6
6
Запустить двигатель на холостом ходу.
Снять перемычку.
Замерить напряжение между клеммой 2 датчика ho2s1 и массой с помощью вольтметра.
Значение сигнала больше чем указанное значение?
600 мВ
Перейти к операции 7
Перейти к операции 11
7
Остановить двигатель.
Замерить напряжение между клеммой 2 датчика ho2s1 и массой с помощью вольтметра.
Значение сигнала меньше чем указанное значение?
300 мВ
Перейти к операции 9
Перейти к операции 11
8
Проверить цепь низкого сигнала датчика ho2s1 на отсутствие разрыва или короткого замыкания на массу между клеммой 2 ho2s1 и клеммой М29 контроллера ЭСУД. Устранить неисправность при необходимости.
Закончен ли ремонт?
-
Перейти к операции 12
Перейти к операции 10
9
Проверить сигнальную цепь сигнала датчика ho2s1 на отсутствие разрыва или замыкания на массу между клеммой 2 датчика ho2s1 и клеммой М12 контроллера ЭСУД. Устранить неисправность при необходимости.
Закончен ли ремонт?
-
Перейти к операции 12
Перейти к операции 10
10
Выключить зажигание.
Заменить контроллер ЭСУД.
Закончен ли ремонт?
-
Перейти к операции 12
-
11
Заменить датчик ho2s1.
Закончен ли ремонт?
-
Перейти к операции 12
-
12
Используя сканирующий прибор, очистить диагностические коды неисправностей.
Запустить двигатель и дать ему поработать на холостом ходу при нормальной рабочей температуре.
Совершить поездку для установки кодов неисправности, как это указано во вспомогательном тексте.
Сканирующий прибор определяет эту диагностику как прошедшую и успешную?
-
Перейти к операции 13
Перейти к операции 2
13
Проверьте, не установлены ли дополнительные диагностические коды неисправности.
Отображены ли диагностические коды неисправности, которые не были продиагностированы?
-
Перейти разделу "Таблица применимых диагностических кодов неисправности"
Система в норме
Диагностический код неисправности p0135
Датчик 1 работоспособности нагревателя ho2s
Описание схемы
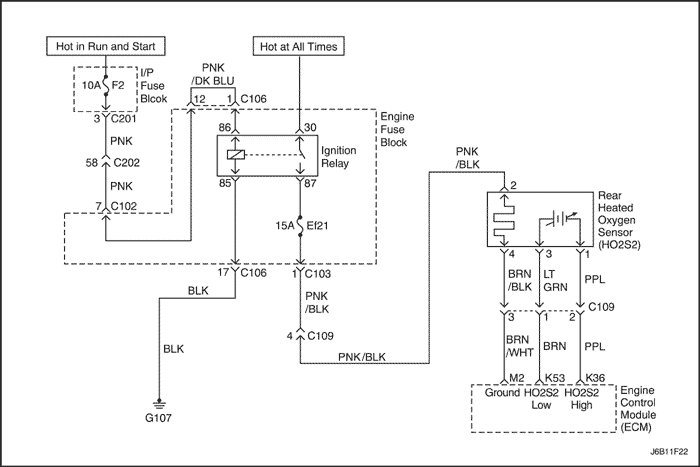
Датчики кислорода с электронагревателем используются для контроля топлива и контроля после нейтрализатора. Каждый датчик кислорода сравнивает содержание кислорода в окружающем воздухе с содержанием кислорода в выхлопе. Датчик кислорода должен иметь рабочую температуру, чтобы выдавать правильный сигнал напряжения. Нагревательный элемент внутри датчика кислорода сокращает время, требуемое датчику для достижения рабочей температуры. Напряжение подается на нагреватель через предохранитель цепи зажигания 1. При работающем двигателе масса подается на нагреватель цепью управления нагревателя датчика кислорода через сторону низкого давления контроллера ЭСУД. Контроллер ЭСУД контролирует ток через нагреватель для диагностики.
Если контроллер ЭСУД определяет, что ток нагревателя датчика кислорода выше или ниже определенного диапазона, то устанавливается диагностический код неисправности P0135.
Условия установки кода неисправности
Диагностические коды неисправности p0106, p0117, p0118, p1017 не установлены.
Время работы двигателя больше 60 секунд.
Отфильтрованный ток нагревателя датчика o2 меньше 0,025 А.
Напряжение бортовой сети более 10 В.
Абсолютное давление в коллекторе менее 65 кПа (9,2 фунта/кв. дюйм)
Действия, выполняемые при установке кода неисправности
Контрольная лампа индикации неисправности загорается после последовательных отказов трех циклов зажигания.
Контроллер записывает рабочие условия в момент определения неисправности. Эта информация сохраняется в буфере записей состояния и протоколах неисправностей.
Условия очистки кода неисправности/индикации неисправности
Контрольная лампа индикации неисправности отключается через три последовательных цикла зажигания, в которых диагностика не обнаружила неисправность.
Архив диагностических кодов неисправности очищается через 40 последовательных циклов нагрева без неисправностей.
Диагностический код неисправности может быть очищен сканирующим прибором.
Диагностическая информация
Неустойчивая неисправность может быть вызвана перетертой изоляции или контактом с отработавшими газами.
Проверить слабый контакт или поврежденные жгуты проводов на следующее:
Соединение клемм
Неисправность замков
Деформированность
Повреждения клемм
Слабое соединение клемм с проводами
Повреждения жгутов
Описание проверки
Приведенными ниже числами указываются номера операций в таблице диагностики.
Бортовая система диагностики (EOBD) предлагает мастеру выполнить основные проверки и сохранить состояние и данные неисправностей в сканирующем приборе. Это создает электронную копию данных, записанную при возникновении неисправности. Информация сохраняется в сканирующем приборе для дальнейшей обработки.
Эта операция определяет, является ли DTC P0135 результатом тяжелого сбоя или неустойчивой неисправности. При включенном зажигании и выключенном двигателе напряжение датчика кислорода на сканирующем приборе должно в течение нескольких минут изменяться в направлении 0 или 1 В, отображая правильную работу нагревателя.
Проверкой клеммы 1 разъема датчика HO2S1 можно убедится в наличии напряжения на нагревателе HO2S1.
Если на разъеме имеется напряжение, то оно становится хорошим источником для проверки заземления на клемме 4.
Определяет, имеется ли напряжение на датчике кислорода из-за обрыва цепи предохранителя датчика кислорода или цепи зажигания. Если предохранитель перегорел, перед его заменой определить, не является ли причиной перегорания короткое замыкание в цепи зажигания.
Присоединить контрольную лампу между цепью зажигания и массой, клеммой 2 и 4 разъема.
Контрольная лампа горит?
-
Перейти к операции 6
Перейти к операции 7
5
Проверить предохранитель в блоке предохранителей двигателя.
Предохранитель перегорел?
-
Перейти к операции 8
Перейти к операции 9
6
Проверить клеммы 2 и 3 на разъеме датчика ho2s1 и при необходимости произвести ремонт.
Ремонт необходим?
-
Перейти к операции 13
Перейти к операции 10
7
Проверить клемму 4 на разъеме датчика кислорода и отремонтировать, если необходимо.
Ремонт необходим?
-
Перейти к операции 13
Перейти к операции 11
8
Проверить замыкание на массу цепи зажигания датчика кислорода, ремонт необходим?
Заменить неисправный предохранитель.
Работа закончена?
-
Перейти к операции 13
-
9
Проверить клемму 2 на разъеме датчика кислорода и отремонтировать, если необходимо.
Закончен ли ремонт?
-
Перейти к операции 13
Перейти к операции 12
10
Заменить датчик кислорода.
Работа закончена?
-
Перейти к операции 13
-
11
Устранить обрыв в цепи массы.
Работа закончена?
-
Перейти к операции 13
-
12
Устранить обрыв в цепи зажигания.
Работа закончена?
-
Перейти к операции 13
-
13
Используя сканирующий прибор, очистить диагностические коды неисправностей.
Запустить двигатель и дать ему поработать на холостом ходу при нормальной рабочей температуре.
Совершить поездку для установки кодов неисправности, как это указано во вспомогательном тексте.
Сканирующий прибор определяет эту диагностику как прошедшую и успешную?
-
Перейти к операции 14
Перейти к операции 2
14
Проверьте, не установлены ли дополнительные диагностические коды неисправности.
Отображены ли диагностические коды неисправности, которые не были продиагностированы?
-
Перейти разделу "Таблица применимых диагностических кодов неисправности"
Система в норме
Диагностический код неисправности p0137
Датчик 2 низкого напряжения в цепи датчика ho2s
Описание схемы
Для контроля вредных выбросов в атмосферу используется каталитический нейтрализатор, который преобразует вредные выбросы в безвредные пары воды и углекислого газа.
Блок ЭСУД может контролировать данный процесс, используя диагностический датчик кислорода (HO2S2), Датчик HO2S2, расположенный в выхлопном потоке за каталитическим нейтрализатором, выдает сигнал, который показывает количество катализатора. Это в свою очередь указывает на возможность эффективно нейтрализовать отработавшие выхлопные газы. Если катализатор работает правильно, то сигнал датчика HO2S2 будет намного меньше, чем сигнал от управляющего датчика кислорода (HO2S1).
При повреждении проводки HO2S2, разъема или клеммы, необходимо заменить весь блок HO2S2. Проводку, разъем и клеммы не ремонтировать. Для правильной работы датчика необходимо обеспечить ему опорный сигнал чистого воздуха. Данный опорный сигнал чистого воздуха обеспечивается проводом(ами) HO2S2. Любая попытка ремонта проводов, разъема или клемм может привести к созданию преграды для воздушного опорного сигнала и снизит показатели работы HO2S2.
Условия установки кода неисправности
Сигнал датчика ho2s2 меньше 0,05 В при управлении в режиме замкнутого контура или менее 0,35 В в режиме обогащения.
Температура охлаждающей жидкости двигателя более 60°С (140°f).
Напряжение бортовой сети более 10 В.
Проверка замкнутого контура: 3-секундная задержка после перехода в режим замкнутого контура и расход воздуха более 9 г/сек.
Проверка обогащения смеси: Соотношение воздух/топливо меньше или равно 13,5, а также 2-секундная задержка после перехода в режим обогащения смеси.
Действия, выполняемые при установке кода неисправности
Контрольная лампа индикации неисправности загорается после последовательных отказов трех циклов зажигания.
Контроллер записывает рабочие условия в момент определения неисправности. Эта информация сохраняется в буфере записей состояния и протоколах неисправностей.
Условия очистки кода неисправности/индикации неисправности
Контрольная лампа индикации неисправности отключается через четыре последовательных цикла зажигания, в которых диагностика не обнаружила неисправность.
Архив диагностических кодов неисправности очищается через 40 последовательных циклов нагрева без неисправностей.
Диагностический код неисправности может быть обнулен сканирующим прибором.
Отключение питания контроллера ЭСУД более, чем на 10 секунд.
Диагностическая информация
Неустойчивая неисправность может быть вызвана перетертой изоляции или контактом с отработавшими газами.
Проверить следующее:
Система выпуска отработавших газов - Осмотреть систему выпуска отработавших газов на отсутствие утечек. Осмотреть систему выпуска отработавших газов между трехкомпонентным каталитическим нейтрализатором и кромкой на отсутствие утечек, коррозии, а также проверить наличие всех крепежных деталей и надежность их крепления. Устранить неисправность при необходимости.
Слабый контакт или повреждение жгутов - Убедиться, что выводной контакт ho2s2 не касается выхлопной трубы. Проверить следующее:
Соединение клемм
Неисправность замков
Деформированность
Повреждения клемм
Слабое соединение клемм с проводами
Повреждения жгутов
Проверка повторяющихся неисправностей - При включенном зажигании контролировать датчик ho2s2 на сканирующем приборе, перемещая соответствующие разъемы и жгуты проводки. При возникновении неисправности, состояние HO2S2 изменится. Это поможет определить источник неисправности.
Описание проверки
Приведенными ниже числами указываются номера операций в таблице диагностики.
Бортовая система диагностики (EOBD) предлагает мастеру выполнить основные проверки и сохранить состояние и данные неисправностей в сканирующем приборе. Это создает электронную копию данных, записанную при возникновении неисправности. Информация сохраняется в сканирующем приборе для дальнейшей обработки.
Эта операция определяет, является ли DTC P0137 результатом тяжелого сбоя или повторяющейся неисправности.
Для того, чтобы контроллер ЭСУД мог определить напряжение смещения, необходимо закоротить клемму 2 цепи низкого сигнала датчика HO2S2 на массу. Если значение напряжения находится в пределах 0,35 В и 0,55 В, то проводка и контроллер ЭСУД в порядке.
Заменяемый контроллер ЭСУД должен быть запрограммирован. Перепрограммирование контроллера ЭСУД описано в последней технологической инструкции Techline.
Подключить сканирующий прибор к колодке диагностики.
Включить зажигание.
Сигнал диагностического датчика кислорода (ho2s2) меньше чем указанное значение?
0,1 В
Перейти к операции 4
Перейти к операции 3
3
Запустите двигатель.
Просмотреть данные записи состояний и записать параметры.
Совершить поездку в условиях записанных состояний и условий установки кода неисправности.
Напряжение датчика ho2s2 меньше чем указанное значение?
0,4 В
Перейти к операции 4
Перейти к операции 8
4
Выключить зажигание.
Отсоединить разъем ho2s2.
Установить перемычку между клеммой 3 разъема датчика ho2s2 и массой.
Включить зажигание.
Значение сигнала ho2s2 на сканирующем приборе в пределах установленного значения?
350-550 мВ
Перейти к операции 7
Перейти к операции 5
5
Выключить зажигание.
Отсоединить разъем контроллера ЭСУД и проверить цепь высокого сигнала датчика ho2s2, клемму К36 на отсутствие короткого замыкания с "массой" или с клеммой К53 цепи низкого сигнала датчика HO2S2. Устранить неисправность при необходимости.
Закончен ли ремонт?
-
Перейти к операции 8
Перейти к операции 6
6
Выключить зажигание.
Заменить контроллер ЭСУД.
Закончен ли ремонт?
-
Перейти к операции 8
-
7
Выключить зажигание.
Заменить датчик ho2s2.
Закончен ли ремонт?
-
Перейти к операции 8
-
8
Используя сканирующий прибор, очистить диагностические коды неисправностей.
Запустить двигатель и дать ему поработать на холостом ходу при нормальной рабочей температуре.
Совершить поездку для установки кодов неисправности, как это указано во вспомогательном тексте.
Сканирующий прибор определяет эту диагностику как прошедшую и успешную?
-
Перейти к операции 9
Перейти к операции 2
9
Проверьте, не установлены ли дополнительные диагностические коды неисправности.
Отображены ли диагностические коды неисправности, которые не были продиагностированы?
-
Перейти к соответствующей таблице диагностических кодов неисправности
Система в норме
Диагностический код неисправности p0138
Датчик 2 высокого напряжения в цепи датчика ho2s
Описание схемы
Для контроля вредных выбросов в атмосферу используется каталитический нейтрализатор, который преобразует вредные выбросы в безвредные пары воды и углекислого газа.
Блок ЭСУД может контролировать данный процесс, используя диагностический датчик кислорода (HO2S2), Датчик HO2S2, расположенный в выхлопном потоке за каталитическим нейтрализатором, выдает сигнал, который показывает количество катализатора. Это в свою очередь указывает на возможность эффективно нейтрализовать отработавшие выхлопные газы. Если катализатор работает правильно, то сигнал датчика HO2S2 будет намного меньше, чем сигнал от управляющего датчика кислорода (HO2S1).
При повреждении проводки HO2S2, разъема или клеммы, необходимо заменить весь блок HO2S2. Проводку, разъем и клеммы не ремонтировать. Для правильной работы датчика необходимо обеспечить ему опорный сигнал чистого воздуха. Данный опорный сигнал чистого воздуха обеспечивается проводом(ами) HO2S2. Любая попытка ремонта проводов, разъема или клемм может привести к созданию преграды для воздушного опорного сигнала и снизит показатели работы HO2S2.
Условия установки кода неисправности
Сигнал датчика ho2s2 больше 0,952 В при управлении в режиме замкнутого контура или больше 0,55 В в режиме выключения подачи топлива при торможении.
Температура охлаждающей жидкости двигателя более 60°С (140°f).
Напряжение бортовой сети более 10 В.
Проверка замкнутого контура: 3-секундная задержка после перехода в режим замкнутого контура и расход воздуха более 9 г/сек.
Проверка режима отключения подачи топлива при торможении: 2-секундная задержка после включения этого режима.
Действия, выполняемые при установке кода неисправности
Контрольная лампа индикации неисправности загорается после последовательных отказов трех циклов зажигания.
Контроллер записывает рабочие условия в момент определения неисправности. Эта информация сохраняется в буфере записей состояния и протоколах неисправностей.
Условия очистки кода неисправности/индикации неисправности
Контрольная лампа индикации неисправности отключается через четыре последовательных цикла зажигания, в которых диагностика не обнаружила неисправность.
Архив диагностических кодов неисправности очищается через 40 последовательных циклов нагрева без неисправностей.
Диагностический код неисправности может быть обнулен сканирующим прибором.
Отключение питания контроллера ЭСУД более, чем на 10 секунд.
Диагностическая информация
Проверить следующее:
Обогащенный выхлоп - Чрезмерно обогащенный выхлоп может слишком загрузить катализатор, вызывая высокие сигналы датчика ho2s2.
Загрязнение кремнийорганическими продуктами - Ложное состояние обогащенной смеси может быть вызвано кремнийорганическим загрязнением датчика ho2s2. Показателем этого служат белые порошкообразные отложения на датчике.
Неисправный ho2s2 - Если датчик ho2s2 закорочен внутри, то значение сигнала датчика на сканирующем приборе будет превышать 1 В. Отсоединить датчик HO2S2 и закоротить цепь низкого сигнала датчика с "массой" двигателя. Если значение отображаемого сигнала изменится с 1000 мВ до 450 мВ, заменить датчик HO2S2.
Проверка повторяющихся неисправностей - При включенном зажигании контролировать состояние датчика ho2s2 на сканирующем приборе, перемещая соответствующие разъемы и жгуты проводки. При возникновении неисправности, состояние датчика HO2S2 изменится. Это поможет определить источник неисправности.
Описание проверки
Приведенными ниже числами указываются номера операций в таблице диагностики.
Бортовая система диагностики (EOBD) предлагает мастеру выполнить основные проверки и сохранить состояние и данные неисправностей в сканирующем приборе. Это создает электронную копию данных, записанную при возникновении неисправности. Информация сохраняется в сканирующем приборе для дальнейшей обработки.
Эта операция определяет, является ли DTC P0138 результатом тяжелого сбоя или неустойчивой неисправности.
При отсоединении датчика HO2S2 и закорачивании сигнальной цепи и цепи низкого сигнала датчика с "массой", значение сигнала датчика HO2S2 на сканирующем приборе будет ниже 100 мВ (0,1 В). Если значение сигнала остается высоким, то контроллер ЭСУД неисправен.
Заменяемый контроллер ЭСУД должен быть запрограммирован. Перепрограммирование контроллера ЭСУД описано в последней технологической инструкции Techline.
dtc p0138 - Датчик 2 высокого напряжения в цепи датчика ho2s
Шаг
Операция
Значения
Да
Нет
1
Провести проверку бортовой системы диагностики (eobd).
Подключить сканирующий прибор к колодке диагностики.
Включить зажигание.
Сигнал диагностического датчика кислорода (ho2s2) выше указанного значения?
0,9 В
Перейти к операции 4
Перейти к операции 3
3
Просмотреть данные записи состояний и записать параметры.
Совершить поездку в условиях записанных состояний и условий установки кода неисправности.
Значение сигнала датчика ho2s2 больше чем указанное значение?
0,9 В
Перейти к операции 4
Перейти к операции 9
4
Выключить зажигание.
Отсоединить разъем ho2s2.
Отсоединить разъём контроллера электронной системы управления двигателем (ЭСУД).
Проверить цепь высокого сигнала датчика ho2s2 на клемме k36 с помощью вольтметра подключенного к "массе".
Находится ли напряжение в пределах установленного значения?
±0 В
Перейти к операции 5
Перейти к операции 6
5
Заново подсоединить разъём контроллера ЭСУД.
Включить зажигание.
Закоротить цепь низкого и высокого сигнала на разъеме датчика ho2s2, клемму 3 и 1 на массу.
Значение сигнала ho2s2 на сканирующем приборе ниже установленного значения?
0,1 В
Перейти к операции 7
Перейти к операции 8
6
Устранить короткое замыкание в цепи высокого сигнала датчика ho2s2.
Закончен ли ремонт?
-
Перейти к операции 9
-
7
Выключить зажигание.
Заменить датчик ho2s2.
Закончен ли ремонт?
-
Перейти к операции 9
-
8
Выключить зажигание.
Заменить контроллер ЭСУД.
Закончен ли ремонт?
-
Перейти к операции 9
-
9
Используя сканирующий прибор, очистить диагностические коды неисправностей.
Запустить двигатель и дать ему поработать на холостом ходу при нормальной рабочей температуре.
Совершить поездку для установки кодов неисправности, как это указано во вспомогательном тексте.
Сканирующий прибор определяет эту диагностику как прошедшую и успешную?
-
Перейти к операции 10
Перейти к операции 2
10
Проверьте, не установлены ли дополнительные диагностические коды неисправности.
Отображены ли диагностические коды неисправности, которые не были продиагностированы?
-
Перейти к соответствующей таблице диагностических кодов неисправности
Система в норме
Диагностический код неисправности p0140
Датчик 2 ослабления активности цепи датчика ho2s
Описание схемы
Для контроля вредных выбросов в атмосферу используется каталитический нейтрализатор, который преобразует вредные выбросы в безвредные пары воды и углекислого газа.
Блок ЭСУД может контролировать данный процесс, используя диагностический датчик кислорода (HO2S2), Датчик HO2S2, расположенный в выхлопном потоке за каталитическим нейтрализатором, выдает сигнал, который показывает количество катализатора. Это в свою очередь указывает на возможность эффективно нейтрализовать отработавшие выхлопные газы. Если катализатор работает правильно, то сигнал датчика HO2S2 будет намного меньше, чем сигнал от управляющего датчика кислорода (HO2S1).
При повреждении проводки HO2S2, разъема или клеммы, необходимо заменить весь блок HO2S2. Проводку, разъем и клеммы не ремонтировать. Для правильной работы датчика необходимо обеспечить ему опорный сигнал чистого воздуха. Данный опорный сигнал чистого воздуха обеспечивается проводом(ами) HO2S2. Любая попытка ремонта проводов, разъема или клемм может привести к созданию преграды для воздушного опорного сигнала и снизит показатели работы HO2S2.
Условия установки кода неисправности
Напряжение датчика ho2s2 в пределах 0,422 и 0,478 В.
Температура охлаждающей жидкости двигателя более 60°С (140°f).
Время работы двигателя больше 60 секунд.
Напряжение бортовой сети более 10 В.
Стехиометрия закрытого контура.
3-секундная задержка после активации режима выключения подачи топлива при торможении.
Действия, выполняемые при установке кода неисправности
Контрольная лампа индикации неисправности загорается после последовательных отказов трех циклов зажигания.
Контроллер записывает рабочие условия в момент определения неисправности. Эта информация сохраняется в буфере записей состояния и протоколах неисправностей.
Условия очистки кода неисправности/индикации неисправности
Контрольная лампа индикации неисправности отключается через четыре последовательных цикла зажигания, в которых диагностика не обнаружила неисправность.
Архив диагностических кодов неисправности очищается через 40 последовательных циклов нагрева без неисправностей.
Диагностический код неисправности может быть обнулен сканирующим прибором.
Отключение питания контроллера ЭСУД более, чем на 10 секунд.
Диагностическая информация
Повторяющаяся неисправность может быть вызвана перетертой изоляции или контактом с выхлопной трубой.
Проверить следующее:
Слабый контакт или поврежденные жгуты - Проверить жгут на отсутствие короткого замыкания в сигнальной цепи датчика. Убедиться, что выводной контакт датчика HO2S2 не касается выхлопной трубы. Проверить следующее:
Соединение клемм
Неисправность замков
Деформированность
Повреждения клемм
Слабое соединение клемм с проводами
Повреждения жгутов
Проверка повторяющихся неисправностей - При включенном зажигании контролировать датчик ho2s2 на сканирующем приборе перемещая соответствующие разъемы и жгуты проводки. При возникновении неисправности, состояние HO2S2 изменится. Это поможет определить источник неисправности.
Описание проверки
Приведенными ниже числами указываются номера операций в таблице диагностики.
Бортовая система диагностики (EOBD) предлагает мастеру выполнить основные проверки и сохранить состояние и данные неисправностей в сканирующем приборе. Это создает электронную копию данных, записанную при возникновении неисправности. Информация сохраняется в сканирующем приборе для дальнейшей обработки.
Эта операция определяет, является ли DTC P0140 результатом тяжелого сбоя или неустойчивой неисправности.
При отсоединении датчика HO2S2 и закорачивании сигнальной цепи и цепи низкого сигнала датчика с "массой", можно определить, что контроллер ЭСУД или проводка датчика HO2S2 неисправны.
Определяет в какой цепи произошла неисправность. Если сигнальная цепь и цепь низкого сигнала датчика в порядке, то неисправно соединение с контроллером ЭСУД или сам блок ЭСУД.
Заменяемый контроллер ЭСУД должен быть запрограммирован. Перепрограммирование контроллера ЭСУД описано в последней технологической инструкции Techline.
dtc p0140 - Датчик 2 ослабления активности цепи датчика ho2s
Шаг
Операция
Значения
Да
Нет
1
Провести проверку бортовой системы диагностики (eobd).
Подключить сканирующий прибор к колодке диагностики.
Запустить двигатель и довести его до нормальной рабочей температуры.
Дать двигателю поработать на оборотах выше указанных в течение двух минут.
Сигнал диагностического датчика кислорода (ho2s2) на сканирующем приборе в пределах указанных значений?
80°c (176°f) 1200 мин-1 422-478 мВ
Перейти к операции 4
Перейти к операции 3
3
Дать двигателю поработать на холостом ходу.
Просмотреть данные записи состояний и записать параметры.
Совершить поездку в условиях записанных состояний и условий установки кода неисправности.
Сигнал датчика ho2s2 на сканирующем приборе в пределах указанного значения?
422-478 мВ
Перейти к операции 11
Перейти к операции 4
4
Выключить зажигание.
Отсоединить разъем ho2s2.
Включить зажигание.
Закоротить цепь низкого и высокого сигнала на разъеме датчика ho2s2, клемму 3 и 1 на массу.
Значение сигнала ho2s2 на сканирующем приборе ниже установленного значения?
0,1 В
Перейти к операции 5
Перейти к операции 6
5
Выключить зажигание.
Проверить соединение ho2s2 со стороны контроллера ЭСУД на отсутствие неисправности и исправить при необходимости.
Закончен ли ремонт?
-
Перейти к операции 11
Перейти к операции 7
6
Снять перемычку.
Проверить клемму 1 датчика ho2s2 при помощи сигнальной лампы, подключенной к массе.
Уровень сигнала в пределах указанного значения?
4,5 В
Перейти к операции 8
Перейти к операции 9
7
Выключить зажигание.
Заменить датчик ho2s2.
Закончен ли ремонт?
-
Перейти к операции 11
-
8
Проверить цепь низкого сигнала датчика ho2s2 на отсутствие слабого контакта или разрыва и устранить неисправность при необходимости.
Закончен ли ремонт?
-
Перейти к операции 11
Перейти к операции 10
9
Выключить зажигание.
Отсоединить разъём контроллера ЭСУД.
Прозвонить цепь высокого сигнала датчика ho2s2 и устранить неисправность при необходимости.
Закончен ли ремонт?
-
Перейти к операции 11
Перейти к операции 5
10
Выключить зажигание.
Заменить датчик ho2s2.
Закончен ли ремонт?
-
Перейти к операции 11
-
11
Используя сканирующий прибор, очистить диагностические коды неисправностей.
Запустить двигатель и дать ему поработать на холостом ходу при нормальной рабочей температуре.
Совершить поездку для установки кодов неисправности, как это указано во вспомогательном тексте.
Сканирующий прибор определяет эту диагностику как прошедшую и успешную?
-
Перейти к операции 12
Перейти к операции 2
12
Проверьте, не установлены ли дополнительные диагностические коды неисправности.
Отображены ли диагностические коды неисправности, которые не были продиагностированы?
-
Перейти к соответствующей таблице диагностических кодов неисправности
Система в норме
Диагностический код неисправности p0141
Датчик 2 работоспособности нагревателя ho2s
Описание схемы
Для контроля вредных выбросов в атмосферу используется каталитический нейтрализатор, который преобразует вредные выбросы в безвредные пары воды и углекислого газа.
Блок ЭСУД может контролировать данный процесс, используя диагностический датчик кислорода (HO2S2), Датчик HO2S2, расположенный в выхлопном потоке за каталитическим нейтрализатором, выдает сигнал, который показывает количество катализатора. Это в свою очередь указывает на возможность эффективно нейтрализовать отработавшие выхлопные газы. Если катализатор работает правильно, то сигнал датчика HO2S2 будет намного меньше, чем сигнал от управляющего датчика кислорода (HO2S1).
При повреждении проводки HO2S2, разъема или клеммы, необходимо заменить весь блок HO2S2. Проводку, разъем и клеммы не ремонтировать. Для правильной работы датчика необходимо обеспечить ему опорный сигнал чистого воздуха. Данный опорный сигнал чистого воздуха обеспечивается проводом(ами) HO2S2. Любая попытка ремонта проводов, разъема или клемм может привести к созданию преграды для воздушного опорного сигнала и снизит показатели работы HO2S2.
Контролируя ток на нагревателе HO2S2, ЭСУД проверит, правильно ли работает датчик HO2S2. Если ток меньше 0,1 А, то устанавливается код неисправности Р0141.
Условия установки кода неисправности
Ток нагревателя датчика ho2s2 меньше 0,1 А.
Время работы двигателя больше 30 секунд.
Напряжение бортовой сети более 10 В.
Действия, выполняемые при установке кода неисправности
Контрольная лампа индикации неисправности загорается после последовательных отказов трех циклов зажигания.
Контроллер записывает рабочие условия в момент определения неисправности. Эта информация сохраняется в буфере записей состояния и протоколах неисправностей.
Условия очистки кода неисправности/индикации неисправности
Контрольная лампа индикации неисправности отключается через четыре последовательных цикла зажигания, в которых диагностика не обнаружила неисправность.
Архив диагностических кодов неисправности очищается через 40 последовательных циклов нагрева без неисправностей.
Диагностический код неисправности может быть обнулен сканирующим прибором.
Отключение питания контроллера ЭСУД более, чем на 10 секунд.
Диагностическая информация
Повторяющаяся неисправность может быть вызвана перетертой изоляции или контактом с выхлопной трубой.
Проверить отсутствие слабого контакта и поврежденных жгутов - осмотреть разъемы жгутов на отсутствие следующего:
Соединение клемм
Неисправность замков
Деформированность
Повреждения клемм
Слабое соединение клемм с проводами
Повреждения жгутов
Описание проверки
Приведенными ниже числами указываются номера операций в таблице диагностики.
Бортовая система диагностики (EOBD) предлагает мастеру выполнить основные проверки и сохранить состояние и данные неисправностей в сканирующем приборе. Это создает электронную копию данных, записанную при возникновении неисправности. Информация сохраняется в сканирующем приборе для дальнейшей обработки.
Эта операция определяет, является ли DTC P0141 результатом тяжелого сбоя или неустойчивой неисправности. При включенном зажигании и выключенном двигателе напряжение датчика HO2S2 на сканирующем приборе должно в течение нескольких минут изменяться от 0 до 1 В, отображая правильную работу нагревателя.
Проверкой клеммы 2 разъема датчика HO2S2 можно убедится в наличии напряжения на датчике HO2S2.
Если на разъеме имеется напряжение, то оно становится хорошим источником для проверки заземления на клемме 4.
Определяет, имеется ли напряжение на датчике HO2S2 из-за обрыва цепи предохранителя датчика HO2S2 или цепи зажигания. Если предохранитель перегорел, перед его заменой определить, не является ли причиной перегорания короткое замыкание в цепи зажигания.